研载生物科技(上海)有限公司

8

手机商铺

qrcode
商家活跃:
产品热度:
  • NaN
  • 0.5
  • 1.5
  • 0.5
  • 3.5

研载生物科技(上海)有限公司

入驻年限:8

  • 联系人:

    刘经理

  • 所在地区:

    上海 闵行区

  • 业务范围:

    细胞库 / 细胞培养、技术服务

  • 经营模式:

    生产厂商 科研机构

在线沟通

公司新闻/正文

【eLife】8分+,外泌体怎么跨越昆虫到植物水平传播病毒?

1255 人阅读发布时间:2022-06-10 17:59

许多毁灭性的植物、动物和人类病毒病原体是通过节肢动物昆虫水平传播的。许多具有重要农业意义的植物病毒病原体通过刺吸性昆虫媒介,如叶蝉、飞虱和粉虱,持续传播到植物韧皮部,但机制尚不清楚。
来自加拿大皇后大学的研究者们报道了一种重要的水稻呼肠病毒(RDV)劫持了外泌体,解析了病毒通过外泌体穿越昆虫唾液腺腔质膜屏障的过程,这对于研究外泌体跨物种横向传递信息具有重要意义,相关研究成果发表在eLifeIF:8.14
 
文章链接:https://doi.org/10.7554/eLife.64603 
1.png 
 
小科普:
一般来说,节肢动物传播的病毒(虫媒病毒)最初在昆虫中肠建立感染,传播到血淋巴,最终扩散到唾液腺,病毒粒子从唾液腺与唾液一起进入易感宿主。昆虫唾液腺细胞充满丰富的顶端质膜内衬的腔,在这里储存唾液。虫媒病毒必须通过根尖质膜进入昆虫的唾液腔,从而随唾液流动在宿主体内建立最初的感染。
虫媒病毒通常潜伏在昆虫媒介唾液腺的多泡体中。MVBs是球形的内小体细胞器,内含由边界膜向内小体腔内出芽形成的小泡。MVBs与质膜融合,以胞外方式将内部囊泡释放到细胞外空间。这些被释放的囊泡被称为外泌体,它可以在细胞间运输各种细胞调控RNA,因此受到了广泛的研究关注。
水稻矮缩病毒Rice dwarf virus(RDV)植物呼肠孤病毒属Phytoreovirus,呼肠孤病毒科Reoviridae1895年由叶蝉传播的第一个有记录的植物虫媒病毒,在亚洲引起严重的水稻疾病
 
技术路线:
2.png 
研究结果:
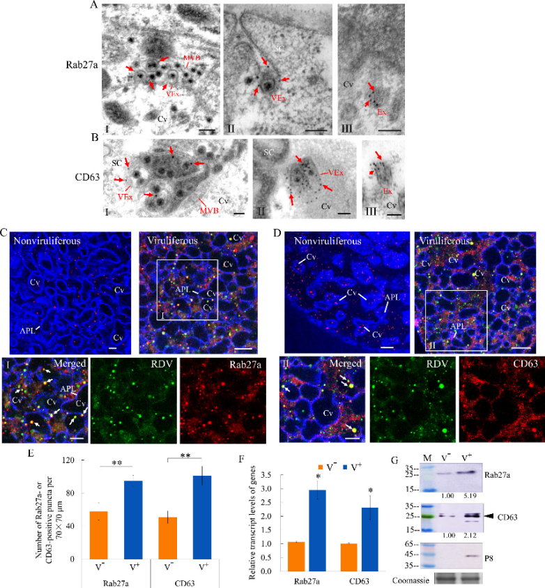
1. RDV通过外泌体释放途径穿过根尖质膜进入叶蝉的唾液腔
叶蝉的唾液腺由一对主唾液腺和一对副唾液腺组成。主唾液腺(PSG)包含六种类型的细胞(I-VI)充满根尖浆状的空腔。免疫荧光显微镜显示,RDV在所有类型的PSG细胞中,通过穿过根尖质膜弥散进入唾液腺腔。进一步TEM观察,RDV是如何扩散到唾液腺腔的:病毒感染的III型细胞的细胞质中,双层RDV颗粒被吞噬到唾液腺腔周围MVBs内的小泡中。MVBs与空腔质膜的附着促使根尖质膜的膨出,形成向空腔的膜挤压。挤出后,腔顶质膜与MVBs质膜融合。最后,含有病毒的外泌体被释放到唾液腺腔。并且观察到病毒颗粒的包装使外泌体在唾液腔内的直径扩大。
3.png 
 
2. 病毒感染激活外泌体的形成,将病毒颗粒运送到唾液腺腔
       Rab27a是一种重要的外泌体释放调节因子,而CD63被认为是外泌体产生的关键因素。免疫电镜观察,抗果蝇Rab27aN. cincticeps CD63抗体可用于标记病毒感染唾液腺中含有病毒的MVBs和外泌体;免疫荧光显微镜观察,Rab27aCD63RDV抗原共定位,病毒感染导致III型细胞中Rab27aCD63特异性点状结构的平均数量增加;RT-qPCRWestern blot检测,RDV感染增加了唾液腺中Rab27aCD63的表达。这些结果表明,病毒从唾液腺释放到腔内可能涉及MVBs分泌外泌体。
 
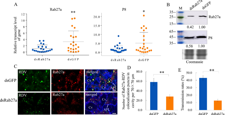
实验敲除Rab27a的表达,将携带病毒的叶蝉微注射Rab27a或绿色荧光蛋白(dsRab27adsGFP)双链RNA,然后转入水稻幼苗。RT-qPCR、Western blot和免疫荧光显微镜结果说明,小叶蝉中Rab27a的表达被敲除后,病毒向唾液腺的外泌体释放被极大地抑制,从而显著抑制了RDV从昆虫唾液腺向水稻植株的水平传播。
4.png5.png 
 
 
3. RDV由培养的昆虫载体细胞通过外泌体释放途径分泌
      多重感染(MOI)1RDV接种48小时后,电镜显示双层RDV颗粒被隔离在核内体腔室中,并在培养的星孢霉素细胞质中形成MVBs。免疫电子显微镜证实RDV特异性抗体可识别外泌体内的病毒颗粒。阴性染色电镜显示,从感染细胞的细胞外培养基中可以分离出含病毒的外泌体比未感染细胞分泌的无病毒外泌体大。
GW4869是一种细胞可渗透但选择性抑制外泌体产生和释放的抑制剂。免疫荧光显微镜显示,dsRab27aGW4869处理后再感染RDV (MOI为1),可有效抑制含病毒外泌体的形成和释放。从病毒感染细胞分泌的纯化外泌体的负染色电子显微镜进一步证实,dsRab27a或GW4869处理可以有效地消除外泌体的形成。RT-qPCRwestern blot检测显示,与dsGFP处理的对照组相比,dsRab27a处理的培养细胞中RDV P8Rab27a的积累水平显著降低。研究用dsRab27a或GW4869处理是否对培养细胞中RDV的复制有影响,结果表明RDV在感染细胞中正常增殖,但外泌体形成的抑制阻碍了病毒从细胞中的释放。
       综上,RDV可以通过rab27a依赖的外泌体释放途径从培养的昆虫载体细胞中释放。
6.png 
 
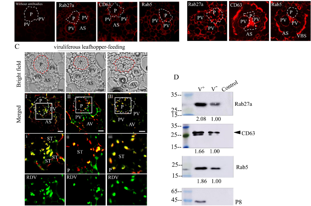
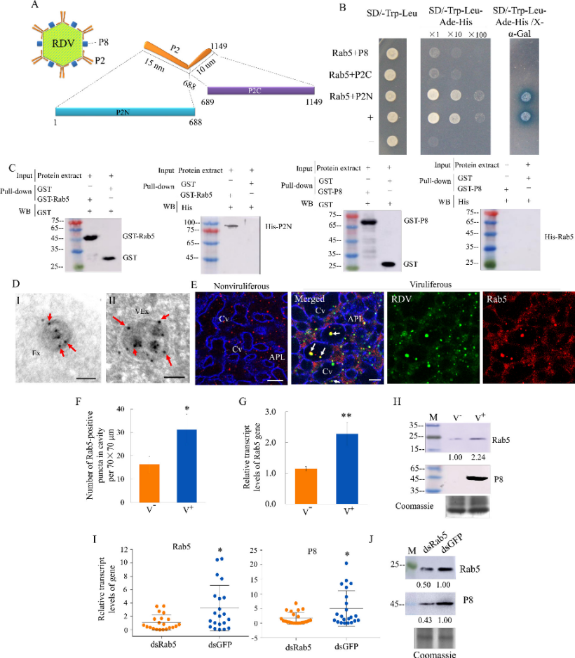
4. RDV P2固有地与Rab5相互作用,介导外泌体释放病毒粒子
RDV病毒粒子的外层含有主要的外衣壳蛋白P8和次要的外衣壳蛋白P2Rab5定位于早期和成熟的核内体MVBs的膜表面。研究使用结构分析,系统发育分析,酵母双杂交实验,RT-qPCR,Western blot检测免疫荧光显微镜显示的结果推断RDV被包装成外泌体是由RDV P2N与Rab5的直接相互作用引起的。
为了进一步确定RDV P2N是如何识别内体MVBs的,研究用过表达his融合P2NMycfused Rab5的重组棒病毒感染培养的果蝇(Sf9)细胞。所有结果表明,RDV P2与Rab5特异而固有的相互作用介导了RDV颗粒被包装成外泌体。
 
7.png8.png
5. RDV与外泌体一起从唾液腺释放到水稻韧皮部  
一般情况下,随着唾液腺的流动,病毒在唾液腺腔内随唾液腺导管的流动而移动,最终随着刺吸昆虫媒介对敏感寄主的取食而注入植物韧皮部。研究用免疫荧光分析和Western blot检测结果证实了RDV与昆虫媒介唾液腺分泌外泌体一起散布到水稻韧皮部,最终完成病毒向植物宿主的传播
 9.png10.png
 
总结:
各种调控RNA或蛋白质可以封装到外泌体中,该研究表明,外泌体介导的病毒水平传播可能调节韧皮部-昆虫-病毒的相互作用,在虫媒病毒传播中起着保守的作用。
 
 

上一篇

看经典干细胞外泌体miRNA如何发14分+SCI?

下一篇

【Biomaterials】12分+,强势围观!一种靶向治疗胶质瘤的中性粒细胞外泌体载药系统

更多资讯

我的询价