研载生物科技(上海)有限公司

8

手机商铺

qrcode
商家活跃:
产品热度:
  • NaN
  • 0.5
  • 1.5
  • 0.5
  • 3.5

研载生物科技(上海)有限公司

入驻年限:8

  • 联系人:

    刘经理

  • 所在地区:

    上海 闵行区

  • 业务范围:

    细胞库 / 细胞培养、技术服务

  • 经营模式:

    生产厂商 科研机构

在线沟通

公司新闻/正文

外泌体+肿瘤耐药性怎么研究?或许这篇9分+文章能给你点思路

1509 人阅读发布时间:2022-06-21 10:00

      胰腺癌(PC)是一种严重的恶性疾病,由于早期症状隐蔽、诊断延迟和对放化疗不敏感,5年生存率低于8%。想要提高生存的几率,特别是晚期PC,主要靠辅助化疗。目前PC的化疗方案主要是吉西他滨(GEM)或基于GEM的联合方案。但在临床应用中,PC对GEM具有明显的先天和获得性耐药性,显著降低了疗效。
      外泌体作为目前肿瘤学研究的热点,参与PC的发生发展,诱导其形成免疫耐受和化疗耐药性。越来越多的证据表明,外泌体环状RNA失调与化疗耐药性相关。PC耐药性又与缺氧密切相关,但其确切机制尚未完全阐明。该研究就报道了一种低氧外泌体环状RNA (circRNA)介导的PC细胞化疗耐药机制,对PC的治疗和预后具有重要价值。相关研究成果发表在Oncogene期刊上,IF:9.867。
1.png 
 
技术路线:
2.png 
研究结果:
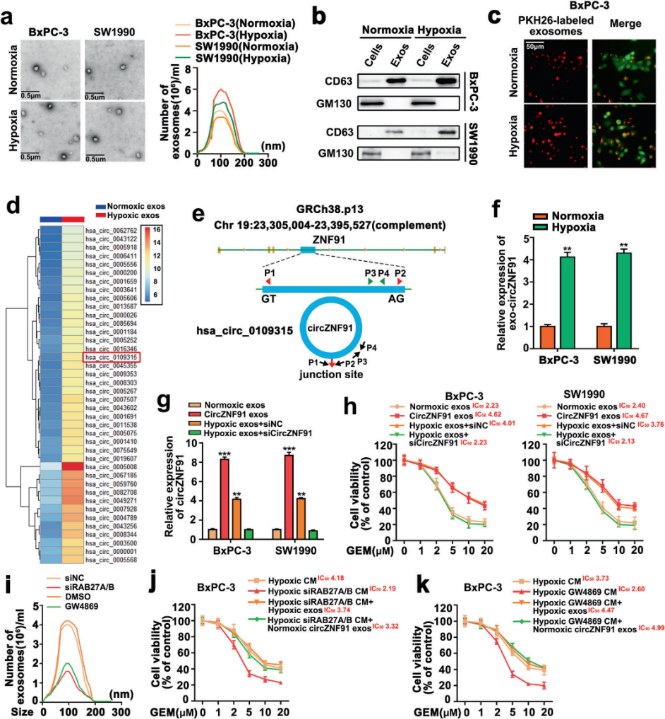
1. 在常氧的癌细胞中,circZNF91对于低氧外泌体促进的GEM耐药至关重要
      PC细胞在常氧/缺氧条件下培养48h,收集培养基为常氧CM/缺氧CM。结果表明,低氧CM培养的细胞对GEM的IC50增加,低氧CM可能含有促进因子赋予常氧PC细胞耐药能力。
电子显微镜显示,低氧癌细胞比正常癌细胞分泌更多外泌体。荧光染料PKH26标记外泌体,验证了低氧外泌体可以融合到受体常氧细胞。低氧外泌体培育的细胞在GEM处理下IC50显著增加,表明低氧PC细胞来源的外泌体可以增强常氧PC细胞对GEM的抗性。
      实验应用微阵列技术分析了常氧外泌体和低氧外泌体之间分化的circRNA,重点研究circZNF91。结果表明,circZNF91在BxPC-3细胞中比线性ZNF91更稳定。与芯片结果一致,circZNF91在PC细胞缺氧外泌体中上调。因此,缺氧的PC细胞可能通过外泌体负载将circZNF91传递给常氧细胞。
      敲低circZNF91,抑制PC的GEM耐药,不影响ZNF91 mRNA的表达。过表达circZNF91,促进GEM耐药,不影响ZNF91 mRNA的表达。过表达或缺氧的PC-Exo增强了PC中circZNF91的表达和GEM抗性,低氧PC-Exo相反。结果表明了circZNF91在调控GEM抗性中的关键作用。
      为了验证外泌体的关键作用,通过消耗RAB27A/B或用GW4869抑制中性鞘磷脂酶-2(NSMase)来减少外泌体的产生。通过RAB27A/B敲低或GW4869抑制外泌体释放,可抑制低氧CM介导的GEM耐药在PC细胞中的传递,但能被来自低氧和circZNF91过表达PC细胞的外泌体拯救。
3.png 
 
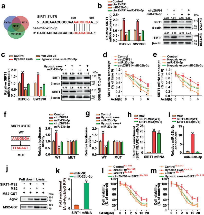
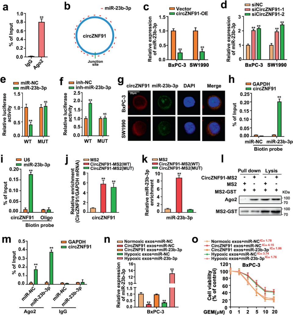
2. 外泌体circZNF91作为miR-23b-3p的分子海绵
      通过RNA免疫沉淀(RIP)实验验证circZNF91与Ago蛋白的结合。miR-23b-3p过表达导致circZNF91对Ago2的富集增加,表明circZNF91是miR-23b-3p与Ago2的结合平台。将携带预测的circZNF91 miR-23b-3p靶向区(WT)或突变区(MUT)的荧光素酶报告基因转染BxPC-3细胞。在转染WT-circZNF91质粒的细胞中,过表达miR-23b-3p后荧光素酶活性降低,抑制miR-23b-3p后活性升高,表明circZNF91与miR-23b-3p结合。实验用MS2 RNA发夹标记circZNF91的野生型和突变型序列,发现circZNF91-MS2 (WT)可以在BxPC-3细胞中捕获miR-23b-3p,而circZNF91-MS2 (MUT)不能。结果显示miR-23b-3p显著阻碍了PC细胞的GEM耐药,circZNF91过表达消除了这种作用。同样,PC细胞的GEM抗性由circznf91过表达PC细胞或缺氧PC细胞分泌的外泌体促进,miR-23b-3p的上调显著抑制。
4.png 
 
 
3. circZNF91通过竞争性结合miR-23b-3p上调SIRT1的表达
       circZNF91过表达和低氧外泌体显著提高了SIRT1的mRNA和蛋白水平,miR-23b-3p上调可逆转这一变化。此外,在BxPC-3细胞中使用ActD阻断RNA合成后,在检测SIRT1转录稳定方面也取得了类似的趋势。荧光素酶报告基因进一步研究,circZNF91过表达和低氧外泌体显著提高了WT-3'UTR-SIRT1,miR-23b-3p过表达可消除。此外,MS2- trap实验显示SIRT1在3'UTR-SIRT1-MS2过表达的细胞中被大量捕获。RIP结果显示,miR-23b-3p过表达导致Ago2在SIRT1转录本上富集增加。敲低SIRT1可以逆转circZNF91和低氧外泌体增强PC细胞耐药的作用。
5.png 
 
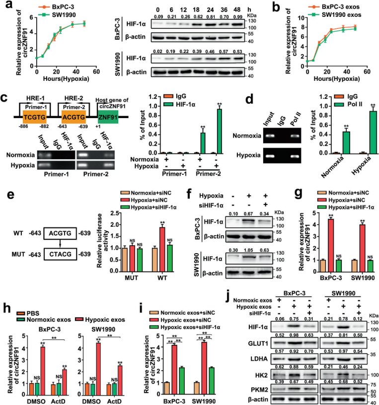
4. 外泌体circZNF91通过sirt1依赖的去乙酰化稳定HIF-1α蛋白
       实验显示circZNF91过表达和低氧外泌体显著提高了BxPC-3/SW1990细胞中HIF-1α蛋白的稳定性。此外,蛋白酶体抑制剂MG132可以消除circZNF91过表达或低氧外泌体诱导的HIF-1α的升高。Co-IP实验显示circZNF91过表达和低氧外泌体均可增加HIF-1α与SIRT1的结合,降低HIF-1α的乙酰化,而miR-23b-3p过表达可消除这种影响。结果表明,低氧外泌体circZNF91通过促进miR-23b-3p/ sirt1介导的HIF-1α蛋白的稳定性,增强常氧PC细胞的GEM抗性。
6.png 
 
5. 低氧外泌体circZNF91通过增强HIF-1α调控的糖酵解促进常氧PC细胞的GEM抗性
       缺氧外泌体增加了葡萄糖的消耗,乳酸的产生,并降低了细胞外pH值,而circZNF91的下调可以消除这种作用。染色质免疫沉淀(ChIP)实验显示在低氧外泌体处理的PC细胞中,GLUT1、LDHA、HK2和PKM2的mRNA和蛋白水平显著升高,而下调circZNF91可以逆转这种升高。使用di高辛、YC-1或siRNA-HIF-1α抑制HIF-1α的活性。结果表明,抑制HIF-1α活性可显著抑制低氧外泌体诱导的糖酵解基因的表达和常氧PC细胞的GEM抗性。miR-23b-3p过表达细胞中糖酵解酶和HIF-1α的mRNA和蛋白水平显著降低,通过上调SIRT1恢复。结果显示circZNF91/miR-23b-3p/SIRT1通路参与调控hif -1α相关糖酵解。
7.png 
 
6. 外泌体circZNF91在缺氧条件下被HIF-1α转录上调
       最近的研究表明,在缺氧条件下,环状RNA的一个亚群受到HIF-1α的转录调控。通过ChIP实验,荧光素酶报告基因检测,验证了缺氧诱导的细胞内circZNF91的增加被HIF-1α的消耗明显抑制。在缺氧外泌体处理的受体PC细胞中,circZNF91和糖酵解基因的表达显著增加,但通过敲低HIF-1α可明显抑制。因此,进一步支持了circZNF91传递到受体PC细胞后,通过剥夺miR-23b-3p对SIRT1的抑制,进一步增强了HIF-1α的稳定,间接促进了circZNF91的内源性转录,形成了正反馈。
8.png 
 
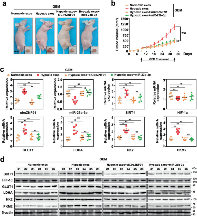
7. 靶向circZNF91/miR-23b-3p阻碍低氧外泌体促进的PC体内化疗耐药性
       实验使用BxPC-3细胞构建裸鼠移植瘤模型。这些细胞被皮下注射到裸鼠的右臀部。然后每3天将纯化的外泌体和siCircZNF91/miR-23b-3p mimic混合液注入瘤内。RT-qPCR分析显示,注射低氧外泌体的肿瘤中,circZNF91表达增加。在注射缺氧外泌体的肿瘤中,miR-23b-3p的表达显著降低,SIRT1和糖酵解基因的mRNA水平升高,circZNF91敲低和miR-23b-3p上调可逆转这一变化。Western blot和免疫组化(IHC)检测显示,在缺氧外泌体处理的肿瘤中,SIRT1、HIF-1α和糖酵解基因表达上调,circZNF91敲低和miR-23b-3p上调可恢复。低氧外泌体和circZNF91过表达可轻微促进细胞增殖,siCircZNF91和miR-23b-3p分别可逆转细胞增殖。因此,上述结果说明circZNF91/miR-23b-3p是治疗GEM耐药和增殖的潜在靶点。
9.png 
 
8. CircZNF91在PC组织中过表达,与预后不良相关
        为证明circZNF91的临床相关性,实验检测了配对的非肿瘤瘤周(NP)组织、PC组织和PC患者血浆中circZNF91的表达。circZNF91在PC组织中的表达明显升高。实验发现在PC组织中,SIRT1的mRNA水平与circZNF91呈正相关,而与miR23b-3p呈负相关。GLUT1的mRNA表达水平与circZNF91呈正相关。免疫组化/免疫荧光(IF)分析显示,SIRT1、HIF-1α和糖酵解酶在circZNF91高表达的PC组织中高表达。因此,这些数据表明HIF-1α/circZNF91/miR23b-3p通路参与了PC的肿瘤发生。
10.png 
 
 
总结:
      在常氧状态下,缺氧的PC细胞可以激活远处癌细胞的缺氧信号。CircZNF91富含来自低氧PC细胞的外泌体,这对于促进常氧PC细胞的糖酵解和化学抗性至关重要。进一步发现,缺氧诱导的外泌体circZNF91受HIF-1α的转录调控。然而,低氧外泌体来源的circZNF91海绵吸附miR-23b3p以提高SIRT1的表达,这有助于常氧PC细胞HIF-1α蛋白的去乙酰化依赖性稳定。

 

上一篇

【SCI】14分+,一种工程外泌体介导的巨噬细胞靶向治疗肿瘤新方法

下一篇

【CDD】8分+,经典套路解锁骨髓间充质干细胞外泌体缓解血管钙化的机制研究

更多资讯

我的询价