研载生物科技(上海)有限公司

8

手机商铺

qrcode
商家活跃:
产品热度:
  • NaN
  • 0.5
  • 1.5
  • 0.5
  • 3.5

研载生物科技(上海)有限公司

入驻年限:8

  • 联系人:

    刘经理

  • 所在地区:

    上海 闵行区

  • 业务范围:

    细胞库 / 细胞培养、技术服务

  • 经营模式:

    生产厂商 科研机构

在线沟通

公司新闻/正文

多重热点联合:外泌体+circRNA+铁死亡,1区15分+文章轻松到手!

2658 人阅读发布时间:2022-08-15 11:24

肺腺癌 LUAD 是肺癌最普遍的亚型,尽管 EGFR、KRAS、ALK 和 TP53 基因突变,以及 m6A-RNA 甲基化失调是 LUAD 的主要诱因,但最近研究发现抗铁死亡是与 LUAD 的起始和发展相关的另一种非突变机制。先前研究集中在细胞内抗氧化系统,细胞外系统是否使 LUAD 对铁死亡脱敏仍不清楚。作为细胞外系统中信号传导的主要调节剂,外泌体 EV 是否参与 LUAD 抗铁死亡亦未得到研究。上海交通大学乔永霞、于永春和王佳宜课题组联合探究了细胞外系统是否以及如何使 LUAD 细胞对铁死亡脱敏,并将成果发表在 Cancer communications(IF:15.283) 杂志上。
 

2.png

文献链接: https://www.ncbi.nlm.nih.gov/pmc/articles/PMC9017758 /

技术路线:

3.png  1.png

实验结果:
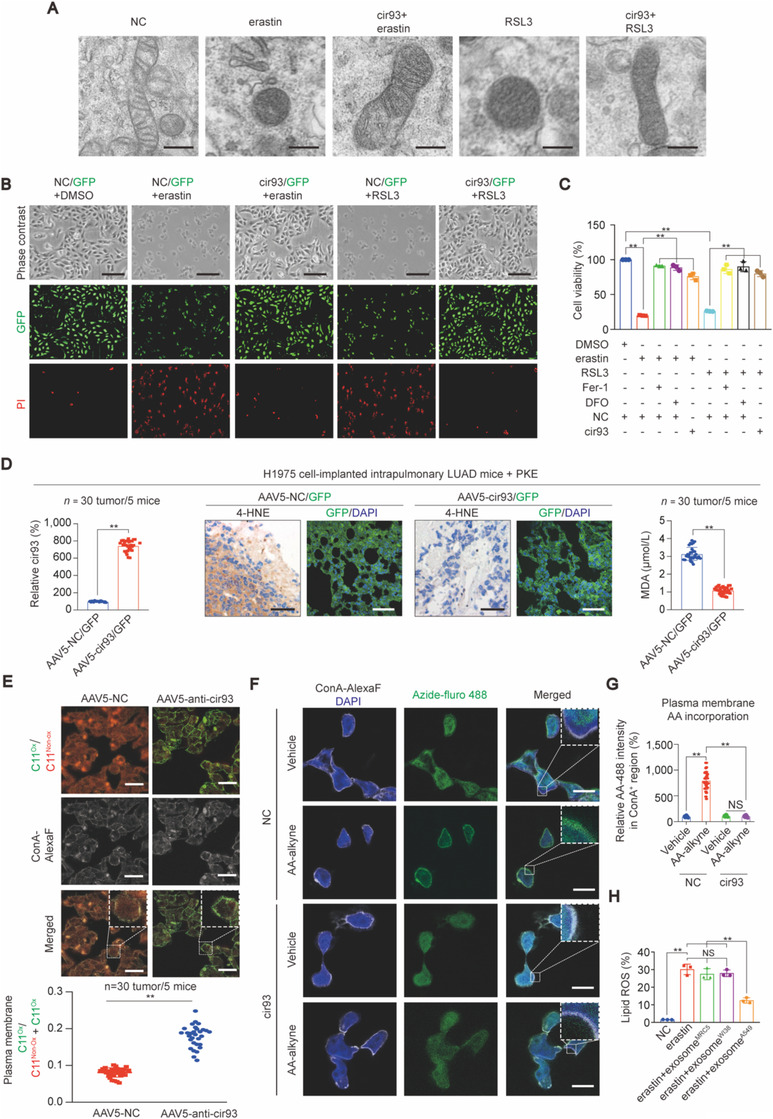
1. EV 拮抗 LUAD 中的脂质过氧化和铁死亡
从 LUAD 临床样本中发现 MDA 和 4 -HNE 水平要比正常组织低,而且 EGFR、KRAS 和 TP53 突变与 MDA 的关系不大,意味着在 LUAD 中脂质过氧化受到抑制。用 EV 抑制剂 GW4869 或 DMA 处理离体的 LUAD 后,4 -HNE 水平升高。因此作者用正常人和 LUAD 患者血浆 EV 处理 H1975 细胞 (对 erastin 和 RSL3 敏感),发现 LUAD-EV 能防止 erastin 和 RSL3 引起的 H1975 细胞活力下降、死亡及脂质 ROS 产生。A549 细胞 (对erastin和RSL3不敏感) 来源的 EV 或 DMEM 能使 H1975对erastin和RSL3脱敏,但会被 GW4869 预处理所抑制。说明 EV 拮抗 LUAD 细胞中脂质过氧化和铁死亡。
4.png
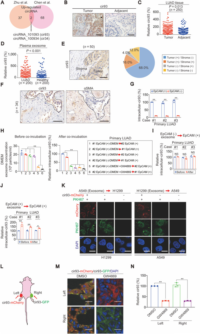
2. 细胞内 cir93 的升高与 LUAD-EV-cir93 相关
对 circRNA ChIP 数据库分析发现 cir93 和 cir34 在 LUAD 中表达上调,经过 IHC 和 QPCR 确认 cir93 在 LUAD 中高表达。基于肿瘤和其间质对肿瘤发展都很重要,因此通过 IHC 检测组织样本中 cir93,发现 cir93 主要表达于肿瘤区域,在成纤维细胞中不表达,另外在 EpCAM(+) 细胞中的表达水平明显高于 EpCAM(-) 细胞。虽 EpCAM(-) 和 EpCAM(+) 细胞释放的 EV 浓度无差异,但 EpCAM(-) 细胞培养基不能维持 EpCAM(+) 细胞中的 cir93 水平;GW4869 会降低 EpCAM(+) 细胞内 EV 浓度,但不影响 EpCAM(+) 细胞内 cir93 的含量,表明只有 EpCAM(+) 细胞的 EV 能维持 EpCAM(+) 细胞内 cir93。通过示踪实验进一步证实肿瘤细胞 EV 对提高 LUAD 肿瘤区域的 cir93 是必不可少的。
在小鼠身体两测分别注射带有不同荧光标记 cir93 的 A549 细胞,建模 18 天后分析发现两测肿瘤组织均可检测到荧光重叠信号,而这些重叠信号及组织内 cir93 的水平可被 GW4869 阻断。证实 LUAD 细胞在体内直接产生 cir93 并同时从 EV 中获得 cir93 以维持 cir93 的表达。
5.png
3. 细胞内 cir93 通过调节 AA 诱导 LUAD 抗铁死亡
接着探究 EV 是否通过细胞内 cir93 来抗铁死亡。TEM 和 IF 分析发现在 H1975 细胞内过表达 cir93,可以抑制 erastin 和 RSL3 诱导的铁死亡;抑制 cir93, 则加剧 erastin和RSL3诱导的细胞死亡和 ROS 产生。同样,在 H1975 原位模型中过表达 cir93 可抑制铁死亡诱导剂 PKE 诱导的 4 -HNE 和 MDA 升高。使用 C11 -BODIPY 581 / 591 检测氧化脂质,确认 cri93 过表达能通过抑制脂质过氧化促使 LUAD 抗铁死亡。
花生四烯酸 AA 和肾上腺酸 AdA 的过度过氧化并掺入质膜是激活铁死亡的必不可少的步骤,但 H1975 细胞高表达 cir93 后会减少 AA 而非 AdA 掺入质膜。另外与成纤维细胞系来源的 EV 相比,A549 -EV 能显著降低 erastin 诱导的 ROS 生成。表明 EV 通过 cir93 抑制 LUAD 细胞中的脂质过氧化。
6.png
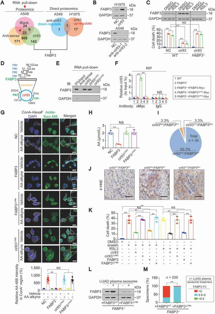
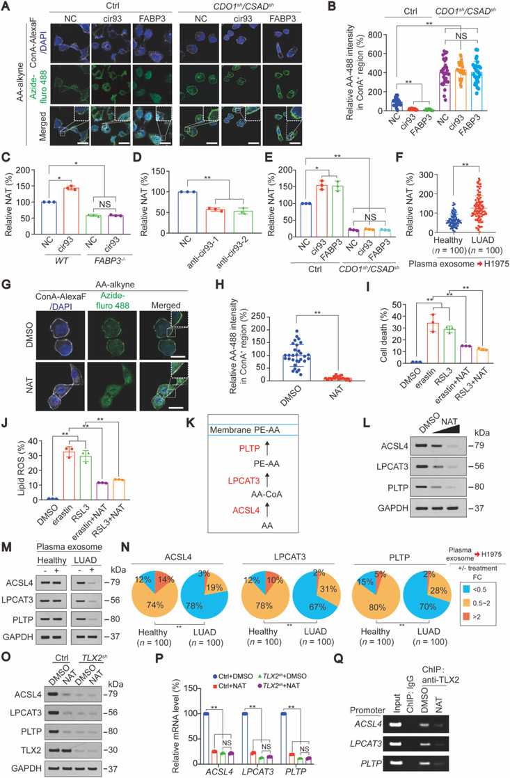
4.EV 通过 LUAD 中 cir93 -FABP3 相互作用调节细胞抗铁死亡
蛋白质组学和 RNA pulldown 分析出有 143 种蛋白质可与 cir93 相互作用,但经验证只有 FABP3 可被 cir93 上调。与 cir93 一样,FABP3 亦不受 erastin 和 RSL3 调节。此外在 FABP-/-细胞中,cir9 不能诱导 LUAD 抵抗 erastin 和 RSL3 的作用。
PAR-CLIP 确认了 FABP3 和 cir93 相互作用,catRAPID 预测了结合位点,通过 cri93 pulldown 和 RIP 实验分析,发现 FABP3 的第 96 - 102 位 aa 区域 (p#4) 与 cir93 的第 151st~202nd nt(R#2) 参与 cir93 -FABP3 相互作用。
细胞中过表达 FABP3 会降低 AA 掺入质膜中,但删除 p#4 或 R#2 后,不能阻止 AA 掺入质膜中,此外 cir93 -FABP3 相互作用是降低细胞内 AA 含量所必需的。破坏 cir93 -FABP3相互作用会消除 cir93 和 FABP3 促 H1975 细胞抗铁死亡能力。LUAD血浆EV能上调WT FABP3工程化H1975细胞中的FABP3,但对缺失p#4的工程化H1975细胞中FABP3表达基本无影响。表明cir93 -FABP3相互作用是EV上调FABP3需要,也是调节AA、降低脂质过氧化和LUAD细胞抗铁死亡所必需的。
7.png

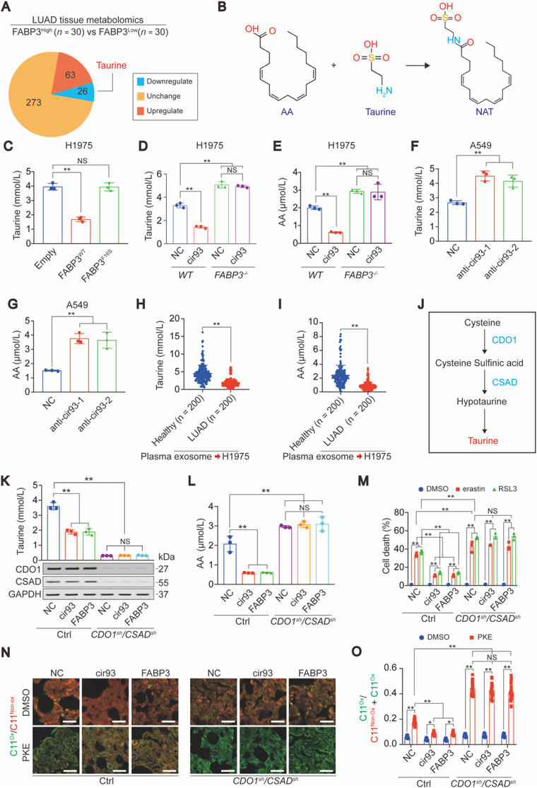
5. 牛磺酸参与cir93上调FABP3以调节AA并使LUAD细胞抗铁死亡
对低表达和高表达FABP3的LUAD组织进行代谢组学分析,检测出牛磺酸是 wei 一一种可与AA反应生成NAT。通过ELISA和靶向MS分析,发现与突变的FABP3相比,WT FABP3在细胞内过表达后,减少了细胞内AA和牛磺酸;同时过表达cir93或用LUAD血浆EV处理细胞,也证实了cir93和LUAD-EV通过FABP3调节牛磺酸和AA。表明 FABP3抑制了AA掺入质膜,促进其与牛磺酸的反应,从而减少了细胞内总AA。
将牛磺酸合成底物CDO1和CSAD敲除后,细胞内牛磺酸降低,erastin和RSL3诱导的铁死亡和ROS产生明显增多,同时抑制了由cir93和FABP3介导的恢复作用。结合体内实验,证明牛磺酸是一种抗铁死亡因子,是 cir93 和 FABP3 减少 AA 所必需的。
8.png

6.NAT阻止AA掺入LUAD细胞质膜
过量外源 AA 存在情况下,虽cir93和FABP3抑制了AA掺入细胞膜,但也降低了细胞内AA的水平,推测NAT可能参与其中,通过细胞内过表达cir93和FABP3进行了验证,AA 消耗伴随 NAT 生成。LUAD-EV能进一步提高细胞NAT水平,说明NAT是EV使LUAD细胞抗铁死亡的关键因素。
将NAT直接与H1975孵育后,能抑制AA掺入质膜中,同时参与AA掺入质膜的酶ACSL4、LPCAT3和PLTP被NAT以剂量依赖性方式降低;NAT的存在抑制了erastin和RSL3诱导的细胞死亡和ROS产生。表明NAT通过抑制AA掺入质膜而诱导LUAD细胞对铁死亡脱敏。
生物信息学分析ACSL4、LPCAT3和PLTP基因的启动子,筛选出TLX2为3个基因表达的关键调控转率因子,且CHIP结果表明NAT通过抑制TLX2结合启动子来抑制ACSL4、LPCAT3和PLTP表达。TLX2过表达后能增强LUAD细胞抵抗erastin和RSL3的作用。表明TLX2在cir93 /FABP3 /NAT轴下游发挥调节LUAD抗铁死亡作用。
9.png


7.LUAD中EV和cir93、FABP3、牛磺酸及NAT之间的相关性
cir93 -/- A549细胞EV中基本检测不到cir93。正常A549细胞EV处理H1975细胞能调节ROS产生、FABP3、ACSL4、LPCAT3和PLTP的表达、牛磺酸、AA和NAT的浓度,但若敲除cir93,则EV不能发挥促细胞抗铁死亡作用。
在LUAD临床样本内也检测到FABP3高表达,同时与cir93具有显著相关性,牛磺酸与cir93和FABP3呈负相关,而NAT与cir93和FABP3呈正相关,LUAD血浆EV中cir93与细胞内cir93和FABP3呈正相关,因此在LUAD中EV和细胞内cir93、FABP3、牛磺酸及NAT之间的密切相关。

8.阻断EV能促进铁死亡
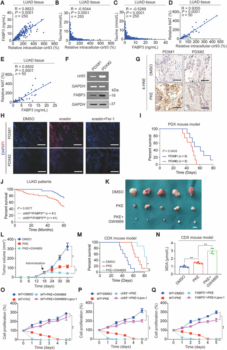
与具有高水平cir93和FABP3的PDX#2相比,PKE处理低表达cir93和FABP3的PDX#1时能诱导高水平的4 -HNE,离体组织切片进一步分析发现PDX#2对erastin诱导的铁死亡抵抗力更强,但该模型鼠总生存期要比PDX#1短。表明高水平cir93和FABP3促进肿瘤发展,诱导LUAD抗铁死亡。
用GW4869与PKE共处理A549的CDX模型,诱导了MDA的升高,显著抑制肿瘤生长,延长生存期。在细胞水平上,PKE处理A549细胞能抑制细胞增殖,GW4869或敲低cir93和FABP3,能进一步抑制细胞增殖,但这些作用可被铁死亡抑制剂Lipro- 1抑制。表明在LUAD中抑制EV/cir93 /FABP3后,铁死亡参与了肿瘤抑制,阻断EV或抑制其功能有助于改善基于铁死亡的疗法。
10.png


讨论:
本研究发现肿瘤细胞释放的EV增加细胞内cir93,以上调FABP3并使LUAD细胞通过FABP3依赖性方式降低总AA水平,诱导NAT产生,阻止AA掺入质膜中,从而引起细胞抗铁死亡。研究中作者提供了几个新的铁死亡靶点:cir93、FABP3、牛磺酸和NAT,鉴于它们的功能都与EV相关,因此通过阻断EV,可能有助于提高基于铁死亡的疗法在未来治疗LUAD中的疗效。

 

上一篇

外泌体&铁死亡,这两大热点你抓住了吗?

下一篇

干货:外泌体如何进行药物递送

更多资讯

我的询价