研载生物科技(上海)有限公司

8

手机商铺

qrcode
商家活跃:
产品热度:
  • NaN
  • 0.5
  • 1.5
  • 0.5
  • 3.5

研载生物科技(上海)有限公司

入驻年限:8

  • 联系人:

    刘经理

  • 所在地区:

    上海 闵行区

  • 业务范围:

    细胞库 / 细胞培养、技术服务

  • 经营模式:

    生产厂商 科研机构

在线沟通

公司新闻/正文

外泌体&铁死亡,这两大热点你抓住了吗?

1854 人阅读发布时间:2022-08-15 11:28

铁死亡是一种受调节的细胞死亡形式,受谷胱甘肽依赖性脂质-过氧化清除网络失衡驱动,引起癌症、神经病变和组织损失的发生。研究表明,铁死亡也参与肝病的发生发展。而 MSC 在促进肝再生及肝修复方面具有较大潜能,但注射 MSC 至损伤部位,只有小部分 MSC 发挥作用。MSC-Exo 由 MSC 释放,因含有特定的 RNA、脂质和蛋白质等,表现出和 MSC 相似的功能。
浙江大学医学院的研究者们发现 MSC-Exo 能通过维持 SLC7A11 的稳定性抑制 CCl4 诱导的铁死亡,为铁死亡所致的急性肝损伤 ALI 提供新的治疗策略,相关研究成果发表在"Cell Death and Disease(IF:9.685)" 杂志上。

1.png
文章链接:https://www.ncbi.nlm.nih.gov/pmc/articles/PMC8960810 /

技术路线:

2.png



结果:
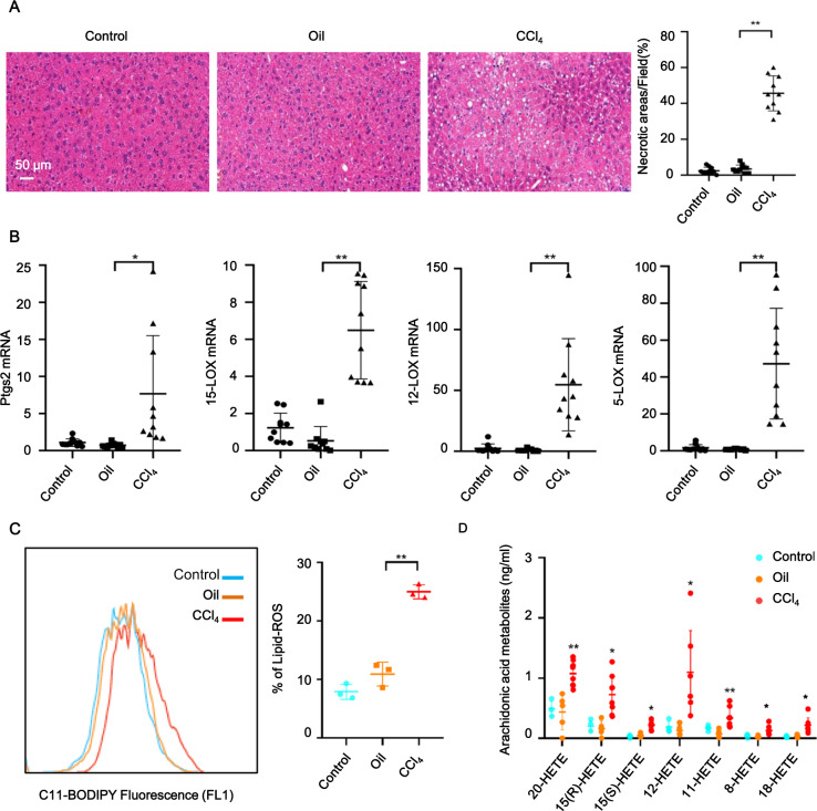
1. 铁死亡驱动 CCl4 诱导 ALI
CCl4 处理小鼠后可观察到典型的 ALI 病理学变化,铁死亡标志物 Ptgs2、15 -LOX、12 -LOX 和 5 -LOX 的 mRNA 水平增加;C11 - BODIPY 581 / 591 荧光探针检测到肝组织中 ROS 的水平在 CCl4 处理后增加,花生四烯酸代谢物水平也相应增加,表明铁死亡是 CCl4 诱导 ALI 的驱动因素。

3.png


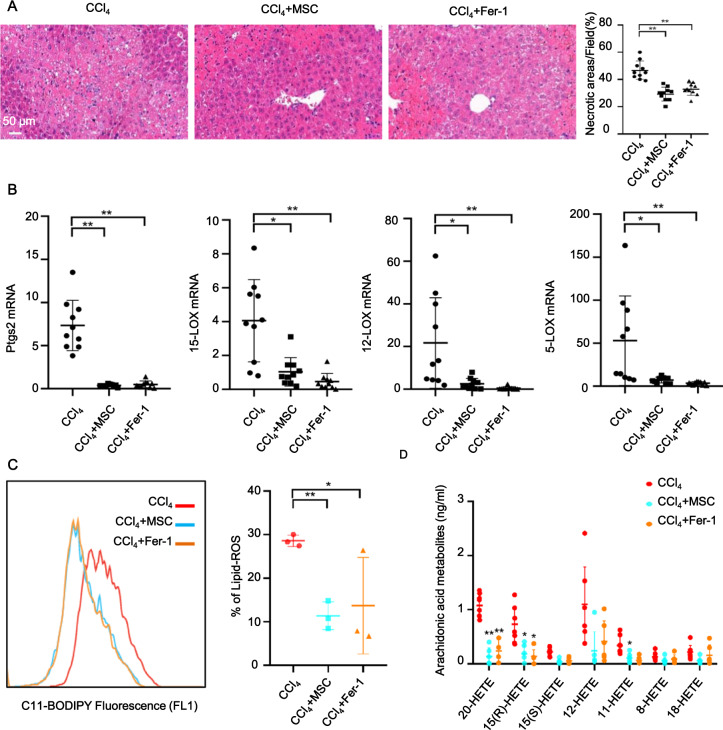
2. MSC 的存在减轻了 ALI 中的铁死亡
HE 结果显示 MSC 和铁死亡抑制剂 Fer- 1 的存在,均能减轻 CCl4 诱导的 ALI,降低铁死亡标志物 Ptgs2、15 -LOX、12 -LOX 和 5 -LOX 的 mRNA 水平,下调 CCl4 引起的脂质过氧化物积累和花生四烯酸代谢物的释放,且 MSC 和 Fer- 1 的作用相当,表明 MSC 可抑制铁死亡。

4.png


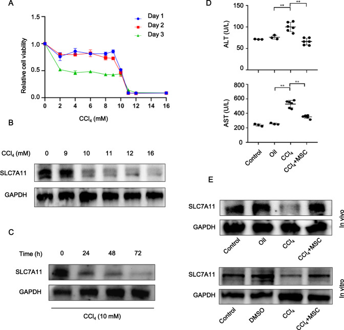
3. SLC7A11 蛋白水平在 CCl4 诱导的 ALI 中降低,在 MSC 处理后升高
多通道跨膜蛋白 SLC7A11 通过介导胱氨酸摄取和谷氨酸释放促进 GSH 的合成,保护细胞免受氧化应激,抑制铁死亡。CCl4 以时间和剂量依赖性下调原代肝细胞中 SLC7A11 蛋白质水平。研究表明只有一小部分注射的 MSC 能发挥其治疗效果,因此作者通过 Transwell 建立 MSC 和原代肝细胞共培养系统,分析 MSC-Exo 能否起到类似 MSC 的治疗效果。如下图结果显示,MSC 能逆转 CCl4 诱导 AST 和 ALT 水平的增加,上调 SLC7A11 的蛋白水平。表明来自 MSC 的 Exo 等胞外物质介导调节 SLC7A11 水平,抑制铁死亡。

5.png

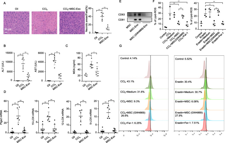
4. MSC-Exo 在体外抑制 CCl4 诱导的铁死亡
MSC 与肝细胞共培养,抑制了 CCl4 对 ROS 和 MDA 的上调作用,为确认是 MSC-Exo 在此过程中发挥重要作用,作者对分离得到的 MSC-Exo 进行表征,同时验证了肝细胞对其表现出较高的摄取效率。借助分子实验分析 MSC-Exo 与 Fer- 1 作用一致,均能抑制 CCl4 诱导肝细胞释放 ROS 和 MDA。说明 MSC-Exo 在体外抑制了 ALI 中 CCl4 诱导的铁死亡。

6.png


5. MSC-Exo 在体内抑制 CCl4 诱导的铁死亡
如下图结果显示 MSC-Exo 在体内可抑制 CCl4 诱导的肝损伤;MSC-Exo 显著下调了损伤肝脏中 MDA 水平及铁死亡标志物 Ptgs2、15 -LOX、12 -LOX 和 5 -LOX 的 mRNA 水平。Exo 释放抑制剂 GW4869 处理后的 MSC 在下调 ROS、MDA 等方面显示出较弱的效果。表明 MSC-Exo 在体内亦能抑制 ALI 中 CCl4 诱导的铁死亡。

7.png


6. MSC-Exo 通过稳定 ALI 中 SLC7A11 蛋白质水平,抑制铁死亡
研究表明 CD44 为 MSC 的表面标志物,且 SLC7A11 受 CD44 调控。如下图所示,不同浓度的 MSC-Exo 处理 ALI 细胞后能上调 SLC7A11 的水平,同时伴随 CD44 和 OTUB1 的蛋白质水平增加。 鉴于 OTUB1 是去泛素化酶,作者通过 WB 分析了 SLC7A11 的泛素化水平,发现 CCl4 会增加 SLC7A11 的泛素化水平,而 MSC-Exo 处理消除了 CCl4 的作用。通过 IF 和 COIP 实验证明,MSC-Exo 处理 ALI 组织后,CD44 和 SLC7A11 共表达增加;内源性 CD44 和 OTUB1 蛋白均与 SLC7A11 相互作用。表明,MSC-Exo 处理 CCl4 诱导的 ALI 后,通过促进 CD44 和 OTUB1 蛋白的增加来稳定 SLC7A11 的水平,从而抑制铁死亡。

8.png


7. MSC-Exo 更易定位于受损的肝脏
DiR-MSC-Exo 通过尾静脉注射 ALI 小鼠 6 h 后,在 ALI 小鼠的肝脏中可观察到更强的 DiR 信号,且与其他器官相比,肝脏是 MSC-Exo 的主要富集部位。CD44 抗体预处理 Exo 后,降低了 MSC-Exo 对受损肝脏的靶向性,表明 CD44 协助 MSC-Exo 定位于受损的肝脏。

9.png



讨论:
本文阐明了铁死亡参与 CCl4 诱导的 ALI,而 MSC-Exo 在体内外表现出与 MSC 相同的治疗效果,诱导 SLC7A11 、CD44 和 OTUB1 表达增加,CCl4 诱导的 SLC7A11 泛素化可以通过 OTUB1 介导的去泛素化来挽救,增强 SLC7A11 的稳定性,进而诱导 xc 系统激活,抑制铁死亡发生。本文虽对说明 MSC-Exo 在 ALI 中如何实现抑制铁死亡具有重要意义,但具体机制还有待进一步研究。
 

 

上一篇

缺氧+自噬+外泌体+肿瘤细胞侵袭=1区高分文章,这个思路你值得拥有!

下一篇

多重热点联合:外泌体+circRNA+铁死亡,1区15分+文章轻松到手!

更多资讯

我的询价