8 年
手机商铺
公司新闻/正文
684 人阅读发布时间:2022-10-17 10:26
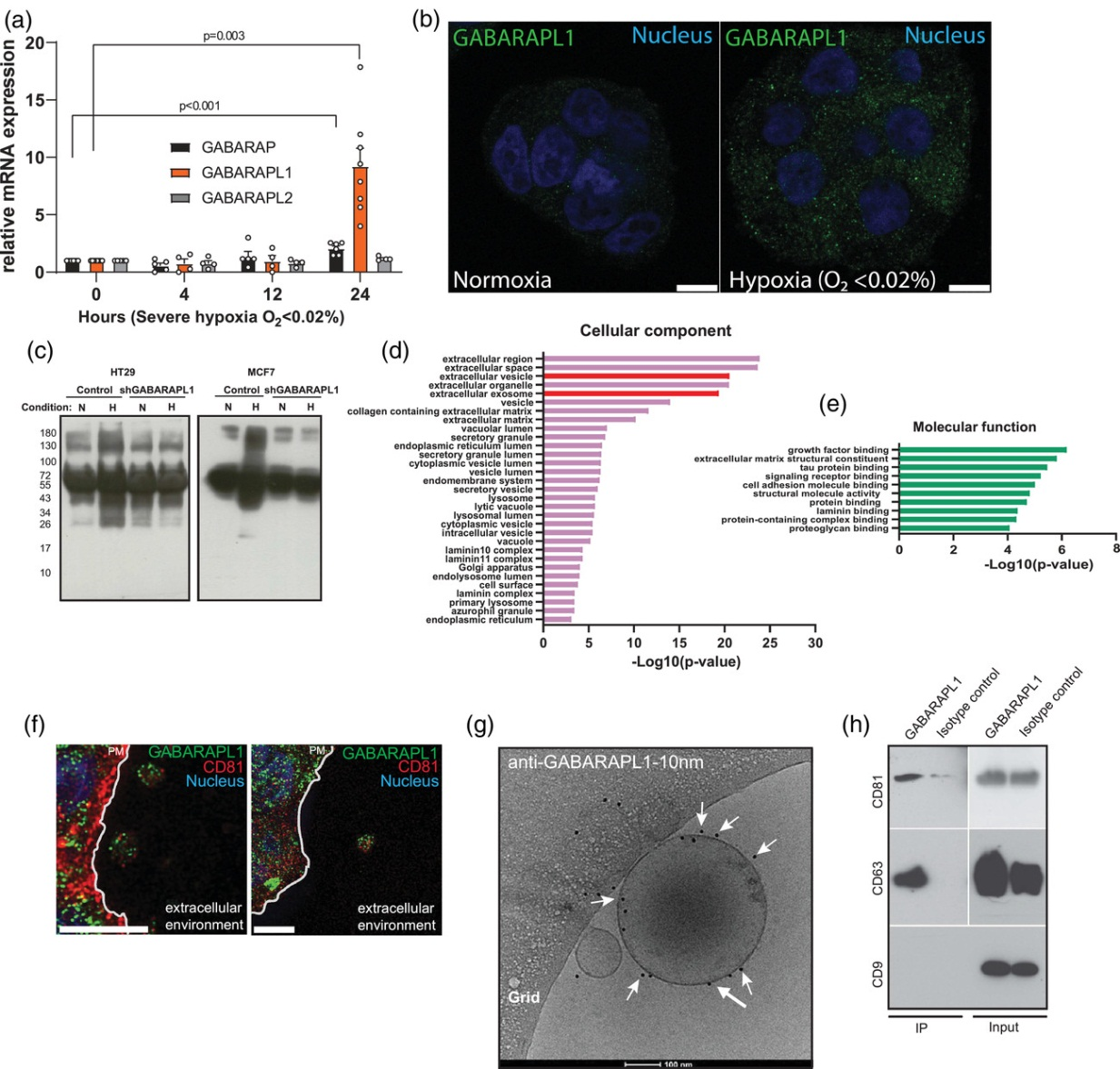
大多数 tumour内的氧合程度是不均匀的,这是由于血管网络发育不良引起的,有助于 tumour进展、转移和耐药。研究表明有些条件下,EV分泌量增加和货物分拣变化具有促 tumour作用,但缺氧在EV分泌中的作用还未知。γ-aminobutyric acid A型受体相关蛋白(GABARAP)蛋白家族的成员与溶酶体降解途径、自噬和细胞内受体运输有关,缺氧环境可诱导GABARAPL1表达。马斯特里赫特大学Tom G Keulers等人在JEV(IF:17.338)发表的论文,描述了一种由缺氧细胞特异性分泌并依赖于缺氧诱导的GABARAPL1表达的独特EV子集。

文献链接:https://www.ncbi.nlm.nih.gov/pmc/articles/PMC8640512/
一、技术路线:

二、实验结果:
QPCR和IF证实GABARAPL1的表达水平在缺氧时受到上调,且活细胞成像系统观察发现GABARAPL1被送到细胞的周边,暗示它可能参与分泌事件。因此使用Click-it化学追踪新生蛋白质,发现缺氧时沉默GABARAPL1可降低蛋白质分泌。应用SILAC的质谱法鉴定了分泌的蛋白质,功能富集分析表明,依赖GABARAPL1表达分泌的蛋白质与EV相关。
通过IF验证,在细胞外GABARAPL1定位于CD81阳性结构,结合免疫金标记,证明GABARAPL1存在于EV的表面,但并不是所有EV都表达GABARAPL1,表明GABARAPL1是EV的一个子集。同时COIP结果表明GABARAPL1+EV上存在CD81和CD63。

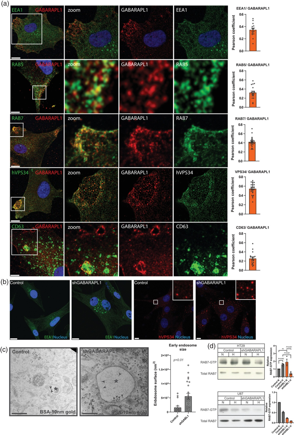
1. GABARAPL1是内体成熟所必需的
EV形成过程涉及内体成熟,即早期内体上的RAB5被RAB7取代,若GABARAPL1参与EV货物分拣或释放,会与内体区室重叠。在缺氧条件下,对细胞进行IF标记,发现GABARAPL1与晚期内体/MVB(RAB7)、早期/晚期内体(hVPS34)及CD63阳性结构共定位,将GABARAPL1沉默后,EEA1(早期内体)和hVPS34斑点数量均增加,且内部结构扩大,BSA-gold内化实验证实GABARAPL1缺失细胞的早期内体大小增加3倍。
基于RAB7-GTP对内体成熟和移动的重要性,作者通过pulldown分析发现GABARAPL1的沉默会降低RAB7-GTP的水平。表明GABARAPL1与内体区室重叠,特别是晚期阶段,同时对内体成熟至关重要。

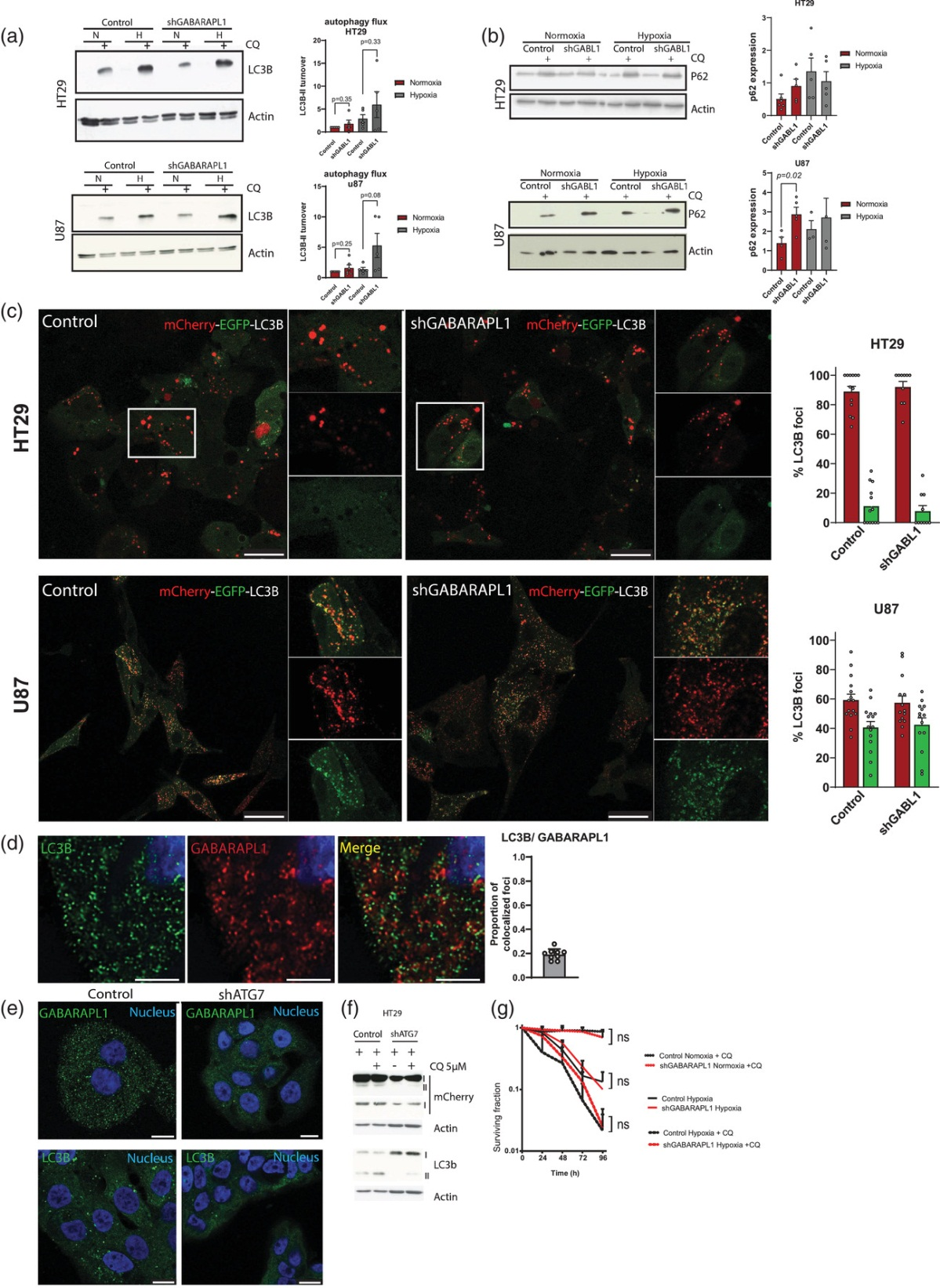
2. GABARAPL1对大自噬不是必需的
研究表明GABARAPL1与自噬过程相关,但其确切功能作用尚未确定,在此,作者利用自噬抑制剂CQ,结合WB和mCherry-eGFP-LC3B分析发现,GABARAPL1的表达水平不影响自噬通量。细胞内GABARAPL1只有部分与LC3B共定位。在自噬相关因子ATG7缺失细胞中,GABARAPL1斑点相应减少,说明GABARAPL1向囊泡的募集依赖于自噬机制。
在细胞应激时,如缺氧,自噬会被活化以支持生存。如果执行自噬需要GABARAPL1,那么与对照相比,敲低GABARAPL1会降低细胞活力,但GABARAPL1敲低细胞的存活率并没有降低,此外GABARAPL1敲低后细胞与CQ一起孵育,细胞仍对缺氧敏感。表明GABARAPL1不是大自噬所必需的,但其功能部分依赖于自噬相关蛋白。

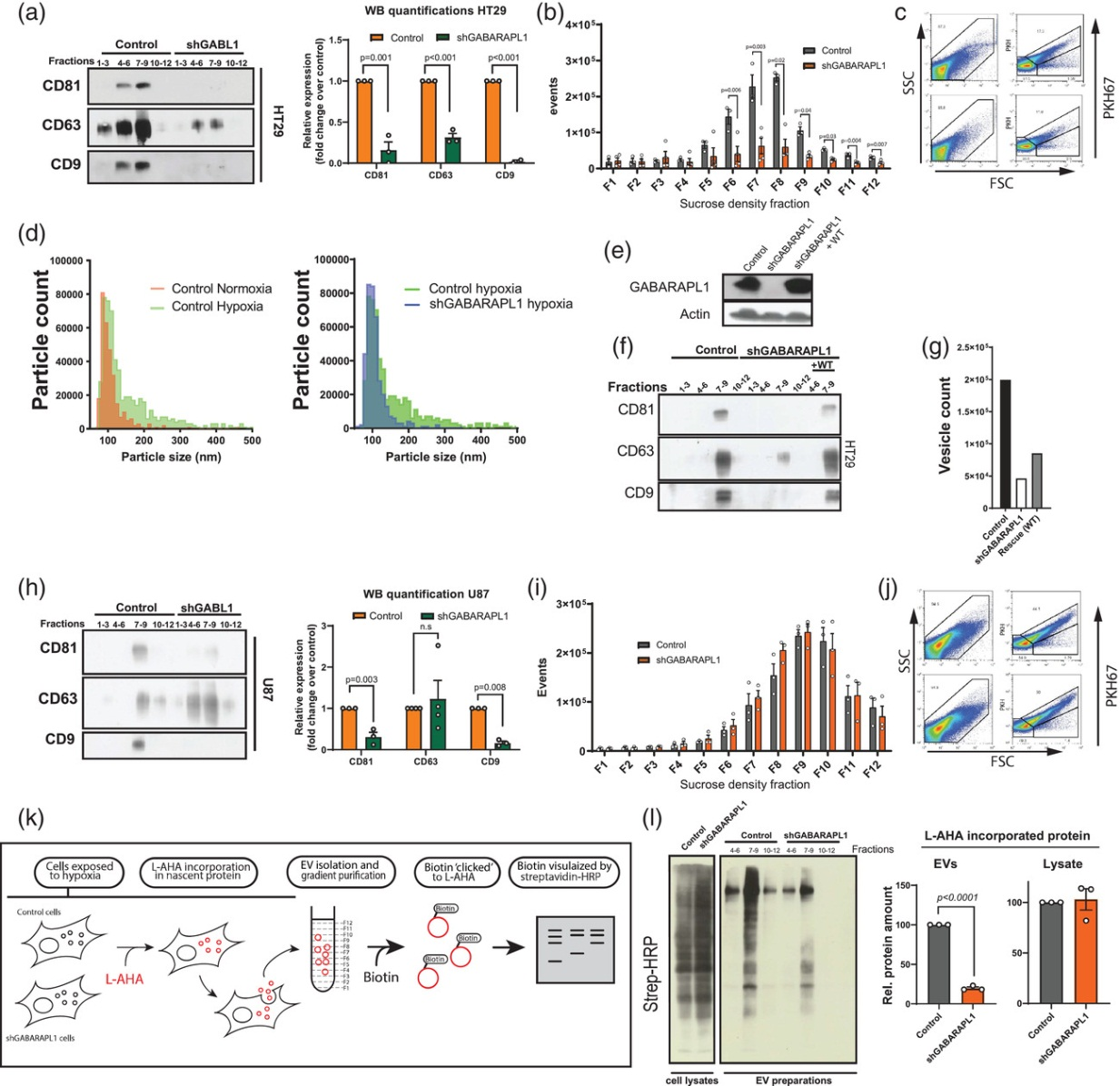
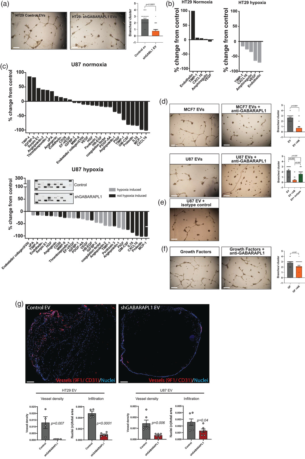
3. EV货物装载和分泌需要GABARAPL1
质谱结果显示GABARAPL1敲低细胞分泌的CD81、HSP70会降低,因此猜测GABARAPL1参与EV分泌。在HT29细胞中敲低GABARAPL1,WB检测发现CD81、CD63和CD9的蛋白质水平减少,同时EV的分泌量明显降低。qNano检测结果显示缺氧诱导HT29释放更大粒径(>150nm)的EV,且依赖于GABARAPL1。并GABARAPL1的表达通过编码序列WT的表达进来挽救,证明上述结果并非是shRNA的脱靶效应造成的。
基于GABARAPL1可通过PE进行C端脂化修饰以容许膜结合,ATG7是GABARAPL1修饰所必需的,且上述结果显示GABARAPL1的细胞内囊泡募集依赖于ATG7,因此在细胞内敲低ATG7,发现与敲低GABARAPL1类似,EV分泌量减少,CD81、CD63和CD9均减少。表明GABARAPL1的脂化对EV分泌中起到重要作用。
在U87细胞中敲低GABARAPL1并不影响EV的量,只有导致CD9和CD81降低,CD63水平未受影响,且在U87细胞中GABARAPL1和CD63共定位斑块非常少,但在HT29细胞中CD63阳性斑块与GABARAPL1共定位,表明U87具有单独于GABARAPL1的额外分泌机制。
使用click-it化学追踪载入EV中的新合成蛋白,虽GABARAPL1敲低对总蛋白合成无影响,但从GABARAPL1缺失细胞分离的EV中掺入L-AHA的蛋白明显减少。说明EV货物的装载依赖于GABARAPL1。

4. GABARAPL1是缺氧细胞刺激血管生成所必需的
研究表明缺氧细胞的EV在体外可刺激EC细胞管形成,为测试GABARAPL1缺失后EV和血管生成因子分泌的变化是否改变了缺氧细胞的促血管生成能力,在缺氧环境下敲低HT29细胞中GABARAPL1,提取EV后,与EC细胞共孵育,发现其血管生成能力明显降低。
使用抗体阵列测定GABARAPL1敲低的HT29细胞中血管生成因子的水平,发现有多种因子的分泌水平发生变化。虽大多血管生成因子的表达依赖于HIF的转录活性,但HIF信号转导靶标的分析表明HIF信号转导并不依赖于GABARAPL1,且两者表达无关。表明血管生成因子的释放不依赖于HIF信号,而依赖于GABARAPL1。
基于GABARAPL1存在于EV的表面,为评估EV介导的上述作用是否依赖于GABARAPL1,作者用抗体靶向GABARAPL1,发现能抑制GABARAPL1+EV诱导EC细胞管形成,但不能抑制VEGF、FGF2、IGF和EGF诱导的管形成。
将含有基质胶的EV载入小鼠侧腹,7天后IF发现来自GABARAPL1缺失细胞的EV显示CD31+血管生长减少。表明GABARAPL1+EV直接影响血管生成,且至少部分是通过改变促血管生成因子来介导的。

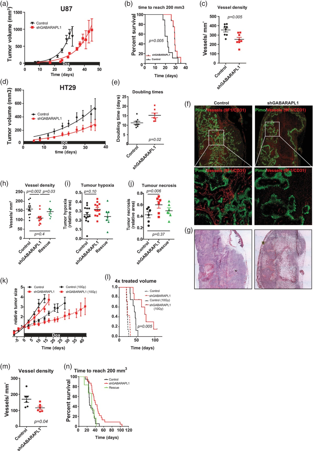
5. GABARAPL1通过增强血管生成支持 tumour进展
上述数据表明GABARAPL1是缺氧诱导分泌EV所必需的,而这些EV是促血管生长所必需的。为进一步验证上述结果,将含有多西环素诱导型表达载体的U87细胞接种到雌性nu/nu NMRI小鼠侧腹皮下,使用多西环素诱导shRNA表达,以沉默GABARAPL1,发现 tumour生长延迟,血管密度降低。
同样在HT29异种移植瘤中,GABARAPL1的敲低减少了 tumour生长, tumour倍增时间延长36%,血管密度降低。HE染色显示GABARAPL1缺失的 tumour坏死增加,但血管大小和灌注未改变。但体外GABARAPL1缺失对细胞形态、凋亡标志物或增殖能力无变化。表明GABARAPL1敲低导致的 tumour生长延迟是由于血管发育减少所致。
建立的异种移植瘤体积达到150mm3后,给予辐照,分析 tumour再生长情况,发现使用多西环素诱导沉默GABARAPL1,明显减少 tumour生长,血管密度降低。由于GABARAPL1也是缺氧诱导的EGFR和其他缺氧相关因子的膜定位所必需的,为确定观察到的结果是有EV介导的或细胞内在变化的结果,作者在小鼠两侧同时植入对照、GABARAPL1敲低或一个GABARAPL1敲低和一个对照细胞。结果显示与对照组相比,敲低GABARAPL1会导致 tumour生长延迟,而同时植入GABARAPL1敲低和对照细胞的模型中延迟的 tumour生长、血管密度和坏死得到部分挽救。表明GABARAPL1+EV的系统传递可调节远程通信。

三、讨论
作为LC3/GABARAP蛋白家族的成员,GABARAPL1被认为在自噬的一般执行中发挥作用,但本研究发现GABARAPL1对大自噬的一般执行不是必需的。其表达受到缺氧的诱导,参与内体成熟、将货物分选到内体中,GABARAPL1定位于EV的表面,促进血管生成因子分泌,诱导血管生成,从而刺激 tumour生长。靶向GABARAPL1可抑制体内EV功能,意味着GABARAPL1阻断抗体的使用可以抑制 tumour生长并提高对诊治的敏感性。