研载生物科技(上海)有限公司

8

手机商铺

qrcode
商家活跃:
产品热度:
  • NaN
  • 0.5
  • 1.5
  • 0.5
  • 3.5

研载生物科技(上海)有限公司

入驻年限:8

  • 联系人:

    刘经理

  • 所在地区:

    上海 闵行区

  • 业务范围:

    细胞库 / 细胞培养、技术服务

  • 经营模式:

    生产厂商 科研机构

在线沟通

公司新闻/正文

【J Exp Clin Cancer Res】11+,TAMs外泌体通过LncMMPA转移并激活糖酵解促进肝癌恶性发展

592 人阅读发布时间:2023-07-13 14:47

   肝细胞癌(HCC)是最常见的原发性肝癌,是全球癌症相关死亡的第三大原因。尽管化疗、免疫治疗和靶向治疗使越来越多的HCC患者受益,但这些患者的总生存率仍然很低。肿瘤相关巨噬细胞(TAMs)是肿瘤微环境的重要组成部分,通常受代谢重编程的调控。然而,肝细胞癌(HCC)细胞与TAMs之间免疫代谢相互作用的潜在机制尚不清楚。作者在【J Exp Clin Cancer ResIF=11.3)杂志上发表的一篇题为“Tumor associated macrophages-derived exosomes facilitate hepatocellular carcinoma malignance by transferring LncMMPA to tumor cells and activating glycolysis pathway”文章,发现TMAs来源外泌体HCC细胞的葡萄糖代谢和细胞增殖调节中发挥作用。此外,作者还研究了来自TAMs的外泌体包装的LncMMPA在控制肝癌肿瘤细胞的有氧糖酵解和细胞增殖中的作用并研究了其潜在机制。
外泌体1.png


研究结果


1.RP11-1100 L3.8作为肝癌中巨噬细胞M2极化的调节剂
外泌体2.png

1A:HCC患者中每种细胞类型的所有细胞的UMAP图(GSE140228)。
1B:巨噬细胞典型标记基因的表达,如UMAP图所示。
1C:火山图显示肿瘤细胞和正常细胞之间基因的差异表达,表达最显著的lncRNA RP11-1100 L3.8用红色标记。
1D:各细胞类型HCC中RP11-1100 L3.8的表达,由UMAP图显示。
1E:小提琴图显示RP11-1100 L3.8在肿瘤源性巨噬细胞和单核细胞源性巨噬细胞中的表达。
1F:GSEA数据显示,在TCGA LIHC数据集中,高RP11-1100 L3.8表达的患者与低RP11-1100 L3.8表达的患者相比,KEGG_GLYCOLYSIS_GLUCONEOGENESIS峰富集。
1G:GSEA数据显示,基因集GSE5099_CLASSICAL_M1_VS_ALTERNATIVE_M2_MACROHPAGE_DN在高RP11-1100 L3.8表达的患者中比在TCGA LIHC数据集中低RP11-1100 L3.8表达的患者中富集。
1H: GSEA数据显示,在TCGA LIHC数据集中,高RP11-1100 L3.8表达的患者与低RP11-1100 L3.8表达的患者相比,COATES_MACROPHAGE_M1_VS_M2_DN的富集达到峰值。



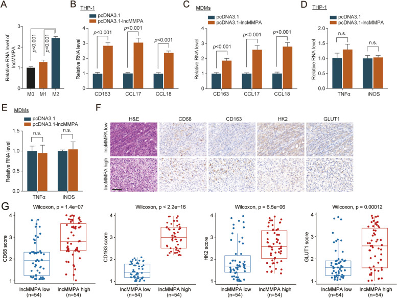
2. LncMMPA诱导肝癌中M2巨噬细胞极化
外泌体3.png

2A:单核细胞来源的M0、M1、M2巨噬细胞中LncMMPA的表达水平与肌动蛋白基因的表达水平归一化,并以与M0巨噬细胞中LncMMPA表达水平的比值表示。
2B:将LncMMPA过表达的THP-1细胞中M2巨噬细胞标志物(CD163、CCL17和CCL18)的表达水平归一化为肌动蛋白基因的表达水平,并与转染pcDNA3.1的THP-1细胞中的表达水平成比值。
2C:将LncMMPA过表达MDMs细胞中M2巨噬细胞标志物(CD163、CCL17和CCL18)的表达水平归一化为肌动蛋白基因的表达水平,并与转染pcDNA3.1 MDMs细胞中的表达水平成比值。
2D:将LncMMPA过表达的THP-1细胞中M1巨噬细胞标志物(TNFα和iNOS)的表达水平归一化为肌动蛋白基因的表达水平,并与转染pcDNA3.1的THP-1细胞中的表达水平成比值。
2E:将LncMMPA过表达MDMs细胞中M1巨噬细胞标志物(TNFα和iNOS)的表达水平归一化为肌动蛋白基因的表达水平,并与转染pcDNA3.1 MDMs细胞中的表达水平成比值。
2F: ZSHS队列1中LncMMPA低表达或高表达HCC肿瘤样本中CD68、CD163、GLUT1和HK2的代表性hematoxylin-eosin staining(HE)和免疫组化(IHC)染色。
2G:箱线图显示LncMMPA低表达和高表达的ZSHS队列1中CD68、CD163、GLUT1和HK2的IHC染色。



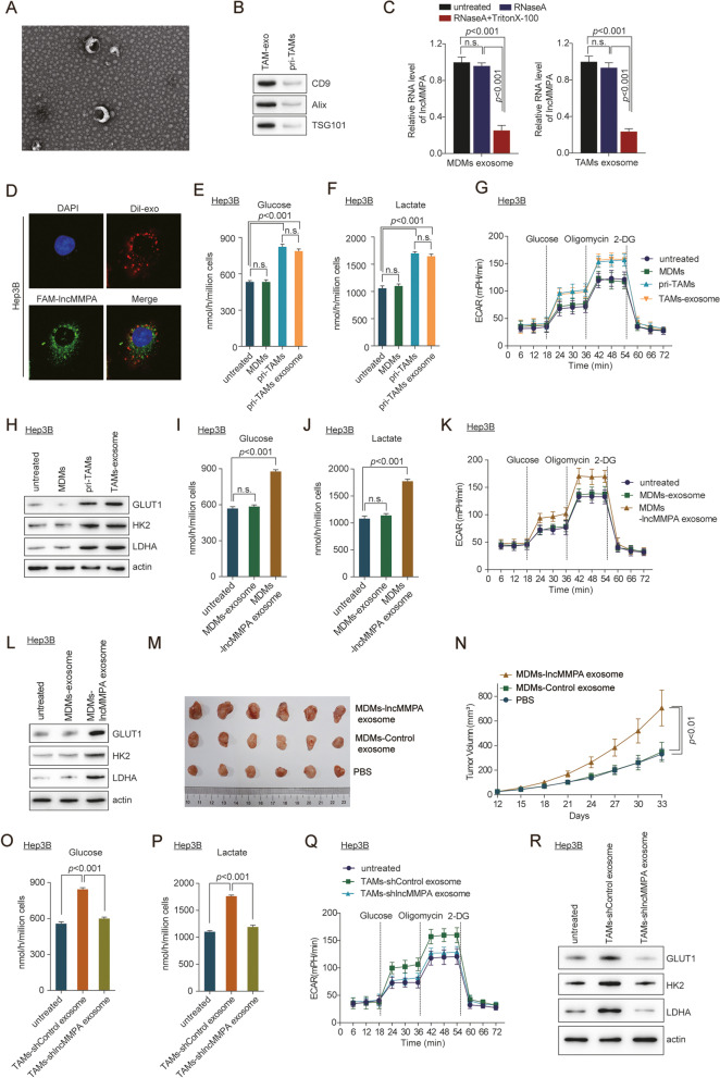
3.具有较高LncMMPAMDMs增加有氧糖酵解并减少了HCC细胞的凋亡
外泌体4.png

3A-3G:Hep3B细胞与pri- TAMsMDMs-control或MDMs-LncMMPATranswell系统中共培养6天(A葡萄糖消耗,B乳酸生成,C ECAR、D细胞增殖,E GLUT1、HK2、LDHA的表达,F阿霉素(2 μg/ml)作用Hep3B细胞48 h后Annexin V-APC及碘化丙啶染色的流式细胞术分析代表性图)。
3H-4L:在Transwell系统中与TAMs-shControl或TAMs-shlncMMPA共培养Hep3B细胞6 天(H葡萄糖消耗,I乳酸生产,J ECAR,K细胞增殖,L GLUT1、HK2、LDHA的表达)。


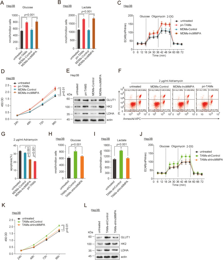
4.外泌体LncMMPA增强巨噬细胞诱导的肿瘤进展
外泌体5.png


4A:透射电镜观察TAMs来源的外泌体的形态。
4B :Western blot检测 TAMs来源的外泌体标志物(CD9, Alix和TSG101)。
4C:单独使用RNase A或与Triton X-100一起使用后,LncMMPA在相同数量的MDMs(左)和TAMs(右)外泌体中的表达水平归一化为cell - MiR -39-3p的表达水平,并以相对于未经处理的MDMs或TAMs外泌体的表达水平的比值显示。
4D:用TAMs中获得的dil标记(红色)外泌体孵育Hep3B细胞后进行荧光染色。
4E-4H:Hep3B细胞与MDMs和pri- TAMsTranswell系统中共培养6天。另外,Hep3B细胞用TAMs的外泌体处理48 h(E葡萄糖消耗,F乳酸生产,G ECAR,H GLUT1、HK2、LDHA的表达)。
4I-4L: Hep3B细胞用含有或不含LncMMPA过表达的MDMs外泌体处理(I葡萄糖消耗,J乳酸生成,K ECAR,L GLUT1、HK2、LDHA的表达)。
4M-4N :将Hep3B细胞原位注入BALB/c裸鼠右侧每隔3天给小鼠瘤内注射MDMs外泌体(M异种移植中肿瘤图像,N肿瘤生长曲线)。

4O-4R:用转染或不转染shLncMMPA的TAMs外泌体处理Hep3B细胞(O葡萄糖消耗,P乳酸产量,Q ECAR,GLUT1、HK2、LDHA的表达)。



5.lncMMPAHCC细胞中与MiR-548s相互作用
 
 
外泌体6.png

5A:MiR- 548s与lncMMPA和lncMMPA突变体的序列比对(上图)。pGLO载体和pGLO-LncMMPA双荧光素酶报告基因检测(下图)。
5B: pGLO-LncMMPA突变体(pGLO-lncMMPA mut)双荧光素酶报告基因检测。
5C:随后采用qRT-PCR检测与lncMMPA内源性相关的miR - 548s(下图)。lncMMPA-MiR-548s突变体作为阴性对照。miR-548s的RNA水平以相对于对照样本中的表达水平的比值表示。上图显示了用于鉴定lncRNA相关内源性microrna的MS2-RIP策略概要图。
5D:在MiR- 548s短暂过表达的Hep3B细胞中进行AGO2 RIP, lncMMPAAGO2相关的表达水平与miR-NC转染的Hep3B细胞中的表达水平成比值。
5E-5F:转染microRNA mimics Hep3B细胞与MDMs-Control或MDMs-LncMMPATranswell系统中共培养6天E图乳酸生成。F图细胞增殖
5G-5H:用MDMs-Control或MDMs-LncMMPA的外泌体处理转染了microRNA mimics Hep3B细胞48小时,G乳酸生产。H细胞增殖。
5I-5J:将Hep3B细胞原位注入BALB/c裸鼠右侧(每组n = 6)3天给小鼠瘤内注射MDMs和MiR - 548smimics腺病毒外泌体。I异种移植中肿瘤图像。J肿瘤生长曲线
5K:MiR-548s与ALDH1A3和ALDH1A3突变体的序列比对(上图)。pGLO载体、pGLO-ALDH1A3和pGLO-ALDH1A3突变体(pGLO-ALDH1A3 mut)的双荧光素酶报告基因检测(下图)。
5L:用MiR- 548s指定的microRNAinhibitor或mimics处理的Hep3B细胞中ALDH1A3的RNA水平归一化为肌动蛋白基因的RNA水平,并以相对于MiR NC转染的Hep3B细胞中的表达水平的比值表示。
5M:用指定的microRNA inhibitor或MiR-548s mimics处理Hep3B细胞,检测ALDH1A3蛋白水平。
5N:经MiR- 548s和LncMMPA microRNA mimics处理的Hep3B细胞中ALDH1A3的RNA水平归一化为肌动蛋白基因的RNA水平,并与转染MiR NC的Hep3B细胞中ALDH1A3的表达水平成比值。


6.HCC患者中lncMMPA的表达与糖酵解成分相关
外泌体7.png

6A:ZSHS队列2肝癌组织中lncMMPA表达与MiR - 548s表达的相关性分析。
6B: ZSHS队列1中lncMMPA低表达、MiR-548 s高表达或lncMMPA高表达、MiR-548 s低表达的HCC癌样中ALDH1A3免疫组化染色。
6C: TCGA数据集中HCC组织中lncMMPA表达与ALDH1A3相关性分析。
6D: ZSHS队列3肝癌组织中lncMMPAALDH1A3表达相关性分析。
6E: ZSHS队列3肝癌组织中lncMMPA表达与miR548s表达相关性分析。
6F: ZSHS队列3 肝癌组织中ALDH1A3表达与MiR548s表达的相关性分析。
6G:在ZSHS队列3中,比较肿瘤中LncMMPA高水平和低水平表达患者生存率。
6H:在ZSHS队列3中,评估比较肿瘤中ALDH1A3高水平和低水平表达患者生存率。
6I:基于ZSHS队列3中上调的分子标志物(LncMMPAALDH1A3)数量,分析比较HCC患者的生存期。
6J:潜在的通路示意图说明lncMMPAHCC进展中的作用。


结论
HCC是一种炎症相关的癌症,其发生与非酒精性脂肪性肝炎、病毒性肝炎感染和过度饮酒等多种病因有关。在本研究中,作者从TAMs -exo中鉴定了lncMMPAHCC中巨噬细胞极化、糖酵解途径激活和细胞增殖过程中的生物学功能。通过统计分析发现TAMs衍生的lncMMPA可诱导M2巨噬细胞极化。然后,lncMMPAHCC中的表达水平较高,该lncRNA触发HCC细胞增强葡萄糖代谢,加速HCC细胞增殖。联合TAMs -exo可通过刺激糖酵解途径在体内递送lncMMPA促进HCC肿瘤生长。最后,lncMMPA可与MiR - 548s相互作用,靶向ALDH1A3,进而调控细胞糖代谢促进细胞增殖。结果表明lncMMPA阻断是一种潜在的治疗HCC的新方法。
总之,本研究描述了巨噬细胞通过外泌体递送致癌lncMMPA介导HCC细胞代谢重编程的机制,以及细胞间相互作用在这一过程中的意义。虽然还需要更多的证据,但是本研究为HCC的治疗提供了一个新的靶点。




 

上一篇

【Redox Biol】11+高分文章,干细胞外泌体如何做铁死亡研究?值得观看!

下一篇

综述:【Exp Mol Med】12+,靶向抑制肿瘤来源外泌体作为一种新的癌症治疗选择

更多资讯

我的询价