8 年
手机商铺
公司新闻/正文
735 人阅读发布时间:2023-12-28 15:54
急性冠脉综合征(Acute coronary syndrome, ACS)是由冠脉血流阻塞和急性心肌缺血(Acute myocardial ischemia, AMI)引起的一系列心血管急症。冠状动脉血流阻塞主要是由于动脉粥样硬化引起的斑块破裂或糜烂。然而,斑块侵蚀和破裂的一个关键因素是内皮细胞功能障碍引起的血管炎症。由于内皮细胞作为血管和组织之间屏障的特殊功能,它可以通过调节血管张力维持血管内稳态,并具有抗血栓和抗炎作用。然而,导致内皮细胞功能障碍的机制是复杂的,因此仍需要探索。

今天分享的一篇是发表在【J Nanobiotechnology】上题为“Exosome-derived circ_0001785 delays atherogenesis through the ceRNA network mechanism of miR-513a-5p/TGFBR3”的研究,
作者研究了circRNAs通过传递影响动脉粥样硬化的机制。研究证明,circRNAs对动脉粥样硬化中内皮细胞的增殖、迁移和新生血管的形成有重要影响。此外,外泌体衍生的circRNAs也显示出作为疾病生物标志物和新的治疗靶点的潜在应用。本研究基于外泌体作为基因传递载体,通过一系列细胞学和动物实验解释血浆外泌体circ_0001785如何通过miR-513a-p/TGFBR3 ceRNA网络通路发挥其作用机制,减轻ECs损伤,延缓AS的发展。综上所述,本研究为circ_0001785在AS发展中的作用机制提供了新的见解。
研究结果
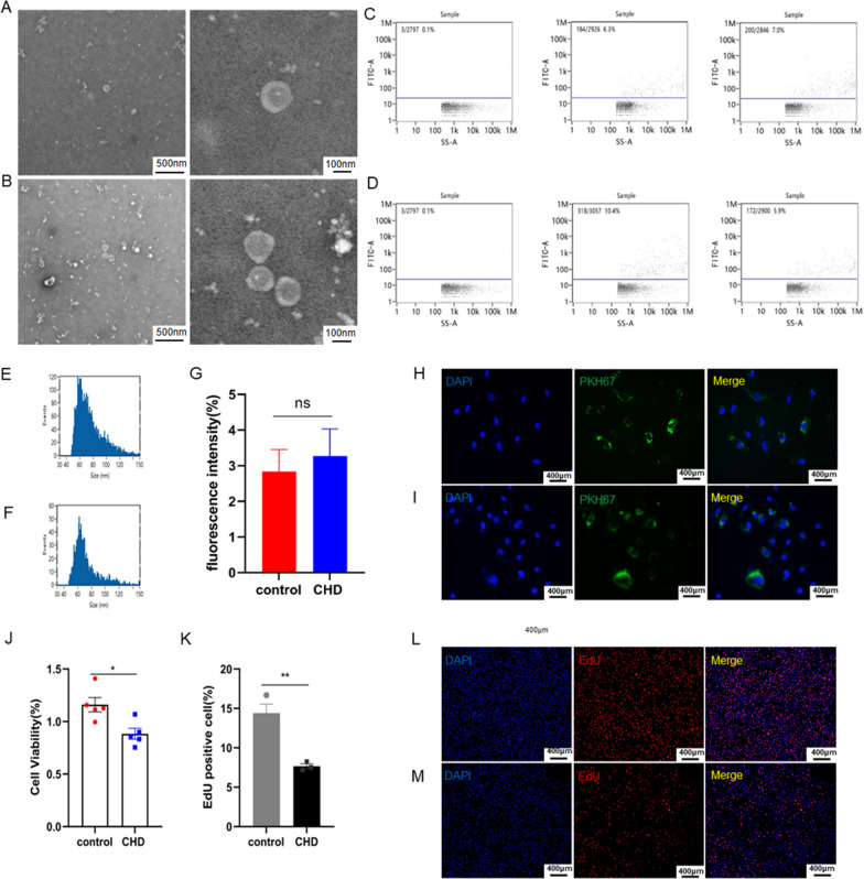
1.血浆外泌体对冠心病患者内皮细胞的影响

图1A-B:透射电镜下冠心病-外泌体和非冠心病-外泌体的超微结构呈近似球形,与外泌体形态大小一致。
图1C-D:利用纳米流式细胞术(nFCM)确认外泌体特异性蛋白标记物。
图1E-F:纳米颗粒跟踪分析(NTA)显示冠心病和非冠心病循环外泌体的大小分布和平均浓度。
图1G-I:将pkh67标记的外泌体添加到HUVEC培养基中,利用共聚焦成像技术观察HUVEC摄取的外泌体。
图1J:细胞活力的CCK-8检测。
图1K-M:细胞增殖的EdU分析。
2.circ_0001785人口保护

图2A:qRT-PCR分析RNase R酶切后circ_0001785和ELP3 mRNA的线性表达。
图2B:Sanger测序验证。
图2C:circ_0001785和GAPDH在内皮细胞cDNA和gDNA中的表达。
图2D:has_circ_0001785的序列。
图2E:Circ_0001785在单核细胞中稳定表达。
图2F:用qRT-PCR检测circ_0001785在冠心病和非冠心病中的表达。
图2G:circ_0001785在下肢动脉粥样硬化斑块患者斑块组织中的表达。
图2H:circ_0001785在严重与中度冠状动脉狭窄患者中的表达水平。
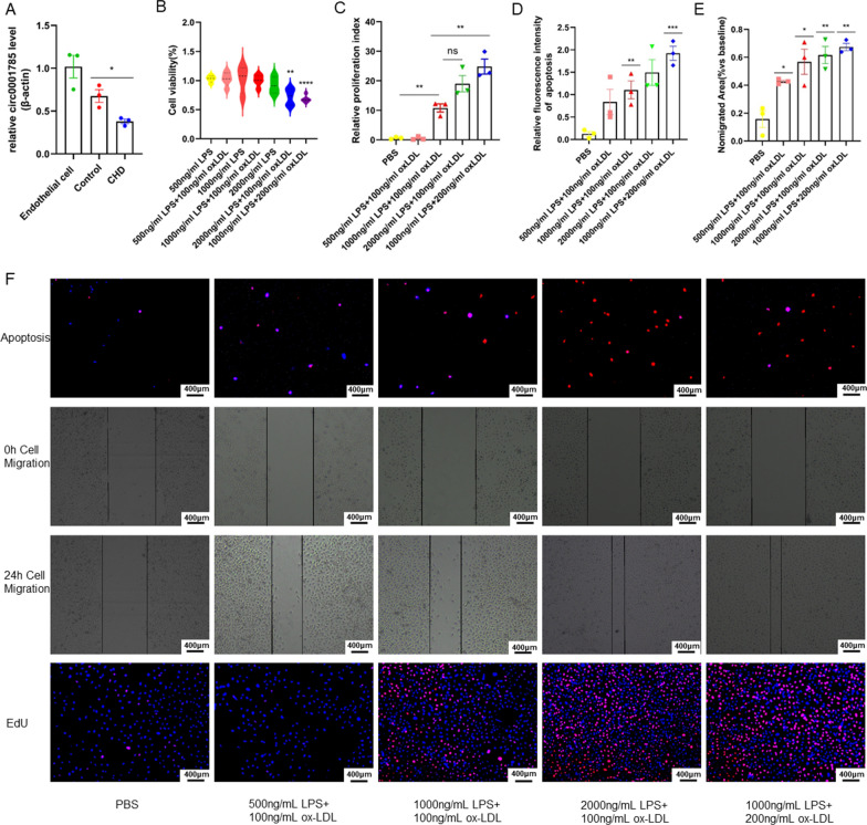
3.内皮细胞损伤模型的功能科学验证

图3A:circ_0001785与内皮细胞共培养后的表达。
图3B:CCK-8分析细胞活力。
图3C:EdU法分析细胞增殖。
图3D:PI + hechst分析细胞凋亡。
图3E:细胞划痕法分析迁移区。
图3F:细胞凋亡、细胞划痕和增殖的代表性图像。
4.circ_0001785通过miR-513a-5p/TGFBR3的ceRNA网络轴发挥作用

图4A:与mimic NC或mimic miR-513a-5p共转染后,携带荧光素酶基因和circ_0001785野生型或突变型miR-513a-5p结合位点的载体相对荧光素酶报告活性。
图4B:circ_0001785与miR-513a-5p之间可能的结合位点。
图4C:携带荧光素酶基因和TGFBR3野生型或突变型miR-513a-5p结合位点的载体与mimic NC或mimic miR-513a-5p共转染后的相对荧光素酶报告活性。
图4D:TGFBR3与miR-513a-5p之间可能的结合位点。
图4E-F:qRT-PCR检测冠心病患者和健康患者血液中miR-513a-5p和TGFBR3的表达。
图4G-H:qRT-PCR检测miR-513a-5p和TGFBR3在斑块和截瘫中的表达。
5.circ_0001785通过miR-513a-5p/TGFBR3促进内皮细胞增殖,抑制凋亡和迁移

图5A:用过表达的circ_0001785或circ_NC转染内皮细胞24小时后细胞凋亡、细胞划痕和增殖的代表性图像。
图5B:EdU法分析细胞增殖。
图5C:细胞划痕法分析迁移区。
图5D:PI + hoechst分析细胞凋亡。
图5E:用过表达的circ_0001785或circ_NC转染内皮细胞24小时后,用qRT-PCR方法检测TGFBR3的表达。
6.小鼠动脉粥样硬化内皮损伤模型的建立

图6A:将小鼠分为5组。用circRNA处理小鼠尾静脉。
图6B:动脉粥样硬化病变及主动脉根部病变区HE染色图像。
图6C:石蜡切片 Masson染色图像。
图6D:小鼠主动脉根部病变处内皮细胞CD31的免疫组化染色。
图6E:主动脉根部病变区HE染色。
图6F:胶原蛋白区 Masson染色。
图G-H:下肢动脉粥样硬化患者斑块组织的HE和Masson染色。
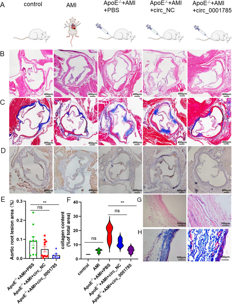
7.过表达circ_0001785导致小鼠内皮损伤减少,左心室舒张功能增强

图7A:将小鼠分为5组。ApoE−/−小鼠尾静脉注射circRNA。
图7B:超声心动图检测分析各组AMI发病后心功能(左)。
图7C:HE染色显示动脉粥样硬化病变和主动脉根部病变区域。
图7D:小鼠主动脉根部病变处内皮细胞CD31免疫组化染色。
图7E:左心室射血分数(EF)百分比。
图7F:左心室短轴缩短率(FS)。
图7G:主动脉根部病变的HE染色区域。
图7H:qRT-PCR检测对照和ApoE−/−+ AMI小鼠中circ_0001785的表达。
结论
在这项研究中,作者研究了外泌体中circRNA对动脉粥样硬化的影响。首先,从冠心病患者血浆中提取外泌体,然后与内皮细胞共培养。结果发现冠心病患者血浆中的外泌体降低了内皮细胞的活力和增殖。同时,外泌体衍生的circ_0001785保护内皮细胞免受损伤,逆转动脉粥样硬化诱导的内皮细胞功能障碍。随着冠状动脉狭窄程度的增加,这种影响不那么明显。然后,验证了circ_0001785通过miR-513a-5p/TGFBR3的ceRNA网络机制,通过促进内皮细胞增殖、抑制其凋亡和迁移来保护内皮细胞。为了进一步验证circ_0001785的作用,将circ_0001785注射到小鼠体内,验证circ_0001785对内皮细胞的保护作用及其延缓动脉粥样硬化发展的能力。因此,本研究有助于进一步了解动脉粥样硬化斑块的新治疗策略。
