8 年
手机商铺
公司新闻/正文
1135 人阅读发布时间:2024-01-04 17:02
多年来,肺损伤在世界范围内危害着人类健康,探索其发病机制并及时干预是十分必要的。Ficolin B (Fcn B)是一种能够识别多种配体的识别分子,在调节肺细胞周期、免疫反应和组织稳态等方面发挥重要作用。然而,Fcn B在博来霉素(BLM)诱导的肺损伤中的作用尚不清楚。湾湾今日分享的一篇发表在【Cell Death Disease】上题为“Ficolin B secreted by alveolar macrophage exosomes exacerbates bleomycin-induced lung injury via ferroptosis through the cGAS-STING signaling pathway”的研究,本研究旨在探讨Fcn B的来源及其在blm致肺损伤中的作用机制。该研究表明,AMs外泌体转运的Fcn B通过cGAS-STING信号通路促进肺上皮细胞铁凋亡,从而加剧BLM诱导的肺损伤。

研究结果
1.巨噬细胞来源的Fcn B加重BLM诱导的肺损伤和纤维化

图1A:采用生化试剂盒检测血浆中L-ficolin和M-ficolin的浓度。
图1B:BLM诱导后小鼠的存活曲线。
图1C:HE染色观察肺组织病理改变。
图1D:Masson染色检测肺间质纤维化。
图1E-F:采用生化试剂盒测定肺组织BALF总蛋白和羟脯氨酸浓度。
图1G:Western blot检测大鼠肺组织α-SMA的表达水平。
图1H-I:流式细胞术检测肺巨噬细胞和中性粒细胞中Fcn B阳性细胞的百分比。
以上结果证明,巨噬细胞来源的Fcn B加重了BLM诱导的肺损伤和纤维化。
2.Fcn B促进BLM诱导的肺损伤模型的自噬和铁死亡

图2A:Western blot检测大鼠肺组织LC3II/LC3I、Beclin1、ATG7、p62的表达。
图2B:采用生化试剂盒检测肺组织和血清中MDA、GSH、Fe2+的浓度。
图2C:流式细胞术检测肺组织ROS水平。
图2D-E:Western blot检测肺组织中GPX4、SLC7A11、FTH1、FTL1、NCOA4的表达。
以上结果表明,Fcn B在BLM诱导的肺损伤模型中可以促进自噬和铁死亡。
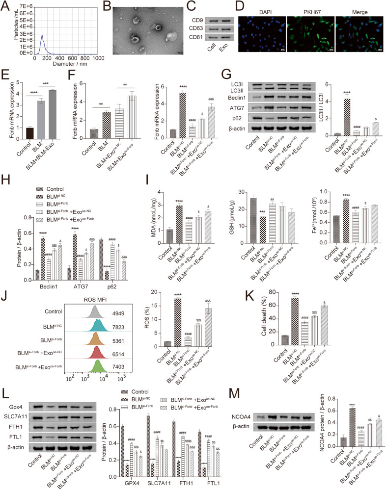
3.BLM诱导的AMs外泌体增加Fcn B表达,促进肺上皮细胞自噬和铁死亡

图3A:RT-qPCR检测Fcn B mRNA在AMs中的表达。
图3B:Transwell共培养系统示意图。
图3C:RT-qPCR检测肺上皮细胞中Fcn B mRNA的表达。
图3D-E:Western blot检测肺上皮细胞LC3II/LC3I、Beclin1、ATG7、p62的表达。
图3F-G:采用生化试剂盒检测肺上皮细胞中MDA、GSH、Fe2+的浓度。
图3H:流式细胞术检测肺上皮细胞ROS水平。
图3I:采用LDH法测定肺上皮细胞死亡率。
图3J-K:Western blot检测肺上皮细胞中GPX4、SLC7A11、FTH1、FTL1、NCOA4的表达。
以上结果表明,Fcn B在AMs中的调节可能是参与自噬和铁死亡的机制,从而减轻BLM诱导的肺上皮细胞损伤。
4.BLM诱导的AMs通过外泌体转运的Fcn B介导肺上皮细胞自噬和铁死亡

图4A:通过NTA法检测外泌体的粒径。
图4B:通过TEM观察外泌体的形态。
图4C:Western blot检测外泌体中CD9、CD63和CD81的表达。
图4D:外泌体摄取实验。
图4E-F:RT-qPCR检测肺上皮细胞中Fcn B mRNA的表达。
图4G-H:Western blot检测肺上皮细胞LC3II/LC3I、Beclin1、ATG7、p62的表达。
图4I:采用生化试剂盒检测肺上皮细胞中MDA、GSH、Fe2+的浓度。
图4J:流式细胞术检测肺上皮细胞ROS水平。
图4K:采用LDH法测定肺上皮细胞死亡率。
图4L-M:Western blot检测肺上皮细胞中GPX4、SLC7A11、FTH1、FTL1、NCOA4的表达。
以上结果表明,BLM诱导的AMs通过外泌体转运的Fcn B介导肺上皮细胞自噬和铁死亡。
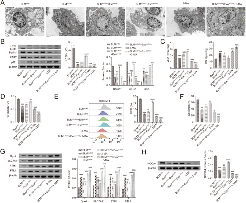
5.来自BLM诱导AMs外泌体的Fcn B通过cGAS-STING途径促进肺上皮细胞自噬和铁死亡

图5A-B:Western blot检测肺上皮细胞中cGAS、STING、p-STING的表达。
图5C:Western blot检测LC3I、LC3II、Beclin1、ATG7、p62在肺上皮细胞中的表达。
图5D-E:采用生化试剂盒检测肺上皮细胞中MDA、GSH、Fe2+的浓度。
图5F:流式细胞术检测肺上皮细胞ROS水平。
图5G:采用LDH法测定肺上皮细胞死亡率。
图5H-I:Western blot检测肺上皮细胞中GPX4、SLC7A11、FTH1、FTL1、NCOA4的表达。
以上结果表明,cGAS-STING途径介导了由BLM诱导的AMs外泌体Fcn B促进的肺上皮细胞自噬和铁死亡。
6.来自BLM诱导AMs外泌体的Fcn B通过cGAS-STING途径促进肺上皮细胞铁死亡是自噬依赖性的

图6A:透射电镜检测线粒体损伤和自噬体(黄色箭头为正常线粒体,红色箭头为损伤线粒体,蓝色箭头为自噬体)。
图6B:Western blot检测肺上皮细胞LC3II/LC3I、Beclin1、ATG7、p62的表达。
图6C-D:采用生化试剂盒检测肺上皮细胞中MDA、GSH、Fe2+的浓度。
图6E:流式细胞术检测肺上皮细胞ROS水平。
图6F:采用LDH法测定肺上皮细胞死亡率。
图6G-H:Western blot检测肺上皮细胞中GPX4、SLC7A11、FTH1、FTL1、NCOA4的表达。
以上结果表明,抑制自噬可通过cGAS-STING途径减轻BLM诱导的AMs外泌体Fcn B诱导的肺上皮细胞铁死亡。
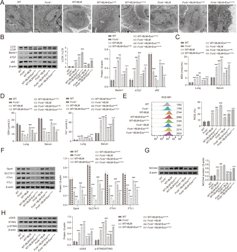
7.在BLM诱导的小鼠模型中,AMs外泌体转运的Fcn B通过铁死亡促进肺损伤和纤维化

图7A:HE染色观察肺组织病理改变。
图7B:Masson染色检测肺间质纤维化。
图7C-D:采用生化试剂盒检测肺组织BALF总蛋白和羟脯氨酸浓度。
图7E:Western blot检测大鼠肺组织α-SMA的表达。

图8A:透射电镜检测线粒体损伤和自噬体(红箭头表示损伤的线粒体)。
图8B:Western blot检测大鼠肺组织LC3II/LC3I、Beclin1、ATG7、p62的表达。
图8C-D:采用生化试剂盒检测肺组织和血清中MDA、GSH、Fe2+的浓度。
图8E:流式细胞术检测肺组织ROS水平。
图8F-G:Western blot检测肺组织中GPX4、SLC7A11、FTH1、FTL1、NCOA4的表达。
图8H:Western blot检测肺组织中cGAS、STING、p-STING的表达。
以上结果表明,从AMs外泌体转运的Fcn B通过铁死亡促进BLM诱导小鼠模型的肺损伤和纤维化。
结论
综上所述,作者的研究结果表明Fcn B通过cGAS-STING途径加重了BLM诱导的肺损伤。本研究将丰富对Fcn B在肺损伤中的作用的认识,为BLM致肺损伤发生发展的分子机制提供线索,为其临床治疗提供新的靶点。
