8 年
手机商铺
公司新闻/正文
644 人阅读发布时间:2024-01-10 15:38
NDFIP1先前已被报道为多种实体肿瘤的肿瘤抑制因子,但NDFIP1在NSCLC中的功能及其潜在机制尚不清楚。此外,含有WW结构域的蛋白可以被NDFIP1识别,导致目标蛋白被装载到外泌体中。然而,含有WW结构域的转录调节因子1 (WWTR1,也称为TAZ)是否可以被NDFIP1包装到外泌体中,如果可以,这种致癌蛋白通过外泌体释放是否对肿瘤的发展有影响,目前还没有任何研究。

湾湾今天分享的一篇发表在【Protein &Cell】上的题为“NDFIP1 limits cellular TAZ accumulation via exosomal sorting to inhibit NSCLC proliferation”的研究,该研究中,作者首次发现NDFIP1在NSCLC样本和细胞系中低表达,这与较短的OS有关。然后,确认了TAZ和NDFIP1之间的相互作用,以及TAZ在外泌体中的存在,这需要NDFIP1。关键的是,敲除NDFIP1导致TAZ积累,但其mRNA水平和降解速率没有变化。外泌体分泌可改变细胞TAZ水平。此外,NDFIP1在体外和体内抑制增殖,沉默TAZ消除了NDFIP1敲除引起的增殖增加。此外,在皮下异种移植模型和临床样本中,TAZ与NDFIP1呈负相关,且非小细胞肺癌患者血清外泌体TAZ水平较低。综上所述,该研究数据揭示了NSCLC中一种新的肿瘤抑制因子NDFIP1,以及TAZ的一种新的外泌体相关调控机制。
研究结果
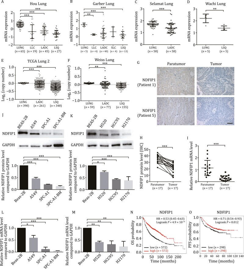
1. NDFIP1在NSCLC中低表达,低表达NDFIP1与较短的OS相关

图1A-F:NDFIP1在Oncomine数据库中临时LSQ、LADC、LLC和SLC队列的表达和NDFIP1拷贝数分析。(A)在Hou Lung数据集中的表达; (B) Garber Lung数据集中的表达;(C) Selamat Lung数据集中的表达;(D) Wachi Lung数据集中的表达;(E) TCGA Lung 2数据集中的表达;(F) Weiss Lung数据集中的表达。
图1G:患者1和5肿瘤和肿瘤旁组织中NDFIP1免疫组化结果。
图1H:17对NSCLC组织中NDFIP1的IHC染色强度定量。
图1I:NDFIP1 mRNA在NSCLC组织和匹配的非肿瘤组织中的表达水平(n = 17)。
图1J-M:LADC细胞系、A549、SPC-A1、SPC-A1- BM、LSQ细胞系、H520、HCC95、H2170和支气管上皮细胞系Beas-2B中NDFIP1蛋白和mRNA的表达水平。
图1N-O:NDFIP1水平对肺癌患者总生存期和无进展生存期的Kaplan-Meier分析。
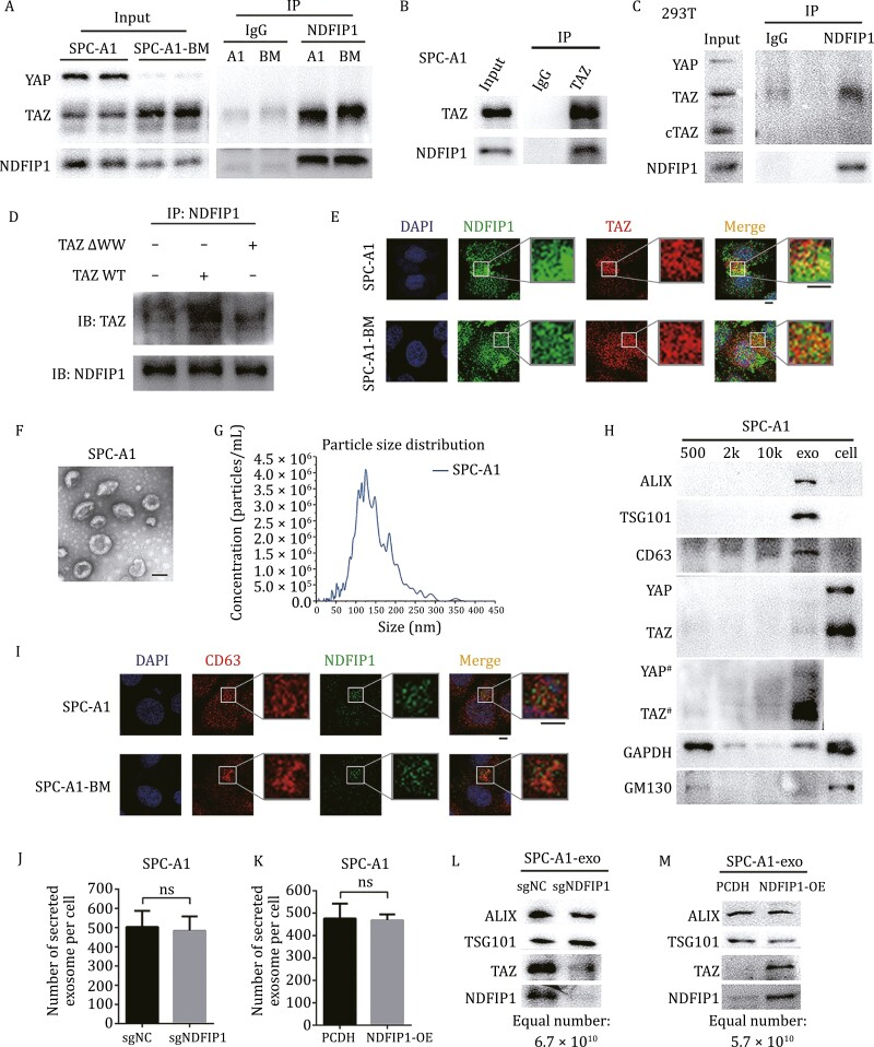
2. NDFIP1与TAZ相互作用,负责将TAZ募集到外泌体中

图2A:在SPC-A1和SPC-A1-BM中NDFIP1与TAZ的结合。
图2B:在SPC-A1中TAZ与NDFIP1的反向结合。
图2C:293T中NDFIP1与TAZ的结合。
图2D:NDFIP1在SPC-A1中与TAZ WT结合,而不与TAZ ΔWW结合。
图2E:NDFIP1和TAZ在SPC-A1和SPC-A1-BM中的IF共定位。
图2F:NDFIP1和TAZ在SPC-A1和SPC-A1-bm中的IF共定位。
图2G:SPC-A1外泌体的粒径分布。
图2H:Western Blot检测SPC-A1不同组分中YAP、TAZ、外泌体特异性蛋白、ALIX、TSG101、CD63、细胞内参、GAPDH和高尔基标记物GM130的蛋白水平。
图2I:CD63和TAZ在SPC-A1和SPC-A1-BM中的IF共定位。
图2J-K:对照(sgNC)和NDFIP1敲除(sgNDFIP1)以及对照(PCDH)和NDFIP1过表达(NDFIP1- OE)的SPC-A1细胞的每个细胞分泌外泌体的平均数量。
图2L-M:Western Blot检测对照(sgNC)和NDFIP1敲除(sgNDFIP1)的SPC-A1细胞和对照(PCDH)和NDFIP1过表达(NDFIP1- oe)的SPC-A1细胞中相同数量的外泌体中的TAZ和NDFIP1蛋白水平。
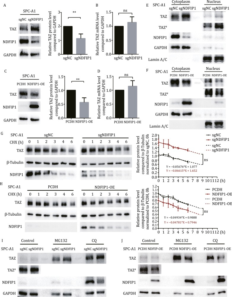
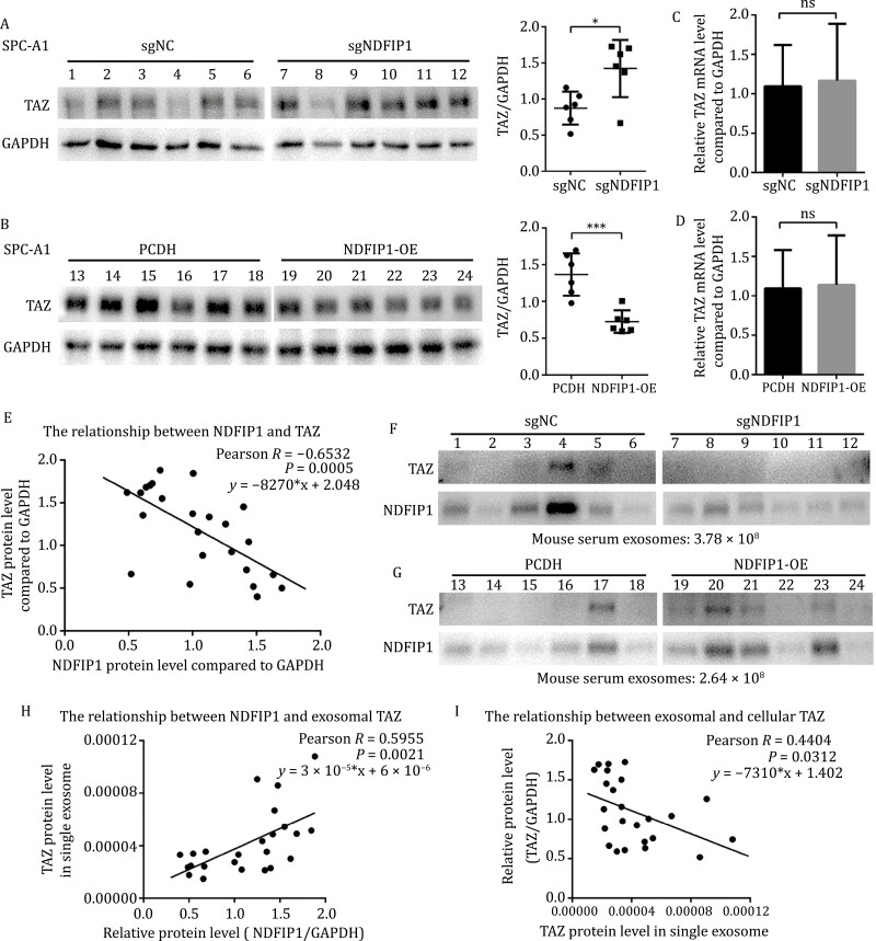
1. 3.NDFIP1通过外泌体决定TAZ的细胞积累

图3A、C:Western Blot检测对照(sgNC)和NDFIP1敲除(sgNDFIP1) SPC-A1细胞、对照(PCDH)和NDFIP1过表达(NDFIP1- OE) SPC-A1细胞中TAZ和NDFIP1的蛋白水平。
图3B、D:RT-PCR对照(sgNC)和NDFIP1敲除(sgNDFIP1) SPC-A1细胞、对照(PCDH)和NDFIP1过表达(NDFIP1- OE)四组TAZ相对mRNA水平。
图3E-F:Western Blot检测四组细胞质和细胞核中TAZ和NDFIP1蛋白水平的变化。
图3G-H:CHX追踪实验对四组TAZ的影响。TAZ的相对定量图绘制在右侧。
图3I-J:Western Blot检测有或没有蛋白酶体活性抑制剂MG132和溶酶体活性抑制剂CQ的四组中TAZ和NDFIP1的蛋白水平。
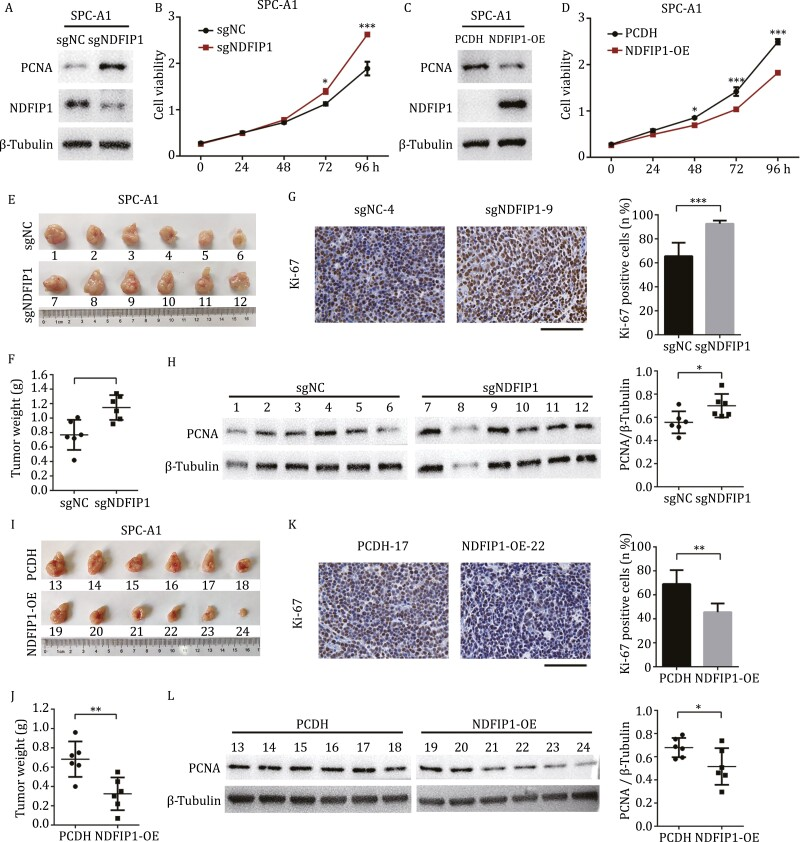
4.NDFIP1在体外和体内均抑制NSCLC细胞的增殖

图4A、C):Western Blot检测增殖标志物PCNA在对照(sgNC)和NDFIP1敲除(sgNDFIP1) SPC-A1细胞、对照(PCDH)和NDFIP1过表达(NDFIP1- OE) SPC-A1细胞中的蛋白水平。
图4B、D:四组细胞活力测定。
图4E、I:皮下小鼠异种移植瘤模型对照(sgNC)和NDFIP1敲除(sgNDFIP1) SPC-A1细胞,对照(PCDH)和NDFIP1过表达(NDFIP1- OE) SPC-A1细胞的肿瘤图像。
图4F、J:肿瘤的重量。
图4G、K:四组肿瘤的代表性免疫组化图像。ki -67阳性细胞的定量图绘制在右侧。
图4H、L:Western Blot检测肿瘤中PCNA蛋白水平。右侧是PCNA的相对定量图。
5.NDFIP1在体内改变细胞内和细胞外TAZ的丰度

图5A-B:Western Blot检测对照(sgNC)和NDFIP1敲除(sgNDFIP1) SPC-A1细胞、对照(PCDH)和NDFIP1过表达(NDFIP1- OE) SPC-A1细胞的小鼠皮下肿瘤中的TAZ蛋白水平。TAZ的相对定量图绘制在右侧。
图5C-D:RT-PCR检测肿瘤中的TAZ mRNA水平。
图5E:TAZ与NDFIP1在这些肿瘤细胞中的线性相关分析。
图5F-G:四组小鼠等量血清外泌体中TAZ蛋白水平。
图5H:小鼠血清单个外泌体TAZ水平与细胞NDFIP1水平的线性相关分析。
图5I:肿瘤细胞中的TAZ与配对小鼠血清中单个外泌体中的TAZ的线性相关分析。
6.非小细胞肺癌患者样本中TAZ与NDFIP1表达呈负相关,且非小细胞肺癌患者血清中外泌体TAZ水平较低

图6A:患者1和5肿瘤和瘤旁组织中TAZ的免疫组化。
图6B:17对非小细胞肺癌组织中TAZ的IHC染色强度定量。
图6C:17个非小细胞肺癌组织和匹配的非肿瘤组织中TAZ mRNA水平。
图6D:NSCLC肿瘤组织与旁肿瘤组织中TAZ相对水平与NDFIP1相对水平的线性相关分析。
图6E:人血清外泌体的透射电镜图像。
图6F:人血清外泌体的粒径分布。
图6G:Western Blot检测人血清外泌体中YAP、TAZ、cTAZ、NDFIP1和外泌体特异性蛋白ALIX、CD63、CD9的蛋白水平。
图6H:健康对照组和非小细胞肺癌患者等量血清外泌体中TAZ和NDFIP1蛋白水平的变化。
图6I:健康对照和非小细胞肺癌患者单个外泌体TAZ蛋白水平的相对定量分析。
图6J:人血清单个外泌体TAZ与NDFIP1的线性相关分析。
结论
综上所述,NDFIP1在TAZ募集到外泌体中起着至关重要的作用,从而平衡细胞内和细胞外的TAZ水平;NDFIP1作为肿瘤抑制因子,在NSCLC中下调,从而释放细胞增殖抑制的制动器。因此,本研究揭示了NDFIP1的新功能和TAZ的新调控机制,对NSCLC生物标志物的开发和治疗策略具有重要意义。