8 年
手机商铺
公司新闻/正文
1051 人阅读发布时间:2024-04-03 11:29
严重肢体缺血的糖尿病患者截肢率高。血管和骨骼肌的再生可以挽救患病的肢体。使用含有多种促血管生成和促肌生成因子的干细胞衍生外泌体治疗是一种很有前途的策略。然而,治疗效果并不理想,因为外泌体本身不能有效地拯救和招募内皮细胞和骨骼肌细胞,并恢复其在高血糖和缺血条件下的功能。

今天湾湾分享的是一篇发表在【ACS Nano】上题为“Co-Delivery of Bioengineered Exosomes and Oxygen for Treating Critical Limb Ischemia in Diabetic Mice”的研究,该研究制造了缺血肢体干细胞衍生的外泌体和氧释放纳米颗粒并共同递送,以招募内皮细胞和骨骼肌细胞,在血管建立之前提高缺血下的细胞存活率,并在高糖和缺血条件下恢复细胞形态发生功能。外泌体和氧释放纳米颗粒通过静脉注射递送,特异性地在缺血肢体中积累。递送4周后,外泌体和释放的氧协同刺激血管生成和肌肉再生,而不会引起严重的炎症和活性氧过量产生。研究结果表明,外泌体和氧气的共递送是一种有希望的治疗方案,以挽救糖尿病缺血性肢体。
研究结果
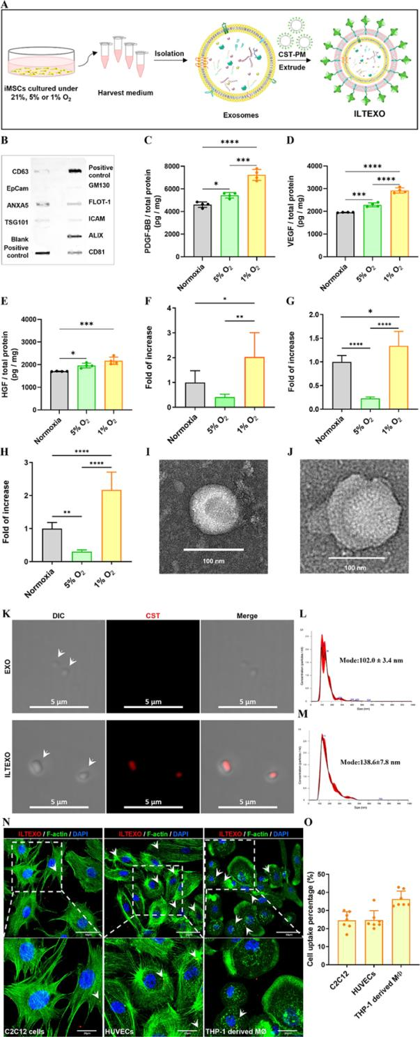
1.无修饰的iMSC衍生外泌体(EXO)和具有缺血肢体靶向能力修饰的iMSC衍生外泌体(ILTEXO)的表征

图1A:EXO分离和ILTEXO制备示意图。
图1B:使用Exo-Check外泌体抗体阵列分析EXO上的生物标志物。
图1C-E:RT-PCR定量分析在不同氧环境培养的iMSCs分离的外泌体的血管生成相关生长因子。
图1F-H:低氧和常氧培养iMSCs外泌体中miRNA含量的比较。
图1I-J:EXO和ILTEXO的TEM图像
图1K:EXO和ILTEXO的荧光图像(中)、DIC图像(左)和合并图像(右)。
图1L-M:利用纳米颗粒跟踪分析(NTA)测定EXO和ILTEXO的粒径分布。
图1N:在低氧条件下(1% O2)培养2小时后,C2C12细胞、HUVECs和THP-1来源的巨噬细胞对ILTEXO的细胞内化。
图1O:三种细胞对ILTEXO细胞摄取效率的定量分析。
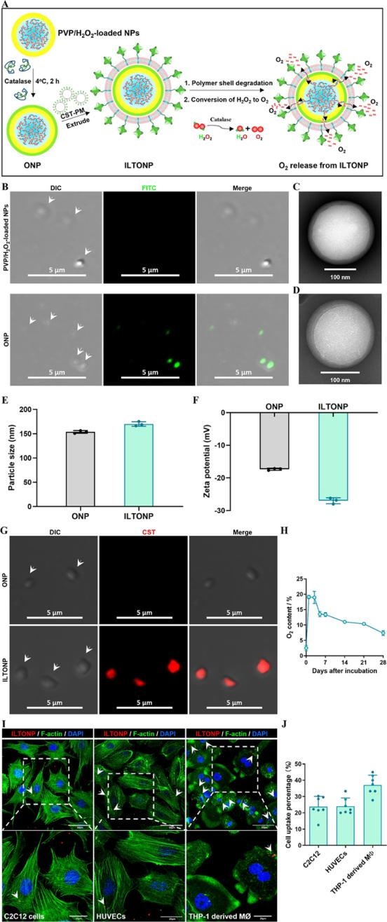
2.肢体缺血靶向氧释放纳米颗粒的制备与表征

图2A:ITLONP的制作和从ITLONP中释放O2的示意图。
图2B:PVP/ H2O2加载NPs和ONP的荧光图像(中)与DIC图像(左)和合并图像(右)。
图2C-D:ONP 和ILTONP的TEM图像
图2E-F:动态光散射(DLS)测定ONP和ILTONP的粒径、zeta测定ONP和ILTONP的电位。
图2G:ONP和ILTONP的荧光图像(中)、DIC图像(左)及其相应的合并图像(右)。
图2H:低氧条件下ILTONP培养产氧量的定量分析。
图2I:低氧处理2小时后,C2C12细胞(左)、HUVECs(中)和THP-1来源的巨噬细胞(右)对ILTONP的细胞摄取。
图2J:三种细胞对ONP内化效率的定量分析。
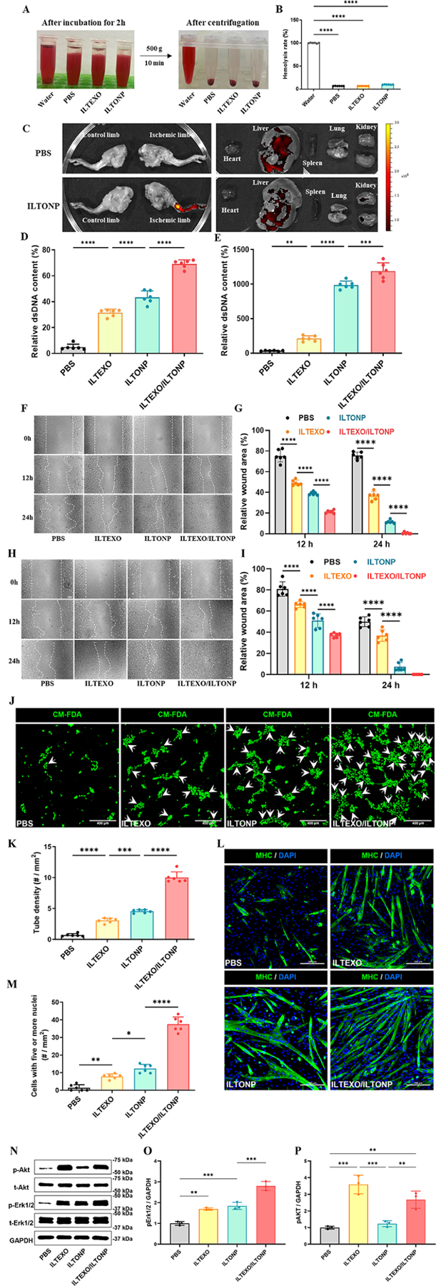
3.肢体缺血靶向外泌体与氧释放纳米颗粒的血液相容性

图3A:用ILTEXO或ILTONP在37°C下孵育2小时(左)和500g离心10分钟(右)后的牛血液外观。
图3B:破碎红细胞孵育和离心2小时后释放的血红蛋白(540nm)的吸光度。
图3C:静脉注射PBS或ILTONP 2天后后肢和主要器官的IVIS图像。
图3D-E:在高糖和低氧条件下,PBS、ILTEXO、ILTONP或ILTEXO/ILTONP孵育5天后HUVECs 和C2C12细胞的dsDNA含量。
图3F:用PBS、ILTEXO、ILTONP或ILTEXO/ILTONP孵育的HUVECs在高糖和低氧条件下的迁移。
图3G:在高糖和低氧条件下,不同处理培养HUVECs后相对创面面积的定量。
图3H-I:在高糖低氧条件下,PBS、ILTEXO、ILTONP或ILTEXO/ILTONP孵育C2C12细胞(H)和相对创面(I)的迁移情况。
图3J:在高糖和低氧条件下,PBS、ILTEXO、ILTONP或ILTEXO/ILTONP孵育20小时后HUVECs的管状形成。
图3K:在高糖和低氧条件下,不同处理培养HUVECs形成的管密度。
图3L:在高糖和低氧条件下,PBS、ILTEXO、ILTONP或ILTEXO/ILTONP孵育5天后C2C12细胞肌管的形成。
图3M:5个或更多核的肌管定量
图3N:用PBS、ILTEXO、ILTONP或ILTEXO/ILTONP在高糖和低氧条件下培养24 h的C2C12细胞,用Western blot检测磷酸化Erk1/2 (p-Erk1/2)和磷酸化Akt (p-Akt)。
图30-P:RT-PCR定量分析p-Erk1/2 和p-Akt的表达。
以上结果表明,制备的缺血肢体靶向外泌体和氧释放纳米颗粒具有良好的血液相容性。
4.在糖尿病CLI模型中,ILTEXO和ILTONP共同递送促进细胞存活、增殖和线粒体代谢

图4A:静脉注射ILTEXO和ILTONP后的CLI手术和体内评估时间表。
图4B:缺血肢体在CLI术后4周的TUNEL染色。
图4C:静脉注射后4周缺血肢体增殖相关蛋白Ki67染色。
图4D:治疗后4周缺血肢体PGC1-α染色。
TU 4E-G:RT-PCR定量分析治疗4周后对缺血肢体中TUNEL+凋亡细胞、Ki67+增殖细胞和PGC1-α+细胞。
以上结果表明,外泌体和释放的氧协同保护细胞免受高糖和缺血诱导的死亡,并促进细胞增殖。
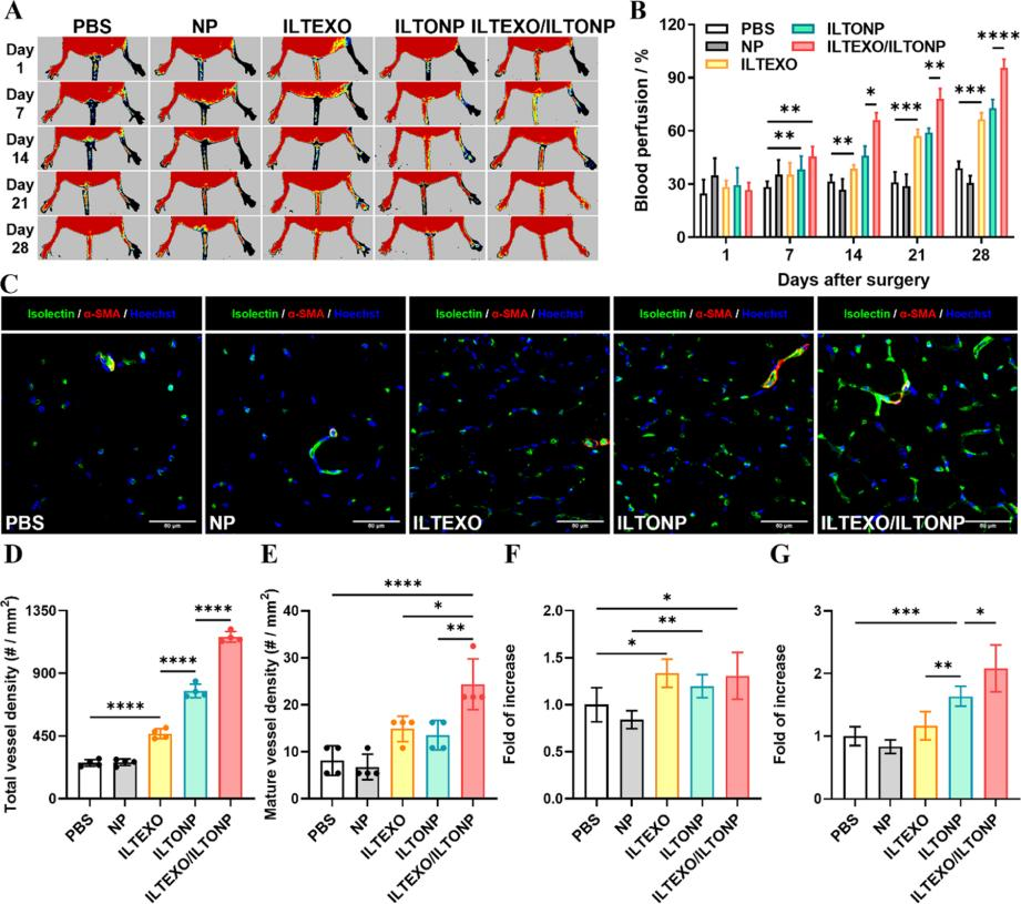
5.缺血肢体靶向外泌体和氧释放纳米颗粒促进糖尿病CLI模型组织血管生成

图5A:手术后和接受各种给药后糖尿病小鼠激光多普勒灌注图像。
图5B:不同治疗后缺血肢体相对血流灌注像对侧后肢归一化。
图5C:在治疗后28天的肢体缺血的分离素(绿色)和α-SMA(红色)免疫组化染色。
图5D-E:RT-PCR定量分析总血管密度和成熟血管密度。
图5F-G:治疗后4周缺血肢体Vegfa 和Fgf2的基因表达。
以上结果表明外泌体和释放的氧能够促进糖尿病缺血肢体的血管生成。
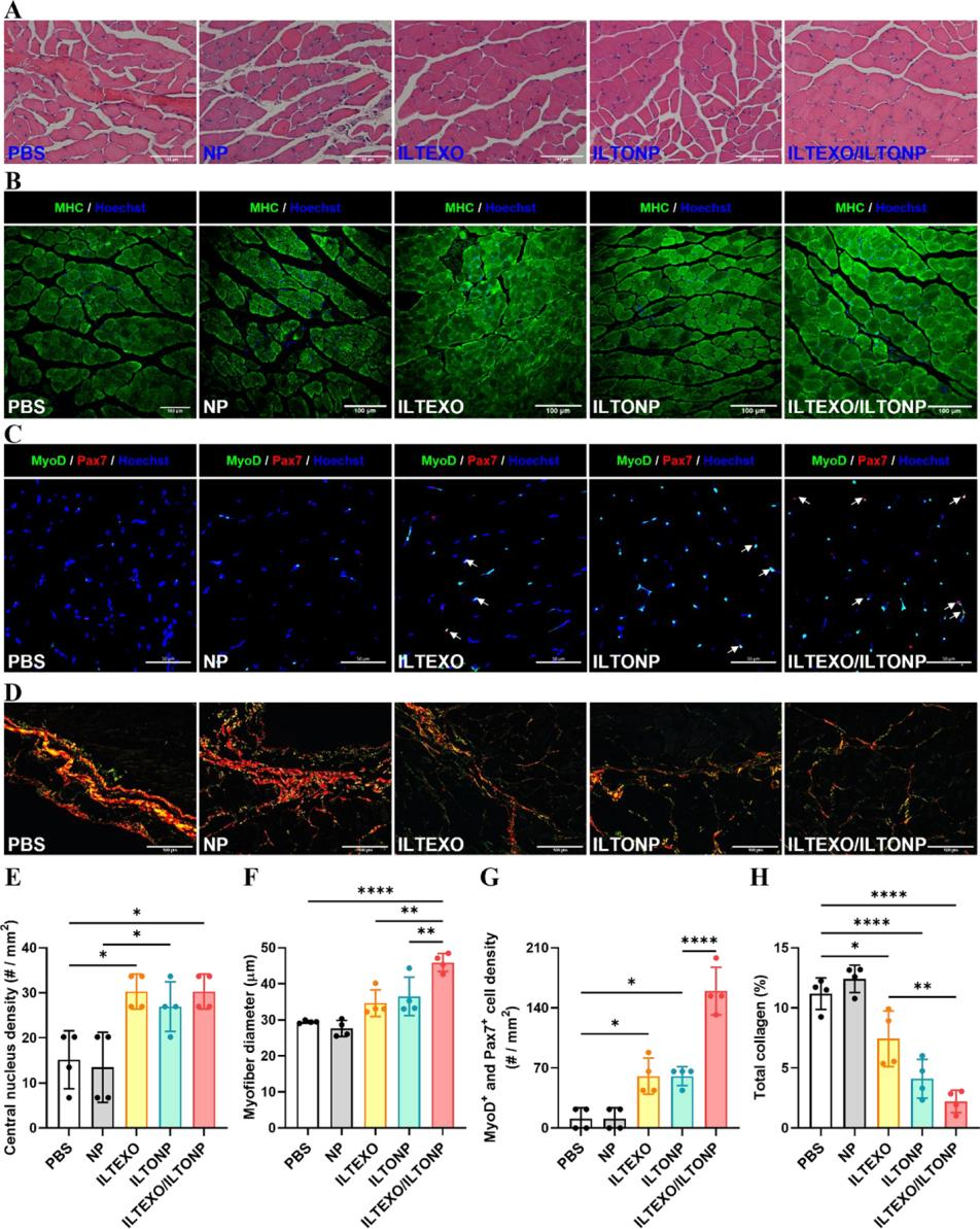
6.缺血肢体靶向外泌体和氧释放纳米颗粒促进糖尿病CLI模型骨骼肌再生

图6A:不同处理后4周缺血肢体HE染色。
图6B:治疗后28天缺血肢体MHC免疫组化染色。
图6C:治疗后28天缺血肢体MyoD和Pax-7的免疫组化染色。
图6D:缺血肢体在CLI手术和不同给药后28天胶原蛋白的天狼星红染色。
图6E-H:RT-PCR定量分析治疗后28天缺血肢体中央核密度、肌纤维直径、MyoD+/Pax-7+细胞密度、总胶原含量。
以上结果表明,ILTEXO和ILTONP均能促进缺血区域的肌肉再生。
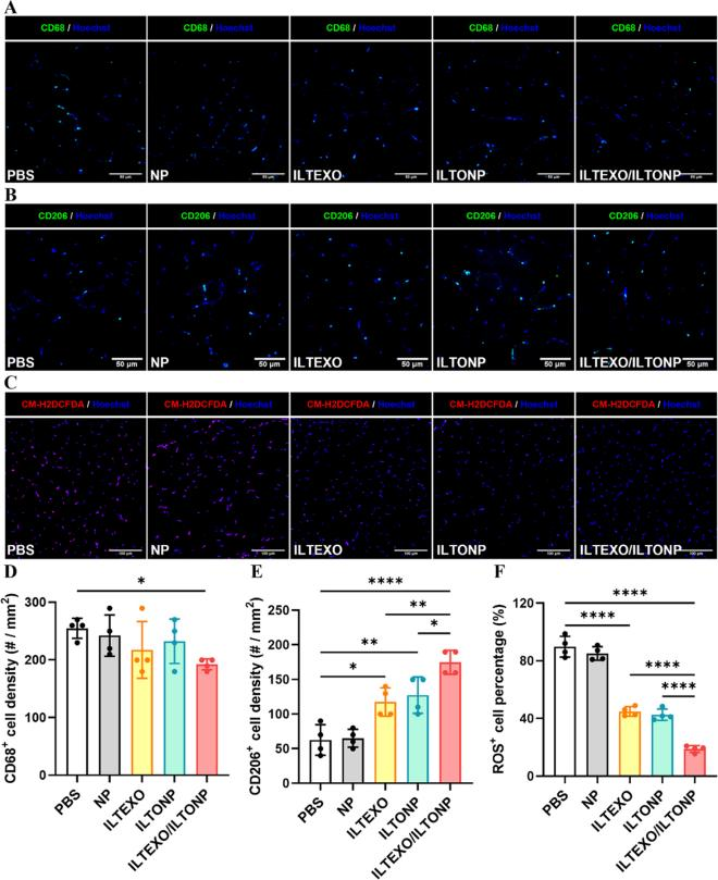
7.缺血肢体靶向外泌体和氧释放纳米颗粒减轻糖尿病CLI模型中的ROS和炎症

图7A-B:不同处理后28天肢体缺血组织CD68和CD206的免疫组化染色。
图7C:各给药后28天缺血肢体CM-H2DCFDA染色。
图7D-F:RT-PCR定量分析治疗后28天缺血肢体CD68+细胞密度、CD206+细胞密度和CM-H2DCFDA+细胞百分比。
以上结果表明,纳米颗粒释放的外泌体和氧气可能有助于缓解缺血肢体的剧烈炎症反应,并通过巨噬细胞极化促进肌肉修复。
结论
综上所述,缺血肢体靶向干细胞衍生的外泌体和氧释放纳米颗粒能够募集内皮细胞和骨骼肌细胞,提高缺血条件下的细胞存活率,并恢复高糖和缺血条件下的细胞形态发生功能。外泌体和释放氧的联合作用协同促进血管生成和肌肉再生。外泌体和氧气的共同递送是治疗糖尿病缺血性肢体的一种很有前途的治疗方法。

研载生物科技(上海)有限公司是一家生物医学服务公司,提供生物医学领域的实验技术服务。公司有病毒平台、细胞平台、分子平台、病理平台和生物信息学分析平台,致力于为客户提供“一站式”实验外包服务。专业的技术人员,做好实验过程中的细节把控,结果真实可靠,性价比高,服务优,欢迎了解咨询。
咨询热线:
电话:18516646410
13917998408
座机:121-54376058