9 年
手机商铺
公司新闻/正文
567 人阅读发布时间:2024-05-14 14:20
脊髓损伤(Spinal cord injury, SCI)是由直接组织损伤引起的permanent damage,可导致运动神经、感觉神经和自主神经功能的丧失。脊髓损伤是一个重要的全球健康问题,全球每年的发病率超过70万例。目前脊髓损伤的治疗策略主要集中在稳定患者、预防并发症和身体康复。尽管在临床管理方面取得了一些进展,但脊髓损伤的恢复仍然有限,这强调了迫切需要替代治疗方法来解决瘫痪问题。

在这项研究中,作者对分离人CD271+骨髓单核细胞,并进行了scRNA-seq分析,鉴定出CD271+CD56+ MSCs的独特亚群,具有促进轴突再生的能力。利用流式细胞术分离特定的CD271+CD56+ BMSC亚群,并提取了它们的外泌体(CD271+CD56+ BMSC- exos)。此外,设计了CD271+CD56+ BMSC-Exos水凝胶,并研究了其在轴突再生和神经功能恢复中的作用。还探索了CD271+CD56+ BMSC-Exos促进轴突再生的分子机制,并确定了miR-431-3p/排斥引导分子家族成员A (RGMA)轴是这一过程中的关键调节因子。综上所述,该研究结果表明,CD271+CD56+ BMSC-Exos水凝胶可显著促进脊髓损伤后轴突再生和功能恢复。
研究结果
1.单细胞RNA测序鉴定促进轴突再生的BMSC亚群

图1A:UMAP图显示集群和单元格类型注释。
图1B:细胞类型标注标记在不同聚类中的表达水平。
图1C:UMAP图显示簇和BMSCs注释。
图1D:在簇5中富集与神经再生相关的氧化石墨烯。柱状图显示了每个学期中富集的基因数量。
图1E:UMAP图显示NCAM在不同细胞群中的表达水平。
图1F:不同细胞群中与神经再生相关的氧化石墨烯富集标记物的表达水平。
2.CD271+CD56+ BMSC-Exos的获取和鉴定

图2A:流式细胞术分选活CD271+CD56+骨髓间充质干细胞。
图2B:CD271+ CD56+ BMSCs细胞标记物的流式细胞术分析。空白对照显示为蓝色虚线曲线,测试样本显示为红色曲线。
图2C:CD271+CD56+ BMSC-Exos透射电镜图像。
图2D:CD271+CD56+ BMSC-Exos NTA分析。
图2E:Exos标记的Western blot分析。
图2F:DRG摄取Exos的代表性免疫荧光图像。
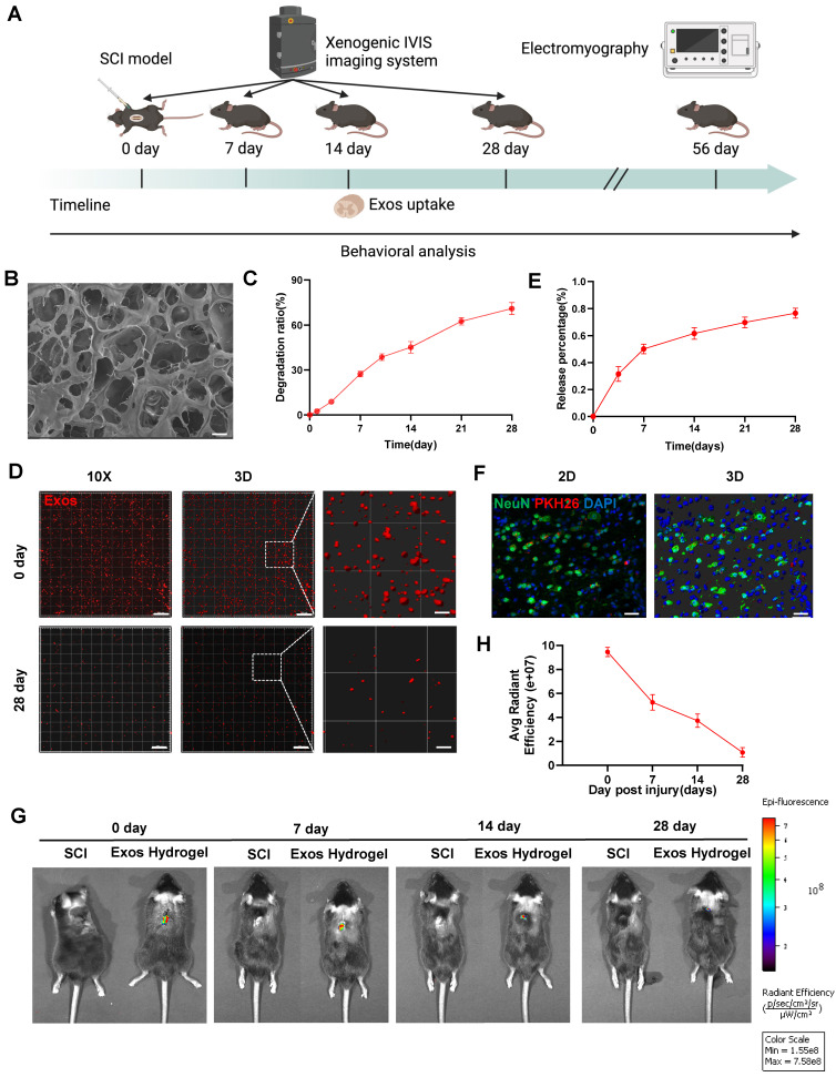
3.CD271+CD56+ BMSC-Exos水凝胶的表征

图3A:Exos摄取和示踪的实验过程示意图。
图3B:Mira3-TESCAN扫描电镜(SEM)图像显示了水凝胶的微观结构。
图3C:基于重量测量的水凝胶体外降解曲线。
图3D:水凝胶内PKH26标记物的共聚焦多层扫描和三维重建。
图3E:Exos在不同时间点的释放曲线。
图3F:神经元摄取Exos的代表性免疫荧光图像。
图3G-H:损伤中心水凝胶混合外泌体给药0、7、14和28天后损伤脊髓中DiR标记外泌体的体内追踪及量化。
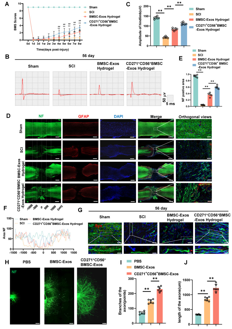
4.在体内和体外,CD271+CD56+ BMSC-Exos可改善脊髓损伤后的功能恢复,增强轴突再生

图4A:Sham组、SCI组、BMSC-Exos组、CD271+CD56+ BMSC-Exos组脊髓损伤后不同时间点BMS评分。
图4B-C:在脊髓损伤后56天,记录各组有代表性的电生理成像图像及MEP振幅的测量。
图4D:脊髓损伤后经水凝胶、BMSC-Exos水凝胶和CD271+CD56+ BMSC-Exos水凝胶处理的小鼠的NF免疫染色神经元和GFAP星形胶质细胞的代表性图像。
图4E:不同组标记神经元的定量分析。
图4F:(D)中NF阳性神经元纤维区连续分布曲线。
图4G:脊髓损伤后经水凝胶、BMSC-Exos水凝胶和CD271+CD56+ BMSC-Exos水凝胶处理的小鼠的NF免疫染色神经元和突触素免疫染色神经元突触蛋白的代表性图像。
图4H:PBS、BMSCs-Exos和CD271+CD56+ BMSCs-Exos处理的轴突长度和分支的代表性图像。
图4I-J:PBS、BMSCs-Exos和CD271+CD56+ BMSCs-Exos处理的轴突分支的量化和轴突长度的量化结果。
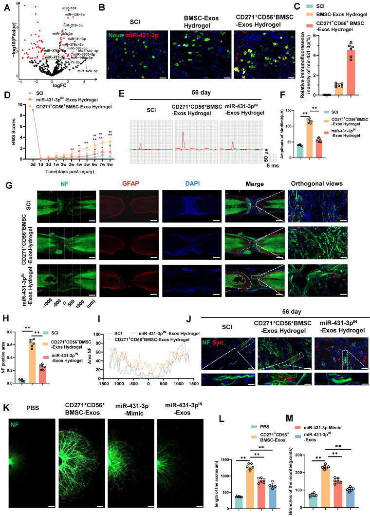
5.miR-431-3p介导CD271+CD56+ BMSC-Exos促进脊髓损伤后功能恢复和轴突再生的作用

图5A:火山图显示miRNA在CD271+CD56+ BMSC-Exos和BMSC-Exos中表达差异。
图5B:脊髓损伤后用BMSC-Exos水凝胶和CD271+CD56+ BMSC-Exos水凝胶处理的小鼠脊髓组织miR-431-3p原位杂交荧光的代表性图像。
图5C:脊髓损伤后用BMSC-Exos水凝胶和CD271+CD56+ BMSC-Exos水凝胶处理的小鼠脊髓组织miR-431-3p免疫荧光强度的定量分析。
图5D:CD271+CD56+ BMSC-Exos水凝胶和miR-431-3PIN-Exos水凝胶治疗组脊髓损伤后不同时间点BMS评分。
图5E-F:在脊髓损伤后56天,记录各组有代表性的电生理成像图像和MEP振幅的测量。
图5G:脊髓损伤后经水凝胶、CD271+CD56+BMSC-Exos水凝胶和miR-431-3pIN-Exos水凝胶处理的小鼠的NF免疫染色神经元和GFAP星形胶质细胞的代表性图像。
图5H:不同组标记神经元的定量分析。
图5I:脊髓损伤后经水凝胶、CD271+CD56+BMSC-Exos水凝胶和miR-431-3pIN-Exos水凝胶处理的小鼠的NF阳性神经元纤维面积的连续分布曲线。
图5J:脊髓损伤后经水凝胶、CD271+CD56+ BMSC-Exos水凝胶和miR-431-3pIN-Exos水凝胶处理的小鼠的NF免疫染色神经元和突触素免疫染色神经元突触蛋白的代表性图像。
图5K:PBS、CD271+CD56+ BMSC-Exos、miR-27a-3p mimic和miR-431-3pIN-Exos处理的轴突长度和轴突分支的代表性图像。
图5L-M:PBS、CD271+CD56+ BMSC-Exos、miR-27a-3p mimic和miR-431-3pIN-Exos处理的轴突分支的量化和轴突长度的量化结果。
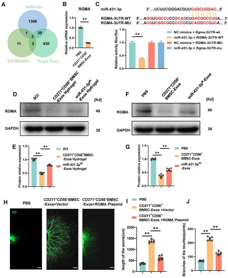
6.RGMA过表达减轻了CD271+CD56+ BMSC-Exos对体外轴突再生的有益作用

图6A:维恩图显示了miR-431-3p的潜在靶基因。
图6B:PBS或CD271+CD56+ BMSC-Exos处理DRG中靶基因miR-431-3p的RGMA定量。
图6C:在RGMA野生型(WT) +阴性对照(NC)组、RGMA-WT + miR-431-3p组、RGMA- mut + NC组和RGMA- MUT + miR-431-3p组中,miR-431-3p与RGMA 3' UTR的互补序列以及荧光素酶的相对活性。
图6D:Western blot检测分别用水凝胶、CD271+CD56+ BMSC-Exos水凝胶和miR-431-3pIN-Exos水凝胶处理损伤脊髓组织中的RGMA的表达。
图6E:分别用水凝胶、CD271+CD56+ BMSC-Exos水凝胶和miR-431-3pIN-Exos水凝胶处理损伤脊髓组织后的各组间RGMA相对蛋白表达量测定。
图6F:Western blot检测PBS、CD271+CD56+ BMSC-Exos和miR-431-3pIN-Exos组DRG中RGMA的表达。
图6G:PBS、CD271+CD56+ BMSC-Exos和miR-431-3pIN-Exos组DRG中RGMA相对蛋白表达量的定量分析。
图6H:PBS、CD271+CD56+ BMSC-Exos + Vector和CD271+CD56+ BMSC-Exos + RGMA质粒处理DRG的轴突长度和分支的代表性图像。
图6I-J:PBS、CD271+CD56+ BMSC-Exos + Vector和CD271+CD56+ BMSC-Exos + RGMA质粒处理DRG的轴突分支的量化和轴突长度的量化结果。
结论
总之,该研究利用单细胞RNA测序分析鉴定了具有轴突再生促进功能的CD271+CD56+ BMSCs的独特亚群。CD271+CD56+ BMSC-Exos可以将miR-431-3p转移到神经元,从而抑制RGMA的表达,促进脊髓损伤后轴突的再生和功能恢复。来自CD271+CD56+骨髓间充质干细胞的外显子显示出作为脊髓损伤治疗方法的潜力,尽管在其临床应用之前还需要进一步的研究。首先,基于细胞表面标记物将骨髓间充质干细胞细分为功能亚群是有限的,因为亚群内表达重叠,因此需要对潜在的骨髓间充质干细胞亚群进行标准化的功能表征。其次,分离特定的BMSC亚群用于外泌体研究可能会导致BMSCs某些特征的丧失。未来的研究应集中在分离骨髓间充质干细胞亚群和提取外泌体的过程中,同时保留其自然标记和功能。