8 年
手机商铺
公司新闻/正文
924 人阅读发布时间:2024-06-04 14:01
在肺炎中,病原体清除不足或延迟可导致病原体增殖和随后的过度活跃免疫反应,诱发急性肺损伤(ALI)。在使用外周血趋化平台筛选人类基因组编码基因时,意外地发现了SLP接头和CSK相互作用的膜蛋白(SCIMP),这是ALI期间分泌的一种具有中性粒细胞趋化活性的蛋白。然而,SCIMP在ALI中的具体作用尚不清楚。一篇发表在【Nature communications】上题为“Exosomal secreted SCIMP regulates communication between macrophages and neutrophils in pneumonia”的研究中,作者在体外和体内研究了巨噬细胞在细菌刺激后外泌体(SCIMPexo)中SCIMP的分泌。观察到肺炎患者支气管肺泡灌洗液和血清中SCIMPexo水平显著升高。还发现支气管灌注SCIMPexo或SCIMP N-端肽可提高ALI模型的存活率。这是由于依赖甲酰基肽受体1/2 (FPR1/2)的外周中性粒细胞的化学吸引和激活。相反,外泌体抑制因子和FPR1/2拮抗剂会降低致死性ALI模型的存活率。与野生型小鼠相比,SCIMP缺失和FPR1/2缺失小鼠的存活率更低,存活时间更短。然而,支气管灌注SCIMP可以拯救SCIMP缺陷小鼠,而不能拯救fpr1 /2缺陷小鼠。总之,该研究结果表明巨噬细胞- SCIMP -FPRs -中性粒细胞轴在ALI的先天免疫过程中起着至关重要的作用,巨噬细胞分泌的SCIMP阳性外泌体在肺炎中起关键的抗炎作用。外泌体SCIMP主要通过SCIMP- fprs -中性粒细胞趋化性实现细菌清除。

研究结果
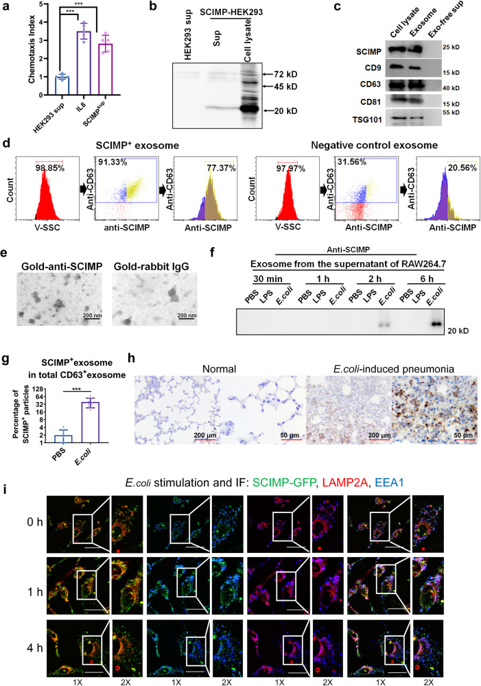
1.SCIMP蛋白具有趋化活性,经细菌刺激后可通过外泌体分泌

图1a:采用趋化实验测定过表达SCIMP的HEK293细胞(SCIMP-HEK293)的上清液对外周中性粒细胞的趋化活性,发现过表达SCIMP的HEK293细胞的上清液可以化学吸引外周中性粒细胞。
图1b:在细胞培养上清和细胞裂解液中均可通过anti-6×his抗体检测到外源的SCIMP-6×his重组蛋白。
图1c:超速离心提取SCIMP-HEK293细胞培养上清中的外泌体,western blot检测到SCIMP-6×his重组蛋白和外泌体标记物CD9、CD63、CD81和TSG101均有表达。
图1d:用PE-anti-CD63抗体和FITC-anti-SCIMP抗体对外泌体进行染色,用纳米颗粒跟踪流式细胞仪(NTF)进一步验证SCIMP阳性外泌体(SCIMPexo)。
图1e:TEM观察SCIMP-HEK293外泌体,用金偶联抗SCIMP抗体染色。
图1f:Western blot检测RAW264.7细胞在PBS、LPS和热变性大肠杆菌刺激0.5、1、2、6 h后外泌体分泌的内源性SCIMP蛋白。
图1g:通过NTF染色和测量用PBS和大肠杆菌处理2 h的RAW264.7细胞上清中SCIMP阳性颗粒占总外泌体(CD63阳性)的百分比。
图1h:采用抗SCIMP抗体免疫组化法检测大肠杆菌致肺炎小鼠肺组织中内源性SCIMP蛋白的表达。
图1i:经热变性大肠杆菌刺激0、1和4 h的RAW264.7细胞,用共聚焦显微镜(免疫荧光)观察SCIMP、EEA1和LAMP2A的共定位图。
2.肺炎患者血清和BALF中SCIMPexo水平升高提示SCIMP与肺炎之间存在相关性

图2a:SCIMP检测试剂盒示意图。
图2b:显示了检测scimp阳性外泌体的门控策略。
图2c-f:使用SCIMPexo检测试剂盒检测肺部感染和非肺部感染患者BALF样本中SCIMP+颗粒的相对表达水平和CD63+颗粒的百分比;根据肺部感染组和未感染组的外泌体SCIMP表达水平或SCIMP+颗粒百分比生成ROC曲线,计算AUC。
图2g:对肺感染患者BALF标本中CD63+外泌体中SCIMP的表达水平根据病原体类型进行统计学比较。
图2h:检测肺部感染/未感染患者血清样本外泌体SCIMP表达水平并进行统计学比较。
图2i:据白细胞中性粒细胞百分比(>70%,n = 30)和白细胞中性粒细胞百分比(<70%,n = 27)对肺部感染患者的血清样本进行亚组,测定并分析这两个亚组血清样本的外泌体SCIMP表达水平。
图2j:将肺感染患者的血清样本根据血清中SCIMP外泌体表达水平(>2000,n = 40或<2000,n = 17)进行亚组,测量并分析这两个亚组白细胞中中性粒细胞的百分比。
图2k:检测肺部感染患者(n = 57)和其他组织感染患者(n = 40)血清样本外泌体SCIMP表达水平并进行比较。
图2l:以时间0为首次确诊感染性发热时间,测定34例肺部感染患者不同时间点血清标本外泌体SCIMP表达水平。
3.大肠杆菌诱导的ALI模型的BALF中外泌体相关蛋白和SCIMP蛋白水平升高

图3a:使用不同刺激物对ALI模型中从BALF中提取的外泌体进行蛋白质组学分析的示意图。
图3b:根据质谱结果,二维图中的蛋白质分布基于LPS组与PBS组、大肠杆菌组与PBS组的倍数变化。蛋白质被分为四个亚组,大肠杆菌处理亚组的高蛋白水平(绿色),LPS处理亚组的高蛋白水平(蓝色),PBS处理亚组的高蛋白水平(紫色),大肠杆菌处理亚组和LPS处理亚组的高蛋白水平(红色)。
图3c:通过三个不同治疗组的蛋白水平变化分析富集功能。
图3d:计算大肠杆菌处理小鼠中高表达亚组中蛋白质富集的亚细胞定位与LPS处理小鼠的比例。
图3e:总结三组患者BALF中包括SCIMP在内的外泌体蛋白水平。
图3f:在大肠杆菌诱导的ALI模型中,分别于大肠杆菌灌注后0 min、15 min、1 h、2 h和3 h采集BALF,使用SCIMPexo检测试剂盒测定SCIMP阳性颗粒的百分比。
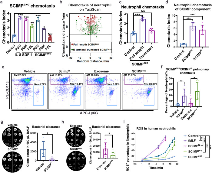
4.SCIMPexo具有趋化活性,它依赖于膜外片段

图4a:分离人外周血中性粒细胞(PBN)、单核细胞(PBM)和淋巴细胞(PBL)后,利用TaxiScan系统测定1nM IL-8、1nM SDF-1和1mg/mL SCIMP阳性外泌体(SCIMPexo)对这些细胞的体外趋化活性。
图4b-c:利用TaxiScan系统测定全长SCIMP+外泌体(1mg/mL)和膜外n端截短的SCIMP+外泌体(1mg/mL)体外对人外周血中性粒细胞的趋化能力;图c中SCIMPexo(1mg/mL)作为对照。
图4d:利用TaxiScan系统测定纯化的全长SCIMP蛋白(1nM)和全长SCIMPN (1nM)对体外人外周血中性粒细胞的趋化活性。
图4e-f:小鼠SCIMPN 、载药缓冲液、小鼠SCIMPexo 和对照外泌体在这些刺激物支气管灌注后4 h,通过测量BALF中中性粒细胞(Neu)的百分比来测定肺原位趋化活性.
图4g-h:将小鼠SCIMPN 、SCIMP阴性外泌体、SCIMPexo经bp预处理2 h后,于细菌支气管灌注后4 h测定BALF中的细菌(大肠杆菌)计数。
图4i:在刺激后1、5、10、15、20、25min,用细胞术检测fMLF(1nM)、SCIMPN (1nM)、SCIMP蛋白(1nM)和SCIMPexo(1mg/mL)对人外周血中性粒细胞ROS释放的活性。
5.SCIMP对于提高大肠杆菌诱导的ALI模型的存活率是充分和必要的

图5a:两个示意图显示了探索外泌体抑制剂对ALI模型的影响以及小鼠SCIMPN /SCIMP+外泌体对ALI模型的影响过程。
图5b-d:用外泌体抑制剂GW4869或对照物预处理C57小鼠1h后,将大肠杆菌灌注至肺内,用HE染色检测肺组织损伤,检测BALF中SCIMP+外泌体,检测ALI模型的存活率。结果显示这种抑制导致更严重的肺损伤,减少了SCIMP+外泌体的数量,并显著降低生存率。
图5e-f:小鼠灌胃大肠杆菌,同时注入小鼠SCIMPN 、小鼠全长SCIMPpro、肽/蛋白载体、小鼠SCIMP+外泌体或SCIMP-外泌体。评估SCIMPN 、SCIMPpro、SCIMPexo对ALI模型肺损伤及生存率的影响。
图5g-h:分别用载体缓冲液、SCIMPN 、CHO细胞的SCIMP-外泌体或小鼠SCIMP+外泌体处理大肠杆菌诱导的ALI模型,在模型建立4 h时用细胞术检测BALF中的中性粒细胞。
图5i-j:分别用载药缓冲液、SCIMPN 、CHO细胞SCIMP阴性外泌体和SCIMP+外泌体处理大肠杆菌诱导的ALI模型,在模型建立4 h时测定其BALF中的大肠杆菌克隆计数
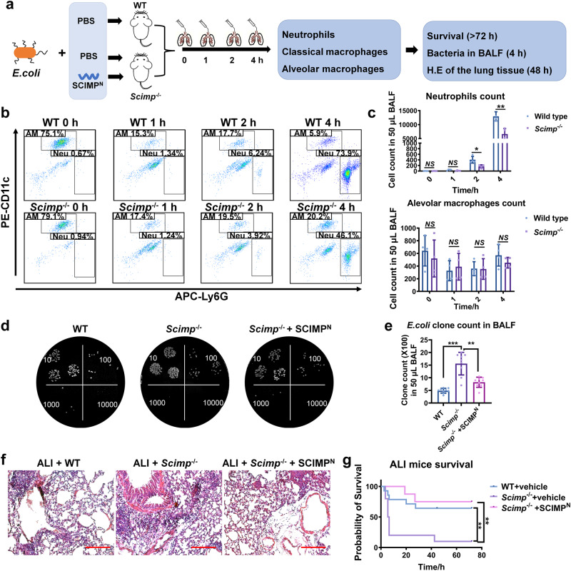
6.在大肠杆菌诱导的ALI模型中,分泌的SCIMP是中性粒细胞向肺募集所必需的

图6a:图示流程显示了ALI模型在WT和Scimp-/-小鼠中的免疫反应和存活研究。
图6b-c:采用细胞计数法测定大肠杆菌诱导的ALI模型WT小鼠和Scimp-/-小鼠在0、1、2、4 h时BALF中中性粒细胞和肺泡巨噬细胞的计数。
图6d-e:用小鼠SCIMPN治疗或治疗的WT小鼠和Scimp-/-小鼠(n = 6),用稀释菌培养法测定大肠杆菌诱导的ALI模型4 h时的细菌克隆数并进行统计学计算。
图6f-g:观察HE染色活检下肺组织损伤和炎性细胞浸润情况,以及经支气管灌注小鼠SCIMPN救助或未救助的WT和Scimp-/-小鼠大肠杆菌诱导ALI模型的存活情况。
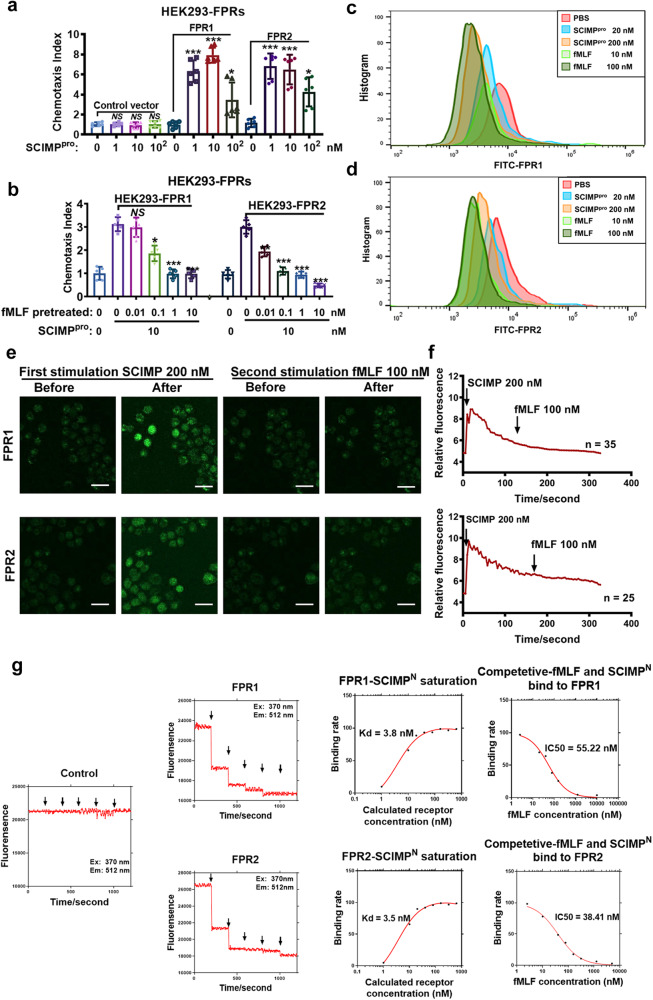
7.SCIMPexo能够吸引中性粒细胞,其趋化活性依赖于其n端和甲酰基肽受体(FPRs)

图7a:用FPR1/2-HEK293细胞或转染空质粒的HEK293细胞,采用Boyden Chamber趋化实验测定SCIMPpro(0、1、10、100 nM)对FPR1/2的趋化活性。
图7b:用不同浓度(0、0.01、0.1、1、10 nM)的fMLF预孵育FPRs 1h后,采用Boyden Chamber趋化实验测定SCIMPpro (10 nM)对表达FPR1或FPR2的HEK293细胞株的趋化活性
图7c-d:FPR1/2-HEK293细胞与fMLF(10、100 nM)和SCIMPpro(20、200 nM)孵育30min后,用FITC抗FPR抗体检测FPR1/FPR2在HEK293细胞细胞膜上的分布。
图7e-f:将Ca2+探针加载到FPR1/2-HEK293细胞后,在共聚焦显微镜下记录SCIMPpro(200nM)刺激180s后,fMLF (100nM)刺激细胞内钙内流的时间过程.
图7g:经BODIPY FL IAM标记后,将SCIMPN(终浓度:1、10、20、40、80、160、320、640 nM)与一定量的FPR1/2- HEK293细胞膜组分孵育,测定发射波长(512nM)处的荧光密度,以及fMLF(5、10、20、40、80、160、320、640、1280 nM)与标记为SCIMPN和FPR1/2的染料竞争结合。
8.FPRs拮抗剂可以抑制SCIMP介导的对中性粒细胞的趋化作用

图8a:原理图显示,FPRs拮抗剂预处理1小时可抑制支气管灌注小鼠SCIMPN 、外源性小鼠SCIMPexo和内源性小鼠外泌体对肺原位中性粒细胞的趋化性。
图8b、e:用流式细胞术评估小鼠SCIMPexo对C57小鼠肺中性粒细胞或FPRs+中性粒细胞的趋化活性。
图8c、f:采用流式细胞术测定小鼠SCIMPN和载药对C57小鼠肺中性粒细胞或FPRs+中性粒细胞的趋化活性。
图8d、g:用流式细胞术检测经过超速离心的WT或Scimp-/- BMDMs释放的内源性外泌体对C57小鼠肺中性粒细胞或FPRs+中性粒细胞的趋化活性。
9. FPRs对于SCIMP对ALI模型和体内中性粒细胞的影响是必需的

图9a:图示流程显示了用WT或Fpr1/2-/-小鼠研究小鼠SCIMPN对ALI模型的影响。
图9b-g:经支气管灌注SCIMPN 或Vehicle 至WT或Fpr1/2-/-小鼠4 h后,流式细胞术检测ALI模型BALF中嗜中性粒细胞和肺泡巨噬细胞;用稀释细菌克隆培养法测定细菌数量;采用HE染色对肺组织进行组织学检查,评价肺损伤和炎症;观察并分析四组患者的生存情况。
这些数据表明,Fpr1/2对于SCIMP在挽救致死性ALI模型中的功能至关重要。
结论
在该研究中,作者首次发现SCIMP在外泌体中分泌。通过western blotting、NTA和TEM分析,证明分泌的SCIMP由外泌体携带,但不存在于无外泌体的细胞培养上清中,主要依赖于SCIMP抗体。按照设计的流程制备和纯化SCIMP抗体,保证了SCIMP抗体在细菌裂解液、细胞裂解液和外泌体中识别SCIMP蛋白的特异性。外泌体分泌抑制剂GW4869将SCIMP分泌减少为BALF的观察结果支持了SCIMP分泌方式的发现。此外,外泌体SCIMP也可在肺部感染患者的血清和BALF中检测到。在这项研究中,作者纯化了由细菌和HEK293T细胞表达的全长人SCIMP。尽管这些不同来源的SCIMP蛋白在SDS-PAGE上的位置是不同的,但两者都表现出对中性粒细胞的趋化活性。这可能与真核细胞中过表达蛋白的修饰有关。