8 年
手机商铺
公司新闻/正文
655 人阅读发布时间:2024-06-20 10:32
胶质母细胞瘤是一种致命的脑肿瘤,目前尚无治愈方法。胶质母细胞瘤干细胞样细胞(GSCs)的存在导致了该疾病的异质性,并使开发有效的治疗方法具有挑战性。胶质母细胞瘤细胞已被证明通过释放被称为细胞外囊泡(EVs)的生物纳米结构来影响其环境。

湾湾今天分享的是一篇发表在【ACS Nano】上题为“Proteomic, Metabolomic, and Fatty Acid Profiling of Small Extracellular Vesicles from Glioblastoma Stem-Like Cells and Their Role in Tumor Heterogeneity”的研究,该研究了GSCs衍生的纳米EVs (<200 nm)在胶质母细胞瘤异质性、可塑性和侵袭性中的作用,特别关注了它们的蛋白质、代谢物和脂肪酸含量。作者发现来自一种胶质母细胞瘤亚型细胞的条件中,小细胞外囊泡(sEVs)可诱导另一种胶质母细胞瘤亚型细胞的转录组学和蛋白质组学变化。还发现,GSCs衍生的sEVs富含蛋白质,这些蛋白质在氨基酸、羧酸和有机酸的跨膜运输、生长因子结合以及与氨基酸、羧酸和糖代谢相关的代谢物中发挥作用。这表明GSCs衍生的sEVs在向邻近的GSCs提供有价值的代谢物和负责其运输的蛋白质方面具有双重作用。本研究揭示了GSCs衍生sEVs的复杂性,揭示了它们对胶质母细胞瘤肿瘤异质性和通常失调的关键细胞过程的潜在贡献。
研究结果
1.GSCs分泌的生物分子参与了癌细胞的可塑性和肿瘤异质性

图1a:PN细胞(NCH421k、NCH644和NCH441)用间充质NCH705细胞的完全条件培养基处理,流式细胞术检测CD44阳性百分率。
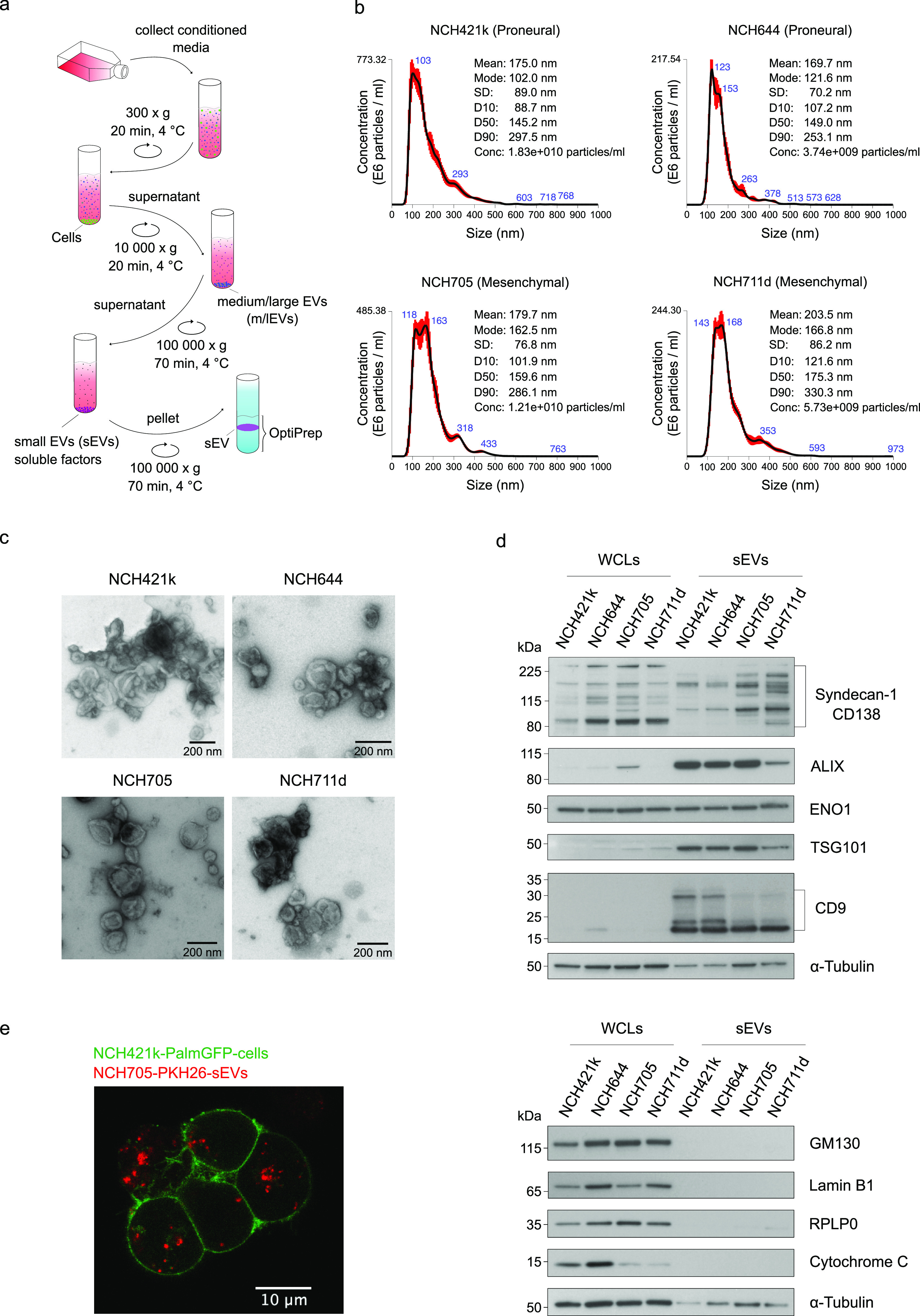
图1b:用超离心和过滤分离完全条件培养基的方案描述。
图1c:不同组分MES条件培养基处理PN细胞的流式细胞术结果。用不同组分的NCH705 (MES)条件培养基处理NCH421k细胞(PN),流式细胞术检测PN和MES GSC表面标志物CD133和CD44的表达。NCH421k完全条件培养基(NCH421k_CCM)作为对照。

图2a:使用dUC和OptiPrep密度垫分离sEVs。
图2b:通过NTA检测从NCH421k、NCH644、NCH705和NCH711d细胞中分离的sEVs的粒径大小和分布。
图2c:通过TEM检测从NCH421k、NCH644、NCH705和NCH711d细胞中分离的sEVs的形态。
图2d:Western blot检测NCH421k、NCH644、NCH705和NCH711d全细胞裂解物(WCLs)和sEVs的蛋白表达。
图2e:共聚焦显微镜图像显示PKH26标记的间充质sEVs通过PalmGFP表达前体细胞NCH421k内化。
综上所述,这些数据表明患者来源的GSCs分泌sEVs,并且来自GSCs亚群的sEVs可以被转录不同的GSCs亚群内化,并导致表面标记物表达的变化。这表明来自GSCs的sEVs可能有助于胶质母细胞瘤中观察到的高水平的细胞可塑性和异质性。
2.GSCs衍生的sEVs及其亲本细胞具有不同的亚型特异性亚群蛋白

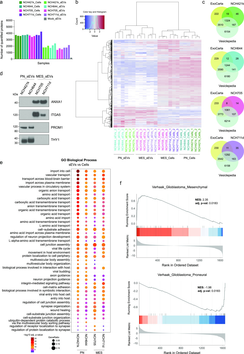
图3a:条形图显示每个样品中定量的蛋白质总数。Mock_sEVs描述了无细胞条件培养基中sEV的分离。
图3b:z-score归一化log2 LFQ强度的分层聚类热图。
图3c:维恩图显示sEVs样品中鉴定的蛋白质数量与囊泡蛋白质组数据集Vesiclepedia和ExoCarta中列出的蛋白质进行比较。
图3d:Western blot检测所选蛋白Annexin A1, Integrin-α-5, Prominin -1和Thy1以验证基于MS的蛋白质组分析结果。
图3e:GO富集分析sEVs中差异丰度蛋白的生物学过程。该图通过将每个sEVs与细胞比较的20个最显著富集的生物过程项组合而成。
图3f:MES sEVs与PN sEVs差异表达蛋白的基因集富集分析(GSEA)。
3.来自一种亚型的CM和sEVs诱导另一种亚型的转录组和蛋白质组变化

图4a:热图描绘了用MES-CM (NCH705)或它们自己的条件培养基(对照)处理的PN GSCs (NCH421k和NCH644)的RNA测序结果。热图显示,MES-CM处理后PN细胞中相关基因显著上调和下调。
图4b:NCH705 MES CM和sEV分别处理PN NCH421k细胞的RNA测序(左)和质谱(右)数据的GSEA。
4.非靶向代谢物分析揭示GSCs衍生sEVs中存在生物学上重要的代谢物

图5a:MSEA显示PN(左)和MES GSCs(右)中代谢集的富集。通过超几何检验的过代表分析(ORA)测定PN和MES细胞中富集的代谢物组。
图5b:维恩图显示了在原质(NCH421k和NCH644)和间质(NCH705和NCH711d) sEVs样品中鉴定的代谢物。只有在给定样品的三个重复中至少两个中检测到的代谢物才显示在维恩图中。
图5c:MSEA显示PN(左)和MES(右)sEVs中代谢物组的富集。在给定亚型的两种sEVs样本的三个重复中,至少两个重复中检测到的代谢物被用于分析。
图5d:PN/MES细胞及其sEVs中代谢物的分层聚类热图。
图5e:箱形图显示,与亲本细胞相比,PN和/或MESsEVs中甘油、CH3-C-CH3-1,3-二醇、4-羟基CH3(CH2)2COOH和丙二醇的含量显著增加。对和归一化强度进行广义对数变换,并通过非配对t检验进行统计比较。
5.GSCs衍生sEVs富含饱和游离脂肪酸(FFAs)和胆固醇

图6a:使用脂肪酸的sPLS-DA绘制二维评分图。符号表示GSC和sEV样品的生物复制。
图6b:GSCs和sEVs中脂肪酸的分层聚类热图。
图6c:sEVs(左)和GSCs(右)中检测到的FFAs相关热图。
图6d:箱形图显示,与亲本细胞相比,PN和/或MES sEVs中十二烷酸、肉豆汁酸、五烷酸、棕榈酸、硬脂酸、二十烷酸、顺式8,11,14-二十碳三烯酸、脱酸、木质酸和胆固醇含量显著增加。对脂肪酸的归一化强度进行广义对数变换,并通过非配对t检验进行统计比较。
结论
该研究揭示了GSCs衍生sEVs的蛋白质、代谢物、脂肪酸和胆固醇含量,从而深入了解了sEVs的复杂性。这与sEVs或条件培养基处理后GSCs中诱导的转录组学和蛋白质组学变化一起,证明了GSCs衍生的sEVs对胶质母细胞瘤的可塑性、异质性和侵袭性的潜在贡献。