9 年
手机商铺
公司新闻/正文
697 人阅读发布时间:2024-10-09 17:09
结直肠癌 (CRC) 是全球最常见的癌症之一,目前常用的结肠镜检查、癌胚抗原 (CEA) 和碳水化合物抗原 19-9 (CA19-9)检测等方法具有局限性,因此,开发无创方法用于CRC的早期诊断是一个迫切需要解决的问题。机器学习 (ML) 作为人工智能的一个重要分支,近年来在肿瘤诊断和治疗管理中越来越受到关注,可以采用多种 ML 方法从液体活检分析物中稳健地提取关键特征并构建诊断模型,从而为癌症诊断实现卓越的特异性和灵敏度。例如,基于随机森林 (RF) 算法的诊断模型通过利用组织和血液中的微生物,在 20 多种癌症中表现出卓越的性能。因此,基于最佳算法的 ML 模型有可能通过分析组织和血液材料来提高癌症诊断的准确性。

湾湾今天分享的是一篇发表在【Cell Reports Medicine】(IF:11.7)上题为“Machine learning-based analysis identifies and validates serum exosomal proteomic signatures for the diagnosis of colorectal cancer”的研究,该研究的目的是根据已鉴定的蛋白质特征开发一种可靠的 EVs 相关 RF 模型,用于临床 CRC 诊断。采用 4D-DIA 技术对血清 EVs 蛋白质组学数据进行深入分析。随后,利用基于 ML 的管道确定了最有价值的蛋白质特征,并通过 ELISA 检测进行了验证。

研究成果
1. HC 和 CRC 患者血清 EVs 的鉴定和表征

图1A:分离的EVs的粒径分布和颗粒浓度。
图1B:Western blot 在血清EVs 中检测到EVs标志物CD63 和TSG101。GRP94和 calnexin用作阴性对照蛋白。
图1C:TEM 图像显示了分离的EVs 的形态。
图1D-E:CRC组和 HC 组之间EVs 的 差异表达蛋白由火山图 (D)和热图 (E)展示。
图1F-I:上调蛋白富集分析显示,与HC 组相比,CRC组富集了潜在的分子功能 (F) 、 细胞成分 (G) 、生物过程 (H) 和 KEGG通路 (I)。
纳米颗粒跟踪分析 (NTA) 表明EVs的平均直径和分布是合规的(图 1A)。在蛋白质印迹法中,EVs 标志物 CD63 和 TSG101 存在于分离的 EVs 中,但不存在于 CRC 细胞系 SW480 、 SW620 和 HCT116 的蛋白裂解物中。由于阴性对照标志物在细胞内表达,GRP94 和钙联蛋白未暴露在分离的 EVs 中(图 1B)。此外,通过应用透射电子显微镜 (TEM) 确认囊泡状颗粒(图 1C)。GO 分析的分子功能显示与蛋白质结合相关的EVs蛋白上调(图 1F)。细胞成分分析显示,DEPs 位于细胞外间隙和外泌体中(图 1G)。此外,生物过程和 KEGG 通路分析表明,上调的蛋白质富含炎症、免疫反应、血液凝固和血小板活化(图 1H 和 1I)。
2. 通过 ML 筛选血清EVs的蛋白质组学生物标志物以进行 CRC 诊断

图2A-B:通过正交偏最小二乘判别分析(OPLS-DA) 分析,评分图 (A) 和散点图 (B)显示基于4D-DIA 蛋白质组学的CRC 和 HC受试者之间的显著区分。
图2C:通过使用预测变量投射重要性 (VIPpred) 分析,根据 VIPpred scores >4选择的12 种候选蛋白。
图2D:条形图显示了分类误差在基于不同算法的机器学习诊断模型中的价值。
图2E:可变重要性评分图显示了随机森林诊断模型中12 种候选蛋白的贡献度。
图2F-G:基于4D-DIA 蛋白质组学的Lasso 回归分析和预后基因的部分似然偏差。最小标准和1-standard error (1SE) 标准用于在变量的最佳值处绘制垂直虚线。
图2H:Venn图显示了来自随机森林模型和基于最小标准和1SE 标准的Lasso 回归模型的候选蛋白质的交集。
图2I-J:基于PF4、AACT水平以及结合PF4和AACT水平的4D-DIA蛋白质组学的随机森林诊断模型的ROC曲线(I)和PR曲线(J)。
结果将PF4 和 AACT确定为对 CRC 诊断最有价值的EVs蛋白。
3. 扩展队列中异常PF4 和 AACT 水平的验证

图3A-B:通过ELISA检测EVs来源PF4水平,在健康对照组(HC)、良性结肠病(BCD)和结直肠癌(CRC)组的结果分别展示在训练集(A)和测试集(B)中。
图3C-D:通过ELISA检测EVs来源AACT水平,在HC、BCD和CRC组的训练集(C)和测试集(D)中的结果。
图3E-F:在CRC患者不同临床阶段的EVs来源PF4水平,训练集(E)和测试集(F)中的结果。
图3G-H:在CRC患者不同临床阶段的EV来源AACT水平,训练集(G)和测试集(H)中的结果。
综上所述,这些结果证实了EVs 衍生的 PF4 和 AACT 作为 CRC 诊断和治疗后监测重要生物标志物的潜力。
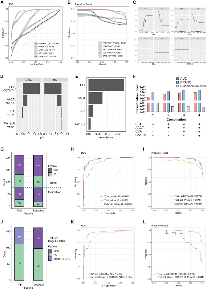
4. 用于 CRC 诊断的EVs相关射频诊断模型的开发和验证

图4A-B:训练集中基于所指定变量的随机森林诊断模型的ROC曲线(A)和PR曲线(B)。
图4C:累积局部效应(ALE)曲线描绘了PF4、AACT、CEA和CA19-9的累积局部效应。x轴代表特征值,y轴代表累积局部效应。
图4D:Shapley值条形图展示了随机森林诊断模型中每个特征的Shapley值。每个条形代表在区分结直肠癌(CRC)患者和健康对照(HC)方面的平均贡献。
图4E:变量重要性得分图显示了随机森林诊断模型中4个变量的贡献。
图4F:不同变量组合的随机森林诊断模型的分类误差CE值、AUC值和AUC-PR值。
图4G:混淆矩阵展示了273个测试集样本(161个CRC和112个HC)以及158个外部样本(98个CRC和60个HC)通过EVs相关诊断模型的预测结果。
图4H和I:使用训练集和测试集为EV相关诊断模型绘制的ROC曲线(H)和PR曲线(I)。
图4J:混淆矩阵通过EV 相关诊断模型显示了273 个测试集样本 (161 个 CRC和 112 个HC) 和 158个外部集样本 (98个 CRC 和60 个 HC) 的预测结果。
图4K-L:使用训练集和测试集为EVs相关诊断模型绘制的ROC曲线(K)和PR曲线(L)。
总体来说,EVs衍生的 PF4 和 AACT 作为 CRC 诊断的生物标志物优于 CEA 和 CA19-9。EVs相关模型对 CRC 表现出优异的诊断性能,包括早期诊断和对 BCD 或炎症性疾病患者的鉴别诊断。
5. EVs衍生的 PF4 和 AACT 的功能富集分析

图5A-B:GSEA根据EVs来源的PF4-high (红色) 和 PF4-low(蓝色) 表型显示排名靠前的通路。
图5C:在EVs来源的PF4-low表型中富集的相关通路的Enrichment Map 网络分析。
图5D:STRING 数据库分析揭示了PF4 与富集通路中涉及的关键蛋白之间的潜在相互作用。
图5E-F:GSEA根据EVs来源的AACT-high (红色)和 AACT-low(蓝色)表型显示了排名靠前的通路。
图5G:在EVs来源的AACT 低表型中富集的相关途径的Enrichment Map 网络分析。
图5H:STRING 数据库分析揭示了AACT 与富集通路中涉及的关键蛋白之间的潜在相互作用。
结果表明,集中EVs衍生的 PF4 富集于与细胞分化、细胞发育和跨膜转运相关的通路中。
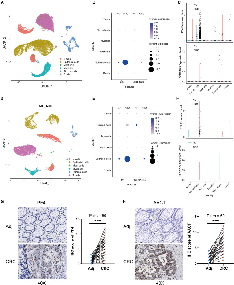
6. 破译释放EVs衍生PF4 和 AACT 的特定细胞类型

图6A:通过 GEO:GSE132465 数据集的单细胞RNA 测序 (scRNA-seq) 分析, UMAP 图显示CRC和正常组织中的细胞类型不同。
图6B:Dot plot 图显示了GEO:GSE132465数据集中正常和 CRC组织中 PF4 和AACT 的表达。
图6C:Violin plot图显示PF4 和 AACT在 GEO:GSE132465 数据集的正常和CRC 组织中的表达。
图6D:通过 GEO:GSE132257 数据集的scRNA-seq 分析,UMAP图显示 CRC和正常组织中的细胞类型不同。
图6E:Dot plot 图显示了GEO:GSE132257 数据集中PF4 和 AACT的表达。
图6F:Violin plot图显示了GEO:GSE132257 数据集中PF4 和 AACT的表达。
图6G- H:50对癌旁组织和 CRC标本中 PF4(G)和 AACT(H)IHC染色的代表性图像和统计分析(放大400×)。
综上,EVs来源的 PF4 和 AACT 的异常升高可能从 CRC 上皮细胞中释放,PF4 也可能来源于髓系细胞、基质细胞和 T 细胞。
结论
该研究使用 4D-DIA 蛋白质组学和 ELISA证明 AACT 在 CRC 患者的 EVs中显著升高,并且具有临床诊断价值(图 1 和 3)。研究结果揭示了EVs中 AACT 与肿瘤之间的关系,而 EVs衍生的 AACT 在 CRC 的致癌和发展中的确切功能需要进一步研究。实验的生物信息学结果还表明,EVs衍生的 AACT 与急性炎症反应通路最相关。它可以激活 NF-κB 信号(图 5E 和 5F)。STRING 数据库分析表明,AACT 可能通过重要的炎症调节因子 TGF-β 参与炎症和 NF-κB 信号通路(图 5H)。此外,AACT 在 CRC 上皮细胞中表现出异常升高,与蛋白水解途径呈负相关。AACT 在细胞骨架和蛋白质代谢途径中的潜在作用仍有待进一步研究(图 5E-H 、图6)。综上所述,AACT 作为 CRC 的诊断和治疗靶点具有很大的前景,可进一步研究其在肿瘤进展中的作用。