9 年
手机商铺
公司新闻/正文
464 人阅读发布时间:2024-09-29 16:34
急性胰腺炎(AP)是一种以胰腺自身消化为特征的普遍胃肠道疾病。AP患者的肠道微生物群落失调或粘膜损伤可能会提高肠道通透性,导致细菌从肠道转移到血液或附近组织(如胰腺),从而增加胰腺感染的风险并加剧炎症。研究表明,大多数胰腺和胰腺外器官感染源于肠道,推断肠道菌群在AP的发生发展、严重程度及病因有关。

榴莲君今天分享的是发表在【NPJ Biofilms Microbiomes】(IF:7.8)上题为“Integrative metagenomic and metabolomic analyses reveal the potential of gut microbiota to exacerbate acute pancreatitis”的研究,该研究对82名患者和115名健康对照者进行了全宏基因鸟枪测序和分析,以辨别与AP相关肠道微生物群的变化。该研究进行了综合分析,包括肠道微生物组、血清代谢组和AP患者的临床表型,考虑了不同病因和发病程度。这种综合方法辅以细菌培养和动物实验,证实了富含AP的物种确实会加剧疾病进程。

研究成果
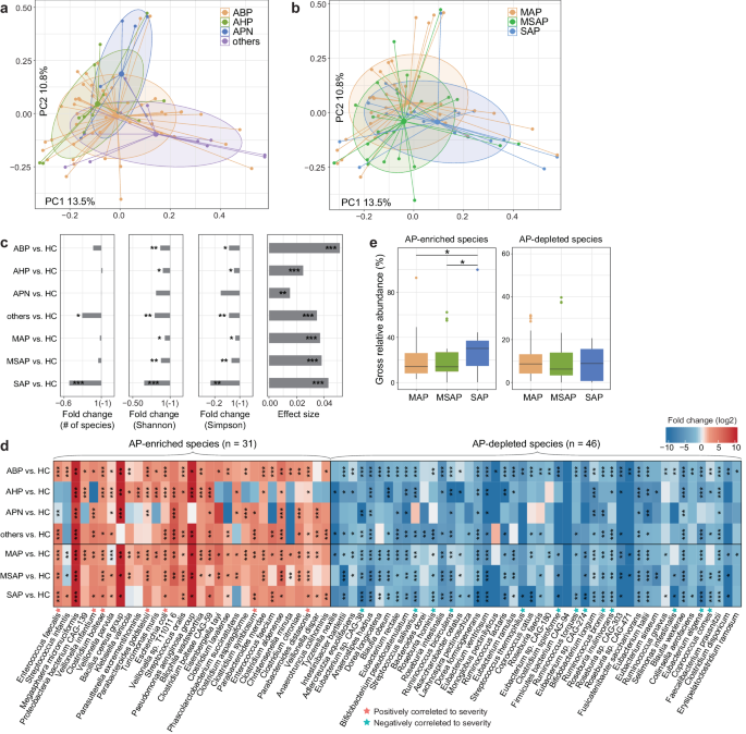
1、降低AP患者的α多样性并改变整体微生物组成和功能

图1a:患者与对照组样本内肠道微生物多样性指标比较。与健康对照组相比,AP患者在样本内物种丰富度和多样性方面显着降低。
图1b:基于微生物群落组成Bray-Curtis差异的主坐标分析。进一步突出了患者和对照组之间的明显分离。
图1c:Barplot显示AP富集和AP缺乏物种的折线变化和q值。
图1d:两组AP富集和AP缺乏物种的总相对丰度。
结果表明,与物种变化相似,AP患者的功能多样性和组成明显偏离对照组,表明急性胰腺炎患者整体肠道群落结构和功能存在严重的生态失调。
2、AP的病因和严重程度与肠道微生物特征相关

图2a:根据病因进行分组,主坐标分析基于AP患者微生物群落组成之间的Bray-Curtis差异。
图2b:根据严重程度进行分组,主坐标分析基于AP患者微生物群落组成之间的Bray-Curtis差异。
a-b结果表明,病因和严重程度对AP患者整体肠道菌群有显著影响。
图2c:病因组和严重程度组与健康对照组之间肠道微生物多样性和效应大小的比较。左3图:条形图显示患者组与健康对照组之间微生物多样性的倍数变化。右图:条形图显示了患者组与健康对照组对肠道微生物组成的影响大小。
图2d:热图显示每种AP相关物种的病因和严重程度组与健康对照组之间的倍数变化。
c-d结果表明AP各个方面的微生物群持续存在重大破坏。
图2e:箱线图显示了不同严重程度的患者中AP富集和AP缺乏物种的总相对丰度。结果说明提示AP病原体负荷与严重程度之间存在潜在关系。
上述结果共同表明,病因和严重程度对AP患者整体肠道菌群有显著影响。
3、AP相关肠道物种与临床生化变量的相关性

图3:热图显示AP患者的肠道物种与临床变量之间的Spearman相关系数。
结果表明,一些AP富含的物种,始终与肝功能参数(ALT、AST、TB、DB、γGT)和血脂指标(TG 和 CHOL)呈正相关。相反,一些 AP 耗尽的物种与肝功能指标呈负相关。这些细菌在AP致病性中的作用需要进一步研究。
4、血清代谢组和脂质组显示AP患者能量代谢消耗增高

图4a:基于患者和对照组之间血清代谢组的Bray-Curtis差异的主坐标分析。
图4b:基于患者和对照组之间脂质组的Bray-Curtis差异的主坐标分析。
a-b结果显示,患者和对照组之间的代谢组和脂质组存在显着差异。
图4c:AP相关代谢物类型分布。结果显示,富含AP的代谢物包括多种有机酸、碳水化合物、氨基酸和血卟啉,而富含HC的代谢物经常分布在甘油磷酸胆碱、肉碱和胆汁酸中。
图4d:AP相关脂质类型的分布。结果显示,富含 AP 的脂质集中在三酰甘油中,而富含HC的脂质广泛分布在甘油磷酸胆碱、鞘脂和甘油磷酸yi醇胺中。
这些分子在AP严重程度中的作用值得在后续研究中进一步探索。
5、AP 相关肠道种类与血清代谢组和脂质组变化相关

图5a:条形图显示了肠道种类对血清代谢组的影响大小。
图5b:条形图显示了肠道种类对脂质组的影响大小。
a-b结果强调了肠道菌群对宿主代谢景观的重要影响。
图5c:显示AP相关肠道物种与血清代谢组和脂质之间相关性的网络。结果表明,Bilophila wadsworthia、Eubacteria eligens、瘤胃球菌和粪肠球菌成为关键参与者,与最高数量的代谢物和脂质相关。
上述结果共同表明这些物种可能通过影响血液中代谢物的浓度而导致疾病。
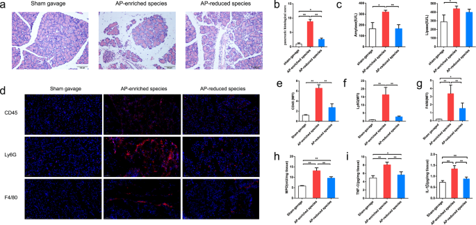
6、AP患者来源的致病菌加剧了小鼠实验性急性胰腺炎

图6a:胰腺组织学评估结果显示,与假管饲小鼠组和AP耗尽小鼠相比,致病体管饲小鼠的胰腺水肿、炎症浸润和腺泡细胞坏死等多。
图6b:三组胰腺组织学评分。
图6c:接受AP富集和AP缺乏物种后小鼠的血清淀粉酶(左)和脂肪酶(右)水平。
图6d:通过免疫荧光检测CD45、Ly6G和F4/80来表征浸润胰腺的免疫细胞。
图6e-g:三组CD45、Ly6G和F4/80的平均荧光强度(MFI)。
图6h-i:各组胰腺髓过氧化物酶(MPO)活性及促炎因子TNF-α、IL-1β水平。

图7a:病理瘤小鼠不同肠段(回肠、盲肠、结肠)的组织病理学结果显示,与其它两组小鼠相比,浸润固有层和粘膜下层(箭头所示)的炎症细胞更多,尤其是盲肠。
图7b-d:每组不同肠段的组织病理学评分。
图7e:三组肠道促炎因子TNF-α和IF-1β的水平。
图7f:肠道组织内阻隔蛋白occludin和cadherin的表达。
上述结果表明细菌在诱发急性胰腺炎中发挥着至关重要的作用,而富含AP的病原体与小鼠胰腺炎的恶化进展相关。
结论
该研究行了综合多组学分析,包括AP患者的肠道微生物组、血清代谢组、脂质组和宿主表型。尽管不同病因和严重程度的患者的微生物区系和血清代谢物存在一定相似性,但该研究熟练地识别了与AP病因和疾病进展相关的显著特征。观察到的微生物和代谢组学谱之间的广泛相关性,加上从AP患者培养的肠道病原体能够加剧小鼠胰腺炎的能力,为疾病病因学提供了新的见解。