8 年
手机商铺
公司新闻/正文
504 人阅读发布时间:2024-09-29 14:09
枸杞,又称“枸杞子”,最早见于《神农本草经》,被列为具有延缓衰老功能的上品草药。枸杞富含多种功能性生化物质,可有效降低心血管风险、抗炎、改善能量代谢、维持抗氧化剂活性和调节免疫力。目前的研究表明,枸杞能够通过改变不同条件下的能量代谢来增强骨骼肌。

今天湾湾分享的是发表在【JOURNAL OF NANOBIOTECHNOLOGY】(影响因子10.6)上题为“Gouqi-derived nanovesicles (GqDNVs) inhibited dexamethasone-induced muscle atrophy associating with AMPK/SIRT1/PGC1α signaling pathway”的研究,该研究中提供了一个新的发现,即枸杞衍生的纳米囊泡(GqDNV)可以改善骨骼肌的质量和功能,同时激活AMPK/SIRT1/PGC1α信号通路。因此,GqDNV具有抗衰老骨骼肌的作用,可作为未来治疗和研究的潜在佐剂或补充方法或思路。
研究成果
1、GqDNV的提取与表征

图1:GqDNVs的提取过程。

图2a:NTA检测GqDNVs的平均浓度和粒径。
图2b:TEM下的GqDNVs图。
图2c:GqDNVs的非靶向代谢组分析结果。
图2d:基于GqDNVs中非靶向代谢组分析的KEGG结果分类。
图2e:GqDNVs糖类靶向代谢组分析结果。
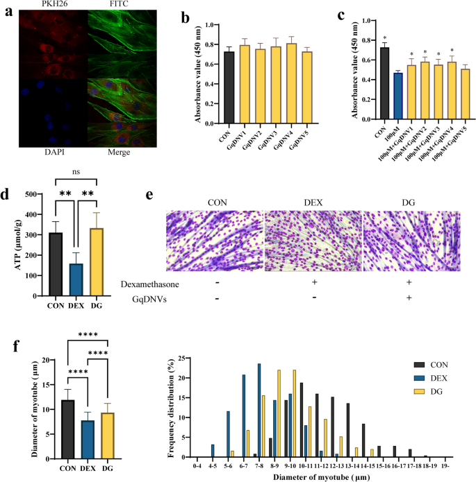
2、GqDNVs可被C2C12细胞摄取,促进地塞米松作用下C2C12细胞肌管直径增大

图3a:C2C12细胞和GqDNVs的荧光共聚焦显微镜图。红色荧光:PKH 26标记GqDNVs;绿色荧光:FITC染色C2C12细胞骨架;蓝色荧光:DAPI染色C2C12细胞核。
图3b-c:GqDNVs的细胞活力测试。
图3d:C2C12细胞中的ATP浓度。
图3e:C2C12细胞中肌管直径的代表性图像。
图3f:C2C12细胞肌管平均直径和肌管直径分布的定量分析。
这些结果表明,GqDNVs在地塞米松条件下抑制了C2C12细胞的萎缩并改善了其代谢。
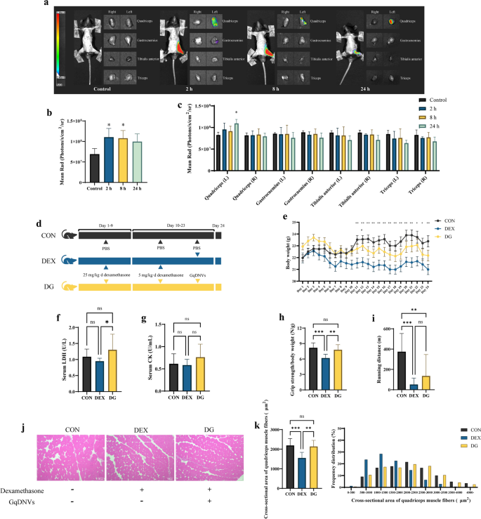
3、GqDNVs可减轻地塞米松诱导的小鼠骨骼肌萎缩,改善骨骼肌功能

图4a:GqDNVs在体内的分布。在小鼠左股四头肌注射DiR标记的GqDNVs,注射后2 h、8 h、24 h拍照。
图4b-c:小鼠左腿和肌肉的平均辐射剂量。
图4d:C57BL/6J小鼠的分组和干预。
图4e:三组小鼠在24天干预期间的体重变化
图4f-g:血清LDH、CK浓度。
图4h:三组小鼠握力与体重之比。
图4i:三组小鼠的跑步距离。
图4j:股四头肌纤维横截面积的代表性图像。
图4k:股四头肌纤维的平均横截面积和横截面积分布的定量分析。
这些结果表明,GqDNVs被股四头肌吸收,注射的GqDNVs很少逃逸。且GqDNVs以抑制地塞米松诱导的肌肉萎缩小鼠的肌肉力量损失。
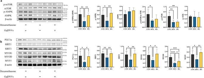
4、GqDNVs影响肌肉中与AMPK/SIRT1/PGC1α相关蛋白表达水平

5、AMPK通路可能在GqDNVs的肌肉健康效应中发挥重要作用

图6a:左图为C2C12细胞中具有代表性的p-mTOR、mTOR、p-AMPK、AMPK和β-actin的Western blot代表性图像。右图为p-AMPK/AMPK、p-AMPK、AMPK、p-mTOR/mTOR、p-mTOR和mTOR信号的定量分析。
图6b:左图为PGC1α、SIRT1、MYOG和β-actin的Western blot代表性图像。右图为PGC1α、SIRT1和MYOG信号的定量分析。
结果表明,AMPK 通路可能在 GqDNVs 的肌肉健康效应中发挥重要作用
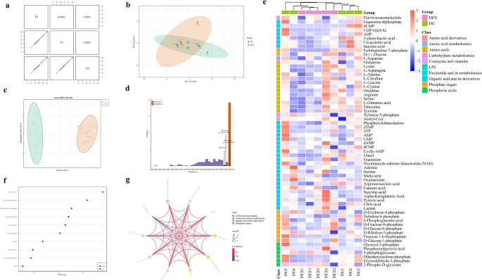
6、GqDNVs改变了股四头肌中的代谢物,并且与GqDNVs诱导的AMPK/SIRT1/PGC1α通路的活性相关

图7a:质量控制(QC)样品相关性分析。对角线左下角的方块为QC样品相关性散点图;横坐标和纵坐标为代谢物含量;每个点代表一种代谢物。对角线右上角的方块是相应QC样本的相关系数。
图7b:DEX和DG组之间代谢物差异的PCA。
图7c:DEX和DG组能量相关代谢物的OPLS-DA模型。横坐标:预测的主要成分并显示组之间的差异。纵坐标:正交主成分并显示组内的差异。
图7d:OPLS-DA模型的验证。横坐标:模型中的R 2 Y 和Q 2值。纵坐标:200次随机排列组合实验中模型分类效果的频率。橙色:R2 Y(随机模型),紫色:Q2(随机化模型),黑色箭头:原始模型的值(R2X、R2Y 和 Q2)。
图7e:DEX和DG组股四头肌能量相关代谢物的热图。
图7f:DEX与DG组差异代谢物VIP值图。
图7g:差异代谢物的circos图。
这些结果表明,GqDNVs中的代谢物与代谢途径密切相关。

图8a:DEX组和DG组之间差异代谢物的KEGG分类。
图8b:差异代谢物相关的KEGG通路富集分析。点的大小代表富集到该途径的差异代谢物的数量。
图8c:通过斯皮尔曼等级检验得出小鼠差异代谢物和其他指标相关性的热图。
这些结果表明,信号通路蛋白与能量相关代谢物之间存在显着的关联。
结论
基于非靶向代谢组分析中注释代谢物的KEGG通路,GqDNVs与代谢相关通路相关。 GqDNVs可以改善肌肉萎缩模型小鼠的股四头肌横截面积和握力,并激活AMPK/SIRT1/PGC1α通路,其中AMPK的激活起主要作用。在股四头肌能量靶向代谢组分析结果中,发现代谢途径的改变与激活的氧化磷酸化途径相关。因此,GqDNVs可以改善肌肉萎缩小鼠的肌肉再生,并具有作为抗骨骼肌衰老剂的潜力。