8 年
手机商铺
公司新闻/正文
488 人阅读发布时间:2024-10-10 14:11
原发性胆汁性胆管炎(PBC)是一种自身免疫性肝病,其特征是进行性、非化脓性和破坏性肝内胆管炎,主要发生在女性中。然而PBC 的病因和发病机制尚不完全清楚。一些研究发现,微生物与免疫耐受的破坏和 PBC 的发病机制密切相关,为PBC的发病机制和进展提供了重要的见解。

今天分享的是发表在【Gut Microbes】(IF:12.2)上题为“The fecal microbiota of patients with primary biliary cholangitis (PBC) causes PBC-like liver lesions in mice and exacerbates liver damage in a mouse model of PBC”的研究,该研究通过粪便微生物群移植(FMT)探讨了 PBC 患者肠道菌群对健康小鼠和PBC小鼠模型的影响;然后,通过比较 FMT与PBC患者引起的肝脏基因表达和通路的改变,进一步研究肠道菌群影响PBC 的潜在机制。

研究成果
1、PBC小鼠模型的建立
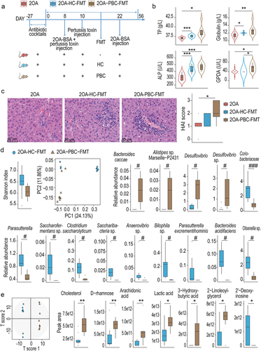
在粪便微生物群移植(FMT)之前,C57BL/6小鼠接受抗生素混合物治疗 27 天。然后,每周给小鼠灌胃一次微生物悬浮液,持续8周。采用2-xin炔酸-牛血清白蛋白(2OA-BSA)和百日咳毒素建立PBC小鼠模型。分别在第 0、4 和 8 周收集粪便和血液样本;8周时收集肝脏和结肠样本(图1a)。检测血清样品中总胆汁酸(TBA)、丙氨酸转氨酶(ALP) 和 AMA-M2 的浓度(图1b)。通过 UPLC-MS/MS 定量分析 23 种血清胆汁酸(BA)(图1c)。
3个月后,移植PBC患者粪便小鼠(PBC-FMT)的体重与移植健康对照组粪便小鼠(HC-FMT)的体重无显著差异。肝功能检测显示,在2OA- BSA诱导的PBC小鼠模型中, BA浓度和AMA-M2水平显著升高(图1b)。PBC-FMT导致ALP和TBA水平显著升高,这两者都是PBC的重要指标。相反,HC-FMT未引起小鼠肝功能指标的显著变化。与HC-FMT小鼠相比,PBC-FMT小鼠血清BA水平趋于升高 (P = 0.084)。这些结果表明,与HC-FMT相比,PBC-FMT更容易诱导小鼠TBA和ALP水平升高。
BA的UPLC-MS/MS定量分析显示,与健康小鼠相比,2OA-BSA处理小鼠的胆酸、鹅去氧胆酸等显著升高,提示出现胆汁淤滞(图1c)。然而,尽管使用循环酶法发现PBC-FMT导致小鼠血清中TBA水平升高,但如上所述,UPLC-MS/MS分析的23种胆汁酸未发现显著升高。这种差异可能是由于分析方法的差异和使用的BA种类有限。总之,这些发现表明,PBC-FMT引起的TBA水平升高并不像2OA-BSA引起的升高那样导致胆汁淤积。

图1:PBC-FMT 增加小鼠血清 ALP 和总胆汁酸水平
2、PBC-FMT增加小鼠血清ALP和TBA水平和肝损伤
PBC-FMT引起小鼠类似胆管炎的肝脏病变。HE染色显示,PBC-FMT小鼠肝脏表现出炎症表型,如胆管周围有中性粒细胞和巨噬细胞聚集,甚至小胆管部分消失(图2a)。这一发现与2OA-BSA诱导的PBC小鼠模型的小胆管改变非常相似。然而,在HC-FMT小鼠中没有观察到这些肝脏病变,这表明PBC-FMT(而不是HC-FMT)可以诱导小鼠小胆管损伤。
接下来,通过比较肝脏差异表达基因富集的疾病相关通路(从患者、健康对照和小鼠的样本中提取粪便DNA,使用引物对338F和806R扩增16S rRNA基因的V3-V4区域,其5'末端标记有每个引物的特定条形码),进一步探讨PBC-FMT和HC-FMT对肝脏的不同影响。
·与健康小鼠相比,2OA-BSA处理小鼠肝脏的上调基因,在几种免疫疾病通路、传染病通路和癌症通路中显著富集(图2b);下调基因在3种神经退行性疾病和化学致癌通路中显著富集(图2c)。
·与健康小鼠相比,PBC-FMT小鼠肝脏中上调的基因几乎包括了在2OA-BSA处理小鼠所有富集通路(除了磷脂酶D信号通路和癌症中的microRNA),包括与哮喘、感染性疾病、流体剪切应力和动脉粥样硬化相关,以及在糖尿病并发症中AGE-RAGE信号通路相关的新通路。与2OA-BSA处理的小鼠相比,PBC-FMT小鼠差异表达的基因未在任何疾病通路显著富集。
·与健康小鼠相比,HC-FMT小鼠只有下调的基因在化学致癌通路中显著富集(图2c)。与HC-FMT小鼠相比,PBC-FMT小鼠中转录上调的肝脏基因中富集的疾病通路包括系统性红斑狼疮、流体剪切应力和动脉粥样硬化,以及感染通路(图2d)。
这些结果清楚地表明,PBC-FMT诱导的小鼠肝脏变化与2OA-BSA诱导的变化相似。

图2:PBC-FMT会增加小鼠的肝损伤
3、FMT小鼠反映了PBC患者和HC健康对照之间肠道微生物群的差异
首先分析了FMT后小鼠的粪便微生物群,以确定可能在PBC-FMT相关肝损伤中发挥作用的微生物。根据α多样性分析,PBC-FMT和HC-FMT小鼠组的Simpson指数和Chao1指数均无差异,表明两组小鼠的物种均匀度和丰富度相似(图3a)。在PCoA中,PBC-FMT和HC-FMT小鼠的斑点明显分离,说明两组之间的微生物群结构存在显著差异。该结果通过排列多变量方差分析(PERMANOVA)得到验证(P = 0.035)(图3a)。
与HC-FMT小鼠,PBC-FMT小鼠肠道内的一些细菌高度富集。例如,拟杆菌属HGA0123、另枝菌属Marseille-P2431和Caecibacterium sporoformans仅在PBC-FMT小鼠中检测到。PBC-FMT小鼠肠道中congonensis和Dorea sp.的相对丰度分别是HC-FMT小鼠的近4014倍和503倍。巴恩斯氏菌的平均相对丰度从HC-FMT小鼠的3.46%增加到PBC-FMT小鼠的9.25%。此外,粪拟杆菌、罗伊氏乳杆菌、Lactobacillus iatae、Ihubacter massiliensis和鼠伤寒杆菌也在PBC-FMT小鼠肠道中富集。
相反,与HC-FMT小鼠相比,PBC-FMT小鼠肠道中的一些细菌被耗尽(丝状霍尔德菌仅在HC-FMT小鼠中发现);产酸拟杆菌、Acetatifactor muris和假黄铜单胞菌的相对丰度仅为HC-FMT小鼠的10%左右;嗜碱菌、阿尔登梭菌、Papillibacter sp.和纤维状霍尔德曼氏菌也被耗尽(图3b)。
接下来,分析了PBC患者粪便和灌胃HC小鼠粪便肠道菌群的差异,发现它们与 PBC-FMT和HC-FMT小鼠肠道菌群的差异部分一致。例如,梭菌科趋于枯竭;脱硫弧菌趋于富集;拟杆菌门如Alistipes sp. Marseille P2431富集;丝状霍尔德菌消失。然而,也观察到一些在FMT治疗小鼠中未检测到的差异,例如布氏瘤胃球菌的减少和星群链球菌的富集(图3c)。

图3:在 FMT 小鼠中检测到 PBC 患者和 HC 之间肠道微生物群的差异
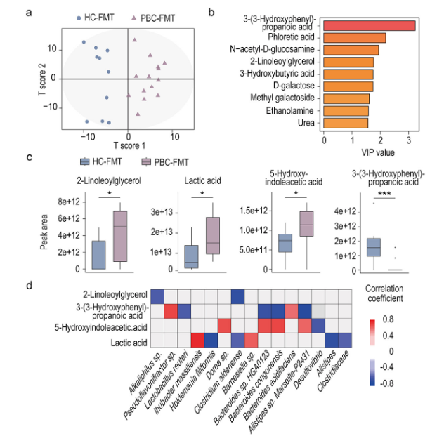
4、PBC-FMT小鼠的肠道代谢组与 HC-FMT小鼠不同,且与改变的微生物有关
使用GC-MS分析PBC-FMT小鼠和HC-FMT小鼠粪便代谢组,共鉴定出85种化合物。OPLS-DA显示,两组样本明显分离,表明代谢组谱存在显著差异(图4a)。依据VIP值,使用大于1.5的VIP作为阈值,3-(3-羟基苯基)丙suan、根皮酸和N -乙酰- D -氨基葡萄糖等代谢物对组间差异贡献显著(图4b)。进一步比较单个化合物的丰度显示,乳酸、5-羟基吲哚乙酸和2-亚油基甘油在PBC-FMT小鼠体内富集,而3-(3-羟基苯基)丙suan则减少(图4c)。
将上述代谢物与PBC-FMT小鼠和HC-FMT小鼠肠道微生物丰度的差异进行关联,并以P < 0.05和绝对相关系数大于0.4为阈值筛选结果。PBC-FMT富含的Bacteroides congonensis、Bacteroides sp. HGA0123和Alistipes sp. marseile - p2431与PBC-FMT富含的5-羟基吲哚乙酸呈正相关,与PBC-FMT缺乏的3-(3-羟基苯基)丙wan酸呈负相关;Dorea sp.与5-羟基吲哚乙酸呈显著正相关,罗伊氏乳杆菌与3-(3-羟基苯基)质子酸呈显著负相关。此外,PBC-FMT富含的Ihubacter massiliensis和巴恩斯氏菌的丰度与PBC-FMT富含的乳酸呈正相关,而PBC-FMT缺乏的肠道微生物的丰度与乳酸呈负相关。此外,Bacteroides acidifaciens和Pseudoflavonoids ifractor sp.与3-(3-羟基苯基)质子酸呈正相关,而Alkaliphilus sp.和Clostridium aldenense与2-亚油基甘油呈负相关(图4d)。

图4:PBC-FMT 小鼠的肠道代谢组与 HC-FMT 小鼠不同,并且与改变的微生物有关
5、PBC-FMT 往往会上调免疫活性和信号转导,但会降低小鼠肝脏的代谢; PBC-FMT小鼠中表达上调的结肠基因仅在矿物质吸收通路中显着富集
与健康小鼠相比,PBC-FMT小鼠、HC-FMT小鼠和2OA处理小鼠的肝脏基因转录本分别在75条、15条和67条通路上富集。在这些通路中,PBC-FMT组和2OA处理组均激活了53条通路,表明这两种处理可能涉及几种共同的机制。
与HC-FMT小鼠相比,PBC-FMT小鼠肝脏基因的改变转录本主要富集于与免疫、代谢和信号转导通路相关的通路(图5a)。首先,在PBC-FMT小鼠中上调基因富集于13条通路,下调的富集在9条代谢通路。此外,上调的基因还富集于“粘附体连接”、“内质网蛋白加工”和“破骨细胞分化”等方面,下调的基因还富集于PPAR信号通路和脂肪消化吸收通路。
采用Spearman方法分析PBC-FMT和HC-FMT小鼠的肠道微生物和代谢物,与肝脏基因转录差异的相关性。利用Metscape工具进行识别相关通路。结果表明:
·在疾病和免疫通路中定位的肝脏基因,主要与PBC-FMT富含的拟杆菌门呈正相关,如伴有金黄色葡tao球菌感染、阿米巴病、疟疾、恰加斯病、粘附连接和破骨细胞分化的拟杆菌门细菌;Alistipes sp. Marseille-P2431与朊病毒疾病和肿瘤转录失调相关;粪拟杆菌、Alistipes sp. Marseille-P2431与流体剪切应力、动脉粥样硬化、自然杀伤细胞介导的细胞毒性、补体和凝血级联以及IL-17信号通路相关;
·在代谢通路中与拟杆菌门呈负相关,在免疫通路中与厚壁菌门呈负相关;Alistipes sp. Marseille P2431与不饱和脂肪酸的生物合成和视黄醇代谢,以及产酸拟杆菌、Acetatifactor muris和Pseudoflavonifractor sp与NOD样受体信号通路和IL-17信号通路的相关。
·差异丰富的代谢物,如3-(3-羟基苯基)丙suan、N-乙酰- D -葡萄糖胺,参与破骨细胞分化、自然杀伤细胞介导的细胞毒性、金黄色葡tao球菌感染、补体和凝血级联以及疟疾,与疾病和免疫通路相关的肝脏基因呈负相关;3-(3-羟基苯基)丙suan与趋化因子信号通路、流体剪切应力和动脉粥样硬化、阿米巴病、IL-17信号通路、恰加斯病、粘附连接、Rap1信号通路和造血细胞谱系相关;N -乙酰- D-氨基葡萄糖与Fc gamma R介导的吞噬、白细胞跨内皮迁移和糖尿病并发症中的AGE-RAGE信号通路相关(图5b)。
与HC-FMT小鼠相比,PBC-FMT小鼠结肠中转录本上调的基因仅在矿物质吸收通路中显著富集,而下调的基因在任何通路中均未显著富集。富含矿物质吸收的结肠基因与粪拟杆菌正相关,但与肠道3-(3-羟基苯基)丙suan水平负相关(图5b)。

图5:PBC -FMT 倾向于上调免疫和信号转导,但下调小鼠肝脏的代谢
6、PBC-FMT加剧PBC小鼠模型的肝损伤
PBC-FMT或HC-FMT后,2OA-BSA诱导的PBC模型小鼠血清TP、球蛋白和ALP水平均升高。与2OA-BSA诱导的PBC小鼠模型(2OA组)和相应的HC-FMT组(2OA- HC-FMT组)相比,PBC-FMT组(2OA-PBC-FMT组)血清GPDA水平更高(图6b)。病理学比较显示,与HC-FMT相比,PBC-FMT在小鼠PBC模型中诱导更多的炎症细胞聚集(图6c)。
2OA-PBC-FMT组与2OA-HC-FMT组的肠道菌群差异显著。Shannon指数从前者到后者呈降低趋势。PCoA图显示两组之间的微生物群分布有显著差异。粪拟杆菌和Alistipes sp. Marseille P2431仅在2OA-PBC-FMT小鼠肠道中检测到。从2OA-HC-FMT组到2OA-PBC-FMT组,脱硫弧菌和Desulfovibrio sp. LNB1的平均相对丰度增加了10倍以上。此外,在2OA-PBC-FMT组中,产酸拟杆菌、化糖梭状芽胞杆菌和排泄物副腺杆菌被耗尽(图6d)。
OPLS-DA图清楚地区分了两组的肠道代谢组谱。与另一组相比,2OA-PBC-FMT组小鼠的胆固醇、D-(-)-鼠李糖、花生四烯酸、乳酸、3-羟基丁suan和2-亚油基甘油含量增加,2 ' -脱氧肌苷含量减少(图6e)。

图6:PBC -FMT 加剧 PBC 小鼠模型的肝损伤
结论
PBC患者肠道菌群的改变可能通过造血细胞谱系、PPAR信号通路等通路调节免疫代谢,在PBC的发生和进展中发挥重要作用。肠道菌群的改善作为PBC防治的重要方面值得深入研究和推广。