8 年
手机商铺
公司新闻/正文
408 人阅读发布时间:2024-10-24 14:52
宫腔粘连(IUA)是女性不孕的常见病因,目前普遍认为IUA的发生机制主要与子宫内膜干细胞异常、成纤维细胞过度活跃、雌激素受体缺乏有关。子宫内膜基质细胞(EndoSCs)在子宫内膜的周期性生长和再生中发挥着重要作用。然而,IUA 的传统治疗干预措施受到高复发率的困扰。人脐带间充质干细胞来源的细胞外囊泡 (hUCMSC-EVs) 对 IUA 表现出良好的治疗效果,但细胞外囊泡 (EVs) 目前的疗效因保留率和生物利用度较低而受到阻碍。

今天湾湾分享的是发表在【Journal of Nanobiotechnology】(IF=10.6)上题为“Thermosensitive hydrogel as a sustained release carrier for mesenchymal stem cell-derived extracellular vesicles in the treatment of intrauterine adhesion”的研究,该研究使用了一种由聚(ε-己内酯-共丙交酯)-聚(b-聚乙二醇)-聚(ε-己内酯-共丙交酯)(PCLA-PEG-PCLA)组成的温敏水凝胶。分离hUCMSC-EVs并与温敏水凝胶联合进行IUA处理,结果表明,水凝胶-EVs复合物显著改善了IUA小鼠子宫腔中hUCMSC-EVs的保留。在IUA小鼠模型上证实了水凝胶- EVs复合物的增强治疗作用及其机制。

研究成果
1、hUCMSC-EVs及其温敏水凝胶的表征

图1A:通过TEM鉴定来自hUCMSC的EVs。
图1B:通过WB鉴定来自hUCMSC的EVs。
图1C: 通过NTA鉴定来自hUCMSC的EVs。
图1D:温敏水凝胶和水凝胶- EVs复合物的SEM图像。红色箭头表示hUCMSC-EVs。
图1E:不同温度下温敏水凝胶的储能模量(G')和损耗模量(G'')。
图1F:温敏水凝胶的G′和G”作为剪切应变的函数。
以上结果表明,热敏水凝胶具有良好的生物相容性。
2、水凝胶-EVs复合物中缓释hUCMSC-EVs

图2A:EVs或水凝胶-EV复合物与hEndoSCs共培养方案。
图2B:WB检测hEndoSCs培养上清液中CD63水平,分析CD63相对蛋白水平。
图2C:通过激光共聚焦显微镜观察hEndoSCs在特定时间点对PKH26标记的EVs的摄取情况,并分析PKH26的相对积分密度。
图2D:在有或没有温敏水凝胶的情况下评估EVs在体内保留的方案。
图2E:使用IVIS Lumina成像系统在指定时间点对小鼠进行DiR荧光信号检测。
图2F:DiR的荧光信号活性表示为[Photons (107)/s/cm2/sr]/[µw/cm2]。
以上结果表明,热敏水凝胶在体外和体内均能提高hUCMSC-EVs的保留率。
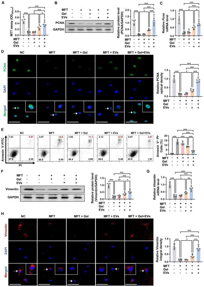
3、水凝胶- EVs复合物可有效抑制hEndoSCs的凋亡和功能障碍

图3A:MTT法分析hEndoSCs活力。
图3B:WB检测PCNA蛋白水平。GAPDH作为标准化对照。
图3C:qRT-PCR检测hEndoSCs中PCNA mRNA水平。
图3D:hEndoSCs中PCNA的免疫荧光染色,PCNA的相对光密度分析。
图3E:流式细胞术分析hEndoSCs凋亡情况。计算Annexin V+ PI+细胞的比例。
图3F:WB和qRT-PCR分析hEndoSCs中Vimentin蛋白水平。GAPDH作为WB正常化的对照。
图3G:WB和qRT-PCR分析hEndoSCs中mRNA水平。GAPDH作为WB正常化的对照。
图3H:hEndoSCs中Vimentin的免疫荧光染色。分析了Vimentin的相对光密度。
以上结果表明,与水凝胶和EVs相比,水凝胶-EVs复合物显著逆转了MFT诱导的hEndoSCs迁移能力下降。这些观察结果表明,EVs的持续释放是防止hEndoSCs凋亡和维持hEndoSCs功能的有效策略。
4、水凝胶- EVs复合物显著抑制IUA小鼠模型子宫内膜损伤

图4A:动物实验示意图。雌性C57BL/6小鼠在子宫内注射95%乙醇20 s,然后用水凝胶、EVs或水凝胶- EVs复合物治疗。治疗两周后,收集血液和子宫组织。
图4B:建立IUA小鼠模型的具体步骤。(1)进入腹腔,暴露子宫。(2)夹紧子宫,给药入宫腔分组治疗。(3)将子宫恢复到原解剖位置,关闭切口。
图4C:治疗后子宫的代表性图像。
图4D:对子宫组织进行HE染色。
图4E:分析子宫内膜的相对厚度和腺体数量。
图4F:子宫组织膜联蛋白V免疫组化及TUNEL染色。
图4G:分析膜联蛋白V的相对光密度。
以上结果表明,热敏水凝胶可显著增强体外受精对IUA子宫内膜损伤的抑制作用。
5、水凝胶- EVs复合物显著改善子宫内膜纤维化

图5A:所示子宫组织进行天狼星红和马森染色。
图5B:TGF-β、α-SMA和CD31的免疫组化结果。
图5C:WB检测TGF-β、α-SMA、CD31、Smad2和p-Smad2。GAPDH作为WB正常化的对照。
图5D:qRT-PCR检测TGF-β、α-SMA、CD31 mRNA表达。
以上结果表明,热敏水凝胶显著增强了hUCMSC-EVs对子宫内膜纤维化的保护作用。
6、水凝胶-EVs复合物明显抑制炎症反应

图6A:采用小鼠外周血流式细胞术,分析Ly6C+单核细胞和Ly6G+中性粒细胞的比例。
图6B:Ly6C+单核细胞的比例。
图6C:Ly6G+中性粒细胞的比例。
图6D:ELISA法分析血清中TNF-α、IL-1β的含量。
图6E:免疫组化检测TNF-α和IL-1β。
图6F:WB检测TNF-α和IL-1β。
图6G:qRT-PCR检测TNF-α和IL-1β。
图6H:免疫组化分析HMGB1。
图6I:WB分析HMGB1。GAPDH作为WB正常化的对照。分析了HMGB1的平均光密度。
图6J:qRT-PCR分析HMGB1。
以上结果表明,水凝胶- EVs复合物在IUA炎症反应中起抑制作用。
7、水凝胶- EVs复合物显著提高了生殖能力

图7A:各组胚胎和新生小鼠的代表性图像。
图7B:对各组植入胚胎和新生小鼠的数量进行计数和分析。
以上结果表明,水凝胶- EVs复合物对IUA小鼠的生殖能力具有更强的治疗作用。重要的是,在任何一组中都没有观察到畸形的新生小鼠,表明宫内注射水凝胶-EVs复合物的生殖安全性。
结论
该研究探索了温敏水凝胶作为hUCMSC-EVs缓释载体在IUA治疗中的应用。结果表明,水凝胶在体外和IUA小鼠模型中均显着延长了EVs的保留时间,并缓解子宫内膜损伤、抑制纤维化、抑制炎症和提高生殖能力的能力。总之,温敏水凝胶可以通过促进 EVs 在子宫腔内的长期保留来增强 hUCMSC-EVs 对IUA的治疗效果。