8 年
手机商铺
公司新闻/正文
735 人阅读发布时间:2024-10-25 13:23
抗PD-L1及其双特异性抗体表现出持久的抗肿瘤免疫力,但仍会引起主要由肿瘤源性外泌体(TDEs)引起的免疫抑制,导致临床转化困难。因此,实验假设联合使用靶向TDEs的抗 PD-L1 和抗 CD9 抗体会抑制外泌体 PD-L1 和 CD9 的作用。这可能削弱肿瘤细胞的侵袭和迁移,增强巨噬细胞对TDEs的吞噬作用,并改变TDEs的分布以引发抗肿瘤增殖和抗转移活性。

湾湾今天分享的是一篇发表在【ACS Nano】(IF:15.8)上题为“Spatiotemporal Delivery of Dual Nanobodies by Engineered Probiotics to Reverse Tumor Immunosuppression via Targeting Tumor-Derived Exosomes”的研究,该研究开发了共表达抗 PD-L1 和抗 CD9 纳米抗体 (EcN-Nb) 的工程大肠杆菌Nissle 1917 (EcN),并用负载吲哚菁绿 (ICG) 的锌基金属有机框架 (MOF) 进行修饰,以生成 EcN-Nb-ZIF-8CHO-ICG (ENZC) 用于细菌时空裂解以进行免疫治疗。该纳米抗体可以在肿瘤部位释放抗PD-L1和抗CD9纳米抗体的同时,靶向肿瘤源性外泌体PD-L1 CD9抑制肿瘤增殖和转移。

研究成果
1. EcN-ZIF-8 CHO-ICG系统的合成与表征

图1A:EcN-ZIF-8 CHO -ICG的合成。
图1B:微流控芯片的数码照片。
图1C:ZIF-8 CHO-ICG 和 EcN-ZIF-8 CHO-ICG的代表性 TEM图像。
图1D-E:扫描电子显微镜 (SEM) 图像以及 EcN 和 EcN-ZIF-8 CHO的相应元素图
图1F:ZIF-8 和 ZIF-8 CHO的傅里叶变换红外 (FT-IR) 光谱。
图1G:ENZC、ZIF-8 CHO的紫外可见光谱-ICG NP,和纯ICG。
图1H:ENZC 上清液在不同 pH 值下孵育 12 小时的紫外可见光谱。
图1I:不同pH值和不同时间下ENZC的ICG释放曲线(%)。
结果表明成功合成了EcN-ZIF-8 CHO -ICG,EcN-ZIF-8 CHO -ICG表现出更小的(153.1±20 nm)和更均匀的形貌。
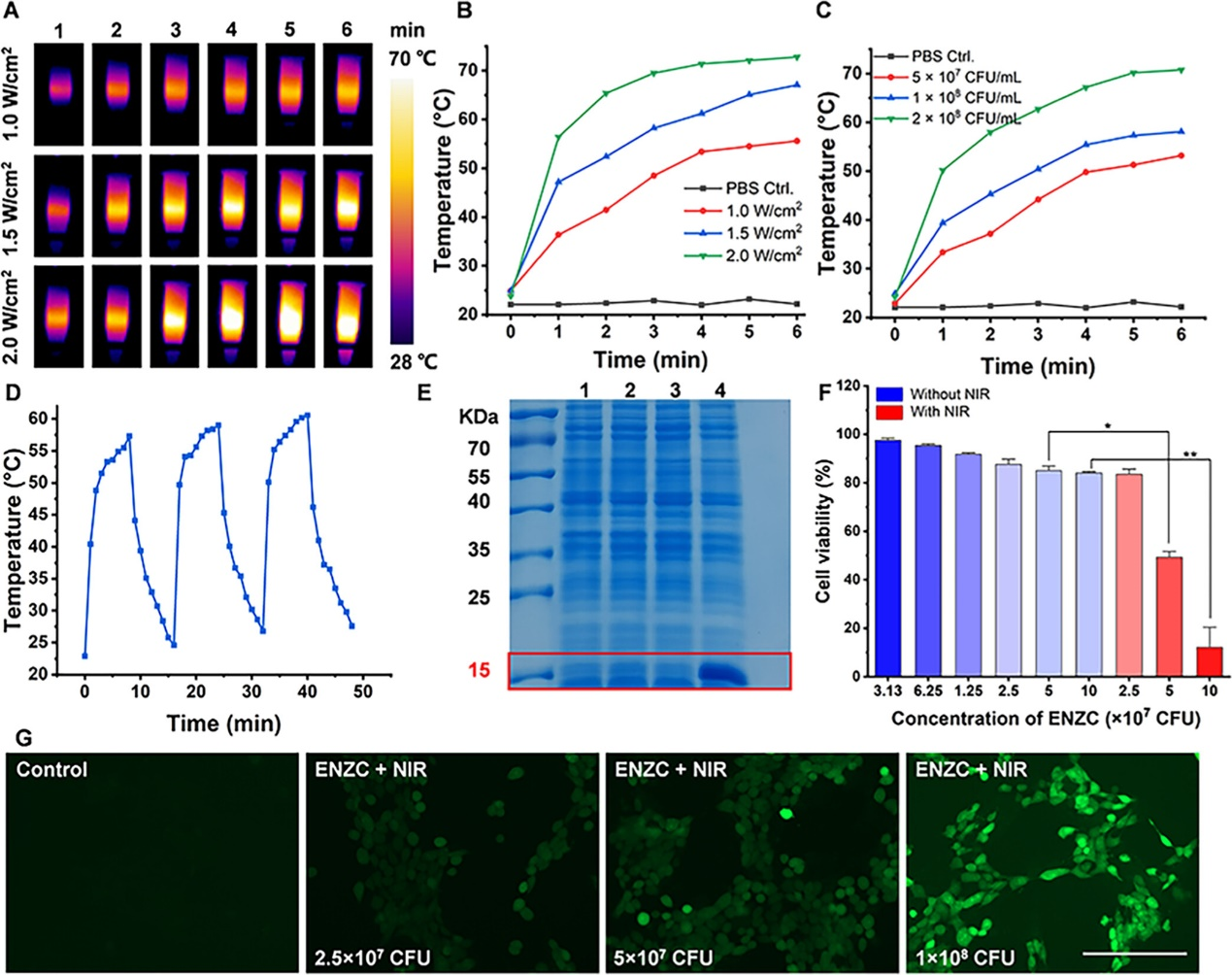
2. ENZC 混合系统存在下的细菌裂解和近红外激活的细胞毒性

图 2A:EcN-ZIF-8 CHO -ICG 水溶液在不同功率密度的808 nm激光照射6 min下的光热图像。
图 2B:EcN-ZIF-8 CHO -ICG水溶液在不同功率密度的808 nm激光照射6 min下相应的升温曲线。
图 2C:不同激光照射功率强度处理的EcN-ZIF-8 CHO -ICG的升温曲线。
图 2D:EcN-ZIF-8CHO-ICG 三个循环的循环光热测试。
图 2E:经光热处理的 EcN-Nb 的代表性 SDS-PAGE 图像。
图 2F:用不同浓度的 EcN-ZIF-8CHO-ICG处理的 4T1 细胞的细胞毒性。
图 2G:用不同浓度的 ENZC 和 NIR 照射处理的 4T1 细胞的 DCFH-DA 标记。
结果表明,pH = 6.5 + NIR 组比 pH = 6.5 或仅 NIR 组产生更多的细菌含量,近红外照射下,EcN-ZIF-8CHO与对照组相比,-ICG + NIR 组产生大量 ROS,表明EcN-ZIF-8 CHO -ICG 在癌细胞存在的情况下可以有效产生 ROS。
3. ENZC 的抗侵袭、抗迁移和刺激摄取活性

图3A:近红外辐射下包含 ENZC 和 4T1 细胞的共培养系统的示意图。
图3B:用 1 × 10 7或 1 × 10 8 CFU ENZC处理的 4T1 细胞中伤口愈合的代表性图像。
图3C:伤口闭合统计概况。
图3D:用 1 × 10 7或 1 × 10 8 CFU ENZC处理的 4T1 细胞中迁移测定的代表性图像。
图3E:迁移细胞统计概况。
图3F:荧光图像显示经 1 × 10 8处理的 HMEC-1摄取 4T1 衍生的外泌体CFU ENZC。
图3G:通过流式细胞术对 DiO 标记的外泌体的摄取进行代表性定量ENZC。
图3H:荧光图像显示经 1 × 10 8处理的RAW 264.7 摄取 4T1 衍生的外泌体CFU ENZC。
图3I:通过流式细胞术对 DiO 标记的外泌体的摄取进行代表性定量NIR。
这些结果表明,ENZC 释放的抗 CD9 纳米抗体可以与 4T1 细胞来源的外泌体相互作用,并进一步抑制正常细胞对其的摄取,同时刺激巨噬细胞将其清除。
4. 混合系统 ENZC 的体内分布

图4A:静脉注射ZIF-8 CHO -ICG或ENZC后 3、6、9、12、24 和 48 小时,4T1-Luc 荷瘤小鼠体内肿瘤的代表性体内成像系统(IVIS)图像。
图4B:注射后 48 小时收获的肝脏和肿瘤组织的离体IVIS图像。
图4C:静脉注射 ZIF- 8 CHO-ICG或ENZC后 3、6、9、12、24 和 48 小时,4T1-Luc 荷瘤小鼠体内肿瘤的平均荧光强度。
图4D:注射后 48 小时收获的肝脏和肿瘤组织的平均荧光强度。
图4E:4T1-Luc荷瘤小鼠经808 nm激光照射后注射1 × 107 CFU的ENZC后肿瘤部位的光热温度变化曲线。
图4F-G:37°C 固体 LB 琼脂平板上培养 24 小时后肿瘤匀浆形成的细菌菌落形成的代表性图像(F)和相应的统计图(G)。
这些结果证实了 ENZC在体内的强大光热能力。此外,近红外激光治疗后,肿瘤部位的定植细菌明显减少,表明体内治疗期间具有良好的生物安全性。
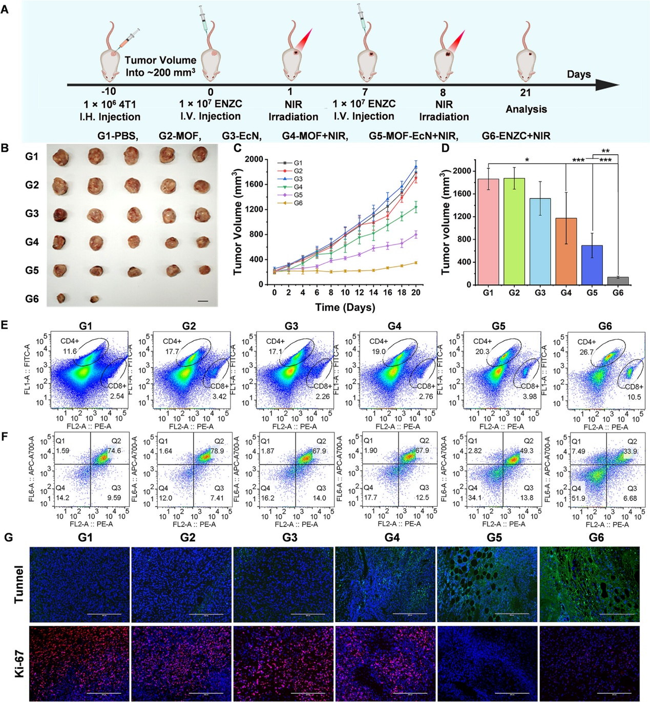
5. ENZC的抗肿瘤免疫治疗

图5A:4T1 荷瘤小鼠体内治疗的实验方案。
图5B:第 14 天分离肿瘤的代表性图像。
图5C-D:肿瘤体积曲线和接受不同治疗的小鼠的肿瘤体积。
图5E-F:肿瘤浸润T、M1、M2表型巨噬细胞的流式细胞术分析及相应的统计图。
图5G:不同处理组中 Tunel 和K i -67 染色的代表性免疫荧光图像。
以上结果表明,ENZC对肿瘤增殖有显著抑制效果。
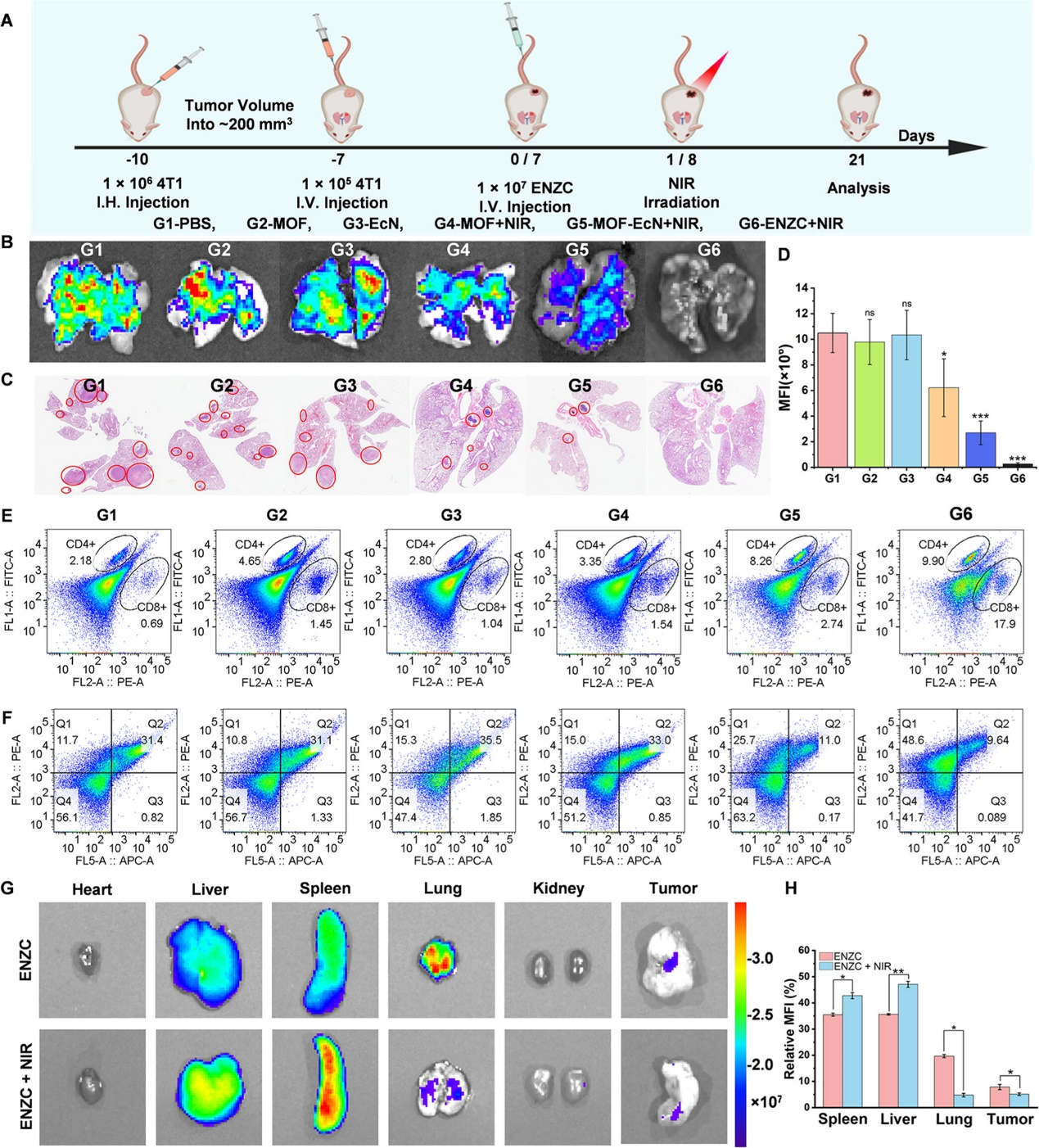
6. 近红外响应工程细菌介导的肺转移治疗

图6A:4T1-Luc肺转移模型体内治疗的实验方案。
图6B:生物发光图像。
图6C:不同组4T1荷瘤小鼠肺组织的H&E染色。
图6D:4T1肿瘤肺转移结节的相应荧光强度定量。
图6E-F:不同治疗后肺转移小鼠肿瘤浸润CD4 +和CD8 + T细胞(E)、M1和M2表型巨噬细胞(F)的流式细胞术分析及相应统计图。
图6G:注射 DiR 标记的 4T1 细胞来源的外泌体后 12 小时采样的心脏、肝脏、脾脏、肺、肾和肿瘤组织的典型 IVIS 图像。
图6H:相对于不同组的相对辐射效率曲线。
这些结果证实了混合系统触发了有效的抗肿瘤免疫,保护小鼠免受肿瘤转移。
结论
本研究设计了一种 ZIF-8 CHO-ICG 修饰的 EcN 混合系统,该系统可以将抗 PD-L1 和抗 CD9 纳米抗体释放到肿瘤微环境中,逆转肿瘤免疫抑制并重新分配 TDEs,从而表现出良好的抗肿瘤增殖和抑制活性。利用微流控芯片合成了ICG包封的ZIF-8CHO纳米粒子,与传统方法相比,其形貌更均匀,包封效率更高。ZIF-8CHO-ICG颗粒粘附在细菌表面后,通过其缺氧能力,伴随着EcN-Nb在肿瘤部位聚集。然后,负载的ICG分子通过pH响应性降解释放,导致细菌裂解,随后在近红外照射下释放抗PD-L1和抗CD9纳米抗体,实现协同免疫治疗方式并诱导较少的转移前生态位构建和肿瘤免疫抑制抑制效果优于其他组。这项工作展示了时空可控的细菌裂解和 TDEs 靶向治疗,这可能为TDEs靶向肿瘤免疫治疗提供有前景的策略。