8 年
手机商铺
公司新闻/正文
448 人阅读发布时间:2024-10-25 14:01
有多少人童年的世界在槐树的怀抱中呢?槐花学名为刺槐,在每年的四五月开花,是很多人的童年记忆,也是难忘的美味。最近有研究发现,童年小小的刺槐花居然也是一群superhero,可以在高原缺氧的防治中做出贡献哦!

题目:口服刺槐花外泌体样纳米颗粒通过抑制 HIF-1α 和 HIF-2α 介导的脂质过氧化来减轻缺氧引起的胃和小肠粘膜铁死亡
杂志:JOURNAL OF NANOBIOTECHNOLOGY
影响因子:IF=10.6
发表时间:2024年8月
研究背景
高海拔环境可引起厌食、恶心、呕吐、上腹不适、消化不良、腹泻、粪便隐血等胃肠道疾病,主要是由于缺氧及缺氧诱导的还原性氧化介导的胃肠道粘膜屏障损伤所致。然而,高原缺氧环境引起的胃肠道黏膜屏障损伤机制尚不明确,其防治一直是临床难题。

研究结果
1、RFELN的分离与鉴定
RFELN通过超离心分离(图1A),并通过TEM和纳米颗粒跟踪分析确定其形态、粒径和表面电荷。RFELN的尺寸为176.3 nm(图1B),zeta电位为- 83.4 mV(图1C)。液相色谱-质谱法(LC-MS)结合LMSD数据库对RFELN类别和亚类水平上的脂质成分进行了鉴定,表明RFELN富含51.72%的脂肪酰基、17.73%的甘油磷脂、7.88%的甘油脂、7.39%的鞘脂、6.90%的甾醇脂、5.91%的戊二醇脂和2.46%的聚酮(图1D)。脂肪酸和脂肪酸酰基之间的偶联物含量达到49%(图1E)。

图1:RFELN的分离与鉴定
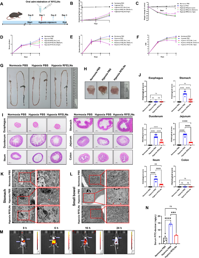
2、RFELN可减轻小鼠缺氧引起的胃和小肠黏膜损伤
小鼠口服PBS或RFELN,以研究RFELN对缺氧诱导的胃和小肠黏膜损伤的治疗作用(图2A)。缺氧引起小鼠血便、稀便和体重减轻,高剂量RFELN(5 × 105颗粒)治疗改善了这些症状(图2B-F)。与常氧PBS组相比,缺氧PBS组小鼠的整个胃肠道和胃粘膜呈充血、红色外观(图2G, H)。组织学分析显示,胃和小肠粘膜屏障收到显著破坏,包括胃肠道粘膜细胞和小绒毛的丢失、脱落、死亡,隐窝变浅,小肠粘膜变薄,而RFELNs可改善这种粘膜损伤(图2 I- J)。在缺氧小鼠胃和小肠粘膜细胞中,观察到线粒体萎缩,膜密度增加,线粒体嵴缺失,这是铁死亡的形态学特征,可以通过给予RFELN减轻(图2K,L)。
此外,通过口服FITC-葡聚糖来评估小鼠肠道通透性。RFELN给药显著降低血清FITC水平,表明RFELN可改善缺氧诱导的胃肠道粘膜屏障破坏(图2N)。
上述结果表明,RFELN可显著减轻小鼠缺氧引起的胃和小肠黏膜损伤。HE染色结合TEM显示该损伤与铁死亡密切相关。口服RFELN在胃肠道的蓄积是发挥胃和小肠粘膜损伤治疗作用的必要条件。因此,口服diR标记的RFELN,并通过体内成像系统显示,在6 h时在整个胃肠道中显示强烈的荧光信号,16 h后逐渐减弱(图2M)。

图2:RFELN 可减轻缺氧引起的小鼠胃和小肠粘膜损伤
3、RFELN恢复缺氧下调的细胞因子,同时降低HIF-1α和过氧化物水平
多重ELISA结果显示,RFELN给药可恢复胃黏膜中因缺氧而下调的嗜酸粒细胞趋化因子、GM-CSF、IL-1α、IL-3、IL-6、IL-7、IL-9、IL-12p40、LIF、IP-10、MSCF、MIG、RANTES以及小肠粘膜中的IL-9, IP-10, MIP-2, MIG, RANTES, 和VEGF (图3A、B),缺氧引起的胃和小肠黏膜损伤可能与铁死亡有关(图2L、M);因此,测量了HIF-1α、HIF-2α、谷胱甘肽过氧化物酶4(GPX4)和过氧化物的水平。RFELN治疗降低了胃和小肠黏膜中缺氧激活的HIF-1α、ROS、4-HNE和LPO的水平,但不影响HIF-2α和GPX4的蛋白表达(图3C-F)。

图3:RFELN 恢复了缺氧引起的细胞因子水平下降,并降低了 HIF-1α 表达和过氧化物水平
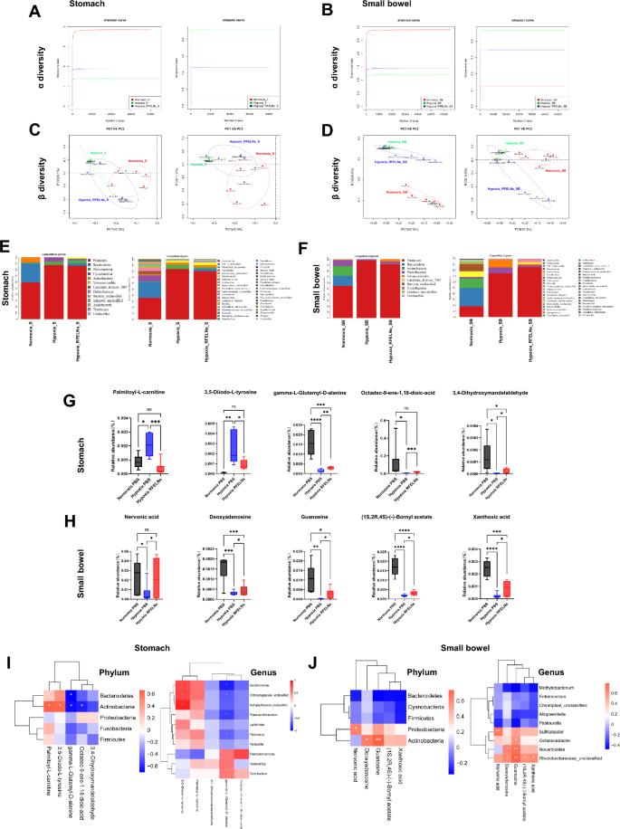
4、RFELN部分改善了缺氧诱导的胃和小肠微生物和代谢紊乱
考虑到微生物代谢物与胃肠道粘膜屏障之间的密切联系,分析了上述处理小鼠的胃和小肠内容物的微生物群和代谢物。
RFELN改善了缺氧诱导的胃和小肠微生物群α-多样性和胃微生物群β-多样性的降低,但没有显著改善小肠微生物群β-多样性(图4A-D)。然后,以门和属为单位确定差异群落组成(图4E, F),并进一步量化与差异丰富代谢物显著相关的微生物群。
·在胃中缺氧条件下,门水平上放线菌门和拟杆菌门明显减少。在属水平上,缺氧条件下,Chitinophagaceae_unclassified、绿假单胞菌属、Methylophilaceae_unclassified、副球菌属和考拉杆菌属的丰度增加,高温放线菌属的丰度降低。
·在小肠中缺氧条件下,门水平上放线菌门和变形菌门的丰度下降,类诺卡氏属、Octadecabacter、rhodobacterace_unclassified、Sulfitobacter的丰度在属水平上下降。
RFELN治疗部分逆转了上述微生物群紊乱。
进一步分析胃和小肠代谢物的差异,发现RFELN部分恢复了缺氧条件下胃中失调的L-氯化棕榈酰肉碱、3,5-二碘-L-酪氨酸、γ- L-谷氨酰胺-D-丙氨酸、十八烷基-9-烯-1,18-二酸和屈昔多巴杂质1(图4G),部分恢复了异常的神经酸、脱氧腺苷、鸟苷、L-乙酸冰pian酯和黃尿酸在缺氧条件下小肠中的含量(图4H)。
对胃和小肠中差异丰富的微生物群和代谢物进行相关性分析。微生物学和代谢组学分析表明:
在门水平上,拟杆菌门丰度与γ- L-谷氨酰胺-D-丙氨酸丰度呈显著负相关。放线菌门与胃中γ- L-谷氨酰胺-D-丙氨酸和十八烷基-9-烯-1,18二酸呈负相关,与L-氯化棕榈酰肉碱和3,5-二碘-L-酪氨酸呈显著正相关。此外,变形菌门和放线菌门与小肠中神经酸、脱氧腺苷和鸟苷呈显著正相关。
在属水平上,胃中3,5-二碘-L-酪氨酸与脱氯单胞菌属、Chitinophagaceae_unclassified和Methylophilaceae_unclassified呈显著正相关。γ- L-谷氨酰胺-D-丙氨酸与脱氯单胞菌属、Chitinophagaceae_unclassified、Methylophilaceae_unclassified、考拉杆菌属和副球菌属呈显著负相关。十八烷基-9-烯-1,18二酸与高温放线菌属呈极显著正相关。在小肠中,神经酸和脱氧腺苷与亚硫酸盐杆菌属、未分类红杆菌和Nocardioides呈显著正相关。鸟苷与Octadecabacter、Nocardioides和Rhodobacteraceae_unclassified呈显著正相关。L-乙酸冰pian酯和黄尿酸与Rhodobacteraceae_unclassified呈显著正相关(图4I, J)。

图4:RFELN 部分改善了缺氧引起的胃和小肠微生物和代谢紊乱
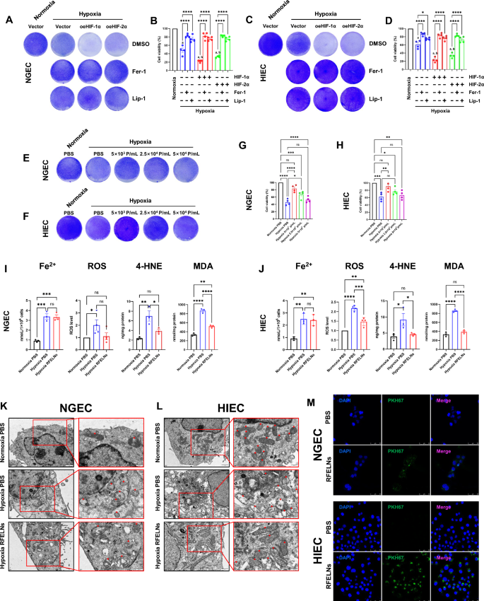
5、RFELN抑制NGEC和HIEC中缺氧诱导的铁死亡
动物实验提示,胃和小肠粘膜损伤可能与HIF-1α-和HIF -2α-介导的铁死亡有关;因此,用HIF-1α或HIF-2α质粒转染缺氧细胞,并用铁死亡抑制剂处理,以确定HIF-1α和HIF-2α是否会导致胃和小肠的铁死亡。结晶紫染色和CCK-8检测结果显示,过表达HIF-1α或HIF-2α加重了缺氧诱导的NGEC和HIEC细胞死亡(图5A-D)。铁死亡抑制剂fer-1和lip-1显著逆转缺氧下HIF-1α或HIF-2α过表达诱导的细胞死亡(图5A-D),表明缺氧诱导的细胞死亡模式以铁死亡为主。此外,RFELN显著逆转缺氧诱导的NGEC和HIEC细胞死亡(图5E-H)。随后,检测细胞过氧化水平,结果显示缺氧使细胞中ROS、4-HNE和MDA水平升高。相比之下,RFELN处理后,这些铁死亡过氧化标志物的水平明显降低(图5I, J),与我们的线粒体电镜结果一致(图5K, L)。此外,共聚焦显微镜显示,RFELN被NGEC和HIEC吞噬(图5M)。

图5:RFELN 抑制 NGEC 和 HIEC 中缺氧诱导的铁死亡
6、RFELN抑制HIF-1α和HIF-2α介导的NOX4和ALOX5,减轻NEGC和HIEC缺氧引起的铁死亡
为了确定 RFELN如何抑制NGEC和HIEC中缺氧介导的的铁死亡,对HIF-α、PHD、参与PUFA过氧化和ROS产生的酶以及脂质代谢进行了分析。RFELN对HIF-1α和HIF-2α表达的抑制作用未被PHD改变(图6A, B)。缺氧诱导的NOX4和ALOX5表达被RFELN显著下调,而NOX1、NOX2和CYPOR在不同组间无明显变化。在NGEC和HIEC中未检测到ALOX12和ALOX15条带。因此,在NGEC和HIEC中敲低HIF-1α或HIF-2α,以确定HIF-1α或HIF-2α是否调节ALOX5和NOX4。抑制HIF-1α或HIF-2α后,ALOX5和NOX4的表达水平降低(图6C, D)。铁死亡的特征是过氧化膜PL,特别是含PUFA的PL。因此,我们在缺氧、缺氧或缺氧加 RFELN的HIEC中检测到含有PUFA和饱和脂肪酸(SFA)/单不饱和脂肪酸(MUFA)的磷脂酰乙chun胺(PE)、磷脂酰胆碱(PC)和磷脂酰肌醇(PI)。考虑到PUFA-PLs使细胞对铁死亡敏感,而MUFA-PLs通过降低PUFA-PLs的丰度来抑制铁死亡,PI和PE被认为是HIEC缺氧引起的铁死亡的主要PL(图6E-G)。然而,RFELN对低氧诱导的PL变化没有显著影响。

图6:RFELN 抑制 HIF-1α 和 HIF-2α 介导的 NOX4 和 ALOX5,减轻缺氧引起的铁死亡
结论
该研究成功地从刺槐花中分离和鉴定了RFELN,通过一系列细胞、动物实验以及深入的分子机制分析,证实了RFELN治疗通过抑制HIF-1α和 HIF-2α 介导的脂质过氧化,有效缓解缺氧诱导的胃和小肠粘膜细胞铁死亡,为防治高原缺氧提供了新的治疗策略。