8 年
手机商铺
公司新闻/正文
404 人阅读发布时间:2025-01-08 15:57
目前,免疫治疗联合化疗被推荐为晚期食管癌(EC)的一线治疗。然而,EC患者的总体预后仍然很差,局部晚期患者的5年相对生存率约为26%,远处转移患者的5年相对生存率为5%。目前开发的分子靶向药物也未能提高EC患者的生存率。因此,迫切需要开发创新的治疗策略。

湾湾今天分享一篇2024年12月31日刚刚发表在JCR一区杂志《Journal of Translational Medicine》(IF=6.1/中科院二区)上题为“Exosomes loaded with the anti-cancer molecule mir-1-3p inhibit intrapulmonary colonization and growth of human esophageal squamous carcinoma cells”的文章。在这篇研究中作者利用 TCGA 中人类食管癌组织样本的微小RNA 谱数据筛选在食管癌组织中显著下调的特定微小 RNA,并使用 CCK - 8 和 Transwell 实验检测其外源性表达在人食管癌细胞系 KYSE150 和 Eca109 增殖和迁移中的作用。通过电穿孔将微小 RNA 负载到外泌体中。结果发现miR - 1 - 3p 在人食管癌组织中的表达显著下调,具有潜在的抗癌作用。负载 miR - 1 - 3p 的外泌体在体外显著抑制 KYSE150 和 Eca109 细胞的增殖、迁移和侵袭,在体内也抑制 KYSE150 细胞的肺内定植和生长。此外,miR - 1 - 3p 可以直接与转录因子 E2F5 mRNA 的 3'UTR 结合,下调 E2F5 的蛋白表达,并抑制 MAPK/ERK 信号通路的激活。
研究结果
1. miR - 1 - 3p 可能具有潜在的抗癌作用,并且其在人食管癌组织中的表达显著下调

图1 在人食管癌组织中,miR - 1 - 3p 水平显著低表达。与人类正常食管组织相比,人食管癌组织中的差异表达基因,如火山图(A)和双向聚类热图(B)所示。人类正常组织和食管癌组织中 27 种显著下调的环状 miRNA 的水平(C)。

图2 miR - 1 - 3p 显著抑制 KYSE150 和 Eca109 细胞的增殖和迁移。通过 CCK - 8 和 Transwell 实验检测转染 miR - 378c、miR - 1 - 3p、miR - 139 - 5p、miR - 133a - 3p 或 miR - 145 - 5p 的 KYSE150 和 Eca109 细胞的增殖(A 和 B)和迁移(C - F)。
以上结果表明,只有miR-1-3p能够在体外显著抑制KYSE150和Eca109细胞的增殖和迁移。
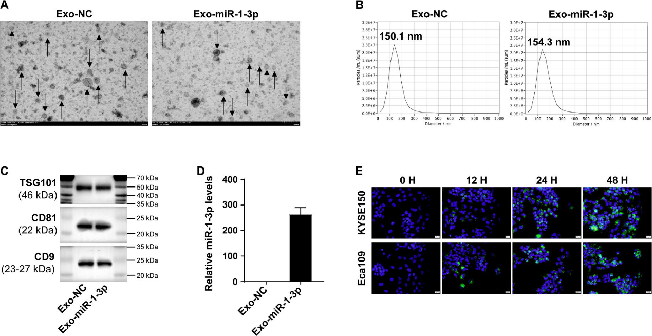
2.外泌体负载 miR - 1 - 3p 并介导 miR - 1 - 3p 进入靶细胞

图3外泌体负载 miR - 1 - 3p 并介导 miR - 1 - 3p 进入靶细胞。收集的外泌体在透射电子显微镜下的观察图像(A)、通过 NTA 分析的粒径(B)、通过蛋白质印迹检测的阳性标志物的表达(C)。通过 RT - qPCR 测量电转化后外泌体中的 miR - 1 - 3p 水平(D)。用 PKH67 绿色荧光染料标记并追踪外泌体(E)。
以上结果表明,miR-1-3p成功地装载到外泌体中,并介导其进入靶细胞。
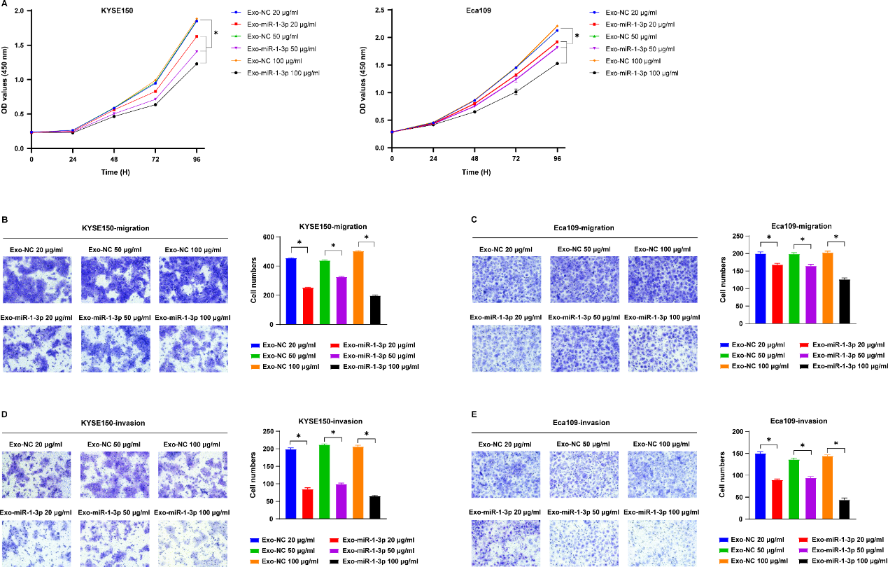
3. 负载 miR - 1 - 3p 的外泌体在体外抑制食管鳞状细胞癌细胞的迁移和侵袭

图 4 负载 miR - 1 - 3p 的外泌体在体外抑制食管鳞状细胞癌细胞的迁移和侵袭。用 20 µg/ml、50 µg/ml 或 100 µg/ml 负载 miRNA 的外泌体孵育的 KYSE150 和 Eca109 细胞的增殖(A)、迁移(B 和 C)和侵袭(D 和 E)能力。
以上数据表明,用Exo-miR-1-3p孵育48小时导致完成迁移和侵袭的细胞数量显著减少,表明它们的迁移和侵袭能力显著降低。
4. 负载 miR - 1 - 3p 的外泌体在体内抑制食管鳞状细胞癌细胞的肺定植和生长

图5 负载 miR - 1 - 3p 的外泌体在体内抑制食管鳞状细胞癌细胞的肺定植和生长。(A)小鼠体重变化。肝脏、肾脏和皮肤组织的代表性切片成像(B)和病理评分(C)。(D)肺、肝和肾组织中的 miR - 1 - 3p 水平。(E)肺组织的代表性切片成像、转移灶数量和密度。黑色箭头表示转移灶。
以上数据表明,负载miR-1-3p的外泌体具有显著的抗癌或癌症治疗作用。
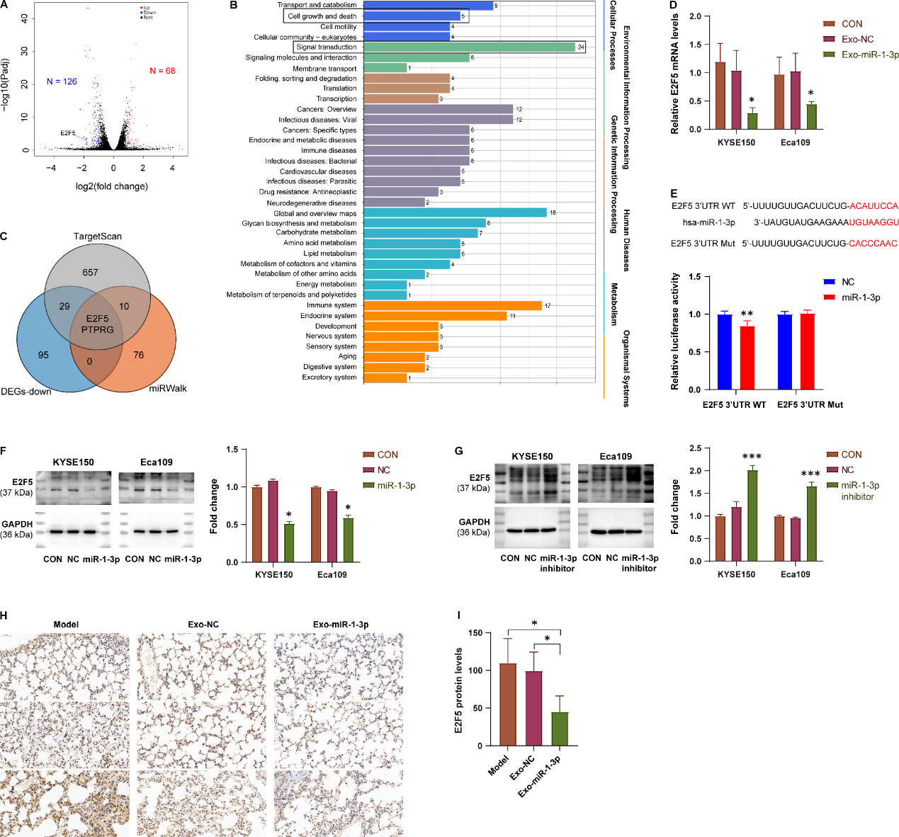
5. miR - 1 - 3p 能够直接与 E2F5 mRNA 的 3'UTR 结合,并下调食管鳞状细胞癌细胞中 E2F5 的表达

图6 miR - 1 - 3p 直接靶向并下调 E2F5 的表达。Exo - miR - 1 - 3p 组与 Exo - NC 组相比的差异表达基因,如火山图(A)所示,以及差异表达基因的 KEGG 通路分析(B)。(C)用 TargetScan 和 miRWalk 预测的 miR - 1 - 3p 的靶基因与显著下调表达的基因进行交叉分析。(D)Exo - miR - 1 - 3p 孵育后的 E2F5 mRNA 水平。(E)miR - 1 - 3p 与 E2F5 mRNA 3'UTR 的假定结合序列和双荧光素酶报告基因检测结果。转染 miR - 1 - 3p mimic(F)或 miR - 1 - 3p 抑制剂(G)的 KYSE150 和 Eca109 细胞的 E2F5 蛋白表达。小鼠肺组织中 E2F5 的免疫组化染色(H)和 H 评分(I)。
以上结果表明,miR-1-3p可以直接结合E2F5 mRNA的3'UTR,下调ESCC细胞中E2F5蛋白的表达。
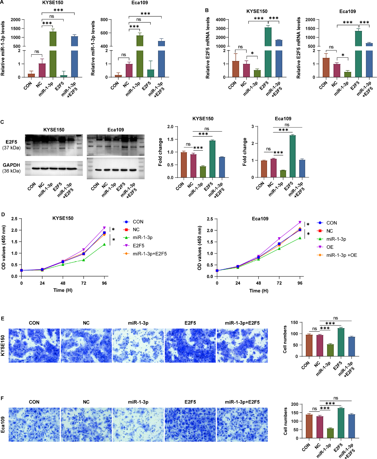
6.miR - 1 - 3p 通过下调 E2F5 的表达在体外抑制食管鳞状细胞癌细胞的增殖、迁移和侵袭,这可能涉及 MAPK/ERK 信号通路

图7 miR - 1 - 3p 通过下调 E2F5 在体外抑制食管鳞状细胞癌细胞的增殖和迁移。在体外将 miR - 1 - 3p mimic和 E2F5 表达质粒共转染到 KYSE150 和 Eca109 细胞中的 miR - 1 - 3p 水平(A)、E2F5 mRNA 水平(B)和 E2F5 蛋白水平。转染细胞的增殖(D)和迁移(E 和 F)。

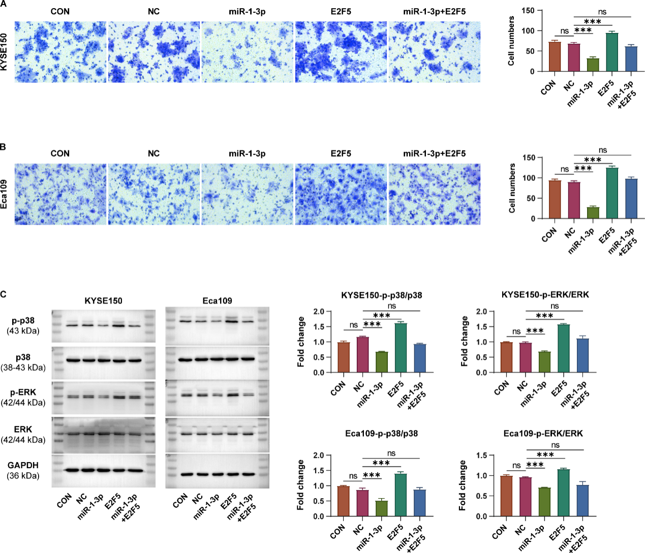
图8 miR - 1 - 3p 通过下调 E2F5 在体外抑制食管鳞状细胞癌细胞的侵袭,这可能涉及 MAPK/ERK 信号通路。(A 和 B)将 miR - 1 - 3p mimic和 E2F5 表达质粒共转染到 KYSE150 和 Eca109 细胞后的体外侵袭情况。(C)通过蛋白质印迹检测转染细胞中 p - p38、p38、p - ERK、ERK 的蛋白水平。
以上结果表明,miR-1-3p可能通过下调E2F5的表达和抑制MAPK/ERK信号通路的激活来阻碍ESCC的进展。
研究结论
综上所述,负载 miR - 1 - 3p 的外泌体在体外显著抑制食管鳞状细胞癌细胞的增殖、迁移和侵袭,在体内也显著抑制食管鳞状细胞癌细胞的肺内定植和生长,这可能适用于食管癌的治疗。