9 年
手机商铺
公司新闻/正文
244 人阅读发布时间:2025-02-12 14:17
细胞外囊泡(EVs)与细胞间通讯、免疫反应、病毒致病性、心血管疾病、神经系统疾病和癌症进展有关。EVs将蛋白质、代谢物和核酸输送到受体细胞中,有效地改变受体细胞的生理和生物反应。在从供体细胞到受体细胞的运输过程中,EVs面临不同的离子浓度,这可能会损害其完整性并影响其货物含量。已知EVs的膜上有离子通道和转运体,但这些通道在EVs中的功能和作用尚不清楚。

湾湾今天分享的是发表在【Nature COMMUNICATIONS】(IF:14.7)上题为“Functional large-conductance calcium and voltage-gated potassium channels in extracellular vesicles act as gatekeepers of structural and functional integrity”的研究,该研究发现了一个功能性钙激活的大电导钾通道(BKCa)。还确定BKCa对于EVs的结构和功能完整性至关重要。这些发现确定了离子通道如BKCa在作为看门人和维持EVs介导的信号传导方面的关键作用。
研究结果
1.细胞外囊泡膜中存在对iberiotoxin(IBTX)敏感的K+电流

图1a:使用Western blots对C57BL/6NCrL小鼠分离的血浆源性EV进行鉴定。
图1b:显示有/没有EVs的近场电生理(NFE)实验方法的方案。
图1c:跟踪显示,在EVs存在时K+电流增加(黑色),在IBTX存在时K+电流被抑制(橙色)。
图1d:在含有1 mM DTT的不对称KCH3SO3中,在500:50 mM顺式和反式范围内,记录了裂解EV膜上K+通道的单通道电流。
图1e:d中相应迹线的频率直方图。
图1f:不对称KCH3SO3中钾离子通道电流-电压(I/V)曲线。
图1g:被IBTX阻塞的K+电流的代表性迹线。
图1h:在IBTX存在或不存在的情况下,K+电流阻断的百分比。
图1i:从C57BL/6NCrL分离的纯化等离子体源性EVs的CryoTEM图像。
图1j:从Kcnma1+/+小鼠中分离的EVs在生理[K+]细胞外[4 mM]和细胞内[145 mM]浓度下孵育,并与PBS进行比较。[K+]的增加与EVs的尺寸成正比。
图1k:与IBTX相比,Kcnma1+/+离子载体NS1619增加了EVs的大小。
图1l:与PBS相比,从Kcnma1−/−分离的EVs在细胞外[4 mM]和细胞内[145 mM]浓度下孵育。Kcnma1-/-EVs失去K+处理能力。
图1m:与Kcnma1−/−小鼠相比,Kcnma1+/+小鼠分离的EVs平均大小。
图1n-o:Kcnma1+/+和Kcnma1−/−小鼠循环血浆EVs浓度。
2.EVs中BKCa通道的存在

图2a:Western blot分析显示从小鼠血浆中分离的EVs中存在BKCa和蛋白负载控制。
图2b-i:Kcnma1+/+小鼠和标记pkh67和抗BKCa的Kcnma1−/−小鼠纯化的EVs。
图2j-u:人iPSC来源的心肌细胞(hiPSC-CM)与Kcnma1+/+和Kcnma1−/−标记的pkh67分离的EVs孵育。将hiPSC-CM装入WGA并固定用于免疫细胞化学分析。hiPSC-CMs经渗透并标记抗BKCa抗体和DAPI。所有图像在n和t中合并。o和u分别是n和t的缩放区域。BKCa存在于Kcnma1+/+(黄色箭头)分离的EVs中,但不存在于Kcnma1−/−小鼠中。
3.EVs中的BKCa通道减弱氧化应激介导的hiPSC-CMs效应

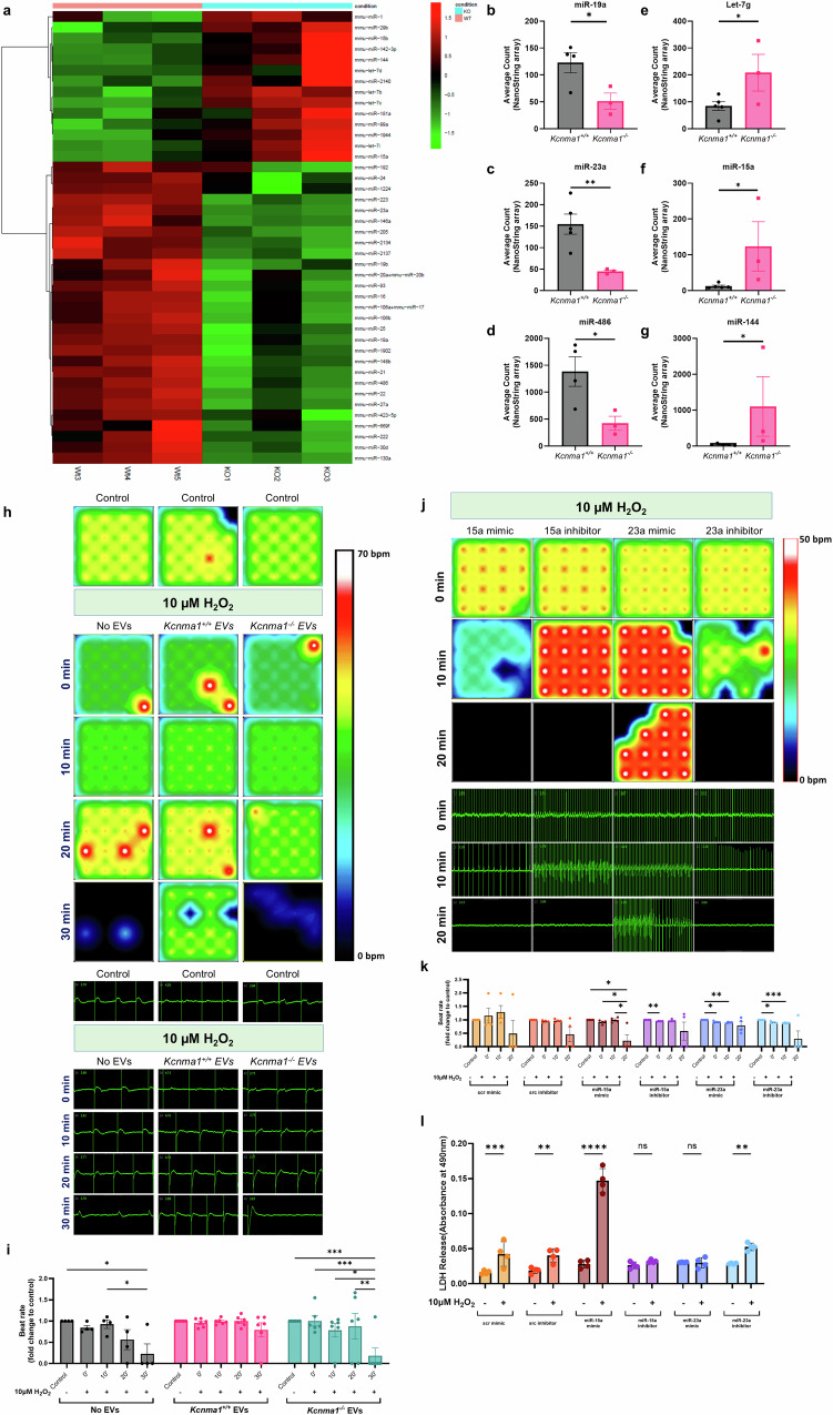
图3a:Nanostring分析显示,与Kcnma1−/− EVs相比,Kcnma1+/+ EVs中miR的上调(14)和下调(28)存在差异。
图3b-d:与Kcnma1−/− EVs相比,miR-19a、miR23a和miR-486在Kcnma1+/+ EVs中表达上调。
图3e-g:与Kcnma1−/− EVs相比,Kcnma1+/+小鼠的Let-7g、miR-15a和miR-144下调。
图3h:hiPSC-CMs中多电极阵列(MEA)的活动图显示了拍频和场电位持续时间。
图3i:无EVs、Kcnma1+/+ EVs和Kcnma1−/− EVs组hiPSC-CMs孵育后的心率。
图3j:hiPSC-CMs中MEA的活动图显示miR处理后的拍频和场电位持续时间。
图3k:H2O2处理后,15a mimic、15a inhibitor、23a mimic和23a inhibitor处理hiPSC-CMs的心率。
图3l:在H2O2存在或不存在的情况下,对经scr mimic-、scr inhibitor-、miR-15a mimic-、miR-15a inhibitor-、miR23a mimic-和miR-23a inhibitor-处理的hiPSC-CMs释放的LDH进行量化。
4.EVs中的BKCa通道介导心肌缺血再灌注损伤的心脏保护

图4a-b:建立野生型小鼠体内缺血再灌注损伤模型。所有小鼠进行45分钟的LAD结扎,然后再灌注72小时。再灌注后,将Kcnma1+/+和Kcnma1−/−小鼠的EVs送入心内。心肌切片用Masson染色,观察野生型小鼠移植豚鼠肝细胞后的心肌纤维化情况。
图4c:与Kcnma1+/+小鼠分离的EVs相比,注射Kcnma1−/−分离的EVs的野生型动物显示纤维化增加。Kcnma1+/+(蓝色)和Kcnma1−/−(红色)小鼠左心室纤维化的定量。
图4d:无心肌梗死野生型小鼠超声心动图m型图像。
图4e:野生型小鼠心肌梗死后的m型超声心动图,并移植Kcnma1+/+小鼠分离的EVs。
图4f:野生型小鼠心肌梗死后的m型超声心动图,移植了Kcnma1−/−小鼠分离的EVs。
图4g:各组小鼠(假手术小鼠和结扎小鼠注射Kcnma1+/+和Kcnma1−/−小鼠分离的EVs)左心室射血分数(LVEF)的定量。
图4h:各组小鼠左心室短缩率(LVFS)定量测定。结扎小鼠与假手术小鼠(野生型)相比,LVEF和LVFS降低。然而,与Kcnma1−/−小鼠的EVs相比,移植Kcnma1+/+小鼠分离的EVs小鼠的LVEF和LVFS均有所改善。
结论
总的来说,该研究结果表明,EVs具有功能性离子通道,这对于维持其完整性和功能作用至关重要。本研究的重点是大电导K+通道(BKCa),因为K+离子的能势在膜上是最高的。本研究对离子通道和转运体在EVs中的作用的进一步研究加深了对其功能的理解,并可能导致临床环境中的实际应用。通过利用EVs的独特特性,可以开发新的诊断工具和治疗方法,利用它们在细胞通信和疾病过程中的作用。