8 年
手机商铺
公司新闻/正文
546 人阅读发布时间:2025-03-12 13:34
植食性昆虫在与寄主植物长达4亿年的共同进化过程中,发展出了多种操控寄主植物防御的机制,其中唾液效应分子是其重要“武器”。目前已知的昆虫唾液效应分子多为蛋白质和小分子化合物,而小RNA(sRNAs)在调控基因表达方面发挥着关键作用,但其作为昆虫唾液效应分子调控植物防御的作用尚未明确。
烟粉虱(Bemisia tabaci)是一种极具危害性的多食性害虫,能对全球农业生产造成巨大损失。此前研究发现烟粉虱的sRNAs存在于番茄韧皮部,但功能未知。

湾湾今天分享的是发表在【Mol Plant】(IF:17.1)上的题为“A small RNA effector conserved in herbivore insects suppresses host plant defense by cross-kingdom gene silencing”的研究。该研究旨在探究烟粉虱唾液中的miRNA是否能作为效应分子调控植物防御,以揭示昆虫与植物相互作用的新机制。
研究结果
1、鉴定释放到烟草植物细胞中的烟粉虱miRNA效应分子

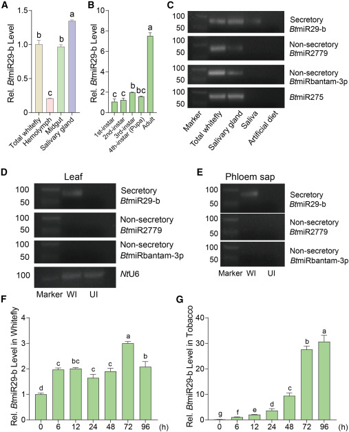
图1A:通过逆转录定量PCR(RT-qPCR)分析,发现BtmiR29-b在烟粉虱唾液腺中的表达水平较高。
图1B:RT-qPCR检测显示,BtmiR29-b在成年烟粉虱中的表达水平高于若虫。
图1C:RT-PCR检测结果表明,在烟粉虱样本中可检测到BtmiR29-b、BtmiR2779和BtmiRbantam-3p三种miRNA,但仅BtmiR29-b在唾液腺中富集并在唾液中被检测到。
图1D:在受烟粉虱侵染的烟草植株叶片中,仅检测到BtmiR29-b。
图1E:在受烟粉虱侵染的烟草植株韧皮部渗出液中,也仅检测到BtmiR29-b。
图1F:当新羽化的烟粉虱取食烟草时,烟粉虱体内BtmiR29-b的水平上调。
图1G:随着烟粉虱取食时间增加,寄主烟草植株中BtmiR29-b的丰度逐渐上升。
这些结果表明,BtmiR29-b可在烟粉虱取食时分泌到烟草、拟南芥和棉花等不同寄主植物细胞中,具备作为效应分子的潜力。
2、BtmiR29-b效应分子增强烟粉虱的适应性

图2A:在过表达BtmiR29-b的转基因烟草植株(p35S::BtmiR29-b)上,烟粉虱的存活率和繁殖力显著增加,表明这些植株对烟粉虱更敏感。
图2B:利用拟南芥蔗糖转运蛋白2(AtSUC2)启动子驱动BtmiR29-b表达的转基因烟草植株,同样表现出生长变差且对烟粉虱防御能力降低的现象。
图2C:在过表达BtmiR29-b人工靶标模拟物(mimic29-b)的转基因烟草植株上,烟粉虱的繁殖力显著降低,而存活率未发生明显变化。
图2D:用化学修饰的单链RNA类似物antagomir29-b处理烟粉虱后,烟粉虱体内BtmiR29-b的丰度降低。
图2E:被antagomir29-b处理后的烟粉虱侵染的烟草植株,其体内BtmiR29-b水平也较低。
图2F:取食经antagomir29-b处理烟粉虱的烟草植株后,烟粉虱的存活率和繁殖力显著下降。
图2G:用agomir29-b处理烟粉虱后,烟粉虱体内的BtmiR29-b水平显著升高。
图2H:经agomir29-b处理的烟粉虱,向寄主植物释放的BtmiR29-b更多。
图2I:与喂食阴性对照(agomirNC)的烟粉虱相比,喂食agomir29-b的烟粉虱在烟草植株上取食时,存活率和繁殖力呈上升趋势。
这些结果表明,过表达或干扰BtmiR29-b分别增强或抑制烟粉虱在烟草植株上的生存和繁殖能力,表明其能调控烟草对烟粉虱的防御。
3、BtDicer1介导BtmiR29-b效应分子的产生,外泌体系统介导BtmiRNA29-b的分泌

图3A:喂食dsBtDicer1/2沉默烟粉虱的BtDicer1和BtDicer2基因后,烟粉虱体内BtDicer1和BtDicer2的表达水平显著降低。
图3B:同时沉默BtDicer1和BtDicer2后,烟粉虱体内BtmiR29-b的丰度降低。
图3C:被沉默BtDicer1和BtDicer2的烟粉虱侵染的寄主植物中,BtmiR29-b的丰度也降低。
图3D:基因表达分析显示,仅BtDicer1基因在烟粉虱唾液腺中呈现相对较高的表达,与BtmiR29-b的表达模式相似。
图3E:单独敲低BtDicer1后,烟粉虱体内BtmiR29-b的丰度受到抑制。
图3F:被敲低BtDicer1的烟粉虱侵染的烟草植株中,BtmiR29-b水平降低。
图3G:单独敲低BtDicer2后,烟粉虱体内BtmiR29-b的丰度未发生明显变化。
图3H:被敲低BtDicer2的烟粉虱侵染的烟草植株中,BtmiR29-b水平也未明显改变。
图3I:在烟草植株上,喂食dsBtDicer1的烟粉虱表现显著下降。
图3J:喂食dsBtDicer2的烟粉虱在烟草植株上的表现未明显下降。
图3K:在烟粉虱中鉴定出外泌体形成相关基因BtCD63、BtSyntenin和BtSMPD,它们在中肠中均有较高的表达水平。
图3L-N:分别沉默BtCD63、BtSyntenin和BtSMPD基因后,在烟草中检测到的BtmiR29-b减少。
图3O:烟粉虱中参与货物分选的BtVPS37a、参与多囊泡体运输的BtRab27a和参与BtmiR29-b分泌的BtVAMP7基因,在中肠和唾液腺中呈现不同程度的高表达。
图3P-R:分别沉默BtVPS37a、BtRab27a和BtVAMP7基因后,烟粉虱侵染时释放到寄主烟草植株中的BtmiR29-b减少。
这些结果表明,BtDicer1参与BtmiR29-b的产生,烟粉虱外泌体系统相关基因(BtCD63、BtSyntenin、BtSMPD、BtVPS37a、BtRab27a、BtVAMP7)参与其分泌,影响烟粉虱在烟草植株上的表现。
4、BtmiR29-b抑制NtBAG4转录本的积累并抑制寄主植物防御

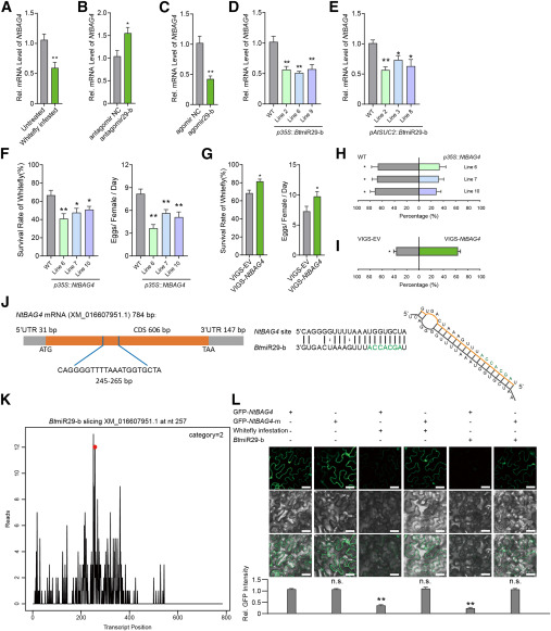
图4A:烟粉虱侵染后,烟草植株中NtBAG4转录本的积累受到抑制。
图4B:用BtmiR29-b的抑制剂antagomir29-b处理烟粉虱后,被这些烟粉虱侵染的烟草植株中NtBAG4的表达增强。
图4C:用agomir29-b处理烟粉虱后,被侵染的烟草植株中NtBAG4的表达受到抑制。
图4D-E:在过表达BtmiR29-b的转基因烟草植株(p35S::BtmiR29-b和pAtSUC2::BtmiR29-b)中,NtBAG4的表达降低。
图4F:在过表达NtBAG4的转基因烟草植株(p35S::NtBAG4)上,烟粉虱的存活率和繁殖力显著降低,表明烟草对烟粉虱的防御能力增强。
图4G:利用病毒诱导基因沉默(VIGS)抑制NtBAG4表达后,有利于烟粉虱在烟草寄主上的生存。
图4H:在选择实验中,烟粉虱更偏好野生型烟草植株,而非p35S::NtBAG4转基因烟草植株。
图4I:与对照烟草植株相比,NtBAG4沉默的植株对烟粉虱的吸引力增强。
图4J:序列分析表明,BtmiR29-b靶向NtBAG4的编码区(245-265bp),其种子区域与NtBAG4完全匹配。
图4K:降解组测序验证了烟草NtBAG4在烟粉虱取食时会被BtmiR29-b切割,切割位点与预测的BtmiR29-b靶位点相符。
图4L:烟粉虱侵染表达GFP-NtBAG4的烟草叶片后,GFP-NtBAG4的表达受到抑制;但当NtBAG4的BtmiR29-b靶位点突变(GFP-NtBAG4-m)后,烟粉虱侵染无法抑制其表达;同时,GFP-NtBAG4与BtmiR29-b共表达时,其表达受到抑制,而突变体GFP-NtBAG4则不受影响。
这些结果表明,BtmiR29-b靶向并沉默烟草防御基因NtBAG4,NtBAG4表达影响烟草对烟粉虱的防御能力和驱避性,且BtmiR29-b对NtBAG4的靶向作用得到多实验验证。
5、NtBAG4通过上调NtPAL表达促进SA积累

图5A:与野生型烟草相比,过表达NtBAG4的转基因烟草植株(p35S::NtBAG4)中水杨酸(SA)和茉莉酸(JA)的含量显著增加。
图5B:与野生型相比,p35S::NtBAG4转基因烟草植株中NtPAL2的表达显著增强。
图5C:在VIGS-NtBAG4的烟草植株中,NtPAL2的表达受到抑制。
图5D:用antagomir29-b处理烟粉虱后,取食这些烟粉虱的烟草植株中NtPAL2转录本水平显著增加。
图5E:用agomir29-b处理烟粉虱后,取食这些烟粉虱的烟草植株中NtPAL2转录本水平显著降低。
图5F-G:在过表达BtmiR29-b的转基因烟草植株(p35S::BtmiR29-b和pAtSUC2::BtmiR29-b)中,NtPAL2的表达降低。
图5H:在过表达mimic29-b的烟草植株上,烟粉虱侵染后NtPAL2的表达升高。
这些结果表明,NtBAG4通过上调NtPAL2促进SA积累增强烟草防御,BtmiR29-b可通过降解NtBAG4干扰NtPAL2表达,削弱烟草防御。
6、MiR29-b可作为蚜虫效应分子并靶向番茄中的防御基因SlBAG4

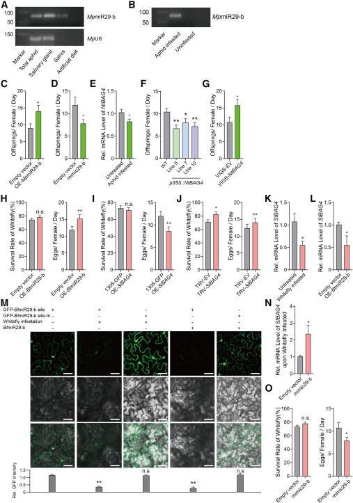
图6A:MpmiR29-b在桃蚜唾液腺和唾液中被检测到。
图6B:MpmiR29-b在被桃蚜侵染的烟草植株及其韧皮部汁液中被检测到。
图6C:在过表达MpmiR29-b的烟草植株上,蚜虫的表现更好。
图6D:在过表达mimic29-b的烟草植株上,蚜虫的表现更差。
图6E:桃蚜侵染可抑制烟草植株中NtBAG4的表达。
图6F:在过表达NtBAG4的转基因烟草植株(p35::NtBAG4)上,蚜虫的生存状况较差。
图6G:在VIGS-NtBAG4的烟草植株上,蚜虫的表现更好。
图6H:通过Northernblot分析发现,BtmiR29-b可从烟粉虱转移到番茄韧皮部汁液中。
图6I-J:通过瞬时过表达和TRV介导的基因沉默实验表明,SlBAG4参与番茄对烟粉虱的抗性。
图6K-L:烟粉虱侵染和BtmiR29-b瞬时表达均可抑制番茄中SlBAG4的表达。
图6M:烟粉虱侵染和BtmiR29-b瞬时表达可切割预测的SlBAG4靶位点,但对突变位点无影响。
图6N:在烟粉虱侵染时,瞬时过表达mimic29-b可增加SlBAG4的mRNA水平。
图6O:瞬时过表达mimic29-b可增强番茄对烟粉虱的防御能力。
这些结果表明,不仅烟粉虱的BtmiR29-b,桃蚜的MpmiR29-b也可作为效应分子抑制植物防御,且BtmiR29-b能靶向番茄的SlBAG4基因,抑制番茄对烟粉虱的防御反应。
结论
本研究首次证实昆虫miRNA可作为唾液效应分子调控植物防御。烟粉虱唾液中的BtmiR29-b可通过烟粉虱Dicer1产生,经外泌体分泌到寄主植物细胞中,劫持植物AGO1蛋白,靶向沉默防御基因BAG4,抑制植物SA和JA介导的防御反应,从而增强烟粉虱的适应性。miR29-b在多种植食性昆虫中保守,在蚜虫中也发挥类似效应分子作用,且可能靶向多种被子植物的BAG4基因。该研究为理解昆虫与植物相互作用机制提供了新视角,也为农业害虫防治提供了潜在的新靶点和理论依据。