8 年
手机商铺
公司新闻/正文
567 人阅读发布时间:2025-04-30 11:35
骨关节炎(OA)是一种慢性退行性疾病,全球超3亿人受其影响,治疗费用高昂。OA的特征是软骨基质逐渐丧失和关节组件的其他病理变化,目前缺乏能长期预防或抑制其进展的有效干预措施。间充质干细胞(MSCs)外源性补充、基因治疗等策略在OA治疗方面有一定潜力,但也面临诸多挑战,如MSCs移植后存活和功能维持困难、基因治疗中核酸递送存在难题等。

今天分享的是发表在【Adv Sci】(IF:14.3)上题为“Engineered Stem Cell Clusters for Extracellular Vesicles-Mediated Gene Delivery to Rejuvenate Chondrocytes and Facilitate Chondrogenesis in Osteoarthritis Therapy”的研究,本研究旨在引入一种基因治疗策略,利用工程化干细胞簇作为基因递送平台,通过将miRNA-874-3p与外泌体靶向基序融合转染骨髓间充质干细胞(BMSCs),并将其加载到水凝胶微球上,构建可注射的水凝胶微球系统(BMSCmotif+miR874/MS),以实现治疗基因的持续递送,为OA治疗提供新的选择。
研究结果
1、BMSCmotif+miR874/MS的制备和表征

图1a:经慢病毒转染的BMSCs在荧光显微镜下可见绿色荧光,表明转染成功。
图1b:透射电镜(TEM)和纳米颗粒跟踪分析显示,四组BMSCs来源的外泌体均呈球形,粒径大多在60-150nm。
图1c:Western blot结果显示,四组BMSCs来源的外泌体表面标记CD9和CD63高表达,证实外泌体成功分离。
图1d:实时定量PCR(q-PCR)分析表明,BMSCmotif+miR874来源的外泌体中miRNA-874-3p表达水平显著升高,而BMSCmiR874和BMSCmotif+NT来源的外泌体与未转染的BMSC来源的外泌体相比无显著差异。
图1e:GelMA水凝胶微球直径约160μm。
图1f:共聚焦激光扫描显微镜(CLSM)检测显示,各组BMSCs在水凝胶微球表面生长良好并聚集。
这些结果表明,成功构建了BMSC/MS系统,且BMSCmotif+miR874具有通过分泌外泌体高效递送治疗基因miRNA-874-3p的潜力。
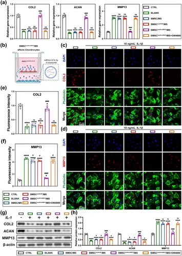
2、BMSCmotif+miR874/MS保护软骨细胞细胞外基质

图2a:q-PCR分析显示,BMSCmotif+miR874/MS处理的软骨细胞中COL2和ACAN基因表达接近未受IL-1β刺激的软骨细胞,显著高于空白组、未转染的BMSC/MS组和转染无意义序列的BMSCmotif+NT/MS组;添加外泌体分泌抑制剂GW4869后,BMSCmotif+miR874/MS的治疗效果显著降低;MMP13基因表达变化与COL2和ACAN相反,BMSCmotif+miR874/MS组MMP13基因表达显著降低。
图2b:软骨细胞共培养示意图。
图2c-d:免疫荧光染色结果显示,BMSCmotif+miR874/MS处理的软骨细胞细胞外基质中COL2表达最高,MMP13表达最低。
图2e-f:COL2和MMP13相对荧光强度定量分析表明,BMSCmotif+miR874/MS处理的软骨细胞中COL2和MMP13表达接近正常软骨细胞。
图2g-h:Western blot结果与上述实验一致,BMSCmotif+miR874/MS处理的IL-1β刺激的软骨细胞中COL2和ACAN表达显著升高,MMP13表达显著降低,添加GW4869后效果消失。
这些结果表明,BMSCmotif+miR874/MS能够保护炎症刺激的软骨细胞的ECM合成,减少分解代谢蛋白酶MMP13的合成,其治疗效果由BMSCmotif+miR874分泌的外泌体介导。
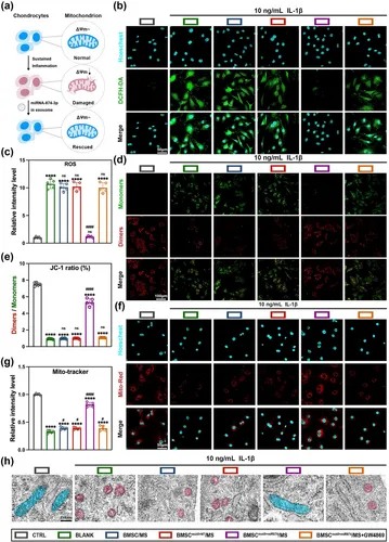
3、BMSCmotif+miR874/MS缓解细胞氧化应激并保护软骨细胞线粒体

图3a:BMSCmotif+miR874/MS 保护线粒体功能并维持软骨细胞稳态的示意图。
图3b-c:DCFH-DA荧光探针检测显示,BMSCmotif+miR874/MS处理的IL-1β刺激的软骨细胞内ROS积累显著低于未处理的空白组,与正常软骨细胞相当;添加GW4869后,治疗效果消失,细胞内ROS大量积累。
图3d-e:JC-1染色检测显示,IL-1β刺激后,软骨细胞JC-1聚合体红色荧光显著降低,单体绿色荧光增加;与空白组相比,BMSCmotif+miR874/MS共培养的软骨细胞JC-1红/绿荧光比值显著恢复。
图3f-g:MitoTrackerRed染色检测显示,IL-1β刺激后,软骨细胞MitoTrackerRed荧光降低;BMSCmotif+miR874/MS共培养的软骨细胞线粒体数量显著恢复。
图3h:透射电镜观察显示,炎症刺激(空白组)下软骨细胞线粒体基质结构破坏,有明显空泡化;BMSCmotif+miR874/MS处理后,线粒体损伤显著减轻,基质结构保存良好。
这些结果表明,BMSCmotif+miR874/MS分泌的外泌体能够有效缓解细胞氧化应激,保护线粒体,防止炎症和氧化应激的恶性循环。
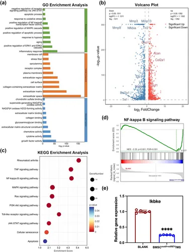
4、软骨细胞对BMSCmotif+miR874/MS反应的RNA测序分析

图4a:GO富集分析显示,BMSCmotif+miR874/MS共培养的软骨细胞在炎症反应、衰老和NF-κB转录因子活性的正调控等生物学过程,以及胶原蛋白细胞外基质等细胞成分方面存在显著差异;在氧化应激相关过程的分子功能方面也有显著差异。
图4b:火山图展示了BMSCmotif+miR874/MS共培养的软骨细胞中差异表达基因。
图4c:KEGG通路富集分析显示,BMSCmotif+miR874/MS组中与炎症和氧化应激相关的TNF、NF-κB、MAPK等信号通路均显著下调。
图4d:GSEA分析进一步证实BMSCmotif+miR874/MS组中炎症和氧化应激相关通路下调。
图4e:q-PCR检测显示,BMSCmotif+miR874/MS组软骨细胞中Ikbke基因表达显著降低。
这些结果表明,BMSCmotif+miR874/MS通过下调炎症和应激相关信号通路,减少炎症和氧化应激造成的损伤,保护软骨细胞功能,Ikbke是miRNA-874-3p在软骨细胞中的直接靶标之一。
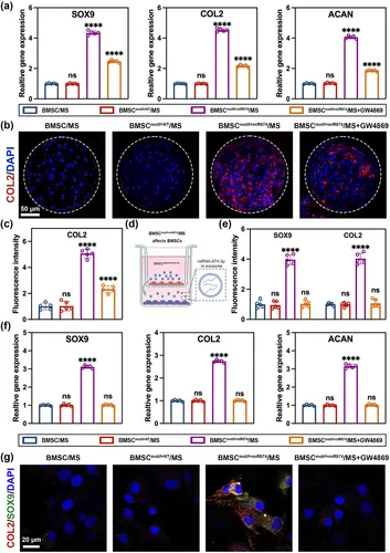
5、BMSCmotif+miR874/MS促进炎症微环境中BMSCs的软骨分化

图5a:q-PCR分析显示,BMSCmotif+miR874/MS组在诱导软骨分化培养14天后,软骨分化标记物SOX9、COL2和ACAN的转录表达最高。
图5b-c:免疫荧光染色及定量分析显示,BMSCmotif+miR874/MS组COL2蛋白表达最高。添加GW4869后,BMSCmotif+miR874中软骨分化标记物表达下降,但仍显著高于未转染的BMSCs。
图5d:Transwell实验示意图。
图5e、g:免疫荧光染色及定量分析显示,与BMSCmotif+miR874/MS共培养的BMSCs中,SOX9和COL2蛋白表达最高。
图5f:q-PCR分析显示,与BMSCmotif+miR874/MS共培养的BMSCs中,SOX9、COL2和ACAN转录表达最高;添加GW4869后,BMSCs中软骨分化标记物表达显著降低。
这些结果表明,BMSCmotif+miR874/MS通过EVs递送miRNA-874-3p,不仅促进炎症微环境中水凝胶微球上聚集的BMSCs的软骨分化,还增强了周围BMSCs的软骨生成。
6、BMSCmotif+miR874/MS在大鼠OA模型中的体内滞留评估和治疗效果的影像学评估

图6a:大鼠OA模型研究设计。
图6b:体内滞留评估示意图。
图6c:荧光成像显示,关节腔注射后第1天,大鼠膝关节有明显荧光信号;第7天,单独注射的BMSCs荧光信号大多消散,而聚集在水凝胶微球上的BMSCs(BMSC/MS和BMSCmotif+miR874/MS)仍有较强信号表达。
图6d:体内实验过程示意图。
图6e-g:X射线评估显示,与假手术组相比,PBS组关节间隙宽度显著减小,有明显软骨下骨侵蚀和大量骨刺形成;BMSCmotif+miR874/MS组关节间隙宽度显著增加,最接近假手术组;BMSC/MS组也有改善,但与假手术组仍有较大差距。
图6h:KLOA评分评估显示,PBS组OA进展严重,BMSC/MS组改善不明显,BMSCmotif+miR874/MS组关节状况总体较好,接近假手术组。
这些结果表明,水凝胶微球可有效保护外源性BMSCs,延长其在体内的滞留时间;BMSCmotif+miR874/MS治疗可保护OA关节结构退变,减轻关节损伤。
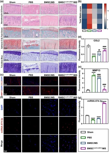
7、BMSCmotif+miR874/MS在OA大鼠模型中治疗效果的组织学评估
图7a:HE、SafraninO-FastGreen和ToluidineBlue染色显示,PBS组软骨损伤严重,包括严重的软骨侵蚀和大量糖胺聚糖(GAGs)丢失;BMSC/MS组软骨侵蚀程度较轻,但仍有明显GAGs丢失;BMSCmotif+miR874/MS组软骨结构和形态几乎完整,GAGs含量维持在较高水平,与假手术组相似。
图7b:Mankin评分表明,BMSCmotif+miR874/MS组软骨退变显著减轻。
图7c-e:免疫荧光分析显示,与假手术组相比,PBS组和BMSC/MS组关节软骨中COL2荧光强度降低;BMSCmotif+miR874/MS组COL2荧光强度显著高于PBS组,更接近假手术组;BMSCmotif+miR874/MS组显著降低了关节软骨中MMP13的表达,其荧光强度与假手术组无显著差异。
图7f:荧光原位杂交(FISH)检测显示,BMSCmotif+miR874/MS组关节软骨中miRNA-874-3p表达显著增加。
图7g:荧光强度分析表明,PBS组和BMSC/MS组miRNA-874-3p表达显著低于假手术组,BMSCmotif+miR874/MS组显著高于假手术组。
这些结果表明,BMSCmotif+miR874/MS可抑制OA中的软骨降解,有修复轻度软骨损伤和防止进展到晚期的潜力,并成功将治疗基因递送至关节软骨。
结论
本研究构建了BMSCmotif+miR874/MS系统,该系统能在OA关节的异常机械应力和炎症微环境中有效保护外源性BMSCs,通过EVs实现治疗基因在体内的长期安全递送。miRNA-874-3p可在OA的炎症和氧化应激微环境中使软骨细胞恢复活力,保护软骨细胞,并促进炎症条件下BMSCs的软骨分化,有助于OA的有效治疗。该系统在OA治疗方面具有广阔的应用前景,且这种EVs介导的治疗基因递送方法可能也适用于其他疾病的治疗,为基因治疗提供了新的选择。但仍需在更大动物模型或人类关节类器官平台上进行长期生物安全性评估,进一步研究BMSCmotif+miR874来源的EVs,优化水凝胶成分以提高临床适用性。