8 年
手机商铺
公司新闻/正文
161 人阅读发布时间:2025-05-06 11:49
心血管疾病是全球主要死因,急性心肌梗死(AMI)会导致心脏细胞因缺氧死亡,引发心力衰竭 。目前的治疗方法存在局限性,如临床再灌注治疗并非对所有人有效,生物材料疗法在早期无法为心肌细胞提供氧气。同时,AMI 后组织微环境存在炎症、氧化应激和缺氧等问题,会加重心肌损伤。本研究开发了一种能逐渐提供氧气的可注射水凝胶,改善心肌梗死治疗效果。

今天分享的是一篇发表在【J NANOBIOTECHNOL】(IF:10.6)上题为“Stem cells derived exosome laden oxygen generating hydrogel composites with good electrical conductivity for the tissue-repairing process of post-myocardial infarction”的研究,该研究使用负载过氧化氢酶(CAT)的海藻酸盐(Alg)和纤维蛋白(Fib)以及间充质干细胞(MSCs)来源的外泌体(Exo)来制造可注射的产氧生物大分子水凝胶,这种复合水凝胶还加入了金纳米颗粒(AuNPs)的电刺激特性。体外实验表明,这种复合水凝胶(Exo/Hydro/AuNPs/CAT)具有与真实心脏相似的电导率,并能有效释放CAT,在缺氧条件下,产生O2的水凝胶可以释放氧气近5天。而负载了CAT和AuNPs的可注射导电水凝胶可以减轻大鼠MI后的左心室重构和心肌功能障碍。Exo/Hydro/AuNPs/CAT可促进梗死边缘的血管生成,减少细胞凋亡和坏死,并提高Connexm43 (Cx43)的表达。总之,这种生物活性可注射导电水凝胶的治疗益处和氧的容易产生使其成为MI的有效治疗剂。
研究成果
1. 水凝胶的合成与表征以及水凝胶的降解性能和治疗效率

图1 Exo/Hydro/AuNPs/CAT可注射水凝胶的合成及其对急性心肌梗死的治疗过程的示意图。
图1A:水凝胶复合材料的理化表征,展示了Exo/Hydro/AuNPs/CAT可注射水凝胶的合成及治疗急性心肌梗死的流程。
图1B:Exo、CAT、Exo/Hydro、Exo/Hydro/CAT的傅里叶变换红外光谱(FT-IR)光谱。结果证实了外泌体(Exo)和过氧化氢酶(CAT)成功插入水凝胶。
图1C:Exo/Hydro/AuNPs/CAT在不同放大倍率下的扫描电子显微镜(SEM)图像。结果显示水凝胶具有均匀的孔隙率。
图1D:不同放大倍率下Exo/Hydro/AuNPs/CAT的HR-TEM图像。结果证实了金纳米颗粒(AuNPs)在水凝胶上的均匀分散,且AuNPs平均粒径为 25nm。
图1E:Exo/Hydro/AuNPs/CAT的能量散射X射线分析(EDAX)结果。结果确认了Au的元素存在。
这些结果表明,成功合成了具有特定结构和成分的Exo/Hydro/AuNPs/CAT水凝胶。

图2水凝胶复合材料的力学和治疗性能。
图2A:各种水凝胶复合材料的成胶时间。结果显示Exo/Hydro的凝胶化时间约为200s,Exo/Hydro/CAT和Exo/Hydro/AuNPs/CAT的凝胶化时间略有缩短。
图2B:水凝胶的流变行为。结果显示凝胶化过程约4分钟。
图2C:各种水凝胶模量。结果表明引入AuNPs和CAT后水凝胶的机械强度呈增加趋势。
图2D:水凝胶的频率扫描曲线。结果显示所有水凝胶在1.1 - 100 rad/s 之间具有稳定曲线。
图2E:各种水凝胶在PBS和H2O2/PBS培养基中的降解性能。结果显示两种水凝胶在两种溶液中质量均显著降低。
图2F:各开发水凝胶组在100 μm H2O2/1 m KI溶液中DPPH清除率分析及时间延长情况。结果表明Exo/Hydro/CAT和Exo/Hydro/AuNPs/CAT能有效清除H2O2。
图2G:Exo/Hydro/AuNPs/CAT在PBS和H2O2/PBS条件下的产氧特性。结果显示Exo/Hydro/CAT在H2O2/PBS 溶液中能产生氧气。
图2H:制备的各种水凝胶在缺氧条件下的释氧动力学。结果表明含CAT的水凝胶可连续释放氧气5天。
图2I:不同水凝胶的溶胀比。结果显示含CAT水凝胶的溶胀比高于不含CAT的水凝胶。这些结果表明,Exo/Hydro/AuNPs/CAT水凝胶具有良好的凝胶化特性、机械性能、降解性能、抗氧化和产氧能力,以及合适的溶胀比。
2.水凝胶的体外活性评价

图3人工合成的各种水凝胶对人脐静脉内皮细胞(HUVECs)、大鼠心脏成纤维细胞(RCFs)和乳鼠心肌细胞(RNCs)细胞的体外细胞相容性行为。
图3A:荧光显微镜下观察不同水凝胶复合物处理的细胞形态。结果表明缺氧导致梗死心脏中大量心脏细胞死亡。
图3B-D:体外定量测定水凝胶组处理5D的HUVECs、RCFs和RNCs的dsDNA相对含量。结果表明无氧气产生能力的 Exo/Hydro 水凝胶组细胞死亡显著,而 Exo/Hydro/CAT 和 Exo/Hydro/AuNPs/CAT 水凝胶组可促进细胞存活。
这些结果表明,Exo/Hydro/CAT 和 Exo/Hydro/AuNPs/CAT水凝胶能提高细胞在缺氧环境下的存活率。

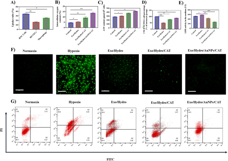
图4对各种水凝胶进行体外定性和定量分析。
图4A:不同细胞类型(RNCs、HUVECs和巨噬细胞)对水凝胶的细胞摄取率。结果显示34% 的RNCs、15% 的HUVECs和24%的巨噬细胞内化了该水凝胶。
图4B:RCFs细胞内氧含量。结果表明Exo/Hydro/AuNPs/CAT水凝胶可使心脏成纤维细胞的细胞内氧含量增加到13.4%。
图4C:不同水凝胶组HUVECs内ATP含量。结果显示在缺氧条件下,该水凝胶增加了HUVECs的细胞内 ATP水平。
图4D:RCFs中ROS含量定量分析(DCF-DA染色)。结果表明释放的氧气对ROS生成无显著影响。
图4E:不同水凝胶的LDH活性。结果表明O2产生减少了细胞坏死。
图4F:荧光显微镜下定性分析常氧和缺氧环境下不同水凝胶组RCFs中ROS的含量。
图4G:采用流式细胞术(FITC和PI染色)分析常氧和缺氧微环境下RNCs的体外细胞凋亡。结果显示,Exo/Hydro/CAT和Exo/Hydro/AuNPs/CAT组显著降低了细胞坏死和凋亡。
这些结果表明,Exo/Hydro/AuNPs/CAT水凝胶能被细胞摄取,增加细胞内氧气和ATP水平,减少细胞坏死和凋亡,且不会显著增加ROS生成。

图5体外评价迁移能力、管腔形成能力,计算肌成纤维细胞百分比。
图5A-B:AO染色法检测不同浓度水凝胶处理HUVECs细胞0、24 h后细胞迁移率(%)。结果显示Exo/Hydro/CAT和Exo/Hydro/AuNPs/CAT组的迁移比例显著增加。
图5C-D:采用荧光显微镜法对内皮细胞成管进行定量,并对不同水凝胶成管0、24 h进行荧光成像。结果显示Exo/Hydro/AuNPs/CAT水凝胶处理组的内皮管腔发育增加。
图5E:定量不同水凝胶组处理的RCFs上的αSMA阳性肌成纤维细胞密度和胶原凝胶培养24h。结果表明Exo/Hydro/CAT 和 Exo/Hydro/AuNPs/CAT 水凝胶处理降低了心脏成纤维细胞分化为肌成纤维细胞的数量。
图5F:不同水凝胶组处理RCFs 24h后Asma、Ctgf和Col1a1的相对基因表达量分析。结果表明肌成纤维细胞标记物的mRNA水平显著降低。
这些结果表明,Exo/Hydro/CAT和Exo/Hydro/AuNPs/CAT水凝胶可促进HUVECs的迁移和内皮管形成,抑制心脏成纤维细胞向肌成纤维细胞的分化。
3. 水凝胶注射后的心功能评价

图6评价各组的心功能。
图6A-F:不同时间点不同组大鼠心脏功能相关指标的变化,包括左心室内径(LVIDs)、左心室前壁厚度(LVAWs)、左心室射血分数(LVEF)等。结果显示心肌梗死后,大鼠心脏功能出现多种异常,水凝胶注射在一定程度上修复了这些缺陷,其中Exo/Hydro/CAT和 Exo/Hydro/AuNPs/CAT组效果显著。
这些结果表明,Exo/Hydro/CAT和 Exo/Hydro/AuNPs/CAT水凝胶可有效改善心肌梗死后大鼠的心脏功能。

图7对各组的血流动力学进行评估。
图7A-C:基于AV Peak Vel、E/A、CO定量评估心脏舒张功能。
图7D-F:基于LVSP、+dp/dtmax、- dp/dtmax定量评估心脏功能的血流动力学。结果显示,Exo/Hydro/CAT 和 Exo/Hydro/AuNPs/CAT 组的相关参数优于心肌梗死组。
这些结果表明这两种水凝胶能改善心肌梗死后大鼠的心脏血流动力学和舒张功能。
4. 评价注射水凝胶后心肌组织的病理变化、纤维化和凋亡情况

图8术后28 d评价梗死面积缩小形态及心肌功能。
图8A:通过对对照组、AMI组、Exo/Hydro组、Exo/Hydro/CAT组和Exo/Hydro/AuNPs/CAT组在不同放大程度下的心脏切片进行HE染色。结果显示,Exo/Hydro、Exo/Hydro/CAT和 Exo/Hydro/AuNPs/CAT处理组的梗死区域减少,Exo/Hydro/AuNPs/CAT处理组改善最明显。
图8B:对照组、AMI组、Exo/Hydro组、Exo/Hydro/CAT组、Exo/Hydro/AuNPs/CAT组不同放大程度Masson染色心肌的代表性显微照片。结果显示 MI后梗死边缘有胶原积累。
图8C-D :对照组、AMI组、Exo/Hydro组、Exo/Hydro/CAT组、Exo/Hydro/AuNPs/CAT组定量结果。结果表明 Exo/Hydro/AuNPs/CAT 处理组在减少心肌梗死比例和增加壁厚度方面效果较好。
这些结果表明,Exo/Hydro/AuNPs/CAT 水凝胶可减轻心肌梗死的病理变化,减少纤维化。
结论
本研究成功合成了一种新型混合水凝胶,该水凝胶含有脂肪间充质干细胞来源的外泌体、过氧化氢酶(CAT)和金纳米颗粒(AuNPs)。在缺氧和炎症环境下,它能有效清除ROS并产生氧气,具有合适的电导率和高可用性,可改善心脏细胞的生存和增殖,减少缺氧诱导的细胞死亡。体内实验表明,该水凝胶能恢复心脏功能,减少梗死面积,促进血管生成。