8 年
手机商铺
公司新闻/正文
720 人阅读发布时间:2025-05-14 13:28
炎症性肠病(IBD)是一种全球发病率不断上升的慢性免疫疾病,包括克罗恩病和溃疡性结肠炎,其发病与遗传、免疫、肠道微生物群改变有关,目前治疗效果不佳。

间充质干细胞来源的外泌体(hucMSC-Ex)在多种疾病治疗中展现潜力,法尼醇X受体(FXR)在肠道健康和免疫调节中起重要作用,其乙酰化水平与疾病的关系备受关注。
今天分享的是发表在【Stem Cell Res Ther】(IF:7.1)上题为“Human umbilical cord mesenchymal stem cell-derived exosomes repair IBD by activating the SIRT1-FXR pathway in macrophages”的研究。该研究旨在探究hucMSC-Ex修复IBD的机制,明确其是否通过调节巨噬细胞中FXR乙酰化水平负向调控NOD样受体热蛋白结构域相关蛋白3(NLRP3)炎性小体的激活。
研究结果
1、hucMSC-Ex的鉴定

图1A:透射电镜显示,提取物呈杯状,具有完整的囊泡结构,符合hucMSC-Ex的形态特征。
图1B:纳米颗粒跟踪分析(NTA)显示,提取的颗粒数量为3.2×1011,外泌体大小为189.2nm。
图1C:Westernblot结果表明,标志物CD9、CD81和HSP70有表达,标志物Calnexin不表达。
这些结果表明,所提取的物质为hucMSC-Ex。
2、hucMSC-Ex修复DSS诱导的小鼠IBD模型

图2A:NC组小鼠体重稳步增加,DSS组从第6天开始体重急剧下降,hucMSC-Ex组体重下降幅度较DSS组缓和。
图2B:DSS组和hucMSC-Ex组从第3天出现血便和稀便,DSS组病情持续加重,hucMSC-Ex组从第6天开始DAI评分逐渐下降。
图2C:DSS组小鼠结肠缩短,hucMSC-Ex组结肠长度显著恢复。
图2D:DSS组脾脏肿大,hucMSC-Ex组脾肿大减轻。
图2E:HE染色显示,DSS组结肠组织结构紊乱,腺体结构破坏,上皮细胞受损,隐窝结构消失,炎症细胞浸润增加;hucMSC-Ex组组织结构更完整清晰。
图2F:DSS组小鼠脾结节受损,hucMSC-Ex组脾结节明显恢复。
图2G:qRT-PCR分析显示,DSS组结肠组织中促炎因子TNF-α和IL-6的mRNA表达水平高于hucMSC-Ex组,抗炎因子IL-10的表达水平低于hucMSC-Ex组。
这些结果表明,hucMSC-Ex通过改善症状和修复组织损伤,缓解了DSS诱导的小鼠IBD。
3、健康人和IBD患者结肠中FXR和Ac-Lys表达差异

图3A:免疫荧光(IF)检测发现,健康人结肠组织中Ac-Lys的表达低于IBD患者,FXR的表达高于IBD患者。
图3B:免疫组化(IHC)实验得出了相同的结论,并通过平均光密度分析进一步验证。
这些结果表明,IBD患者结肠组织中FXR表达降低,Ac-Lys表达升高,提示IBD发病可能与FXR乙酰化水平有关。
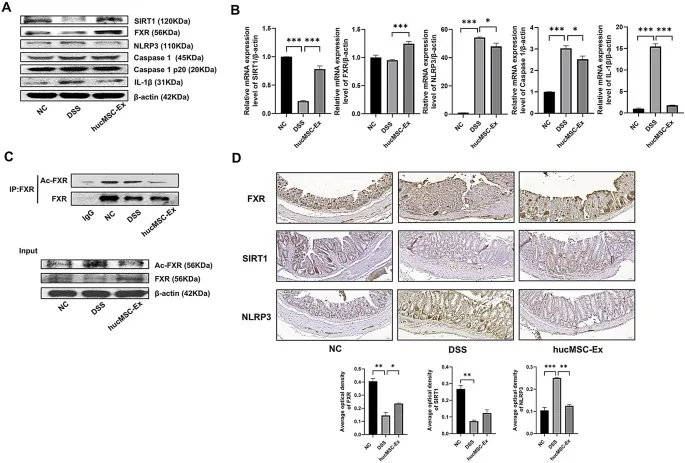
4、hucMSC-Ex激活小鼠结肠中的SIRT1和FXR,抑制FXR乙酰化和NLRP3炎性小体

图4A:Western blot分析显示,DSS组小鼠结肠组织中SIRT1和FXR的蛋白表达水平降低,hucMSC-Ex处理后升高;NLRP3炎性小体相关分子(NLRP3、Caspase1、Caspase1p20和IL-1β)的表达在DSS组增加,hucMSC-Ex组降低。
图4B:qRT-PCR结果表明,DSS组小鼠结肠组织中SIRT1和FXR的mRNA表达水平下降,NLRP3炎性小体相关分子的mRNA表达水平上升,hucMSC-Ex处理后趋势逆转。
图4C:IP检测显示,DSS组小鼠结肠组织中FXR的乙酰化水平高于hucMSC-Ex组。
图4D:IHC结果进一步证实,DSS组SIRT1和FXR表达降低,NLRP3表达增加;hucMSC-Ex组则相反。
这些结果表明,hucMSC-Ex可激活小鼠结肠中的SIRT1和FXR,抑制FXR乙酰化和NLRP3炎性小体的激活。
5、hucMSC-Ex激活巨噬细胞中的SIRT1和FXR,抑制FXR乙酰化和NLRP3炎性小体

图5A:qRT-PCR分析RAW264.7和THP-1细胞中炎性因子的mRNA表达水平,发现LPS+Nig组促炎因子TNF-α和IL-6的表达高于hucMSC-Ex+Nig组,抗炎因子IL-10的表达低于hucMSC-Ex+Nig组。
图5B:Western blot分析显示,LPS+Nig组RAW264.7和THP-1细胞中SIRT1和FXR的表达降低,hucMSC-Ex+Nig组升高;NLRP3炎性小体相关分子的表达在LPS+Nig组增加,hucMSC-Ex+Nig组降低。
图5C:qRT-PCR结果显示,LPS+Nig组SIRT1和FXR的mRNA表达水平下降,hucMSC-Ex+Nig组上升;NLRP3炎性小体相关分子的mRNA表达在LPS+Nig组升高。
图5D:IP检测结果表明,RAW264.7细胞中LPS+Nig组FXR的乙酰化水平高于hucMSC-Ex+Nig组。
图5E:IF显示,LPS+Nig组RAW264.7细胞中Caspase1的表达高于hucMSC-Ex+Nig组。
这些结果表明,hucMSC-Ex可激活巨噬细胞中的SIRT1和FXR,抑制FXR乙酰化和NLRP3炎性小体的激活。
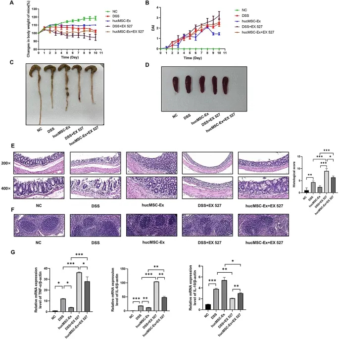
6、hucMSC-Ex减轻SIRT1抑制剂EX527对IBD小鼠模型的影响

图6A:DSS+EX527组小鼠体重下降比DSS组更明显,hucMSC-Ex+EX527组体重下降幅度小于DSS+EX527组。
图6B:DSS+EX527组DAI评分高于其他组,hucMSC-Ex治疗减轻了EX527和DSS联合诱导的小鼠症状。
图6C-D:hucMSC-Ex治疗缓解了DSS+EX527组小鼠结肠缩短和脾肿大的情况。
图6E:HE染色显示,DSS+EX527组小鼠结肠腺体结构模糊,上皮细胞受损严重,隐窝结构难以区分,炎症细胞浸润加剧;hucMSC-Ex+EX527组结肠结构相对清晰。
图6F:DSS+EX527组小鼠脾结节结构受损严重,hucMSC-Ex+EX527组脾结节结构较完整。
图6G:qRT-PCR分析显示,DSS+EX527组结肠组织中促炎因子TNF-α和IL-6的mRNA表达水平高于hucMSC-Ex+EX527组,抗炎因子IL-10的表达水平低于hucMSC-Ex+EX527组。
这些结果表明,hucMSC-Ex显著减轻了EX527对IBD小鼠的炎症影响。
7、hucMSC-Ex通过激活小鼠结肠中的SIRT1-FXR途径抑制FXR乙酰化和NLRP3炎性小体

图7A:Western blot分析显示,DSS+EX527组小鼠结肠组织中SIRT1和FXR的蛋白表达水平低于DSS组,NLRP3炎性小体相关分子的表达高于DSS组;hucMSC-Ex处理后,hucMSC-Ex+EX527组SIRT1和FXR表达增加,NLRP3炎性小体相关分子表达降低。
图7B:IP分析表明,DSS+EX527组小鼠结肠组织中FXR的乙酰化水平高于hucMSC-Ex+EX527组。
图7C:qRT-PCR结果显示,DSS+EX527组小鼠结肠组织中SIRT1和FXR的mRNA表达水平低于hucMSC-Ex+EX527组,NLRP3炎性小体相关分子的mRNA表达水平高于hucMSC-Ex+EX527组。
图7D:IHC检测结果证实,DSS+EX527组SIRT1和FXR表达降低,NLRP3表达升高;hucMSC-Ex处理后趋势相反。
这些结果表明,hucMSC-Ex可通过激活小鼠结肠中的SIRT1-FXR途径,抑制FXR乙酰化和NLRP3炎性小体的激活。
8、hucMSC-Ex通过激活巨噬细胞中的SIRT1-FXR途径抑制FXR乙酰化和NLRP3炎性小体

图8A:qRT-PCR分析RAW264.7和THP-1细胞中炎性因子的mRNA表达水平,发现LPS+EX527+Nig组促炎因子TNF-α和IL-6的表达高于hucMSC-Ex+EX527+Nig组,抗炎因子IL-10的表达低于hucMSC-Ex+EX527+Nig组。
图8B:Western blot分析显示,LPS+EX527+Nig组RAW264.7和THP-1细胞中SIRT1和FXR的蛋白表达水平降低,NLRP3炎性小体相关分子的表达增加;hucMSC-Ex+EX527+Nig组则相反。
图8C:IP检测结果表明,RAW264.7细胞中LPS+EX527+Nig组FXR的乙酰化水平高于hucMSC-Ex+EX527+Nig组。
图8D:qRT-PCR结果显示,LPS+EX527+Nig组SIRT1和FXR的mRNA表达水平下降,hucMSC-Ex+EX527+Nig组上升;NLRP3炎性小体相关分子的mRNA表达在LPS+EX527+Nig组升高。
图8E:IF分析显示,hucMSC-Ex+EX527+Nig组RAW264.7细胞中Caspase1的表达低于LPS+EX527+Nig组。
这些结果表明,hucMSC-Ex可通过激活巨噬细胞中的SIRT1-FXR途径,抑制FXR乙酰化和NLRP3炎性小体的激活。
结论
hucMSC-Ex通过激活巨噬细胞中的SIRT1-FXR途径,降低FXR的乙酰化水平,负向调控NLRP3炎性小体的激活,抑制炎症反应,从而缓解IBD。hucMSC-Ex作为FXR的“新型激活剂”,可能减少现有激活剂的副作用,在IBD治疗中具有潜在的临床应用价值和前景。