研载生物科技(上海)有限公司

9

手机商铺

qrcode
商家活跃:
产品热度:
  • NaN
  • 0.7999999999999998
  • 1.7999999999999998
  • 0.7999999999999998
  • 3.8

研载生物科技(上海)有限公司

入驻年限:9

  • 联系人:

    刘经理

  • 所在地区:

    上海 闵行区

  • 业务范围:

    细胞库 / 细胞培养、技术服务

  • 经营模式:

    生产厂商 科研机构

在线沟通

公司新闻/正文

CircWHSC1通过调节miR-145和miR-1182调节MUC1和hTERT来促进卵巢癌进展

1063 人阅读发布时间:2020-02-20 14:47

研究表明circRNA与多种疾病有关,具有潜在的诊断标志物作用,且在外泌体中稳定富集。卵巢癌是最致命的妇科恶性肿瘤,但缺乏关于circRNA在卵巢癌中的特定功能研究,去年10月份发表在J Exp Clin Cancer Res (IF=5.646)杂志上的一篇文章探究了这一过程,并发现了circWHSC1通过调节miR-145miR-1182调节MUC1hTERT来促进卵巢癌进展。

文章链接:https://www.ncbi.nlm.nih.gov/pmc/articles/PMC6822369/

技术路线:
新闻图片1

研究结果:
1.circWHSC1表达与上皮性卵巢癌的相关性
基于circRNA  microarray筛选出hsa_circ_0001387在卵巢癌中高表达Q-PCR检测circWHSC1在卵巢癌组织中的表达高于正常卵巢(Figure 1A),同时与癌症分化程度呈现正相关Figure 1B)。表明circWHSC1可能与卵巢癌的发生有关
新闻图片2
Figure 1  circWHSC1表达与上皮性卵巢癌的发展和进展的相关性

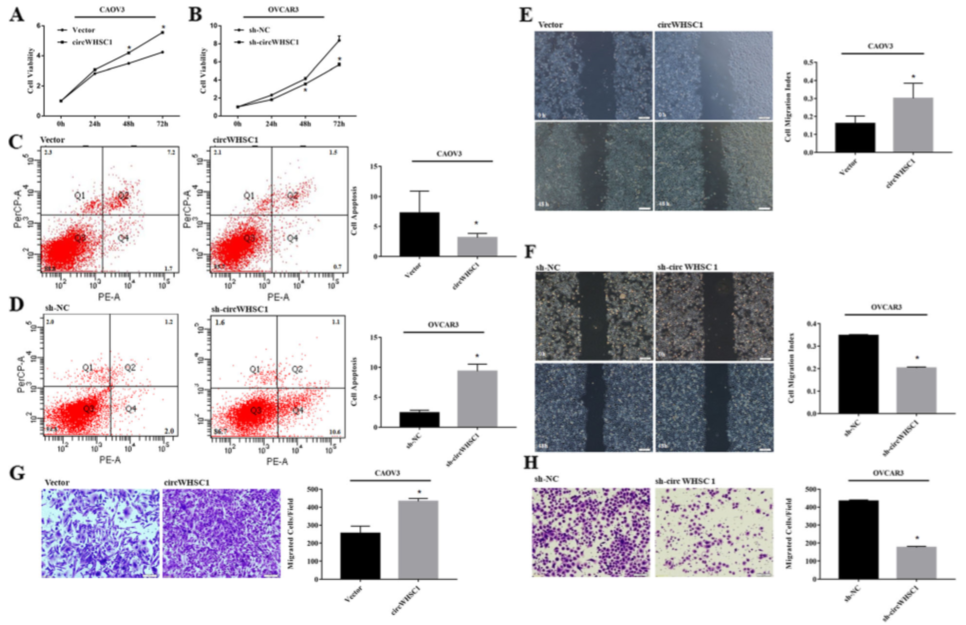
2.circWHSC1促进卵巢癌细胞增殖,迁移和侵袭能力
circWHSC1OVCAR3细胞中高表达,在CAOV3细胞中低表达(Figure 1C)。在CAOV3析中过表达circWHSC1,在OVCAR3细胞中沉默circWHSC1Figure 1EcircWHSC1的过表达促进细胞增殖Figure 2A),降低细胞凋亡(Figure 2C),促进细胞迁移和侵袭(Figure 2D,E)。而circWHSC1OVCAR3细胞中沉默后表现出相反的结果(Figure 2B,D,F,H
新闻图片3
Figure 2  circWHSC1对卵巢癌细胞活力凋亡迁移和侵袭能力的影响

3.circWHSC1的过表达促进体内肿瘤生长
与对照组相比,circWHSC1过表达的细胞在裸鼠体内显示出更快的生长速度和更大的肿瘤体积(Figure 3A,B),且在circWHSC1过表达的皮下异种肿瘤中circWHSC1是高表达(Figure 3C)。表明高表达的circWHSC1在卵巢癌的发生和发展中起重要作用
新闻图片4
Figure 3  circWHSC1对体内肿瘤生长的影响

4.circWHSC1 sponges miR-1182和miR-145
circRNA / miRNA的相互作用预测网站(https://circinteractome.nia.nih.gov/)预测出 miR-1182miR-145circWHSC1互补序列(Figure 4A),通过双荧光素酶报告基因实验和RNA pull-down技术证明circWHSC1直接与miR-1182miR-145结合Figure 4B,C
新闻图片5
新闻图片6
Figure 4  circWHSC1 sponges miR-1182miR-145,并调节TERTMUC1的表达

5.circWHSC1调节TERT和MUC1的蛋白表达
CAOV3circWHSC1过表达后,miR-1182的直接靶标TERTMiR-145的直接靶标MUC1的表达水平增加,OVCAR3中沉默circWHSC1后,TERTMUC1的表达水平降低(Figure 4D)。TERTMUC1也在circWHSC1过表达的异种移植瘤中亦上调(Figure 4E

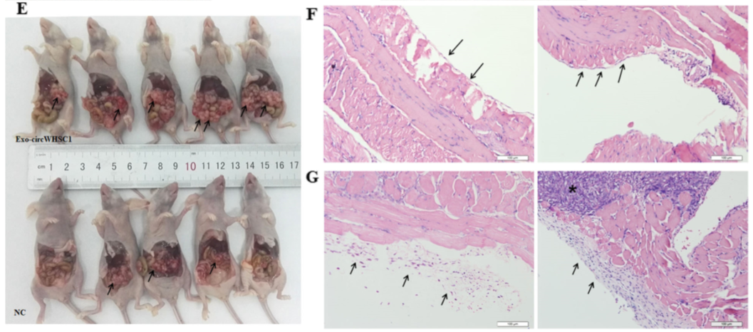
6.外泌体circWHSC1促进腹膜扩散并调节腹膜中MUC1的表达
作者分析circWHSC1存在于外泌体中,因此提取外泌体,对外泌体指标CD63CD9HSP70TSG101进行Western blot分析Figure 5A,对其形态进行TEM观察Figure 5B。与外泌体circWHSC1孵育HMrSV5细胞的形态被转换成成纤维细胞样(Figure 5D,N-钙粘蛋白和MUC1的表达上调,而E-钙粘蛋白表达下调(Figure 5C)。为探外泌体circWHSC1在肿瘤腹膜扩散中的作用,将裸鼠腹膜内注射CAOV3细胞建模,每两天circWHSC1外泌体或PBS处理circWHSC1外泌体在腹腔肿瘤结节的数目显著增加(Figure 5E)。HE染色显示腹膜被单层间皮细胞覆盖,细胞间连接完整Figure 5F)。外泌体circWHSC1的处理后,间皮细胞分布松散肿瘤细胞浸润周围基质层反应性增厚Figure 5G。因此circWHSC1以外体的形式被腹膜间皮细胞吸收,并诱导其EMT变化。同时,诱导的MUC1高表达,促进肿瘤细胞与腹膜的粘附和腹膜扩散
新闻图片7
Figure 5  外泌体circWHSC1促进腹膜扩散并调节腹膜中MUC1的表达


总结:
作者发现在卵巢癌中高表达的circWHSC1可以结合miR-145miR-1182,上调下游靶标MUC1hTERT的表达,促进癌细胞的增殖和侵袭,也可以分泌到外泌体。另腹膜间皮细胞可以吸收富含circWHSC1的外泌体。该过程为肿瘤转移提供了有利条件,有助于肿瘤在腹膜腔内扩散并促进卵巢癌的进展。
 

上一篇

外泌体lncRNAZFAS1通过microRNA-24/STAT3调控食管鳞状细胞癌细胞的增殖、侵袭、迁移和凋亡

下一篇

化学治疗药物刺激细胞外囊泡的释放和再循环以帮助癌细胞发展出紧急的化学抗性

更多资讯

我的询价