研载生物科技(上海)有限公司

9

手机商铺

qrcode
商家活跃:
产品热度:
  • NaN
  • 0
  • 0
  • 1
  • 0

研载生物科技(上海)有限公司

入驻年限:9

  • 联系人:

    刘经理

  • 所在地区:

    上海 闵行区

  • 业务范围:

    细胞库 / 细胞培养、技术服务

  • 经营模式:

    生产厂商 科研机构

在线沟通

公司新闻/正文

外泌体lncRNAZFAS1通过microRNA-24/STAT3调控食管鳞状细胞癌细胞的增殖、侵袭、迁移和凋亡

1982 人阅读发布时间:2020-02-21 17:39

lncRNA在不同类型肿瘤的发展中非常重要,而lncRNA ZFAS1的功能在食管鳞状细胞癌(ESCC)中很少讨论。因此,由河北医科大学第二医院于201911月发表在Journal of Experimental & Clinical Cancer Research杂志上发表的一篇研究,以探索外泌体lncRNA ZFAS1的表达及其对ESCC进展的分子机制。发现外泌体ZFAS1通过上调STAT3和下调miR-124促进ESCC细胞的增殖,迁移和侵袭,并抑制其凋亡,促ESCC肿瘤发展。

文章链接:https://www.ncbi.nlm.nih.gov/pmc/articles/PMC6882153/

技术路线
新闻图片1

研究结果:
1.ESCC组织中LncRNA ZFAS1被上调而miR-124被下调
Q-PCR对正常组织和ESCC组织进行分析发现ZFAS1ESCC中表达高于正常组织,而miR-124表达较低,另ESCCZFAS1miR-124的表达呈负相关(图 1A-C)。ZFAS1的表达与患者性别和年龄无关,与肿瘤大小,肿瘤结节转移阶段以及是否存在LNM有关,在TNM III + IV期且存在LNM的情况下,肿瘤大小大于3 cm瘤中ZFAS1表达较高(表 1)。同时HEEC细胞相比,ZFAS1在五种ESCC细胞中的表达均有不同程度的增加,且Eca109细胞株中表达高于其他细胞株(图 1D
新闻图片2
1 ZFAS1ESCC中高表达,而miR-124在低表达

1 食管鳞癌患者ZFAS1表达与临床病理特征的关系
新闻图片3

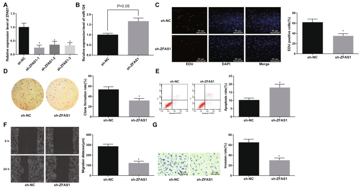
2.沉默ZFAS1抑制增殖,迁移和侵袭并促进ESCC细胞凋亡
Eca109细胞转染sh-ZFAS1后成功降低ZFAS1的水平miR-124表达升高(图2A,B)。细胞功能实验表明,细胞转染sh-ZFAS1后,其增殖、集落形成及迁移、侵袭均有所下降(图2C-G)。另FCM表明sh-ZFAS1处理的细胞凋亡率要大于对照组(图2E)。体内实验亦证明了ZFAS1表达被下调后,肿瘤生长下降(图2H)。
新闻图片4
新闻图片5

2 干扰ZFAS1的表达可抑制ESCC细胞的增殖,迁移和侵袭,并促进其凋亡

3.ESCC细胞通过外泌体将ZFAS1传递至周围的癌细胞
提取的供体Eca109细胞ExoTEM和指标鉴定如图3A,B)可被受体Eca109细胞摄取(图3C)。用Oe-ZFAS1质粒和sh-ZFAS1质粒转染供体Eca109细胞后,提取Exo,处理受体Eca109细胞,能成功上调或下调受体细胞中ZFAS1的表达。
新闻图片6
3  ESCC细胞通过外泌体将ZFAS1传递至周围的癌细胞

4.LncRNA ZFAS1作为竞争性内源RNAceRNA)调节miR-124
RNA-FISH证明ZFAS1在细胞质中发挥作用(图4A)。RNA22数据库预测ZFAS1可以结合与miR-1244B)。作者通过双荧光素酶、RIPRAN pull-down实验发现lncRNA ZFAS1可以作为ceRNA吸附miR-124,从而影响miR-124的表达(4C-F)。同时,作者在RNA22网站上预测了miR-124的靶基因STAT3,并通过双荧光素酶报告基因和转染实验表明,STAT3确为miR-124的靶标,且受其下调。
新闻图片7
新闻图片8
新闻图片9 4  LncRNA ZFAS1调节miR-124

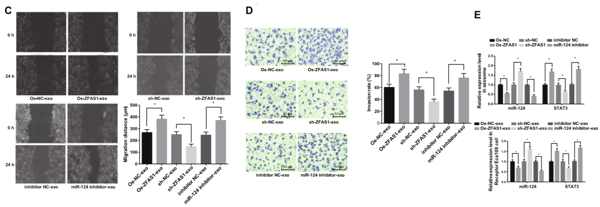
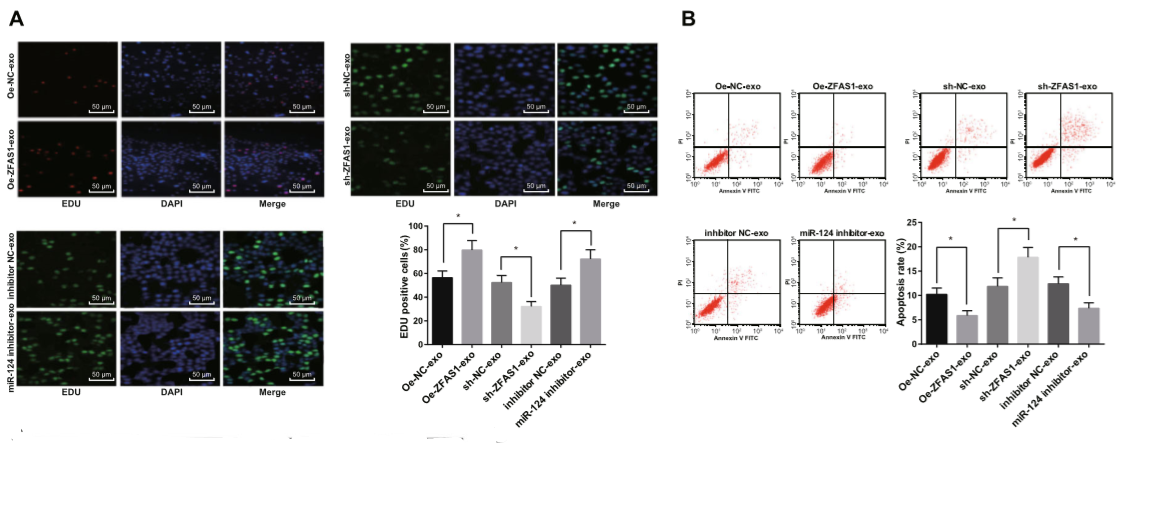
5.Exo介导ZFAS1以促进ESCC细胞的增殖,迁移和侵袭,并通过下调miR-124和上调STAT3的表达来抑制细胞凋亡
如图5在供体细胞中转Cy3-Oe-ZFAS1sh-ZFAS1miR-124 inhibitor,收集exo,处理受体细胞,Oe-ZFAS1-exoESCC细胞的增殖,迁移和侵袭增加,而细胞凋亡却减少,且miR-124被下调,STAT3上调;sh-ZFAS1-exo的结果与Oe-ZFAS1-exo组相反miR-124 inhibitor-exo处理组细胞增殖,迁移和侵袭能力增加,而细胞凋亡减少,STAT3被上调。ZFAS1-exo可能上调STAT3、下调miR-124,从而促进ESCC细胞的增殖,迁移和侵袭,抑制其凋亡,导致ESCC肿瘤的发生和发展。
新闻图片10
新闻图片11
5  ZFAS1-exo促进ESCC细胞的增殖,迁移和侵袭,并通过下调miR-124和上调STAT3的表达来抑制细胞凋亡

6.Oe-ZFAS1-exo可促进裸鼠体内的肿瘤生长
如图6A所示,Oe-ZFAS1-exo处理促进肿瘤的生长。且Oe-ZFAS1-exo组中miR-124的表达显着降低,而STAT3的表达上调(6B,C)
新闻图片12
6  Oe-ZFAS1-exo可促进肿瘤在体内生长


总结:
ESCC细胞外泌体ZFAS1传递至周围的癌细胞,可能通过下调miR-124来上调STAT3,从而促进ESCC细胞的增殖,迁移和侵袭并抑制其凋亡,促进ESCC肿瘤发展。本文为进一步探讨ESCC的发病机制提供了新思路。

 

上一篇

功能性外泌体介导的阿霉素和疏水修饰的microRNA 159共递送,可用于三阴性乳腺癌治疗

下一篇

CircWHSC1通过调节miR-145和miR-1182调节MUC1和hTERT来促进卵巢癌进展

更多资讯

我的询价