研载生物科技(上海)有限公司

8

手机商铺

qrcode
商家活跃:
产品热度:
  • NaN
  • 0.5
  • 1.5
  • 0.5
  • 3.5

研载生物科技(上海)有限公司

入驻年限:8

  • 联系人:

    刘经理

  • 所在地区:

    上海 闵行区

  • 业务范围:

    细胞库 / 细胞培养、技术服务

  • 经营模式:

    生产厂商 科研机构

在线沟通

公司新闻/正文

脂肪间充质干细胞通过细胞外囊泡转移miR25减少中风小鼠的自噬

696 人阅读发布时间:2021-03-23 13:56

【关键词】脂肪间充质干细胞、自噬、细胞外囊泡/外泌体、中风
【摘要】移植的间充质干细胞(MSCs)分泌细胞外囊泡(EVs)对于中风小鼠模型具有神经保护作用,然而对于EVs内含物及其下游机制的研究很少。体外构建氧糖剥夺的神经元模型,体内构建脑缺血模型,分别验证了脂肪间充质干细胞(ADMSCs)可通过分泌EVs增加自噬通量,调控下游基因来介导神经保护作用,而EVs中的miR25-3p在其中发挥重要作用。
脂肪间充质干细胞通过细胞外囊泡转移miR25减少中风小鼠的自噬
【前言】  MSCs的神经保护作用很早就有报道,但是体内追踪MSCs后发现:移植的干细胞并未整合到神经网络中,也没有取代丢失神经元的特征,因此推测移植细胞通过间接方式发挥作用。目前研究较多的细胞间交互是通过细胞外囊泡(EVs)转移miRNA所介导的,而自噬过程(一种自我降解的过程)可由miRNA调节。
       自噬过程包括形成独立的膜结构包裹一些物质进行降解,这一双层膜小泡被称为自噬小体,接着自噬小体会被转移至溶酶体中降解。自噬过程对于神经元的存活来说是一把双刃剑。缺血缺氧诱导的自噬过程一定程度上可促进细胞存活,但是过度的自噬激活可导致神经元的死亡。而MSCs来源的EVs能否调节自噬来发挥神经保护作用尚不清楚,因此本文作者提取EVs后检测自噬在其中的作用,并阐述了内在机制。
文章逻辑验证值得学习借鉴,外泌体提取方法有创新。
脂肪间充质干细胞通过细胞外囊泡转移miR25减少中风小鼠的自噬
【结果】
       作者首先利用两种不同的方法(UCPEG)提取了ADMSC-EVs,利用透射电镜、纳米视线追踪分析鉴定了EVs的形态、大小,通过WB检测了EVs相关指标(阳性指标CD9CD63AlixTSG101,阴性指标albuminHistoneTOMM20)。因为PEG方法难以区分EVs和非EVs来源的纳米颗粒和蛋白,因此作者采用了一种新的碘克沙醇密度梯度离心方法(OptiPrep)对UCPEG方法提取的EVs进一步分离并验证相关蛋白标记。
       结果显示:UCPEG可有效分离EVs,而新的密度梯度离心方法可分离不同大小的EV亚型,sEVs(直径在50-200nm)的亚型富集在第七层
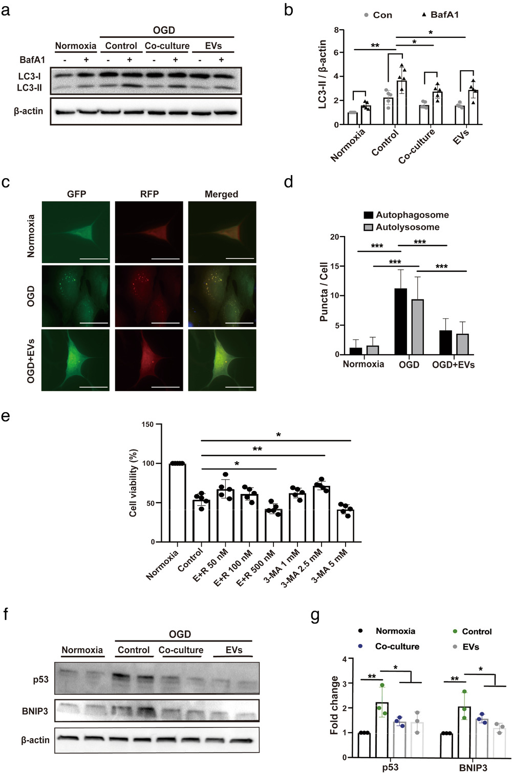
       接着验证ADMSC-EVs对氧糖剥夺(OGD)的神经元具有保护作用,并通过WB分析了自噬相关蛋白在其中变化。结果显示:OGD神经元中自噬随时间增加,而UCPEG两种方法提取的EVs以剂量依赖的方式降低自噬相关蛋白,这种保护作用主要是通过sEVs亚型实现的
脂肪间充质干细胞通过细胞外囊泡转移miR25减少中风小鼠的自噬
       进一步验证EVs的保护作用,以及自噬相关通路。通过RNAase A(水解RNA)和Triton X-100(破坏囊泡的双层膜结构)验证EVs可发挥神经保护作用。利用bafilomycin A1 (BafA1)阻止自噬体-溶酶体形成验证LC3II检测的是自噬通量并非自噬小体在溶酶体降解减少所致,荧光报告检测进一步检测自噬通量变化。分别加入自噬激动剂和抑制剂验证自噬对神经元的作用。WB检测下游自噬相关通路中蛋白变化。结果显示:EVs通过调节自噬变化介导神经保护作用
脂肪间充质干细胞通过细胞外囊泡转移miR25减少中风小鼠的自噬
       通过GW4869抑制神经酰胺合成进而抑制EVs产生,敲除Hrs基因抑制EVs的产生来进一步验证EVs是发挥神经保护作用的关键因素。检测自噬相关通量和下游蛋白,验证EVs可调节自噬来发挥作用。结果显示:干细胞来源的EVs可通过调节自噬发挥神经保护作用
脂肪间充质干细胞通过细胞外囊泡转移miR25减少中风小鼠的自噬
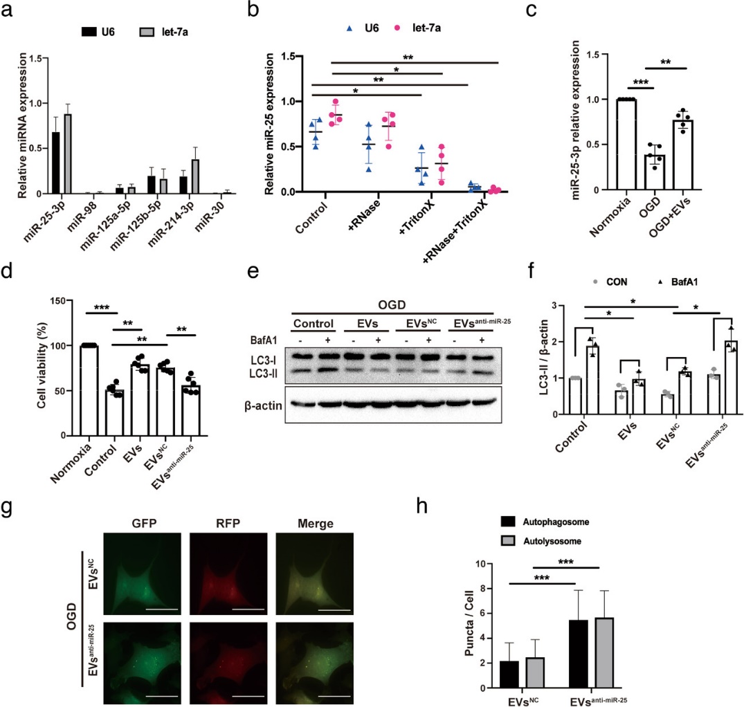
       进一步探究EVs来源的miRNA如何调节自噬的机制。筛选EVs中的miRNA,选择U6let-7a作为内参进行qRT-PCR验证表达量,在EVs中加入RNaseATritonX100分别验证EVs是通过miRNA发挥作用的。在EVs中进行loss of function验证miR25-3p的作用。利用荧光报告素酶系统验证miR25-3p可直接调节自噬相关蛋白。结果显示:EVs来源的miR25-3p调节自噬来发挥神经保护作用
脂肪间充质干细胞通过细胞外囊泡转移miR25减少中风小鼠的自噬
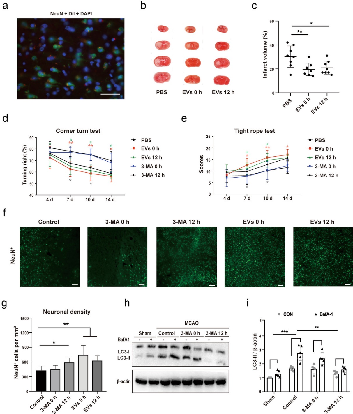
      进行体内实验来验证体外实验的结果。首先观察EVs回输动物模型后的分布情况,对小鼠进行行为学评分,最后处死进行组织学评价神经元密度来评估疗效。结果显示:ADMSCs来源的EVs可分布至损伤部位,减小缺血灶,增加神经元密度来发挥神经保护作用
脂肪间充质干细胞通过细胞外囊泡转移miR25减少中风小鼠的自噬
       验证自噬在神经损伤中的作用,在自噬激动剂和抑制剂存在下检测小鼠行为学评估功能恢复,组织学评估神经元密度,WB检测下游自噬相关蛋白及其下游信号通路相关蛋白的变化;在有/无ADMSC来源的EVs存在下,检测自噬通量相关蛋白以及下游信号通路相关蛋白。结果显示:自噬一定程度上可发挥神经保护作用,而ADMSCs来源的EVs可通过刺激自噬发挥神经保护作用
脂肪间充质干细胞通过细胞外囊泡转移miR25减少中风小鼠的自噬
       体内验证EVs调节自噬是通过miR25-3p发挥作用的。EVs进行miR25-3p的loss of function处理,之后回输动物体内,通过行为学和组织学验证功能恢复与神经保护作用。结果显示:ADMSCs来源的EVs是通过转移miR25-3p,进而上调自噬及其下游信号通路来发挥神经保护作用
脂肪间充质干细胞通过细胞外囊泡转移miR25减少中风小鼠的自噬

 

上一篇

MSC来源的小细胞外囊泡通过PD-L1抑制T细胞功能

下一篇

M2巨噬细胞衍生的外泌体通过靶向E2F2促进胰腺导管腺癌的血管生成和生长

更多资讯

我的询价