研载生物科技(上海)有限公司

8

手机商铺

qrcode
商家活跃:
产品热度:
  • NaN
  • 0.5
  • 1.5
  • 0.5
  • 3.5

研载生物科技(上海)有限公司

入驻年限:8

  • 联系人:

    刘经理

  • 所在地区:

    上海 闵行区

  • 业务范围:

    细胞库 / 细胞培养、技术服务

  • 经营模式:

    生产厂商 科研机构

在线沟通

公司新闻/正文

MSC来源的小细胞外囊泡通过PD-L1抑制T细胞功能

2235 人阅读发布时间:2021-03-29 10:05

【关键词】间充质干细胞、细胞外囊泡/外泌体、PD-L1、免疫抑制
【摘要】间充质干细胞(MSCs)及其来源的小细胞外囊泡(sEVs/exosomes)具有相似的免疫调节特性。MSC-sEVs表面PD-L1丰度高,将MSC-sEVs输入aGvHD患者,患者循环中PD-L1上调,体外阻断sEVs相关的PDL1的T细胞激活可取消其免疫调节作用CRISPR-Cas9敲除MSCs的PDL1,其sEVs不能抑制T细胞激活(TCA),而MSCs来源sEVs中PDL1通过T细胞受体发挥作用。因此sEVs相关的PD-L1丰度可预测MSC移植后的效果,同时减少了干细胞直接回输带来的风险。
MSC来源的小细胞外囊泡通过PD-L1抑制T细胞功能
MSC来源的小细胞外囊泡通过PD-L1抑制T细胞功能
【前言】  造血干细胞移植可治疗血液系统恶性肿瘤,其依赖的是供体的T细胞可识别并攻击肿瘤组织,然而供体来源的T细胞也可识别并攻击非肿瘤组织造成移植物抗宿主病,调控这一过程的关键因子之一就是PD-L1PD-L1通过T细胞受体(TCR)调节T细胞的激活(TCA),诱导免疫耐受,PD-L1可通过与供体T细胞表面的CD80相互作用杀死肿瘤,PD-L1也可与PD-1相互作用诱导供体T细胞的免疫耐受防止移植物抗宿主病。
MSCs可用于治疗移植物抗宿主病,而MSCs的免疫调节特性依赖促炎信号的刺激,促炎信号刺激后可上调MSCs的PD-L1MSCs通常是通过EVs发挥作用的,肿瘤细胞来源的外泌体可通过抑制PD1PDL1促进自身生长,因而推测MSCs来源的外泌体能否通过调节PDL1来发挥免疫调节功能。
       文章思路借鉴自肿瘤细胞的免疫逃逸,非常创新,且体内实验数据来自临床病人,可信度非常高。

【结果】
       流式鉴定MSCs,分离EVs进行电镜、纳米追踪观察大小、形态,WB验证EVs的相关marker(CD9CD63CD81),验证MSCs的markerCD90。生物层干涉法进一步检测外泌体。流式检测MSCs上PDL1表达,分离不同大小的EVs免疫电镜检测表面PDL1表达。结果表明:MSCs来源的sEVs(外泌体)表明可表达PDL1,且sEVs是PDL1的主要来源
MSC来源的小细胞外囊泡通过PD-L1抑制T细胞功能
      利用CD3/CD28 Dynabeads刺激PBMCs中的CD4T细胞活化,PepTivator巨细胞病毒(CMV)pp65肽刺激CD8T细胞活化,分别用MSCs来源的sEVs刺激,结果显示:MSC-sEVs可抑制CD4T细胞和CD8T细胞活化,对原始CD4T细胞无影响
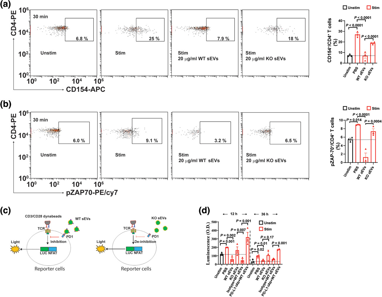
      PDL1抗体可减少MSC-sEVs对CD4T细胞的抑制作用,而重新加入充足PDL1后可恢复。充足PDL1对活化的CD4T细胞无作用。结果表明:MSC-sEVs是通过PDL1发挥对CD4T细胞的抑制作用
      蛋白层面验证功能后,基因层面验证。构建PDL1KOMSCs,用PDL1-/-MSCs处理活化的T细胞,检测T细胞活化程度以及PD1表达,提取PDL1-/-MSCs的sEVs,检测外泌体标志物、形态、产量等,然后处理活化的T细胞,检测T细胞活化程度以及PD1表达。结果表面:PDL1-/-MSCs及其来源的sEVs不能抑制活化的T细胞,表明MSC来源的sEVs上的PDL1是抑制T细胞活化的必要因素
MSC来源的小细胞外囊泡通过PD-L1抑制T细胞功能
       接着验证MSCs来源的sEVs是否通过PDL1调节TCR下游信号通路。检测活化TCR相关的蛋白pZAP70,荧光报告素酶检测下游的核易位相关因子NFAT。结果表明:MSC-sEVs通过PDL1调节TCR功能及其下游信号通路
MSC来源的小细胞外囊泡通过PD-L1抑制T细胞功能
        体外验证功能后,进一步在体内验证。aGvDH患者输注MSC-sEVs后,检测PDL1表达,而后利用ExoView芯片分析患者血浆中sEVs的数量和种群亚型。结果表明:MSC-sEVs中PDL1MSC的免疫抑制特性相关
 MSC来源的小细胞外囊泡通过PD-L1抑制T细胞功能
         用临床相关预后指标ST2REG3A评估回输MSC-sEVs后的疗效。
MSC来源的小细胞外囊泡通过PD-L1抑制T细胞功能
       分析MSC-sEVs的PDL1上调的影响因素。体外用IFN-γ处理后检测PDL1表达量。比较患者血浆分离EVs前后PDL1的表达量差异进而分析体内PDL1水平上调是否来源于MSC-sEVs。结果表明:MSC-sEVs可上调患者体内 PDL1,且sEVs是PDL1的主要来源
       循环sEVs中PDL1在一段时间后下调,验证是否是被外周血细胞所摄取。裸鼠体内验证,回输至裸鼠后分析血细胞进行流式检测,最终结果表明:外周血细胞可摄取MSC-sEVs
MSC来源的小细胞外囊泡通过PD-L1抑制T细胞功能

上一篇

MSC来源的外泌体整合至水凝胶后移植治疗脊髓损伤

下一篇

脂肪间充质干细胞通过细胞外囊泡转移miR25减少中风小鼠的自噬

更多资讯

我的询价