研载生物科技(上海)有限公司

8

手机商铺

qrcode
商家活跃:
产品热度:
  • NaN
  • 0.5
  • 1.5
  • 0.5
  • 3.5

研载生物科技(上海)有限公司

入驻年限:8

  • 联系人:

    刘经理

  • 所在地区:

    上海 闵行区

  • 业务范围:

    细胞库 / 细胞培养、技术服务

  • 经营模式:

    生产厂商 科研机构

在线沟通

公司新闻/正文

MSC来源的外泌体整合至水凝胶后移植治疗脊髓损伤

1329 人阅读发布时间:2021-03-30 09:21

【关键词】间充质干细胞、水凝胶、外泌体、脊髓损伤
MSC来源的外泌体整合至水凝胶后移植治疗脊髓损伤
【摘要】脊髓损伤目前缺乏有效治疗手段,在损伤后,脊髓局部形成抑制性微环境阻碍功能恢复,而MSC来源的外泌体可有效缓解抑制性微环境,而外泌体的作用依赖于其局部的保留和整合,因此作者提出将MSC来源的外泌体固定在肽修饰的粘合水凝胶(Exo-pGel)再进行局部移植,可以为受损神经组织提供细胞外基质,缓解抑制性微环境,将外泌体有效保留在损伤处,并且持续释放来发挥作用。外泌体通过减轻炎症和氧化应激来促进神经功能恢复、保留泌尿组织。
【前言】因中枢神经系统再生能力差,脊髓损伤(SCI)患者目前大多不能完全恢复运动和感觉功能,带来了极大的社会经济负担。阻碍SCI患者功能恢复的主要是局部的抑制性微环境:缺乏再生相关基质、过多的氧化应激和炎症、缺血缺氧、缺乏神经营养因子等。
MSC可通过缓解抑制性微环境用于治疗脊髓损伤,MSC来源的外泌体也有类似疗效。但是外泌体的全身注射方式脊髓局部富集的外泌体量较少,很难发挥明显疗效,因此局部移植是一种理想的治疗方式。脊髓损伤局部由于缺乏基质而很难获得好的疗效,因此考虑外泌体联合生物材料治疗脊髓损伤。作者构建了肽固定的水凝胶作为外泌体载体进而移植至脊髓局部。
本文创新点在于材料,对机制的阐述较为表浅。
MSC来源的外泌体整合至水凝胶后移植治疗脊髓损伤

【结果】

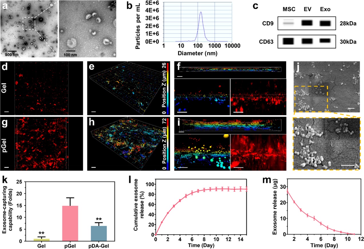
       首先构建可供细胞粘附生长的水凝胶,表面固定肽加强外泌体粘附。体外检测对MSC生长的影响和外泌体的粘附。提取MSC外泌体后进行表征:电镜观察大小和形态,检测外泌体相关marker(CD9CD63)。之后CM-DiI标记外泌体检测水凝胶对外泌体的包被能力、外泌体在水凝胶上的粘附能力。结果显示:肽固定的水凝胶比其他类似生物材料有更好的粘附外泌体能力
MSC来源的外泌体整合至水凝胶后移植治疗脊髓损伤
      构建脊髓横断损伤模型,评估包被外泌体的水凝胶对神经功能恢复的影响。阶梯步行测试和BBB功能评分来评估大鼠的运动功能恢复情况。测量膀胱重量和体积,进行HE染色分析评估膀胱功能恢复情况。结果表明:包被外泌体的水凝胶可有效促进运动功能恢复,改善膀胱功能
MSC来源的外泌体整合至水凝胶后移植治疗脊髓损伤
      功能解剖学角度进一步评估神经组织再生能力。将神经丝(NFs)、GFAP+星形胶质细胞、胆碱乙酰基转移酶(ChAT)作为神经组织再生的指标,结果表明:包被外泌体的水凝胶可有效改善神经组织再生
MSC来源的外泌体整合至水凝胶后移植治疗脊髓损伤
       进一步评估外泌体在脊髓损伤局部的分布和整合情况。DiI标记外泌体,比较静脉输注和局部移植的外泌体分布情况,结果表明:局部移植后外泌体可有效分布于损伤脊髓处
       考虑到对运动功能和膀胱功能的恢复,在移植后1天和7天观察外泌体的分布情况。结果表明:外泌体可扩散至移植部位周围。进一步的机制有待阐述。
MSC来源的外泌体整合至水凝胶后移植治疗脊髓损伤

上一篇

牛乳外泌体对IEC-6细胞氧化应激的保护作用

下一篇

MSC来源的小细胞外囊泡通过PD-L1抑制T细胞功能

更多资讯

我的询价