研载生物科技(上海)有限公司

8

手机商铺

qrcode
商家活跃:
产品热度:
  • NaN
  • 0.5
  • 1.5
  • 0.5
  • 3.5

研载生物科技(上海)有限公司

入驻年限:8

  • 联系人:

    刘经理

  • 所在地区:

    上海 闵行区

  • 业务范围:

    细胞库 / 细胞培养、技术服务

  • 经营模式:

    生产厂商 科研机构

在线沟通

公司新闻/正文

多发性骨髓瘤细胞内吞途径抑制后,EVs介导的对硼替佐米化学敏感性降低

1109 人阅读发布时间:2021-06-02 11:24

【关键词】化疗敏感性、内吞作用、外泌体、细胞外囊泡、多发性骨髓瘤
外泌体1.jpg

【摘要】骨髓MSC来源细胞外囊泡EVs在多发性骨髓瘤MM的进展和耐药中起关键作用,而EVs的摄取依赖于EVs的来源和受体细胞。本实验探究MM细胞摄取BMSC-sEVs的机制以及评估其抗肿瘤作用。BMSC-sEVs可被MM细胞摄取,促进MM细胞增殖,降低其化疗敏感性。内吞抑制剂可减少MM细胞摄取BMSC-sEVs,降低内吞相关蛋白,增加MM细胞的化疗敏感性,shRNA敲低内吞相关蛋白后可减少sEVs的摄取,增加MM细胞的化疗敏感性。
外泌体2.jpg


【前言】
      EVs通过递送蛋白、脂质、mRNAs、miRNAs发挥作用,正常细胞或肿瘤细胞来源的EVs能调节骨髓BM微环境,而EVs必须被细胞摄取才能发挥作用,细胞摄取EVs的方式有:膜融合、内吞作用、吞噬作用、巨胞饮作用。阐明EVs整合进细胞的过程有助于理解EVs的作用和功能。
      MM细胞和BM来源的细胞间交流对MM进展有影响,其中BMSCs可促进MM细胞生长和耐药,而BMSCs细胞也可与其他免疫细胞相互作用,影响BM的微环境。鉴于BMSC-EVs可促进MM的进展,因此阐明MM细胞整合sEVs的机制有助于研发治疗MM的新策略。
【结果】
       骨髓瘤MM患者来源的BMSCs体外培养提取外泌体sEVs,TEMNTA鉴定sEVs大小和形态,WB鉴定sEVs的marker。将DID标记sEVs后与不同MM细胞系共培养,免疫荧光检测MM细胞对sEVs的整合情况。结果显示:MM细胞以剂量依赖性方式摄取sEVs。
外泌体3.jpg

        对整合EVs的不同MM细胞系进行流式周期检测,对不同分裂期的MM细胞对EVs摄取情况,结果显示:分裂期MM细胞对sEVs的摄取增加。
外泌体4.jpg

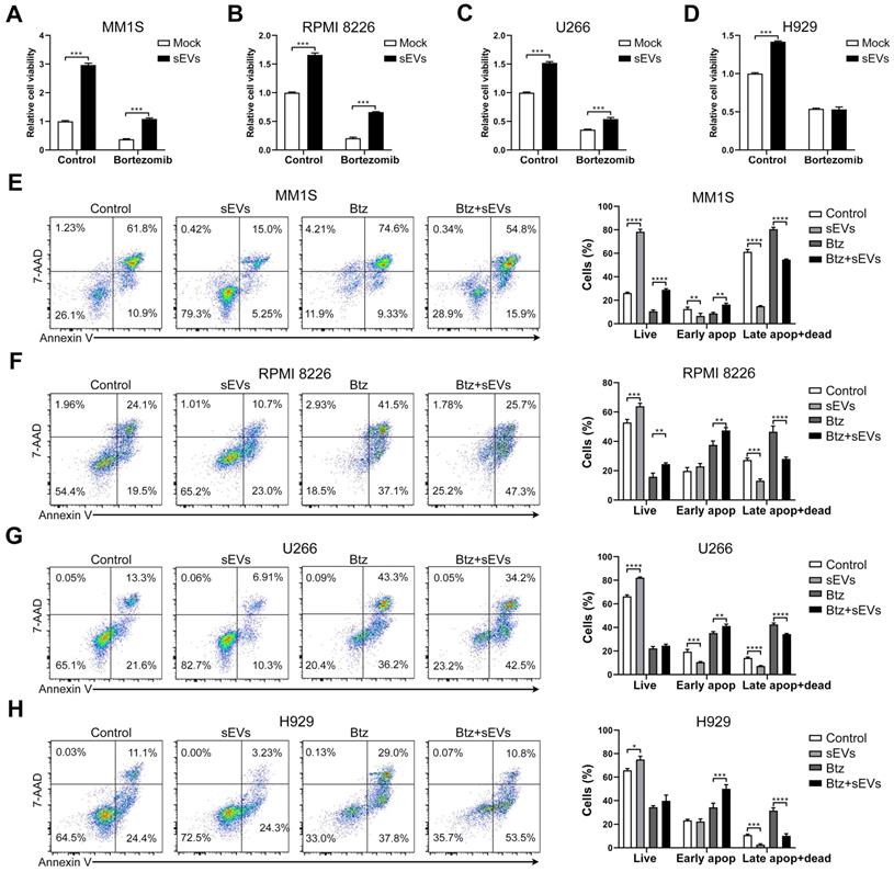
        检测BMSC-sEVs对MM细胞存活和耐药的影响。结果显示:BMSC-sEVs明显提高MM细胞对硼替佐米的耐药。
外泌体5.jpg

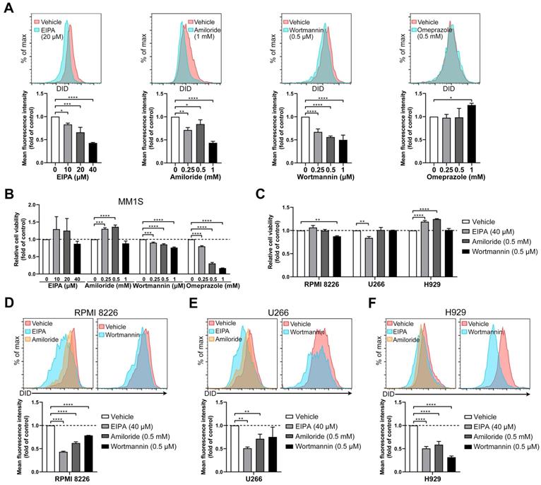
      各种内吞抑制剂处理MM细胞,DID标记sEVs后检测MM细胞对sEVs的整合,同时检测内吞抑制剂对细胞存活的影响,挑选对细胞杀伤作用小但能抑制内吞效应的内吞抑制剂浓度,进一步检测MM细胞在内吞抑制剂存在下对sEVs的摄取情况。结果显示:网格蛋白和小窝蛋白介导的内吞作用参与MM细胞摄取sEVs。
外泌体6.jpg

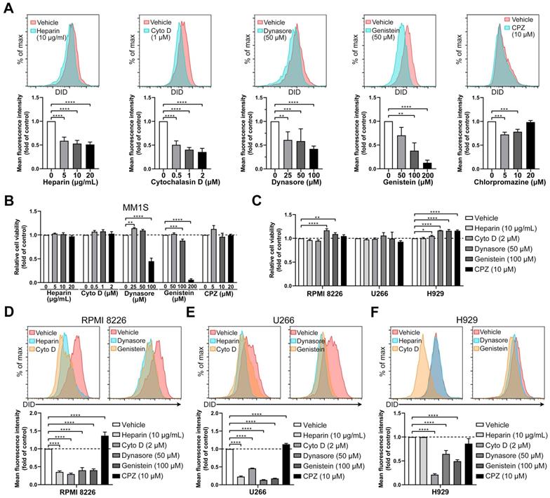
        抑制巨胞饮作用和膜融合检测MM细胞摄取sEVs是否通过这两种方式。结果显示:不同MM细胞系对sEVs的摄取利用不同方式。
外泌体7.jpg

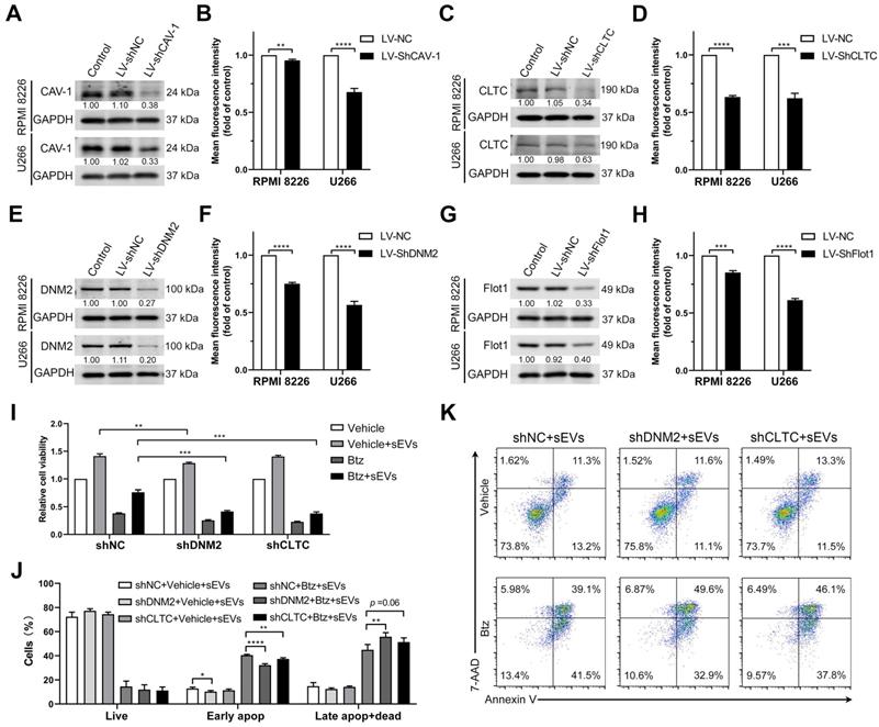
        shRNA抑制内吞相关蛋白,验证内吞相关蛋白介导MM细胞对sEVs的摄取是通过内吞相关蛋白介导内吞作用而发挥的。
外泌体8.jpg

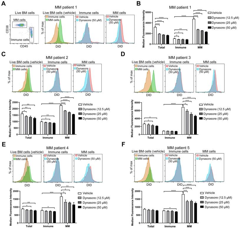
       Dynasore抑制剂对各种MM细胞摄取sEVs均有抑制作用,其下游特异性靶基因为DNM2,在原代MM细胞中验证其作用。提取病人原代MM细胞验证内吞抑制剂对sEVs的抑制作用。结果显示:Dynasore抑制剂明显抑制MM细胞摄取sEVs。
外泌体9.jpg

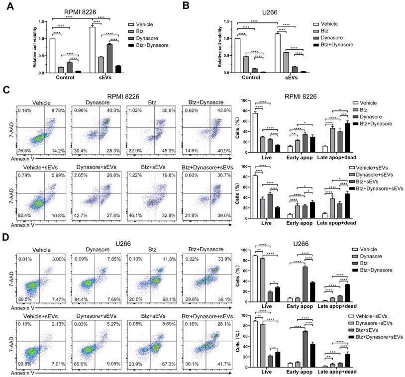
       BMSC-sEVs减少MM的化疗敏感性,因此检测抑制MM细胞摄取sEVs后是否影响化疗敏感性。内吞抑制剂存在下检测MM细胞摄取sEVs后化疗敏感性。结果显示:内吞抑制剂Dynasore可增加硼替佐米的杀伤作用。
外泌体10.jpg

        体内验证Dynasore抑制剂可提高MM小鼠化疗敏感性,延长生存期
外泌体11.jpg
 
外泌体12.jpg

上一篇

miR26a靶向SHC4、PFDN4、CHORDC1调节前列腺癌细胞分泌细胞外囊泡

下一篇

IRE1A刺激肝细胞来源的细胞外囊泡,促进脂肪性肝炎的小鼠炎症

更多资讯

我的询价