研载生物科技(上海)有限公司

8

手机商铺

qrcode
商家活跃:
产品热度:
  • NaN
  • 0.5
  • 1.5
  • 0.5
  • 3.5

研载生物科技(上海)有限公司

入驻年限:8

  • 联系人:

    刘经理

  • 所在地区:

    上海 闵行区

  • 业务范围:

    细胞库 / 细胞培养、技术服务

  • 经营模式:

    生产厂商 科研机构

在线沟通

公司新闻/正文

【JCI】医学一区14分+文章,看大佬如何研究外泌体对内耳毛细胞的作用机制

854 人阅读发布时间:2022-06-15 16:18

     全球约6.1%的人口受听力障碍的影响。大多数听力损失是由于内耳感觉毛细胞的死亡。这些机械敏感的受体细胞分别调节耳蜗和前庭器官的听力和平衡功能,因此非常影响患者的日常生活。人体衰老、噪音创伤,包括临床治疗中使用的一些耳毒性药物,都会杀死毛细胞。有研究表明,细胞外热休克70kda蛋白质(HSP70)的旁分泌信号传导可以防止毛细胞死亡。
 
      该研究验证了含HSP70的外泌体在内耳应激反应和介导毛细胞的非细胞自主保护中发挥重要作用,表明了外泌体可作为纳米载体,用于传递治疗听力丧失药物的潜力文章发表在The Journal of clinical investigation杂志上,IF14.808
 
文章链接:https://doi.org/10.1172/JCI128867 
外泌体1.png 
 
技术路线:
外泌体2.png 
研究结果:
1. 热休克后在胶质样支持细胞中诱导HSP70
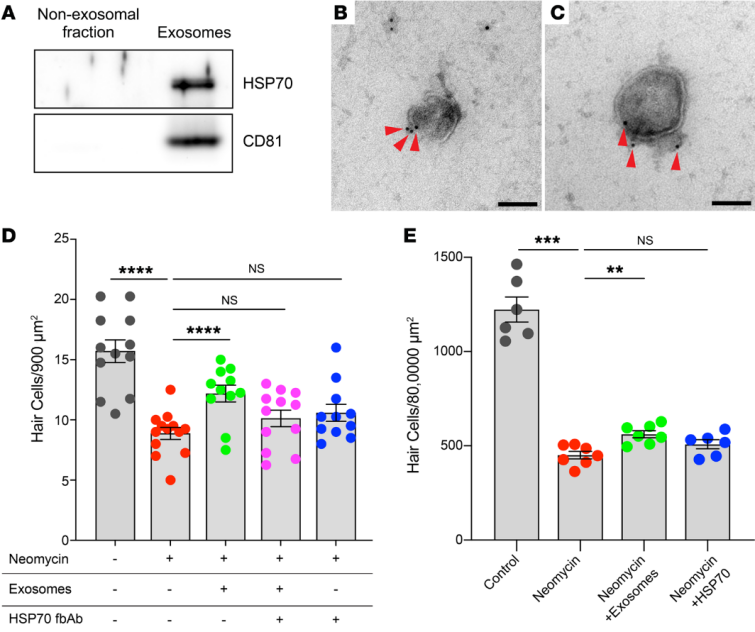
     内耳热应激反应的激活保护感觉毛细胞免受耳毒性药物的影响,这种促生存作用是需要通过HSP70的旁分泌信号来介导的。利用成年小鼠胞囊(前庭器官)的全器官培养,此次研究使用抗体检测和改进的成像方法证实了热休克后支持细胞中HSP70的诱导。同时也证明了HSP70是由热休克胞囊分泌的。这种细胞外的HSP70对由耳毒性抗生素新霉素引起的毛细胞死亡具有保护作用,证实了HSP70的非细胞自主作用。
外泌体3.png 
 
2. 热休克诱导内耳组织释放外泌体
      为了确定内耳中依赖HSP70的细胞间通讯是否由外泌体促进,研究探索了热应激和EV释放之间的关系。胞浆在无血清培养基中培养24h,通过纳米颗粒跟踪分析(NTA)分析外泌体大小和颗粒数结果显示热休克使外泌体的释放增加了2.38倍。使用差速离心法分离热休克胞体释放的外泌体,通过透射电子显微镜(TEM)观察,具杯状形态。综上,热休克显著增加外泌体的释放。
 
外泌体4.png 
 
3. 胞囊源性外泌体蛋白质的鉴定
      实验用串联质谱法鉴定热休克胞体释放的外泌体相关蛋白质,确认了胞囊源性囊泡是外泌体。重要的是,HSP70家族成员相匹配的肽在外泌体部分比非外泌体部分更丰富,表明HSP70家族蛋白,包括诱导型蛋白(HSPA1A/ HSPA1B),可能在外泌体中特异性富集。
      蛋白质分析通过进化关系分类系统对胞囊来源的外泌体中蛋白质进行了GO富集分析,然后使用Reduce和REVIGO去除冗余的本体术语,结果显示外泌体很高程度上来源于内耳组织中的细胞。
跨膜粘附受体整合素(α和β亚基组成的异源二聚体)家族控制各种基本的细胞功能,包括增殖和细胞存活,在外泌体中,整合素嵌入膜中介导细胞间通讯。在胞囊的外泌体中发现了3α亚基(α-3α-7α- v)1β亚基(β-1),提示它们可能明确了外泌体在内耳的趋向性
外泌体5.png 
 
 
4. 分离的外泌体提高毛细胞存活
      为了确定携带HSP70的外泌体是否对氨基糖苷诱导的毛细胞死亡具有保护作用,研究使培养的胞囊被热休克,通过差速超离心从条件培养基中分离纯化外泌体。颗粒化外泌体部分和非外泌体部分(包含细胞外、可溶性蛋白和不与外泌体相关的核酸)都检测了保护毛细胞免受耳毒性的能力。用氨基糖苷类抗生素新霉素治疗受者胞囊,约48%的毛细胞被杀死。胞囊来源的外泌体的应用显著降低了新霉素诱导的毛细胞死亡,而非外泌体部分没有保护作用。因此,胞囊来源的外泌体对氨基糖苷诱导的毛细胞死亡具有保护作用
外泌体6.png 
 
5. 热休克的保护作用需要外泌体的生物发生
      研究通过外泌体生物发生的药理抑制来评估外泌体对热应激保护作用的必要性。外泌体的产生需要鞘脂神经酰胺,螺环环氧化物是中性鞘磷脂酶II (N-SMase)的选择性和不可逆抑制剂,N-SMase催化神经酰胺的细胞生成。NTA显示,环氧螺旋处理导致热休克胞体释放的外泌体数量显著减少。与对照相比,单独的热休克或存在环氧螺旋化合物的热休克都不会导致毛细胞死亡。新霉素杀死了大约40%的毛细胞,而热休克显著提高毛细胞的存活率,利用环氧螺旋抑制外泌体的生物发生可以消除热休克的保护作用。因此,神经酰胺对于胞囊外泌体的形成是必要的,而利用环氧螺旋抑制神经酰胺的产生会抑制培养基胞囊释放外泌体。综上,表明热应激诱导胞囊毛细胞保护作用需要外泌体
外泌体7.png 


6. 支持细胞比毛细胞产生更多的外泌体
       为了确定胞囊中保护性外泌体的细胞来源,研究使用差异荧光标记方法来确定毛细胞和支持细胞对总外泌体的贡献。结果表明,毛细胞和支持细胞都释放外泌体,支持细胞释放的外泌体大约是毛细胞的两倍
外泌体8.png 
 
7. 外泌体的促生存作用需要HSP70
      首先通过Western blot验证了从胞释放的HSP70与外泌体有关。接着用免疫电子显微镜观察外泌体HSP70,表明胞质来源的外泌体携带HSP70HSP70与外泌体膜相关。用一种抗HSP70的功能阻断抗体(fbAb)来确定外泌体相关的HSP70是否需要外泌体的保护作用,结果表明HSP70对于外泌体的保护作用至关重要。为了检验非外泌体HSP70是否足以保护细胞,研究将可溶性HSP70应用于新霉素处理的胞体,结果表明HSP70与外泌体的关联需要诱导毛细胞的促生存反应。
     综上,证实了这种外泌体HSP70是外泌体对新霉素诱导的毛细胞死亡的保护作用所必需的
外泌体9.png
8. 外泌体与毛细胞上的TLR4相互作用
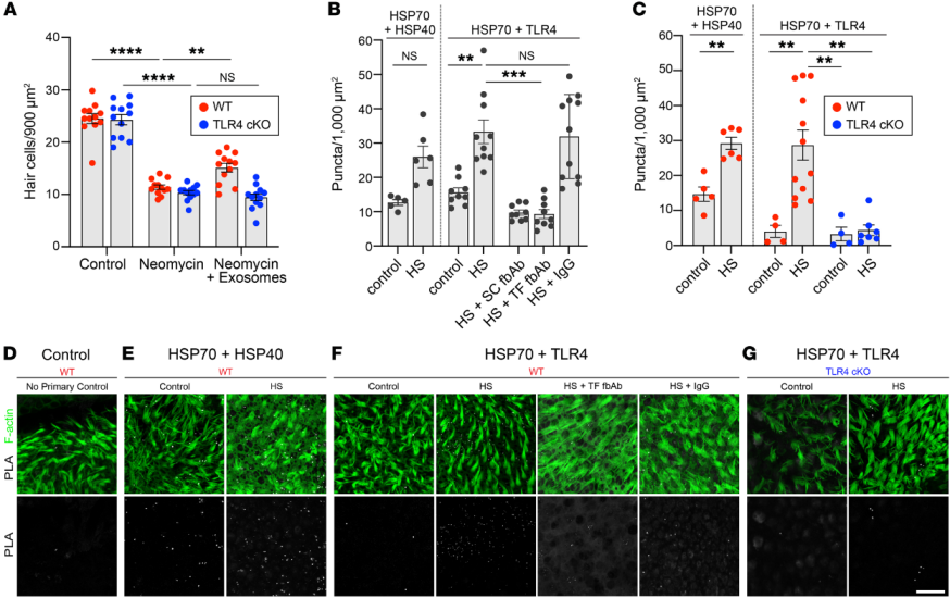
     为探索TLR4信号通路在外泌体介导的耳毒性应激胞囊毛细胞保护中的作用,实验     获得毛细胞中有条件缺失TLR4的后代(TLR4- cko小鼠),对比来自热休克胞囊外泌体在新霉素存在下毛细胞的存活率情况,表明外泌体介导的保护需要在毛细胞中表达TLR4
      研究采用邻近结扎法(PLA)评估HSP70TLR4是否在胞囊中相互作用PLA检测了TLR4- cko小鼠胞囊中HSP70-TLR4的相互作用,证实了HSP70-TLR4相互作用的特异性
外泌体10.png外泌体11.png 
 
 
总结:
     外泌体代表了一种以前未描述的内耳细胞间通信机制,可以介导非自主生存信号,并保护感觉毛细胞免受致命压力。外泌体可以被设计为向内耳输送治疗性分子,以防止或逆转听力损失。
 

上一篇

【CDD】8分+,经典套路解锁骨髓间充质干细胞外泌体缓解血管钙化的机制研究

下一篇

【Biomedicines】苹果外泌体确实有让你“远离医生”的能力

更多资讯

我的询价