研载生物科技(上海)有限公司

8

手机商铺

qrcode
商家活跃:
产品热度:
  • NaN
  • 0.5
  • 1.5
  • 0.5
  • 3.5

研载生物科技(上海)有限公司

入驻年限:8

  • 联系人:

    刘经理

  • 所在地区:

    上海 闵行区

  • 业务范围:

    细胞库 / 细胞培养、技术服务

  • 经营模式:

    生产厂商 科研机构

在线沟通

公司新闻/正文

【Theranostics】11分+,外泌体miR-21介导慢性肾病的发病机制研究

942 人阅读发布时间:2022-06-28 17:20

       肾积水是临床上常见的肾脏疾病,通常是结石或肿瘤引起输尿管梗阻而导致的。长期肾积水和肾纤维化与进行性慢性肾病(CKD)相关。肾小管上皮被认为是肾损伤的主要目标和中心。miRNAs是一种小的非编码RNA,在转录后基因水平发挥负调控作用,已被证明参与了由肾积水引起的肾纤维化的发展。同时,外泌体也与肾积水、糖尿病或缺血再灌注损伤引起的肾纤维化密切相关。
       这篇武汉大学人民医院程帆课题组在Theranostics杂志上发表的文章(IF:11.6),研究表明肾小管上皮细胞的外泌体miR-21可能通过miR-21/PTEN/Akt通路在梗阻肾脏中激活成纤维细胞,从而加速肾纤维化的发展,为开发治疗CKD提供了一个新途径。
1.png 
 
技术路线:
2.png 
研究结果:
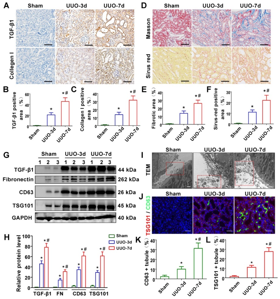
1. UUO(单侧输尿管梗阻)诱导的肾纤维化模型中TGF-β1表达和外泌体产生增加
       通过Masson三色染色、天狼星红染色、Western Blotting和免疫组化方法评估UUO-3dUUO-7d模型的肾纤维化和TGF-β1表达。TGF-β1表达及肾纤维化程度与梗阻时间呈正相关。接着进行透射电镜、免疫荧光和Western Blotting检测。透射电镜显示UUO后细胞外囊泡分泌明显增加。Western Blotting和免疫染色CD63TSG101(外泌体标记)显示,外泌体在UUO-3d组明显增加,在UUO-7d组进一步增加。此外,外泌体主要分布在肾小管上皮周围。
 3.png
 
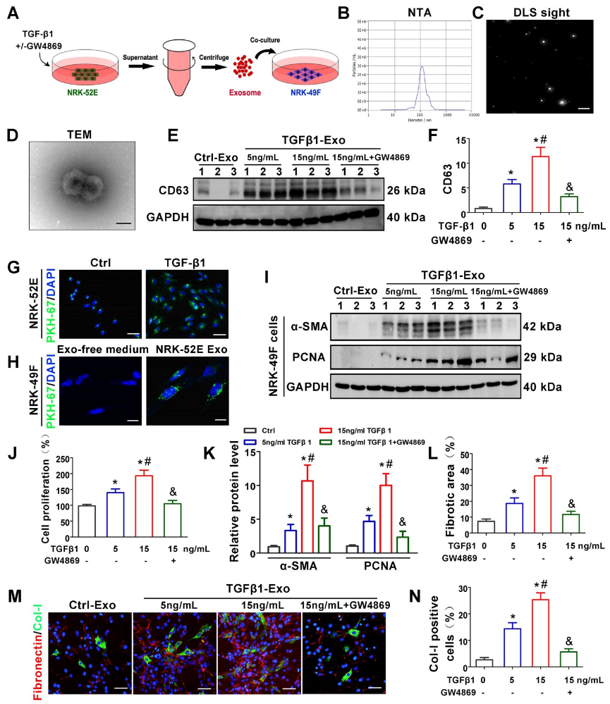
2. TGF-β1体外促进肾小管上皮细胞分泌外泌体,激活成纤维细胞
      NRK-52E细胞在不同浓度TGF-β1加或不加GW4869(外来体分泌抑制剂)孵育24h,收集条件培养液中的外泌体刺激正常大鼠肾脏间质成纤维细胞(NRK-49F )NTADLSTEM检测到,大部分分离的细胞外囊泡为外泌体。CD63Western Blotting分析得知,外泌体的分泌依赖于TGF-β1的浓度,GW4869处理明显抑制细胞外基质沉积。PKH-67标记NRK-52E进行示踪,荧光强度增强进一步证实TGF-β1处理后外泌体分泌增加。PKH-67标记的外泌体与NRK-49F孵育后被吸收。
 4.png
 
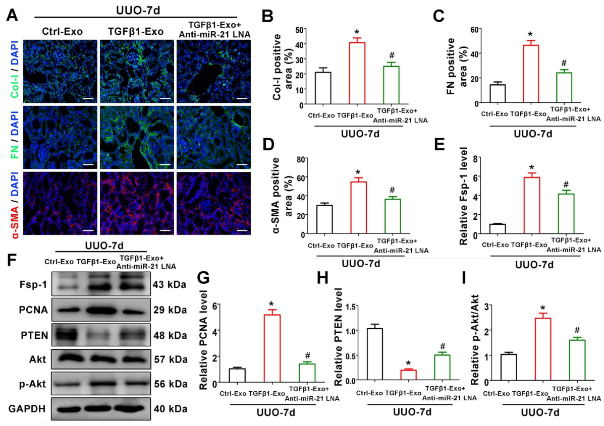
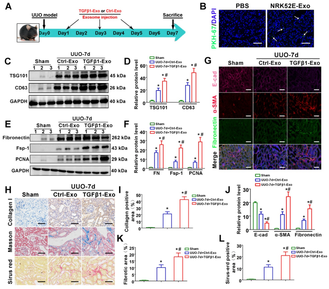
3. 小管细胞来源的外泌体在体内促进肾纤维化
      UUO小鼠在第135天注射来自相同数量NRK-52ECtrl-Exo,TGFβ1-Exo通过尾静脉注射在体内梗阻肾脏中观察到PKH-67标记的TGFβ1-Exo。此外,TGFβ1-Exo诱导CD63TSG101表达明显高于Ctrl-ExoCol-IE-cadα-SMA和纤维连接蛋白的免疫染色以及纤维连接蛋白、Fsp-1PCNAWestern Blotting分析或天狼星红染色结果显示,与Ctrl-Exo组相比,TGFβ1-ExoUUO7天促进了成纤维细胞的增殖,加重了纤维连接蛋白和胶原沉积。
 5.png
 
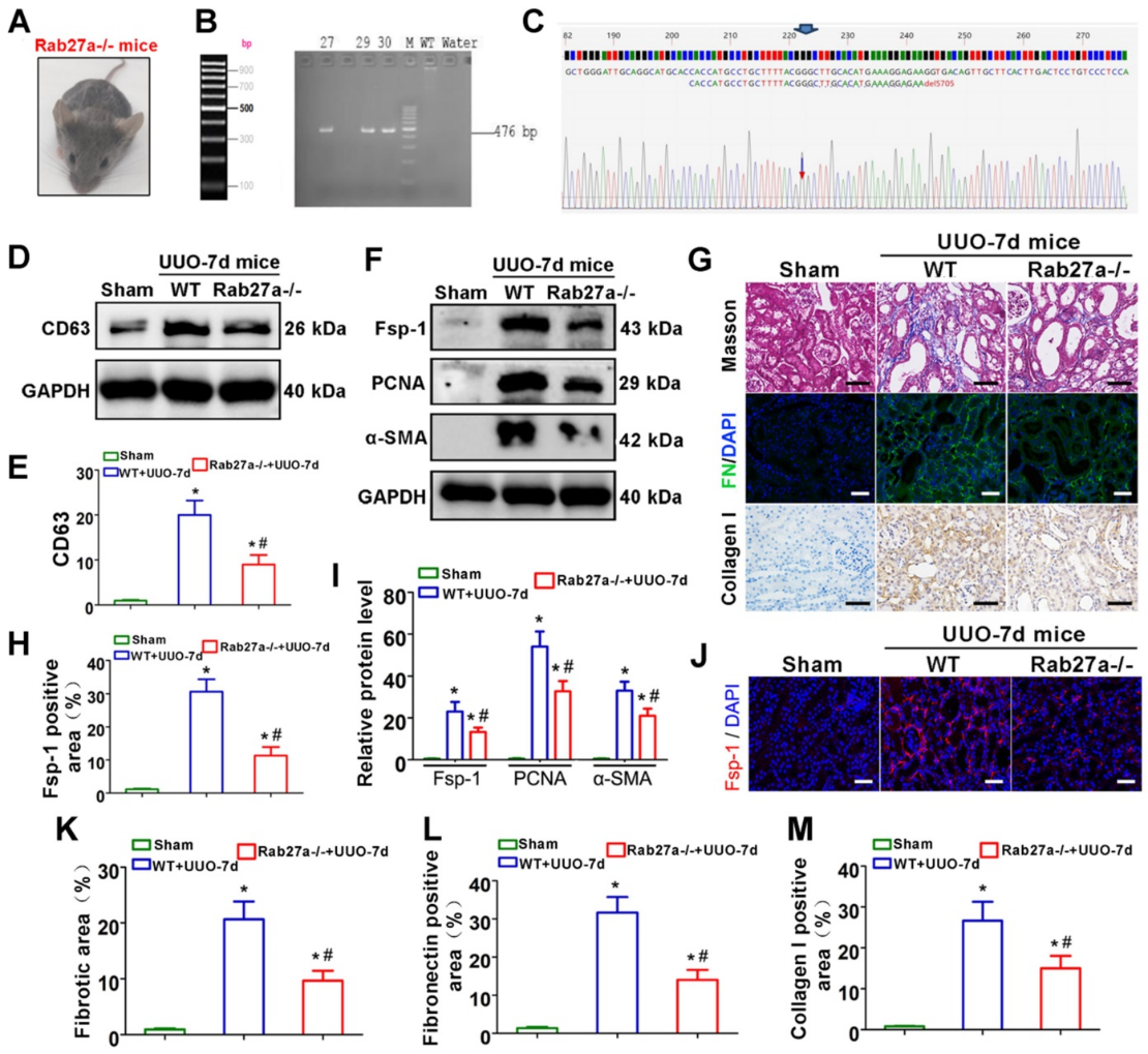
4. 敲除Rab27a可抑制外泌体分泌,减轻体内UUO诱导的肾纤维化
      构建Rab27a敲除小鼠(Rab27a-/-)Western Blotting检测CD63的表达,提示敲除Rab27a后,UUO肾脏的外泌体分泌减少。Western Blotting和免疫荧光检测α-SMAPCNAFsp-1的表达,结果显示,敲除Rab27a可明显抑制成纤维细胞的活化同时,Masson染色、Col-I免疫组化染色和纤维连接蛋白免疫荧光染色证实,敲除Rab27a通过抑制胶原和纤维连接蛋白沉积改善UUO后肾纤维化。
 6.png
 
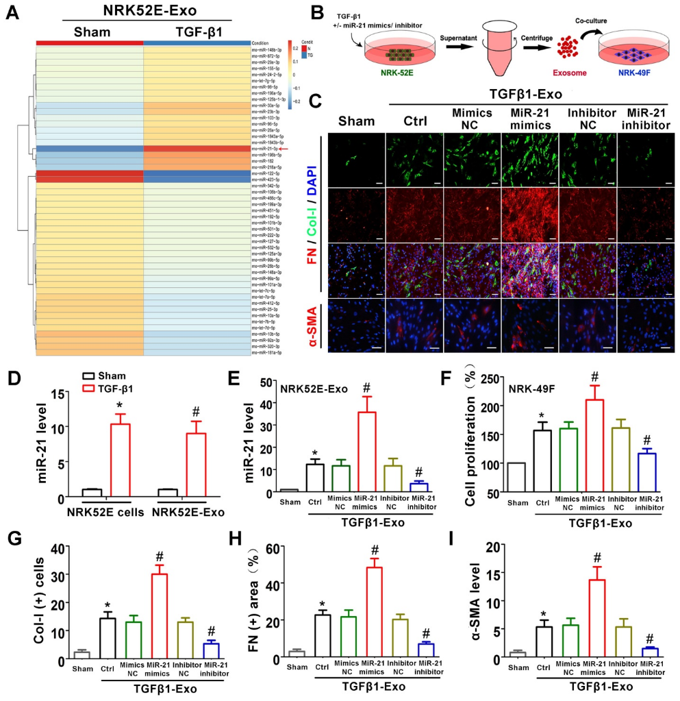
5. 小管细胞来源的外泌体miR-21在体外促进成纤维细胞的活化
       PCR检测结果显示,TGF-β1处理后,miR-21NRK-52ENRK-52E传递的外泌体中被诱导miR-21模拟物或抑制剂转染到NRK-52E中,过表达或抑制外泌体miR-21miR-21模拟转染NRK-52E的外泌体刺激NRK-49F时,Col-I、纤连蛋白和α-SMA的表达明显增加,细胞增殖也明显增加。同样,miR-21抑制剂转染NRK-52E的外泌体刺激时,表达和细胞增殖降低。
 7.png
 
6. PTENmiR-21的潜在靶点
       通过构建一个携带PTEN 3'UTR的野生型PTEN (PTEN-WT)荧光素酶报告基因,来验证miR-21PTEN之间的关系。将含有PTEN-WTmiR-21模拟物转染NRK-49F后,与Ctrl组相比,miR-21模拟物抑制了PTEN-miR-21转染的细胞中的荧光素酶活性。Western Blotting检测NRK-49FPTEN及其下游p-Akt的表达水平。当miR-21模拟转染NRK-52E的外泌体刺激时,PTEN明显降低,p-Akt升高miR-21抑制剂转染NRK-52E的外泌体刺激时,变化被缓解。
 8.png
 
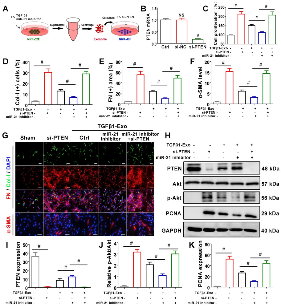
7. 小管细胞来源的外泌体miR-21通过PTEN/Akt通路介导成纤维细胞活化
      NRK-49F细胞分为三组处理①单转siPTEN外泌体干预+单转miR-21-inhibitor外泌体干预+转染miR-21-inhibitor+siPTEN。通过Western Blotting检测、免疫荧光染色进行检测。结果显示:①组处理后促进NRK-49F的增殖;Col-I、纤连蛋白和α-SMA表达增加;抑制PTEN加速p-Akt②组处理后抑制NRK-49F增殖;Col-I、纤连蛋白和α-SMA表达抑制;加速PTEN并抑制p-Akt③组处理后和②组效应逆转。
 9.png
8. 小管细胞来源的外泌体miR-21在体内通过PTEN/Akt通路促进肾纤维化
       通过Col-I、纤维连接蛋白和α-SMA的免疫染色以及Fsp-1PCNAWestern Blotting检测,来自NRK-52ETGFβ1-ExoUUO7天增加了细胞外基质和成纤维细胞的增殖。而抑制miR-21在小管细胞来源的外泌体中的表达可以抑制成纤维细胞的活化和细胞外基质的生成。肾小管细胞来源的外泌体在UUO后下调PTEN并激活p-Akt。此外,外泌体中miR-21的抑制可上调PTEN并抑制p-Akt
 10.png
 
总结:
实验证明了小管细胞来源的外泌体在输尿管梗阻性肾积水和长期肾纤维化中发挥重要作用发现UUO后含有miR-21的外泌体的产生增加管状细胞来源的外泌体miR-21通过靶向PTEN促进成纤维细胞活化,并影响PTEN/Akt通路。
 
 

上一篇

11分+!解锁tsRNA在结直肠癌中发挥的重要作用

下一篇

一文带你了解如何实现锚肽捕获、靶向和装载各种来源的外泌体

更多资讯

我的询价