研载生物科技(上海)有限公司

8

手机商铺

qrcode
商家活跃:
产品热度:
  • NaN
  • 0.5
  • 1.5
  • 0.5
  • 3.5

研载生物科技(上海)有限公司

入驻年限:8

  • 联系人:

    刘经理

  • 所在地区:

    上海 闵行区

  • 业务范围:

    细胞库 / 细胞培养、技术服务

  • 经营模式:

    生产厂商 科研机构

在线沟通

公司新闻/正文

11分+!解锁tsRNA在结直肠癌中发挥的重要作用

2403 人阅读发布时间:2022-06-30 16:45

      大量研究集中于miRNA、lncRNA、piRNA和circRNA,很少人关注tRNA,最近的研究确定tRNA可以在压力条件下被切割,形成tsRNA,参与到各种细胞过程,并在癌症进展中发挥重要作用,然而,tsRNA参与结直肠癌CRC进展过程仍然不清楚,今天为大家分享一篇发表在J Exp Clin Cancer Res上的文章,对此进行了探究。
t1.png 
文章链接:https://www.ncbi.nlm.nih.gov/pmc/articles/PMC7885485/
技术路线:
t2.png 
     tsRNA根据酶切位点和长度的不同可分为half-tRNA(即tiRNA,30-45nt)和tRF(14-30nt)。tiRNA是由angiogenin(ANG)在多种应激条件下,在成熟tRNA的反密码子环处特异性切割产生的5'-和3'-tiRNA。尽管研究者对tsRNA产生了兴趣,但tsRNA的生物发生和机制仍然在很大程度上是未知的,在本研究中,作者发现5'tiRNA-His-GTG在CRC进展中发挥促癌作用,缺氧环境中,在HIFα/ANG轴的调节下,5'tiRNA-His-GTG与大肿瘤抑制激酶2(LATS2)相互作用以抑制hippo信号通路,最终促进促增殖和抗凋亡相关基因的表达。
 
结果:
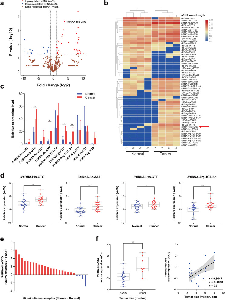
1. 5'tiRNA-His-GTG在人CRC组织中上调并与肿瘤大小相关
     CRC和正常组织进行二代测序,以变化倍数2或<0.5且p<0.05为筛选标准,结合q-PCR验证,筛选出5'tiRNA-His-GTG、3'tiRNA-Ile-AAT、3'tiRNA-Lys-CTT和3'tiRNA-Arg-TCT-2-1在CRC组织中上调。鉴于5'tiRNA-His-GTG上调最高,且5'tiRNA比3'tiRNA具有更高的生物学意义,因此作者就5'tiRNA-His-GTG进行了进一步研究。此外通过临床数据分析发现5'tiRNA-His-GTG与肿瘤大小呈正相关,与年龄、性别或临床分期无关。
t3.png ​
 
2. 5'tiRNA-His-GTG的特征及检测方法
      5'tiRNA-His-GTG来源于成熟的tRNA-His-GTG,长度为35nt,q-PCR分析显示5'tiRNA-His-GTG主要位于细胞质中。由于tRNA上存在大量的转录后修饰,而这些修饰在tRNA被切割成tsRNA时仍被保留下来,所以目前检测tsRNA的方法需要对RNA预处理,去掉的修饰,并进行3'/5'端加接头序列,而5'tiRNA-His-GTG只需要3'端接头连接,因此作者提出了一种简化的cDNA合成方法Stem-loop RT PCR,该方法不需要RNA预处理,并通过Sanger和Northern印记验证了该方法的可行性及准确性。
t4.png

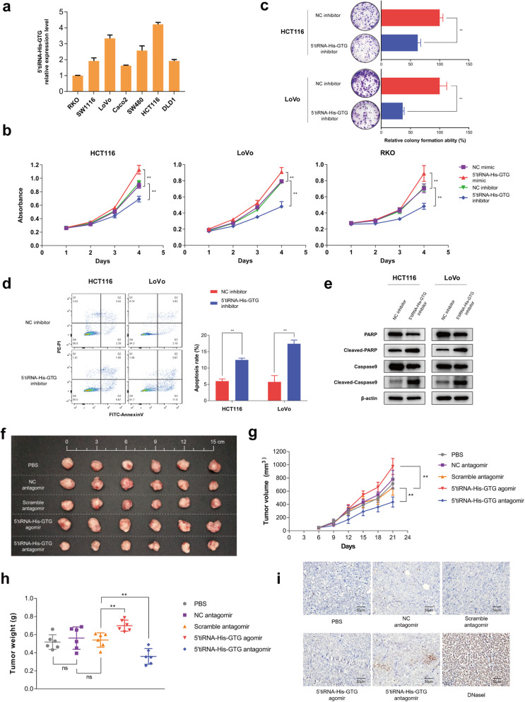
3. 5'tiRNA-His-GTG在CRC中发挥致癌作用
    CRC细胞中高表达或敲低5'tiRNA-His-GTG后,发现5'tiRNA-His-GTG mimic能促进细胞增殖,而5'tiRNA-His-GTG inhibitor抑制细胞增殖,减少集落形成,诱导细胞凋亡。此外,CRC肿瘤模型瘤体中给予5'tiRNA-His-GTG agomir和antagomir处理后,两者的结果呈现相反趋势,但与体外结果一致,5'tiRNA-His-GTG agomir能促进肿瘤生长,抑制细胞凋亡,表明5'tiRNA-His-GTG在CRC进展中发挥致癌作用。
 t5.png
4. 5'tiRNA-His-GTG由缺氧/HIFα/ANG轴调控
      瘤组织的快速生长会导致营养和氧气供应不足,从而形成缺氧环境,而缺氧能诱导tiRNA的产生,这也解释了5'tiRNA-His-GTG与肿瘤大小有关的原因。在体外,将细胞进行缺氧培养,可促进5'tiRNA-His-GTG、HIFα和ANG的表达。缺氧培养的细胞中敲低ANG后, 5'tiRNA-His-GTG的表达水平会下降,此外HIFα的抑制剂能抑制缺氧诱导的5'tiRNA-His-GTG和ANG的表达,表明HIFα是缺氧诱导的5'tiRNA-His-GTG的关键上游调节因子。另外通过生信预测和荧光素酶检测发现HIFα能靶向结合ANG启动子。表明5'tiRNA-His-GTG是由缺氧/HIFα/ANG轴调控的。
 t6.png
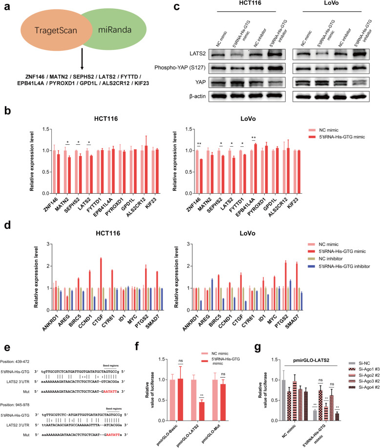
5. 5'tiRNA-His-GTG靶向LATS2并抑制hippo信号通路
      借助TargetSan和miRanda预测工具及q-PCR分析,发现过表达5'tiRNA-His-GTG后hippo信号通路中的LATS2表达下降,且在体内外5'tiRNA-His-GTG的上调均能下调LATS2和磷酸化YAP,上调总YAP水平,且能影响hippo信号通路相关基因的表达。通过生信预测结合荧光素酶检测发现在AGO1和AGO3的参与下,5'tiRNA-His-GTG能靶向LATS2的3'UTR区域,抑制剂LATS2表达。
 t7.png
6. 敲低LATS2部分挽救5'tiRNA-His-GTG inhibitor对CRC细胞的抑制作用
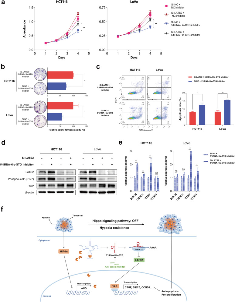
      为研究5'tiRNA-His-GTG的促癌作用是否依赖LATS2,作者在细胞内同时敲低5'tiRNA-His-GTG和LATS2,发现敲低LATS2后能削弱5'tiRNA-His-GTG inhibitor对细胞增殖和集落形成的抑制作用,降低了YAP的磷酸化水平,但增加了其总水平,且上调了hippo信号通路的一些下游基因。结果表明LATS2参与了5'tiRNA-His-GTG的促癌作用,但不完全依赖于LATS2。
t8.png

 
讨论:
   本研究发现癌细胞的持续快速生长所造就的缺氧环境,刺激了HIFα的表达,促进ANG转录,进而增加5'tiRNA-His-GTG的水平,5'tiRNA-His-GTG即可通过抑制LATS2翻译关闭hippo信号通路,说明CRC细胞可能通过产生5'tiRNA-His-GTG来保护自己免受缺氧环境的影响。该研究成果提供了一种新的CRC进展机制,为治疗CRC提供新的策略。
 

上一篇

茶花外泌体能抑制转移性乳腺癌?!这样14分+文章你也能发!

下一篇

【Theranostics】11分+,外泌体miR-21介导慢性肾病的发病机制研究

更多资讯

我的询价