研载生物科技(上海)有限公司

8

手机商铺

qrcode
商家活跃:
产品热度:
  • NaN
  • 0.5
  • 1.5
  • 0.5
  • 3.5

研载生物科技(上海)有限公司

入驻年限:8

  • 联系人:

    刘经理

  • 所在地区:

    上海 闵行区

  • 业务范围:

    细胞库 / 细胞培养、技术服务

  • 经营模式:

    生产厂商 科研机构

在线沟通

公司新闻/正文

【SCI】外泌体&自噬能发14分+文章,赶紧来围观!

1631 人阅读发布时间:2022-07-14 16:30

​        异常的软骨钙化在骨关节炎OA进展中起重要作用,但钙化形成的机制仍未知。与磷酸钙矿物晶体有关的细胞外囊泡被称为钙化EV,可充当核灶,驱动组织钙化,尽管在OA软骨中可以检测到EV颗粒,但它们在OA软骨钙化中的起源和作用尚未明确。分泌性自噬是一种机械协调的过程,可通过EV将货物运输或分泌到细胞外。研究表明自噬体标志物LC3介导蛋白质和RNA货物装载到EV中,抑制自噬可防止牙髓干细胞对ECM的钙化,然而分泌性自噬与钙化EV之间的关系及其启动钙化的方式尚不清楚。
        基于上述问题,空军军医大学焦凯课题组研究了EV在颞下颌关节(TMJ)OA软骨中的功能及其在病理性软骨钙化中的贡献,研究成果发表在Science Advances(IF:14.958)杂志上。
技术路线:
外泌体3.png 
 
结果:
1. 软骨钙化发生在OA早期并逐渐加重
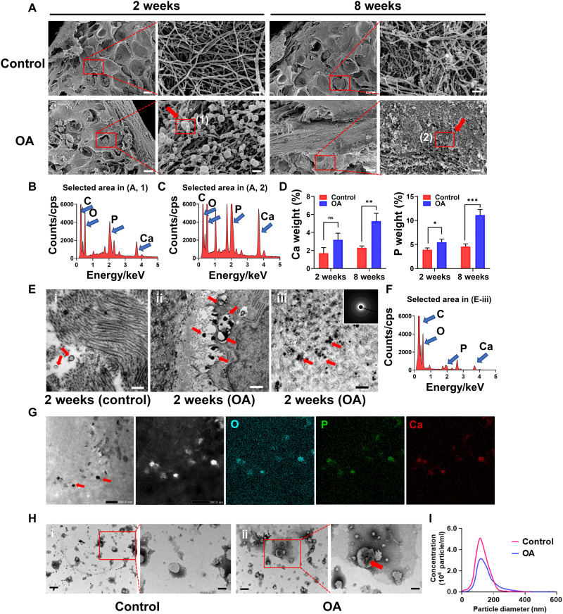
     TMJ-OA大鼠模型的IHC染色结果显示,建模2周即可在OA软骨中看到钙化发生,到8周时,钙化区域显著增加。经CT扫描,钙化主要位于OA软骨中,ECM中的胶原排列紊乱,8周时胶原带消失,胶原原纤维表面出现大量钙化。表明OA早期就发生了软骨钙化,且随着病情恶化而加重。
外泌体4.png 
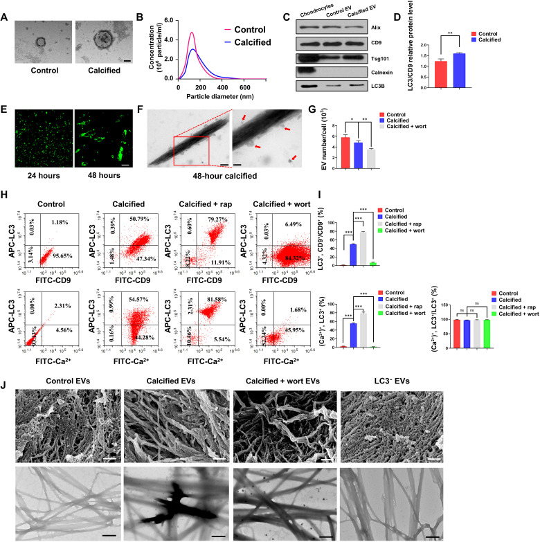
2. 钙化EV参与OA软骨的钙化
     为探究OA中软骨钙化的病理机制,对对照组和OA组软骨的超微结构和元素进行分析,发现建模2周OA软骨中的胶原原纤维附近有大量含有钙磷的球形颗粒;在8周时,颗粒沿胶原原纤维分布并聚集成钙斑,大量矿物质沉积物聚集在ECM中。从对照和OA组大鼠软骨中分离出EV,OA组EV的尺寸要比对照组大,且内部因含钙磷而呈现致密的结构。表明钙化EV参与了TMJ-OA的软骨钙化过程。
外泌体5.png

3. 钙化EV来源于含矿物质的自噬体
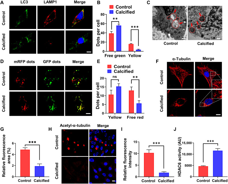
     为阐明钙化EV的来源及其与软骨细胞自噬的关系,首先对钙化区域进行IF分析,发现OA组的LC3蛋白水平上调,但自噬体与溶酶体融合减少,融合相关基因SNAP24、STX17和VAMP8的mRNA表达下降。此外,OA软骨细胞中的自噬体含有低结晶度的无定形矿物质,含钙磷。表明在OA软骨细胞中自噬体和溶酶体的融合受阻,自噬通量的阻塞及自噬体积累可能是钙化EV释放的原因。
6.png

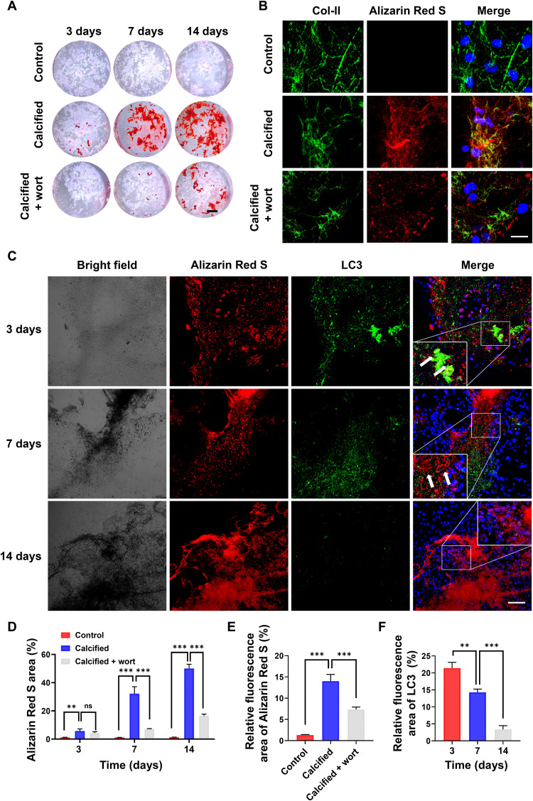
4. LC3+EV参与胶原水凝胶钙化
      通过体外建立胶原水凝胶和原代软骨细胞3D共培养系统来探究自噬和钙化EV对病理性软骨钙化的作用。在钙化培养基中,软骨细胞发生OA变化,包括MMP3表达增加和蛋白聚糖表达降低,同时诱导胶原钙化;自噬抑制剂wortmannin处理后,可抑制钙化的发生。共培养3天在钙化组就可以看到LC3+EV的球形钙化颗粒,在7和14天的胶原基质中的小钙化形成较大的钙化斑,沿着胶原原纤维聚集,14天时LC3+EV几乎消失,表明源自软骨细胞的自噬性LC3+EV 参与了胶原水凝胶的钙化。
外泌体7.png

5. 分泌性自噬体是钙化EV的起源
      TEM显示共培养7天的钙化组,在软骨细胞和ECM中可见含钙磷的EV,LC3聚集在钙化EV的外围,LC3+EV在ECM中聚集形成钙化斑。证明来自软骨细胞的分泌性自噬体是钙化EV的起源。
外泌体8.png

6. LC3+EV引起胶原水凝胶钙化
      钙化组体外培养液中分离得到的EV含有致密物质,与体内OA软骨EV大小相似,LC3B/CD9的相对表达水平比对照组高。软骨细胞在钙化培养基中培养2天,钙化EV就显示出较大的聚集,引起明显的胶原钙化。FACS显示钙化组软骨细胞分泌的LC3+EV占CD9+EV的50.79%,且LC3+(Ca2+)EV占(Ca2+)EV的54.57%,同时LC3+EV和LC3+(Ca2+)EV的含量受自噬抑制剂和诱导剂的影响。说明LC3+EV可运输Ca2+,LC3+EV在软骨细胞钙化后大量增加,且该过程受自噬调控。用LC3共轭磁珠去除钙化组分离得到的LC3+EV后,将剩余的EV与胶原水凝胶共孵育,并不能引起胶原钙化,表明LC3+EV参与了OA中的病理性钙化。
外泌体9.png

7. HDAC6诱导的微管失衡导致LC3+钙化EV的释放
       与体内观察到的结果一致,共培养系统中钙化组自噬体和溶酶体的融合率及融合相关因子的表达均低于对照组,通过mRFP-GFP-LC3腺病毒感染软骨细胞进一步验证了这一结果。鉴于自噬体和溶酶体的融合受微管稳定性调节,HDAC6诱导α-微管蛋白去乙酰化调控微管稳定性,作者评估了α-微管蛋白的结构和、乙酰化及HDAC6活性,发现与对照组相比,钙化组的软骨细胞中α-微管蛋白表达降低,结构紊乱,乙酰化水平降低,同时HDAC6活性增强。因此HDAC6诱导的微管失衡抑制了自噬通量,造成自噬体积累,促进LC3+钙化EV从软骨细胞释放到ECM中。
外泌体10.png

8. 抑制HDAC6可逆转OA软骨钙化
     在OA鼠关节内注射HDAC6抑制剂tubacin后,OA组的LC3+钙化EV含量显著降低。OA大鼠的软骨变薄、蛋白聚糖丢失,软骨钙化异常,但tubacin处理后能减弱软骨钙化和退化,TEM和SEM结果进一步证实,tubacin的处理能挽救紊乱破碎的胶原原纤维、软骨ECM中的钙化及软骨退化。表明HDAC6在OA软骨钙化过程中起到关键作用。
外泌体11.png

讨论:
       本研究中作者首先借用大鼠TMJ-OA模型发现病理性软骨钙化发生在OA早期,同时检查到LC3+钙化EV的存在,基于此结果,作者建立了软骨细胞在胶原水凝胶中离体培养系统,证实软骨细胞释放的钙化EV是LC3+的,且参与诱导钙化,而LC3+钙化EV的分泌是由HDAC6介导的微管失衡抑制自噬通量引起的,通过使用HDAC6抑制剂可以阻断钙化EV的释放,有效逆转病理性软骨钙化和OA的进展。作者的研究成果确定了一种新的机制,即源自分泌性自噬的钙化EV参与病理性软骨钙化,为临床预防和阻断OA进展提供新策略。
 

上一篇

【Aging Cell】11分+研究证明:运动能促进外泌体释放,让你更年轻健康!

下一篇

茶花外泌体能抑制转移性乳腺癌?!这样14分+文章你也能发!

更多资讯

我的询价