研载生物科技(上海)有限公司

8

手机商铺

qrcode
商家活跃:
产品热度:
  • NaN
  • 0.5
  • 1.5
  • 0.5
  • 3.5

研载生物科技(上海)有限公司

入驻年限:8

  • 联系人:

    刘经理

  • 所在地区:

    上海 闵行区

  • 业务范围:

    细胞库 / 细胞培养、技术服务

  • 经营模式:

    生产厂商 科研机构

在线沟通

公司新闻/正文

【Aging Cell】11分+研究证明:运动能促进外泌体释放,让你更年轻健康!

797 人阅读发布时间:2022-07-18 15:25


烟酰胺腺嘌呤二核苷酸(NAD+)是细胞内能量代谢的必须物,其含量在衰老过程中呈下降趋势,影响着寿命及年龄相关的健康状况。烟酰胺磷酸核糖基转移酶NAMPTNAD+生物合成途径中的限速酶,存在于细胞内和细胞外(即iNAMPTeNAMPT),eNAMPT存在于EV中,被细胞摄取后能提NAD+水平目前尚不清楚eNAMPT释放的生理原因,及其如何受年龄和运动的影响。澳大利亚斯威本科技大学和Exopharm公司联合研究了年龄及运动对人体eNAMPT释放的影响,确定了年龄和运动对参与NAD+生物合成的细胞外信号通路的影响。并将研究成果发表在Aging Cell(IF:11.0047)上。
1.png
文献连接:https://onlinelibrary.wiley.com/doi/10.1111/acel.13647
技术路线:
 2.png


1. 运动及年龄对人体eNAMPT的影响
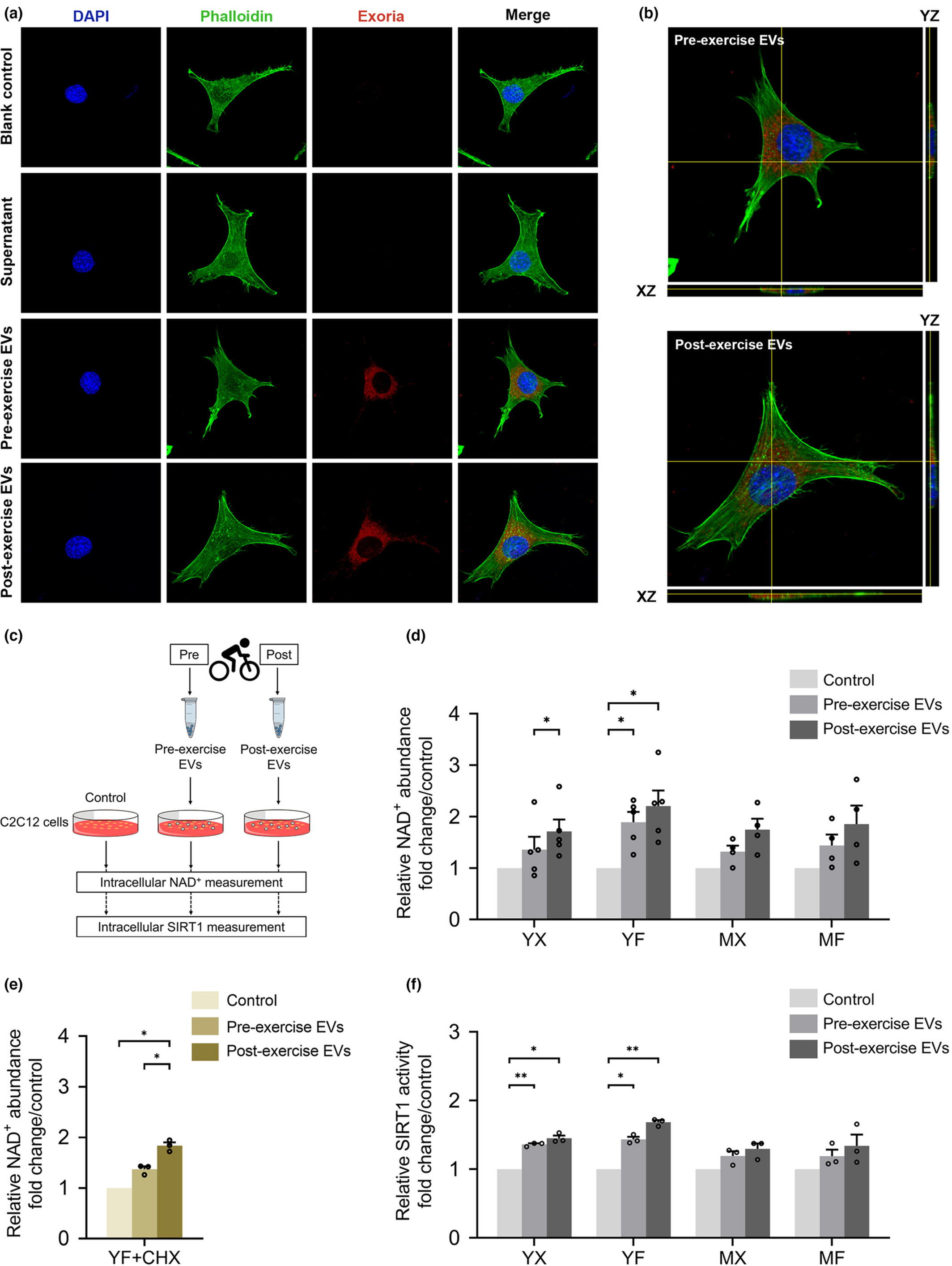
按年龄和有氧适能将受试者分成4组,分别收集运动前后的血浆,从中分离EV,通过纳米颗粒分析仪对不同组的EV进行分析,发现各组的EV粒径大小不随运动变化,但运动会促进EV释放。
通过WB分析NAMPT敲除和对照C2C12细胞内NAMPT蛋白质水平,验证了NAMPT抗体的有效性和特异性。接着,对各组运动前后EV中TSG101和NAMPT的表达进行WB分析,运动后各组TSG101水平均有所增加,但各组间无差异;年轻组和成熟健康组人员在运动后EV中的eNAMPT相对表达量均有所增加,年轻健康组是显著增加的组。
3.png

 
2. 来自运动人体的含有eNAMPT的EV可促进受体细胞中NAD+和SIRT1的活性
首先用Exopharm公司的荧光染料Exoria标记MF组运动前后的EV,与C2C12细胞共孵育60min,共聚焦显微镜下即可观察到EV被C2C12细胞摄取,Z堆叠成像显示EV通过跨细胞膜内化的。接着用比色测定法测定了运动前后EV对C2C12细胞内NAD+丰度的影响,结果显示两个年轻组运动后EV处理细胞1hr能显著增加细胞NAD+的丰度。用放线jun酮CHX抑制细胞内蛋白质翻译后,YF组运动后的EV依然能上调NAD+的丰度,说明EV对NAD+的作用并非是通过上调蛋白质表达引起的,结合作者的实验及控制时间,可以确认eNAMPT在此过程中起主要作用。同时检测了运动前后EV对细胞内NAD+依赖性酶SIRT1的活性,结果证实eNAMPT的下游通路在YX和YF组EV处理后,在受体细胞内被激活。
 4.png
 
 
讨论:
本研究发现运动会促进EV的释放,促进健康年轻人EV中eNAMPT的含量,成熟健康组在运动后表现出与不健康年轻组相似的EV-eNAMPT释放量,说明运动可以克服与年龄相关的eNAMPT释放下降。释放的EV-eNAMPT促进受体细胞中NAD+和SIRT1的活性,说明运动可通过EV诱导跨组织信号传导以维持多个器官中的代谢稳态,在衰老期间改善健康。但是否不健康年轻人的NAMPT可用性低、EV包装机制是否在年长和不健康个体中减弱、以及eNAMPT在运动过程中如何进入EV的,均需进一步探究。
 

上一篇

热点思路:炎症小体-自噬-外泌体途径激活细胞焦亡诱导皮肤损伤,轻松拿捏高分文章!

下一篇

【SCI】外泌体&自噬能发14分+文章,赶紧来围观!

更多资讯

我的询价