研载生物科技(上海)有限公司

8

手机商铺

qrcode
商家活跃:
产品热度:
  • NaN
  • 0.5
  • 1.5
  • 0.5
  • 3.5

研载生物科技(上海)有限公司

入驻年限:8

  • 联系人:

    刘经理

  • 所在地区:

    上海 闵行区

  • 业务范围:

    细胞库 / 细胞培养、技术服务

  • 经营模式:

    生产厂商 科研机构

在线沟通

公司新闻/正文

口腔领域大佬这样发高分文章,肿瘤微环境→外泌体诱导正常上皮细胞致癌转化,值得一看!

1116 人阅读发布时间:2022-09-01 11:26

       口腔鳞状细胞癌(OSCC)由异质肿瘤细胞和肿瘤微环境(TME)组成,当前的研究集中于癌细胞和非癌细胞之间的通讯,并已取得较大成就,但很少关注癌细胞与其周围正常上皮细胞之间的联系。晚期肿瘤体积不断增大的原因,除了癌细胞的自我更新外,也可能涉及癌周正常细胞的致癌转化,而癌细胞是否参与正常上皮细胞的癌前转化尚不清楚。基于癌细胞衍生的外泌体EV在调节TME中起到关键作用,因此探究OSCC-EV对癌周正常细胞的影响可为了解OSCC的进展提供新的见解。
       武汉大学口腔医学院尚政军课题组探索了OSCC细胞与正常上皮细胞之间的细胞通讯,揭示了癌细胞破坏正常上皮细胞的潜在机制,并将结果发表在International Journal of Oral Science(IF:24.897)上。 技术路线:
3.png      ​1.png 
实验结果:
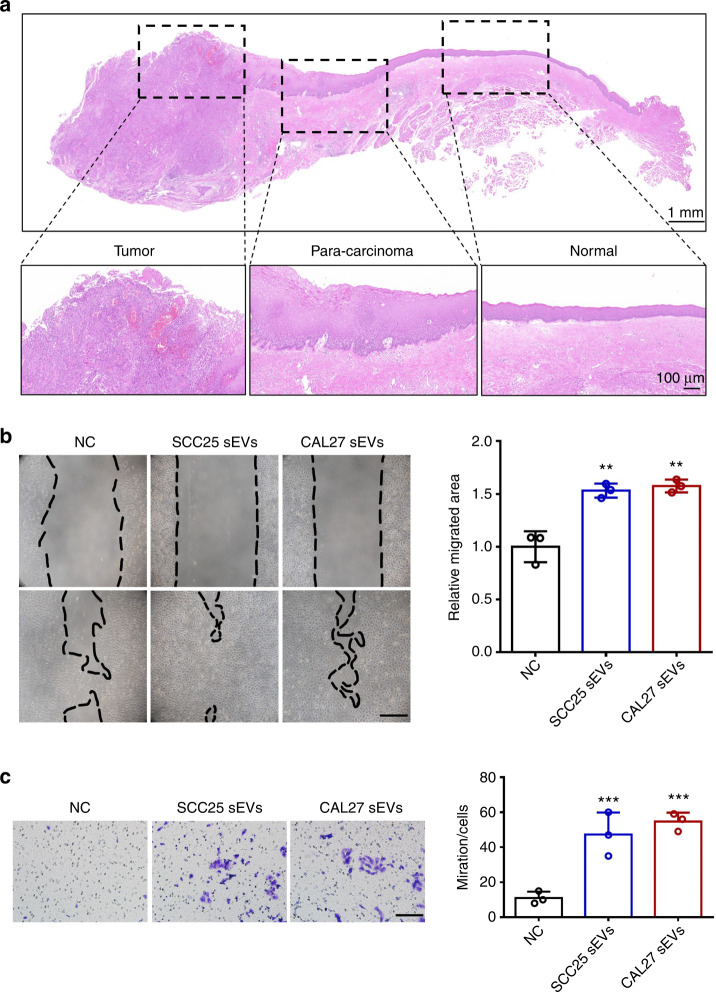
1. OSCC衍生的EV增强正常上皮细胞的迁移和侵袭
        OSCC组织HE结果显示癌巢区跟安全手术边缘之间有不典型的增生,暗示癌细胞可能诱导正常上皮细胞发生癌前转化。为探究EV是否参与其中,作者从OSCC细胞培养上清液中分离EV,对其进行表征。经荧光标记,确认了人口腔上皮细胞HIOEC可摄取SCC25和CAL27细胞来源的EVOSCC-EV的存在增强了HIOEC细胞的迁移和侵袭能力。
4.png
5.png

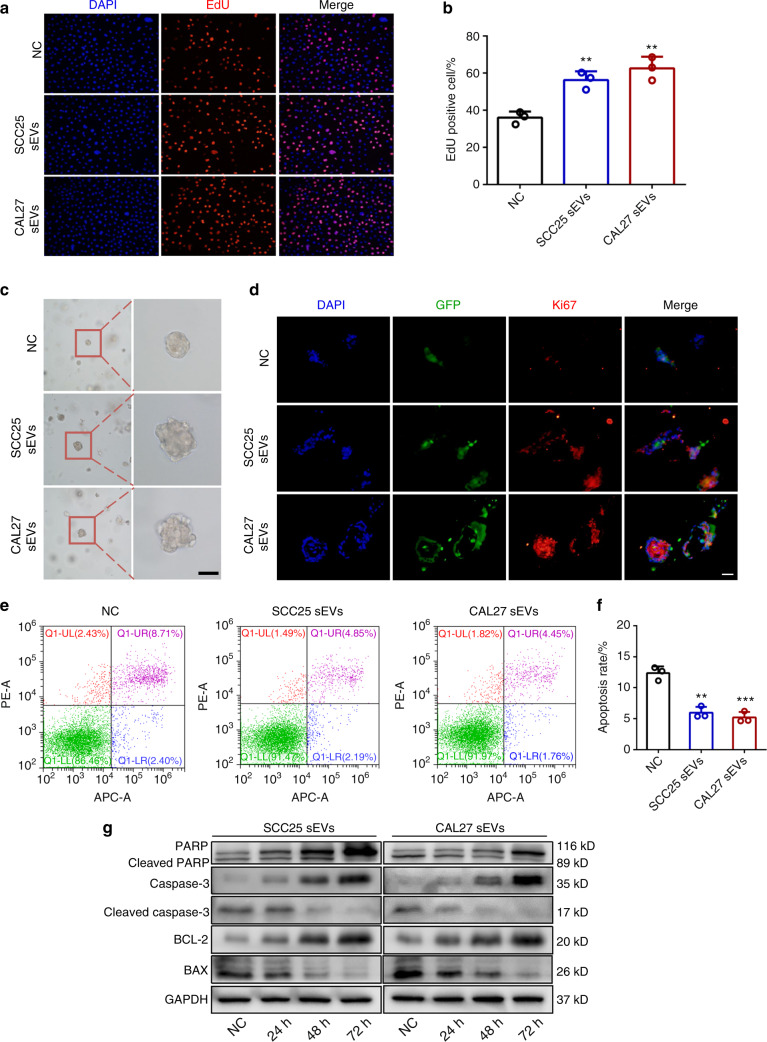
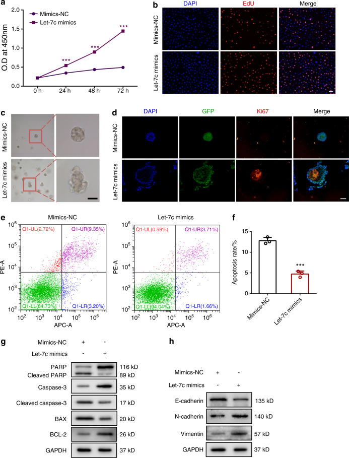
2. OSCC衍生的EV增强正常上皮细胞的增殖并抑制细胞凋亡
        CCK8Edu结果显示OSCC-EV显著增加HIOEC的增殖能力。通过3D培养系统培养HIOEC细胞,以模拟体内细胞生长环境,发现与对照组相比,EV处理组的细胞球体较大且形状不规则,Ki67表达增加。FACS显示EV处理过的细胞具有较低的凋亡率,同时凋亡相关蛋白(cleaved-PARP, cleaved-caspase-3和BCL-2)的蛋白质水平在EV的作用下随处理时间的延长而减少。说明OSCC-EV促进了正常上皮细胞的增殖,抑制凋亡。
6.png

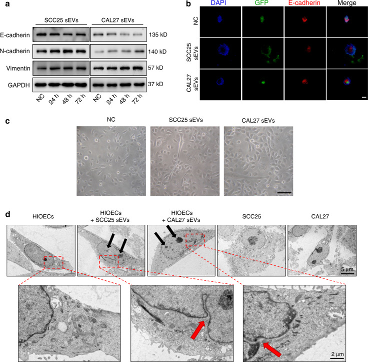
3. 正常上皮细胞在用OSCC衍生的sEV治疗后发生癌前转化
       EMT发生过程中上皮细胞间的细胞粘附消失,细胞获得更强的侵袭和迁移能力,如下图结果显示,OSCC-EV的处理影响了EMT相关标志物的表达,E-cadherin表达降低,增加了N-cadherin和 vimentin的表达。此外HIOEC细胞形态由椭圆形变成纺锤形;从TEM结果显示,EV处理后的上皮细胞中核质内陷,出现多个核仁,此为口腔癌前病变的典型特征。表明OSCC-EV增强了HIOECEMT,促进其发生癌前转化。
7.png

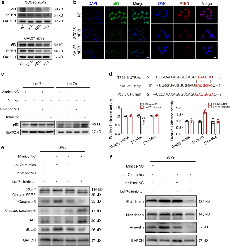
4. miR-let-7c/p53/PTEN通路参与了正常上皮细胞的癌前转化
       OSCC-EV下调了HIOEC细胞中p53PTEN的蛋白质水平,由于EV可通过传递蛋白质、DNARNA等参与细胞间通讯,因此作者借助miRandamicroTmiRmapTargetScan数据库预测发现p53可被多种miRNA靶向,Q-PCR分析发现其中只有miR-let-7bmiR-let-7cOSCC-EV中高表达,但其中miR-let-7c可被OSCC-EV转移到HIOEC细胞中。同时经双荧光素酶报告系统确认miR-let-7c可抑制p53的表达。miR-let-7c inhibitor预处理会抑制EV促进HIOEC恶性转化的能力,miR-let-7c mimic预处理则显示相反的结果。在HIOEC细胞中miR-let-7cOSCC-EV发挥相似的生物学作用,表明miR-let-7c/p53/PTEN通路参与了OSCC-EV诱导正常上皮细胞的癌前转化。
   8.png      9.png
 
 
讨论:
本研究中作者谈论了OSCC与正常口腔上皮细胞之间的细胞通讯,发现癌细胞可以通过传递EV来破坏正常上皮细胞,其中miR-let-7c起到关键作用。正常上皮细胞被癌细胞破坏并诱导癌前转化,可能是导致肿瘤体积增大的部分原因,本研究进一步扩展了肿瘤EV在转换TME和产生长距离致癌效应中的作用,为OSCC的进展提供新的见解。

上一篇

又一篇外泌体&铁死亡研究思路文章,一区9分+,建议收藏!

下一篇

1区17分+,一种分离肺组织高质量外泌体的有效方法,赶紧学起来!

更多资讯

我的询价