研载生物科技(上海)有限公司

9

手机商铺

qrcode
商家活跃:
产品热度:
  • NaN
  • 0.7999999999999998
  • 1.7999999999999998
  • 0.7999999999999998
  • 3.8
文献支持
铁死亡(Ferroptosis)
询价

研载生物科技(上海)有限公司

入驻年限:9

  • 联系人:

    刘经理

  • 所在地区:

    上海 闵行区

  • 业务范围:

    细胞库 / 细胞培养、技术服务

  • 经营模式:

    生产厂商 科研机构

在线沟通

公司新闻/正文

又一篇外泌体&铁死亡研究思路文章,一区9分+,建议收藏!

2927 人阅读发布时间:2022-09-07 11:55

      肝星形细胞(HSC)的活化增加是导致肝纤维化的主要因素,靶向诱导HSC灭活有助于建立有效的抗纤维化治疗方法。人脐带间充质干细胞(huMSC)及其EV可通过抑制HSC活化来缓解纤维化,然而其治疗机制尚不清楚。
      铁死亡是由过度的脂质过氧化引起的调节性细胞死亡,在肝纤维化的发生发展中起着重要作用,BECN1是铁死亡的关键调节因子,但MSC-EV是否通过转运BECN1诱导HSC铁死亡尚未研究。江苏大学严永敏课题组探究了MSC-EVHSC铁死亡中的作用及其作用机制,该研究于20224月发表在Cell Death & Disease(IF:9.685)上。 技术路线:
外泌体2.png 
 
实验结果:
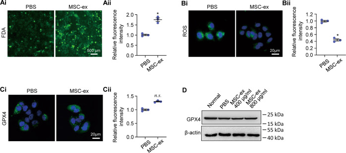
1. MSC-EV在体外诱导HSC铁死亡
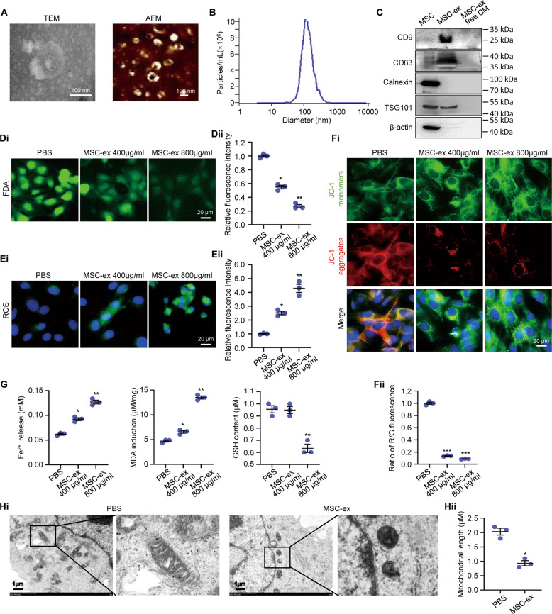
       基于铁死亡与慢性肝炎、肝纤维化和肝癌的发生发展密切相关,因此假设MSC-EV能通过调节HSC的铁死亡来改善纤维化。从MSC培养上清液分离EV后进行表征,再与LX-2细胞共孵育,FDA显示MSC-EV可诱导LX-2细胞死亡。分析铁死亡相关标志物发现,MSC-EV的作用下,细胞内ROS水平增加、线粒体膜电位降低、GSH降低、MDAFe2+增加,但铁死亡抑制剂NAC的存在可抑制MSC-EV的促铁死亡作用。同时通过TEM结果可以看出,在MSC-EV的作用下,LX-2细胞内线粒体皱缩,膜密度增加。
外泌体3.png
       为探究MSC-EVLX-2细胞死亡的特异性,用MSC-EV分别处理人肝正常细胞L-02和人胎肺成纤维细胞HFL-1FDAROS测定发现,MSC-EV降低L-02细胞死亡和ROS产生,不影响铁死亡标记物GPX4的表达;MSC-EVHFL-1细胞死亡和ROS产生无影响。表明MSC-EV在体外可诱导HSC铁死亡。
外泌体4.png
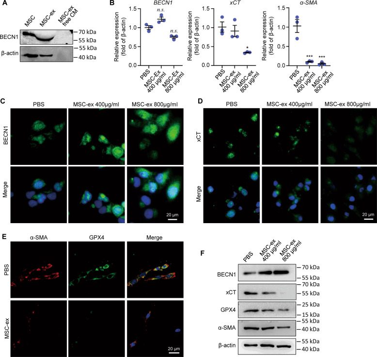
2. MSC-EV携带的BECN1下调LX-2System xC-/GPX4的表达
        BECN1通过结合xCT阻断xc-活性来诱导铁死亡,接着研究BECN1是否参与MSC-EV的促铁死亡过程。利用WB检测发现BECN1MSC-EV中富集,QPCRIFWB结果显示MSC-EVBECN1mRNA表达无影响,但会下调xCTHSC活化标志物a-SMA的水平,上调BECN1的蛋白质水平。表明MSC-EV可能通过介导BECN1蛋白转移而不是BECN1 mRNA诱导HSC铁死亡。
   外泌体5.png
3. MSC-EV在小鼠纤维化肝脏中诱导BECN1介导的铁死亡
         为在体内探究MSC-EV诱导活化的HSC发生铁死亡,作者通过腹腔注射CCl4建立小鼠肝纤维化模型,再给予MSC-EV治疗,发现与对照组相比,MSC-EV处理的纤维化肝脏中xCTGPX4a-SMA的表达受到下调,同时减少了胶原蛋白的沉积;BECN1mRNA水平未受到影响,但蛋白质水平在MSC-EV的处理下显著增加。因此,携带BECN1MSC-EV可诱导BECN1/System xc-/GPX4介导铁死亡,并减少肝纤维化小鼠模型中HSC的活化。
外泌体6.png
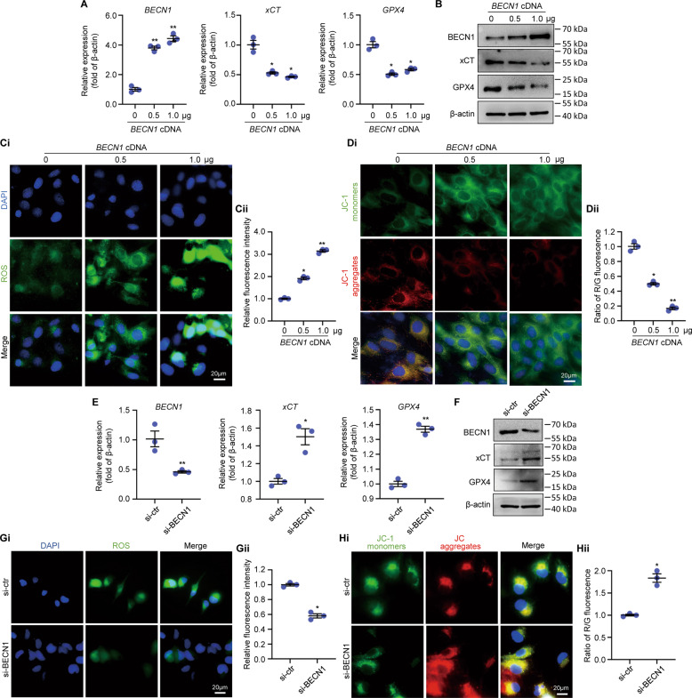
4. BECN1通过下调System xC-/GPX4诱导LX-2铁死亡
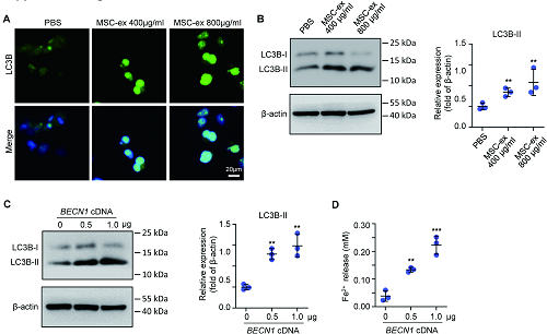
       在LX-2细胞中转染BECN1 cDNA后增加了BECN1RNA和蛋白质水平,同时降低xCTGPX4的表达水平,刺激细胞内ROS产生,降低了线粒体膜电位。同样,在LX-2细胞内敲低BECN1会增加xCT/GPX4表达,减少ROS产生,增加线粒体膜电位。表明BECN1可通过下调System xc-/GPX4的表达来诱导LX-2铁死亡。
外泌体7.png
        铁自噬是一种选择性的自噬形式,可通过降解铁蛋白诱导铁死亡。WB结果显示,MSC-EV促进了LX-2细胞中LC3B的表达。基于BECN1是自噬起始因子,在细胞中过表达BECN1可以促进LC3BII的表达、增加Fe2+的水平。表明MSC-EV也可通过BECN1诱导铁自噬促进铁死亡。
外泌体8.png
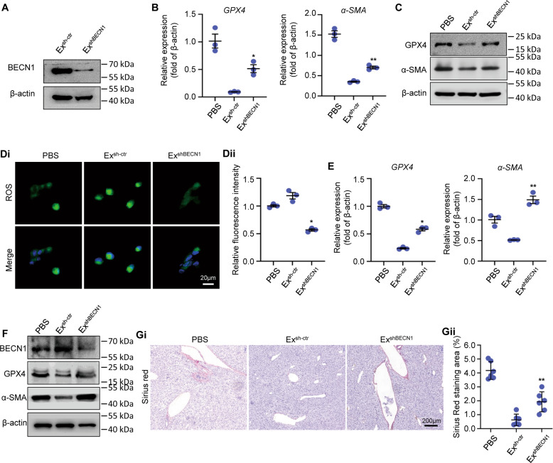
5. 敲低BECN1减弱了MSC-EVLX-2铁死亡的影响
      分别分离敲低BECN1MSC-EV和对照组EVWB分析发现细胞内敲低BECN1后,其EVBECN1水平相应降低,MSC-EVLX-2细胞中GPX4a-SMA的下调作用可被BECN1的敲低逆转,ROS水平的增加亦被BECN1的敲低逆转。在体内,BECN1的敲低减弱了MSC-EVCCl4诱导的肝纤维化中胶原沉积的抑制作用,上调了GPX4a-SMA的水平。
   外泌体9.png
       在MSC-EV处理的LX-2细胞中,检测到p-MLKL(坏死性凋亡执行蛋白)表达增加,但可被坏死性凋亡抑制剂NEC-1NEC-1s逆转,同时MSC-EV诱导的LX-2细胞死亡和ROS产生作用可被NEC-1NEC-1s减弱。表明MSC-EV可能诱导LX-2细胞坏死性凋亡。
 
总结:
在本研究中,作者证明了MSC-EV在体内外可靶向抑制HSC活化,通过携带BECN1下调HSC细胞内xCT/GPX4途径诱导铁死亡发生。这些成果可为理解MSC-EVCCl4诱导的肝纤维化的保护作用提供不同的机制,HSC铁死亡可能是未来治疗肝纤维化的新方法。
 

上一篇

J Extracell Vesicles | 携带miR-421的细胞外囊泡通过ACE2抑制空气污染(PM2.5)诱导的心功能不全

下一篇

口腔领域大佬这样发高分文章,肿瘤微环境→外泌体诱导正常上皮细胞致癌转化,值得一看!

更多资讯

我的询价