研载生物科技(上海)有限公司

8

手机商铺

qrcode
商家活跃:
产品热度:
  • NaN
  • 0.5
  • 1.5
  • 0.5
  • 3.5

研载生物科技(上海)有限公司

入驻年限:8

  • 联系人:

    刘经理

  • 所在地区:

    上海 闵行区

  • 业务范围:

    细胞库 / 细胞培养、技术服务

  • 经营模式:

    生产厂商 科研机构

在线沟通

公司新闻/正文

J Extracell Vesicles | 携带miR-421的细胞外囊泡通过ACE2抑制空气污染(PM2.5)诱导的心功能不全

693 人阅读发布时间:2022-09-14 10:04

       PM2.5是空气污染的主要原因,近年发现其浓度的升高与心肺损伤的发病率和死亡率呈正相关,然而PM2.5诱发心功能不全的分子机制尚不清楚。据研究表明,短期PM2.5暴露诱导的凝血增加与EV携带的miRNA有关,但EV是否介导肺和心脏之间的串扰以应对PM2.5还有待探究。上海大学肖俊杰团队利用体内亚急性模型和体外急性模型评估了呼吸系统释放的EVPM2.5暴露引起的心功能障碍中的作用,并探讨了其作用机制,该成果发表在J Extracell Vesicles(IF:17.337)上。 技术路线:
2.png
实验结果:
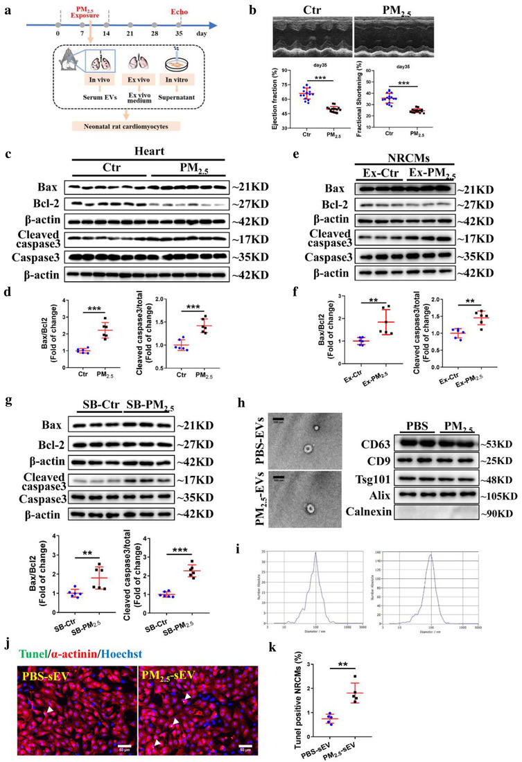
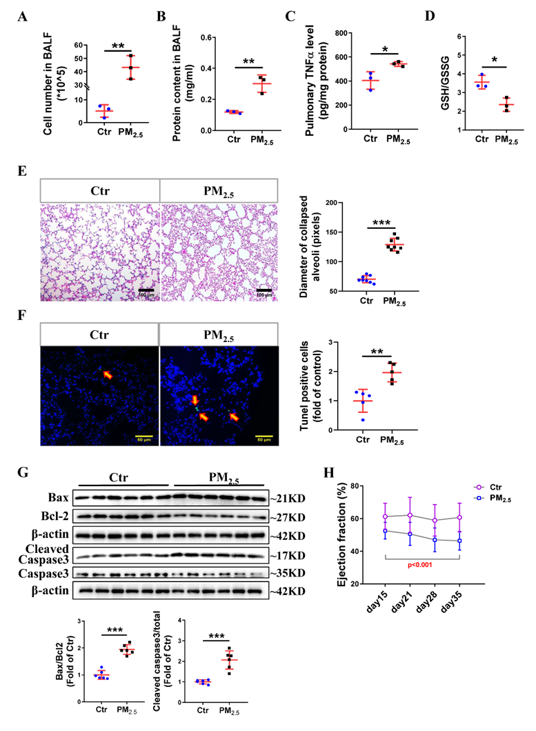
1. 亚急性呼吸系统暴露于PM2.5可引起肺损伤
        小鼠每天通过气管内滴注PM2.5,建立亚急性PM2.5暴露模型,14天后分析发现肺BALF中的细胞数量、蛋白质浓度和TNF-a水平显著增加,GSH/GSSG的比例降低,塌陷的肺泡直径增加2倍,TUNEL阳性细胞、Bax/Bcl-2及cleaved-caspase3显著增加。表明呼吸系统暴露于亚急性PM2.5会诱导肺炎、氧化应激和局部细胞凋亡。
3.png
2. 暴露于 PM2.5 后,心脏功能障碍继发于肺损伤
           亚急性PM2.5暴露模型进行连续超声心动图测量,发现第35天时小鼠心脏射血分数EF和缩短分数FS显著下降,收缩功能下降;WB显示Bax/Bcl-2和Cleaved-caspase3增加。将暴露于PM2.5和PBS组的肺和支气管分离出来进行体外培养,收集培养液,处理新生大鼠心肌细胞(NRCM),发现与Ex-Ctr相比,Ex-PM2.5诱导Bax/Bcl-2和Cleaved-caspase3增加。同样,来自PM2.5处理的Beas-2B细胞培养液亦能增加NRCM中Bax/Bcl-2和Cleaved-caspase3。来自于PM2.5暴露组小鼠血清的EV(PM2.5-EV)显著增加TUNEL阳性心肌细胞的数量。但检测第36天的亚急性PM2.5暴露模型心脏炎症因子表达,发现PM2.5并没有引起心脏炎症发生。表明亚急性PM2.5暴露引起的心功能不全和肺损伤有关,且具时间依赖性,此外在响应PM2.5时EV可能参与到肺和心脏之间串扰。
4.png
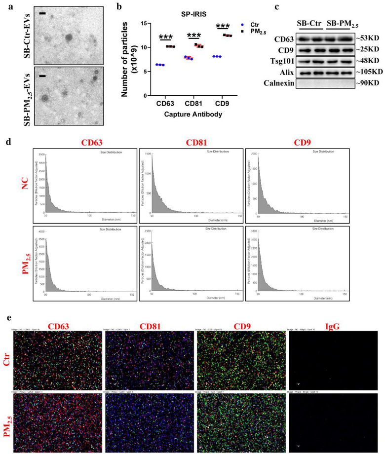
3. 暴露于PM2.5可改变细胞外囊泡亚群促进 EV 分泌
        对PM2.5处理的Beas-2B细胞衍生的EV进行SP-IRIS分析,发现SB-Ctr-EV和SB-PM2.5-EV具有相似的粒径,但PM2.5会通过增加CD63、CD81和CD9阳性EV的数量来促进EV分泌,并通过IF实验进一步证明PM2.5可改变细胞外囊泡亚群促进 EV 分泌。
5.png
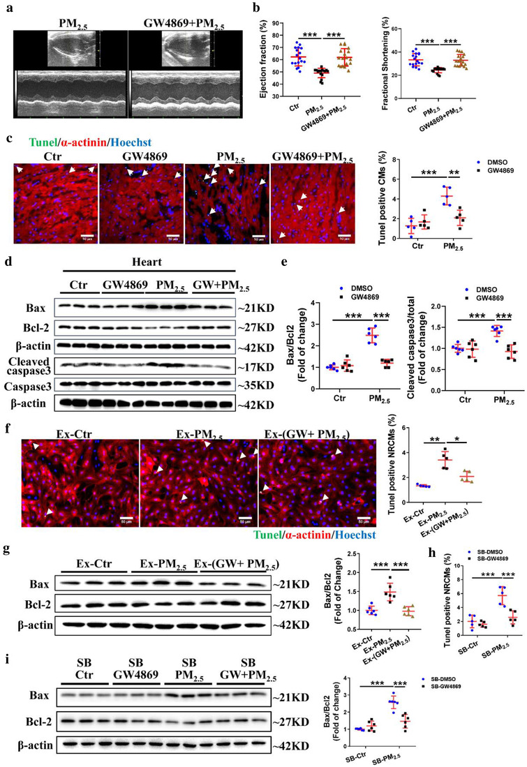
4. GW4869改善体内亚急性PM2.5诱导的心功能不全
       对PM2.5或PM2.5+GW4869处理的小鼠进行超声心动图测量,发现GW4869显著逆转了PM2.5诱导的EF和FS降低,抑制PM2.5诱导心肌细胞凋亡及Bax/Bcl-2和Cleaved-caspase3增加。表明EV对PM2.5暴露后的心脏功能障碍具有重要作用。
 
5. GW4869在体外减弱急性PM2.5诱导的心肌细胞凋亡
       从PM2.5或PM2.5+GW4869处理的小鼠中分离处肺、支气管和气管,进行离体培养,收集上清液处理NRCM,发现GW4869显著逆转了Ex-PM2.5诱导的NRCM细胞凋亡,抑制Bax/Bcl-2的增加。同样GW4869也减弱了SB-PM2.5诱导的NRCM细胞凋亡。
6.png
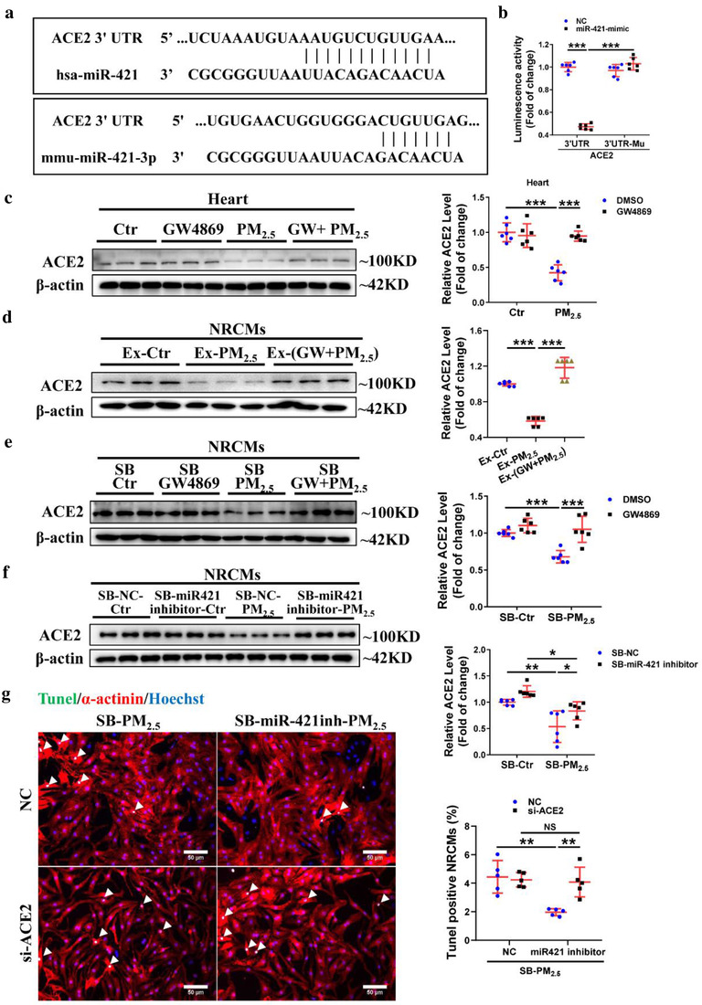
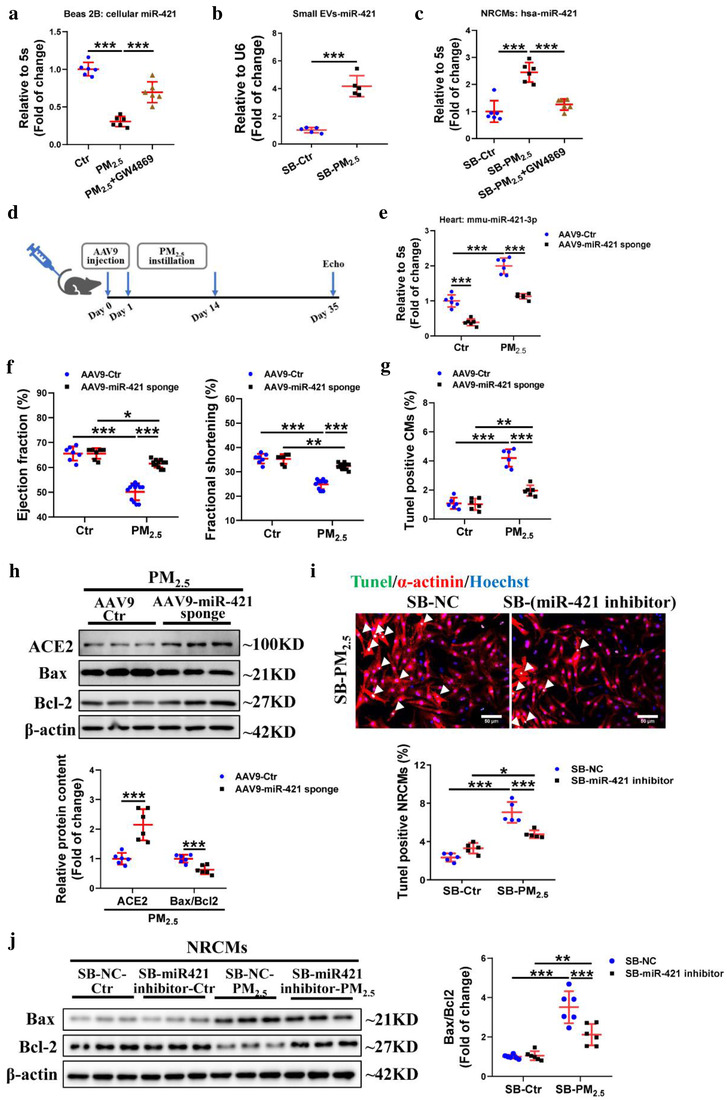
6. 呼吸系统衍生的EV携带miR-421在PM2.5暴露后介导心肌细胞凋亡和心功能不全
         为探究哪些EV成分可能参与PM2.5诱导的心肌细胞凋亡,作者根据文献和公共测序数据检索出miR-421可能参与其中,QPCR分析显示,暴露于PM2.5后会增加心脏组织和血清来源的EV中miR-421-3p含量;同时PM2.5未改变Beas-2B细胞中pri-miR-421的含量,但减少了miR-421,增加了EV中miR-421含量。此外SB-PM2.5增加了NRCM中的miR-421水平,而GW4869逆转了miR-421的增加。
        在PM2.5处理小鼠前,尾静脉注射AAV9-miR-421-sponge,发现与AAV9-Ctr相比,AAV9-miR-421-sponge敲除了60% miR-421,抑制PM2.5诱导的EF和FS降低,减少TUNEL阳性心肌细胞量和Bax/Bcl2的比值。在PM2.5处理Beas-2B之前敲低miR-421,收集上清液处理NRCM,可减弱SB-PM2.5诱导的NRCM凋亡。
        表明肺部暴露于PM2.5后通过促进EV携带miR-421转移到心肌细胞诱导心脏功能障碍。通过GW4869或AAV9-miR-421-sponge抑制肺源性EV-miR-421,可减轻PM2.5诱导的心功能障碍和心肌凋亡。
7.png
7. EV-miR421抑制心脏和心肌细胞中的ACE2
       为找出EV-miR-421的下游靶标,作者分析miRDB数据库和相关文献,结合双荧光素酶报告系统验证出ACE2为miR-421的下游靶标。同时亚急性PM2.5暴露显著抑制了小鼠心脏中ACE2的表达,而GW4869逆转了ACE2的水平。通过抑制NRCM中ACE2的表达进行功能逆转实验,发现Beas-2B中抑制miR-421可逆转SB-PM2.5诱导的心肌细胞凋亡和ACE2下调,但抑制ACE2的表达阻断了miR-421沉默对SB-PM2.5诱导的NRCM凋亡的保护作用。表明心脏中ACE2介导了PM2.5诱导的心肌细胞凋亡和心功能不全。
8.png
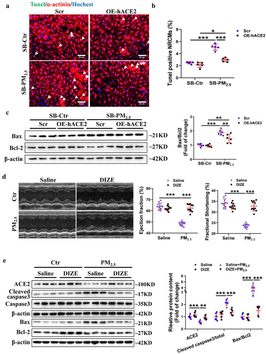
8. 过表达ACE2在体外减弱PM2.5诱导的心肌细胞凋亡
       在NRCM中过表达ACE2后,用SB-PM2.5处理不影响细胞活力,但减少TUNEL阳性细胞和Bax/Bcl-2比值。与体外结果一致,ACE2的过表达减弱了Ex-PM2.5诱导的TUNEL阳性心肌细胞。表明提高ACE2的表达可以保护心肌细胞免受PM2.5诱导的细胞凋亡。
9.png
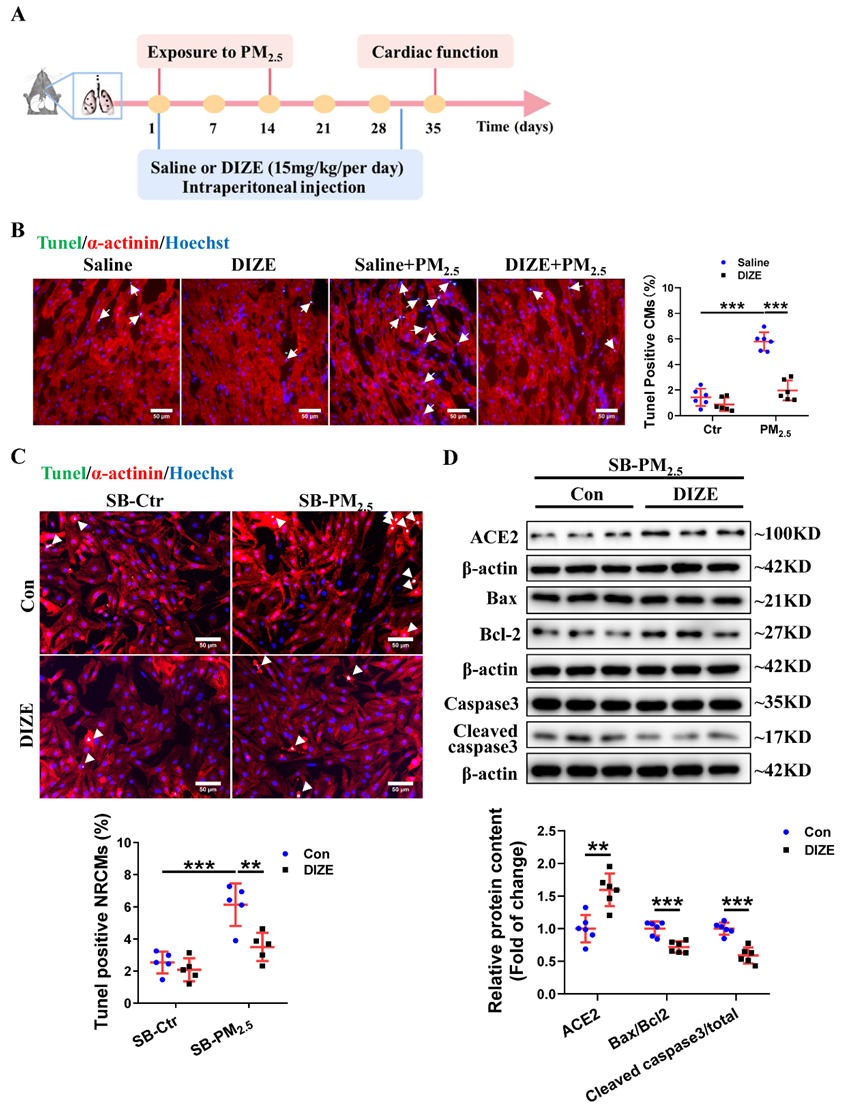
9. DIZE抑制PM2.5引起的心功能不全和心肌细胞凋亡
       将DIZE(ACE2激活剂)注射到小鼠体内,能逆转PM2.5诱导的EF和FS降低,减少小鼠心肌细胞凋亡,增加ACE2的表达,降低Bax/Bcl-2比值和Cleaved-caspase3表达水平。在体外对NRCM进行功能实验,进一步佐证了DIZM通过改善ACE2的水平,减轻了亚急性PM2.5暴露引起的心功能障碍和心肌细胞凋亡,可能是空气污染相关CVD的潜在治疗策略。
10.png
10. ACE2在PM2.5暴露后抑制iNOS表达
       基于ACE2是血压BP的调节因子,经分析发现PM2.5暴露会导致SBP、DBP和BP显著增加,而DIZE处理后减弱了BP,表明可能涉及内皮。WB分析显示暴露于PM2.5不影响心脏eNOS的表达,但促进了iNOS的表达。在HUVEC细胞上进一步验证了该结果。
11.png
       DIZE激活ACE2可抑制PM2.5暴露后的iNOS的增加。在SB-PM2.5作用下,L-NAME对iNOS的抑制不改变ACE2的含量。表明iNOS被ACE2抑制,ACE2的改变可能介导PM2.5对内皮细胞和心肌细胞的毒性。
12.png
 
讨论:
       本研究中阐明了颗粒物污染导致CVD发展的机制,首次揭示了心脏功能障碍继发于肺损伤。肺源性EV通过转移miR-421,靶向心脏ACE2,介导PM2.5诱导的心肌细胞凋亡和心脏功能障碍。抑制EV的分泌、下调miR-421的表达或激活ACE2可减轻PM2.5诱导的心肌细胞凋亡和心脏功能障碍,这为空气污染相关疾病的治疗提供新的方向。

上一篇

【Molecular Therapy】12分+,细胞凋亡释放凋亡小泡对血管生成和组织再生的影响

下一篇

又一篇外泌体&铁死亡研究思路文章,一区9分+,建议收藏!

更多资讯

我的询价