8 年
手机商铺
公司新闻/正文
349 人阅读发布时间:2025-03-20 11:06
今天,让我们深入研读一篇前沿文献,探寻迁移体与皮肤健康之间的关联,看看它是否能为解决皮肤衰老和伤口愈合难题带来新的思路。
一、皮肤衰老与伤口愈合难题:亟待解决的困境
皮肤衰老和伤口愈合问题一直困扰着人们。随着年龄的增长,皮肤的屏障功能逐渐减弱,再生能力下降,不仅外观上出现皱纹、松弛等变化,而且受伤后伤口愈合的速度明显变慢,还容易引发感染等并发症。目前,针对皮肤衰老和伤口愈合的治疗方法有限,效果也难以令人满意,迫切需要新的策略来改善这一现状。
二、细胞衰老与皮肤微环境:影响皮肤健康的关键因素
细胞衰老在皮肤衰老过程中起着核心作用。衰老的细胞会分泌一系列物质,改变皮肤的微环境,影响细胞间的正常通讯和组织的修复能力。同时,皮肤微环境中的各种细胞和分子相互作用,对皮肤的健康状态有着重要影响。例如,成纤维细胞和角质形成细胞之间的相互协作对于维持皮肤的正常结构和功能至关重要,而衰老会打破这种平衡,导致皮肤出现各种问题。
三、迁移体:皮肤研究的新热点?
在这样的背景下,迁移体作为一种新发现的细胞器,为皮肤研究带来了新的方向。今天要分享的是发表于【Journal of Nanobiotechnology】(IF:10.6)题为 “Young fibroblast-derived migrasomes alleviate keratinocyte senescence and enhance wound healing in aged skin” 的研究,本研究旨在探究细胞衰老与迁移体形成之间的潜在联系,并深入研究年轻成纤维细胞来源的迁移体对衰老角质形成细胞以及老年皮肤伤口愈合的作用。

1、迁移体与皮肤细胞的奇妙联系—年轻成纤维细胞产生迁移体
研究人员通过多种实验手段,证实了年轻成纤维细胞能够产生迁移体。利用单细胞 RNA 测序(scRNA-seq)技术,发现成纤维细胞在皮肤衰老过程中具有独特的转录变化,且其衰老程度与迁移体相关标记的表达水平呈负相关。同时,通过免疫组化和电子显微镜观察,在年轻小鼠皮肤组织中发现了大量的迁移体,并且这些迁移体主要来源于成纤维细胞。

2、年轻成纤维细胞迁移体缓解角质形成细胞衰老
在体外实验中,研究人员将年轻成纤维细胞来源的迁移体与衰老的角质形成细胞(HaCaT 细胞)共培养。结果发现,迁移体能够被 HaCaT 细胞摄取,并且显著降低了细胞内衰老相关标记物(如 p16、p21)的表达,同时增加了细胞的增殖活性和迁移能力,减少了细胞内活性氧(ROS)的水平。这表明年轻成纤维细胞迁移体具有缓解角质形成细胞衰老的作用。

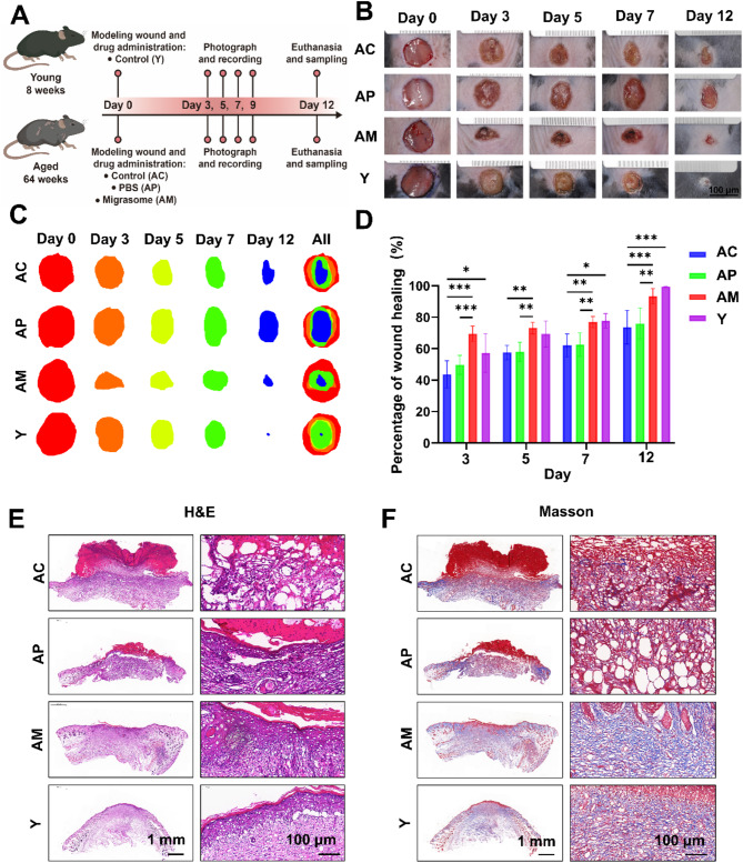
3、年轻成纤维细胞迁移体促进老年皮肤伤口愈合
研究人员建立了自然衰老小鼠的皮肤伤口模型,通过向伤口部位注射年轻成纤维细胞来源的迁移体,观察伤口愈合情况。结果显示,与对照组相比,注射迁移体的老年小鼠伤口愈合速度明显加快,伤口面积显著减小。组织学分析表明,迁移体促进了伤口部位的上皮再形成和胶原蛋白的合成,增加了真皮层的厚度,同时减少了炎症细胞的浸润和衰老细胞的数量。这充分说明年轻成纤维细胞迁移体能够有效促进老年皮肤伤口的愈合。

4、关键机制推测
虽然目前具体机制尚未完全明确,但研究人员推测可能与自噬和线粒体有关。迁移体中含有大量的自噬体,自噬活性的增加可以缓解细胞衰老;同时,迁移体中还包含线粒体,可能通过影响细胞的能量代谢来调节细胞的衰老和功能。这为后续进一步研究迁移体的作用机制提供了重要方向。

四、研究结论及展望
这篇文献的研究成果具有重要意义,首次揭示了年轻成纤维细胞来源的迁移体在皮肤衰老和伤口愈合过程中的积极作用,为我们理解皮肤生物学提供了新的视角,也为开发针对皮肤衰老和伤口愈合的治疗方法提供了潜在的靶点。未来,通过进一步研究迁移体的作用机制,有望开发出基于迁移体的新型治疗策略,为改善皮肤健康状况带来新的希望。