8 年
手机商铺
公司新闻/正文
501 人阅读发布时间:2025-05-28 17:14
脊髓损伤(SCI)是一种严重的神经系统疾病,分为原发性和继发性损伤,继发性损伤由多种病理生理过程引发。血脊髓屏障(BSCB)由星形胶质细胞(分为A1和A2两种表型)、血管内皮细胞和周细胞组成,SCI后BSCB被破坏,会加重脊髓微环境失衡。外泌体是细胞分泌的纳米级细胞外囊泡,在生理和病理过程中发挥重要作用,但A2星形胶质细胞来源的外泌体(A2-Exos)在SCI修复中的作用及机制尚不明确。

今天分享的是一篇发表在【J Nanobiotechnology】(IF:10.6)上题为“Exosome-shuttled miR-5121 from A2 astrocytes promotes BSCB repair after traumatic SCI by activating autophagy in vascular endothelial cells”的研究,该研究旨在探讨A2-Exos在SCI修复中的作用,特别是在BSCB修复中的作用,并阐明其潜在机制。作者采用GEO数据库分析、western blotting和免疫荧光检测小鼠SCI后A2星形胶质细胞极化,在体外通过缺氧诱导获得A2星形胶质细胞,通过超速离心提取A2-Exos。体内SCI模型和一系列体外实验证明了A2-Exos对SCI后BSCB的修复作用。此外,miRNA测序分析和挽救实验证实了miRNAs在A2-Exos介导的BSCB修复中的作用。最后,进行荧光素酶测定和western blot以研究潜在机制。结果显示,A2-Exos促进SCI后小鼠的运动功能恢复和BSCB修复。在体外,A2-Exos促进了BSCB重建和内皮细胞自噬。miRNA测序确定miR-5121是A2-Exos中富集度最高的miRNA,表明其参与BSCB修复和自噬调节。AKT2被确定为miR-5121的潜在下游靶点。功能获得和失去功能实验进一步验证了miR-5121/AKT2轴。最后,作者证明了AKT2/mTOR/p70S6K通路可能介导A2-Exos中miR-5121对BSCB修复的影响。
研究成果
1.SCI后BSCB受损,A2型星形胶质细胞增多

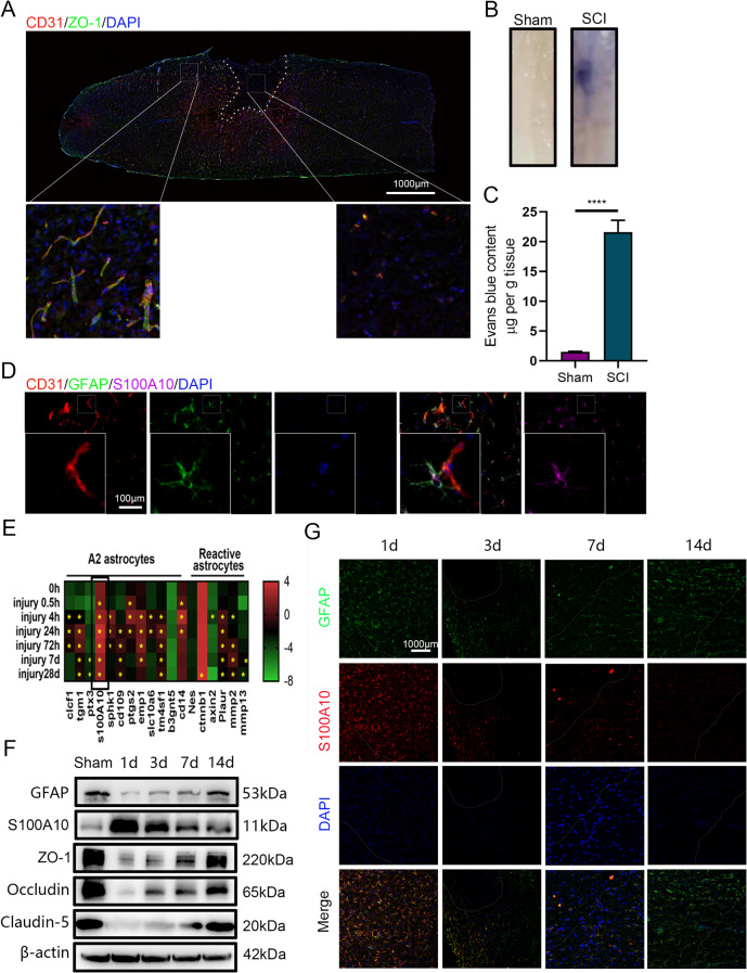
图1 BSCB破坏和A2星形胶质细胞增殖与SCI相关。
图1A:SCI后第7天CD31和ZO-1的共染色。结果显示SCI后小鼠损伤部位血管标记物CD31和紧密连接蛋白ZO-1的表达水平显著低于未损伤区域。
图1B-C:SCI后第7天注射EB染料后脊髓的代表性图像及EB染料泄漏的定量分析。结果显示SCI损伤部位能明显观察到EB染料,而假手术组没有,证实SCI后BSCB被破坏。
图1D:CD31、GFAP和S100A10的代表性共定位图像。结果显示,SCI后损伤部位血管周围的星形胶质细胞中S100A10(A2星形胶质细胞的特异性标记物)高表达。
图1E:SCI后不同时间点S100A10表达的GEO数据库分析。结果显示SCI后S100A10表达显著增加,在第1天达到峰值,并持续升高至伤后28天。
图1F:在SCI后指定时间点通过蛋白质印迹检查脊髓GFAP、S100A10和紧密连接蛋白(ZO-1、Occludin、Claudin-5)的表达水平。结果显示,SCI后S100A10表达增加,同时紧密连接蛋白表达急剧下降,BSCB修复在伤后14天完成。
图1G:SCI后第1天、第3天、第7天和第14天GFAP和S100A10共染色的荧光图像。结果进一步证实SCI后第1、3、7和14天S100A10表达增加。
这些结果表明,SCI导致小鼠BSCB受损,同时A2星形胶质细胞增多。
2.A2-Exos可防止SCI诱导的脊髓损伤并在体内重建BSCB完整性

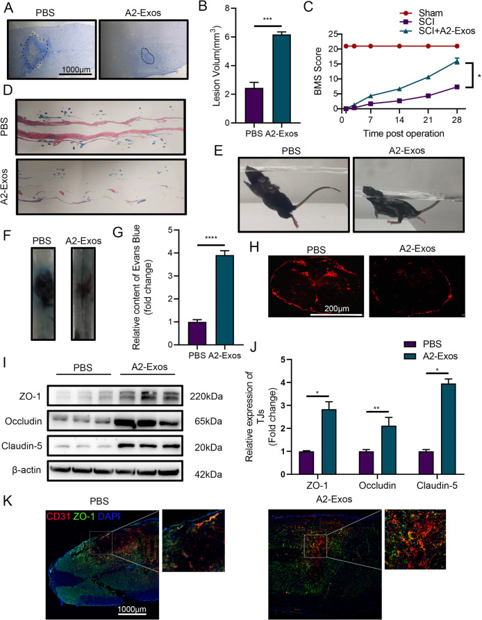
图2 A2-Exos促进体内运动功能恢复和BSCB重建。
图2A-B:脊髓组织在SCI后第14天进行尼氏染色及SCI病变区域的定量分析。结果显示,SCI后28天,A2-Exos处理组的损伤面积明显减小。
图2C:小鼠在SCI后第0天、第3天、第7天、第14天和第28天的BMS评分。结果显示A2-Exos组小鼠在SCI后的评分高于PBS对照组。
图2D:小鼠在SCI后第28天的足迹测试。结果显示,PBS组小鼠在伤后28天下肢运动功能未恢复,而A2-Exos组有部分恢复。
图2E:小鼠在SCI后第28天的游泳试验。结果显示A2-Exos组小鼠身体角度更倾斜,尾巴更下垂。
图2F-H:EB染料注射实验。结果显示,A2-Exos处理减少了SCI后7天的EB渗漏。
图2I-J:Western blot分析。结果显示,A2-Exos处理后紧密连接蛋白表达显著增加。
图2K:免疫荧光分析。结果表明,A2-Exos处理促进了SCI后7天BSCB的恢复。
这些结果表明,A2-Exos能保护脊髓免受SCI损伤,并促进体内BSCB完整性的恢复。
3. A2-Exos体外重建BSCB

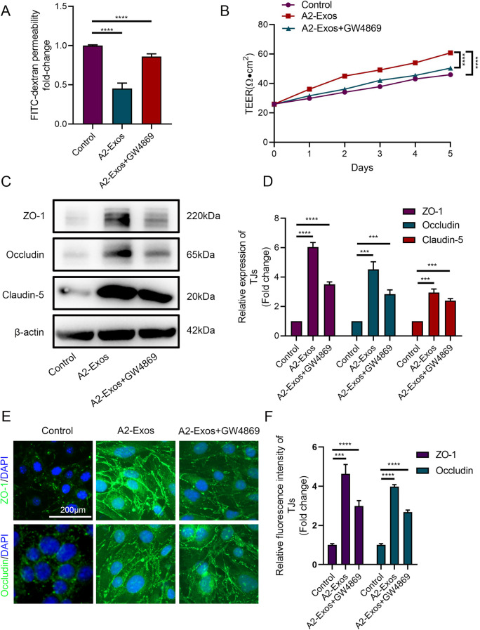
图3 A2-Exos促进BSCB在体外的恢复。
图3A:测量TEER值以评估bEnd.3内皮细胞的屏障功能。结果显示A2-Exos显著降低了bEnd.3内皮细胞中FITC-葡聚糖的通透性。
图3B:进行FITC-葡聚糖通透性测定,以评估bEnd.3内皮细胞的屏障功能。结果显示A2-Exos增加了bEnd.3细胞的跨上皮电阻(TEER)值。
图3C-D:通过western blot分析检测紧密连接(TJ)蛋白的表达水平,对TJ蛋白表达进行定量分析。结果显示,A2-Exos处理后紧密连接蛋白表达增加。
图3E-F:TJ蛋白的免疫荧光图像及定量分析。结果显示A2-Exos处理后紧密连接蛋白表达增加,外泌体抑制剂GW4869预处理后A2-Exos能够部分逆转。
这些结果表明,A2-Exos在体外能促进BSCB的恢复。
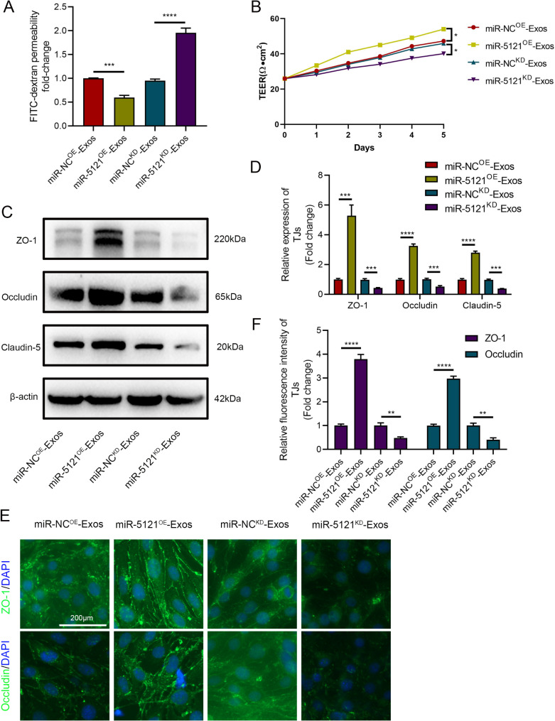
4. miR-5121促进体内BSCB的恢复

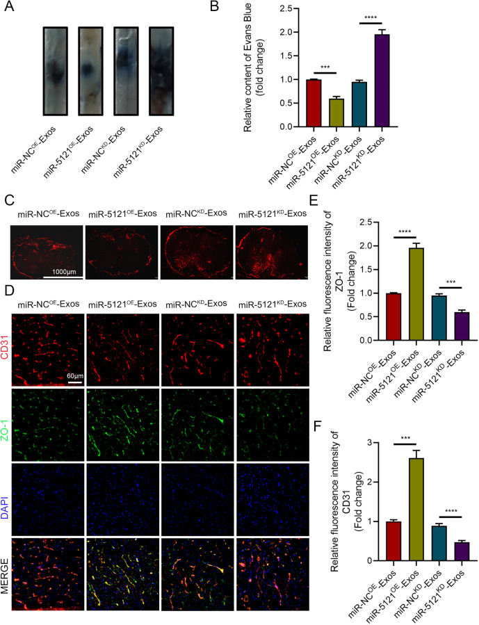
图4 miR-5121促进体内BSCB恢复。
图4A-B:SCI后第7天注射EB染料后脊髓的代表性图像及EB染料泄漏的定量分析。结果显示,miR-5121过表达(miR-5121 OE)组在SCI后7天的染料渗漏减少,而miR-5121敲低(miR-5121 KD)组染料渗漏明显。
图4C:荧光显微镜下的EB染料分布结果证实了上述发现。
图4D-F:小鼠SCI后第7天CD31和ZO-1的免疫荧光共染色。结果显示,miR-5121 OE组促进了BSCB的形成,而miR-5121KD组则相反。
这些结果表明,miR-5121有助于体内BSCB的恢复。
5. miR-5121可促进体外BSCB的恢复

图5 miR-5121促进BSCB体外恢复。
图5A:测量TEER值以评估指定组中bEnd.3内皮细胞的屏障功能。结果显示miR-5121 OE组的bEnd.3内皮细胞通透性显著降低,miR-5121 KD组则相对较高。
图5B:进行FITC-葡聚糖通透性测定以评估指定组中bEnd.3内皮细胞的屏障功能。结果显示miR-5121 OE组增强了TEER,miR-5121 KD组则降低了TEER。
图5C-D:Western blot分析。结果显示,miR-5121 OE组紧密连接蛋白表达增加,miR-5121 KD组则减少。
图5E-F:免疫荧光染色。结果与Western blot分析一致。
这些结果表明,miR-5121在体外对BSCB的恢复起促进作用。
6. A2-Exos分泌的miR-5121通过抑制AKT2在体内促进BSCB修复

图6 A2-Exos分泌的miR-5121通过在体内抑制AKT2促进BSCB修复。
图6A-C:EB染色实验。结果显示,体内实验中,AKT2过表达增加了EB染料渗漏,削弱了miR5121OE对BSCB的保护作用;而AKT2敲低则减少了染料渗漏,减轻了miR5121KD对BSCB的损害。
图6D-F:EB染色实验分析。结果与上述一致,进一步验证了miR-5121通过抑制AKT2促进体内BSCB修复。
这些结果表明,A2-Exos分泌的miR-5121通过抑制AKT2促进体内BSCB修复。
7. A2-Exos分泌的miR-5121通过抑制AKT2促进体外BSCB修复

图7 A2-Exos分泌的miR-5121通过在体外抑制AKT2促进BSCB修复。
图7A、E:通透性实验。结果显示AKT2过表达组的内皮细胞通透性较高,AKT2敲低组则较低。
图7B、F:FITC-葡聚糖通透性测定。结果显示AKT2过表达导致TEER值降低,AKT2敲低则使TEER值升高。
图7C、G:免疫荧光分析。结果显示,AKT2过表达组紧密连接蛋白表达减少,AKT2敲低组则增加。
图7D、H:Western blot分析。结果与免疫荧光分析一致。
这些结果表明,A2-Exos分泌的miR-5121通过抑制AKT2促进体外BSCB修复。
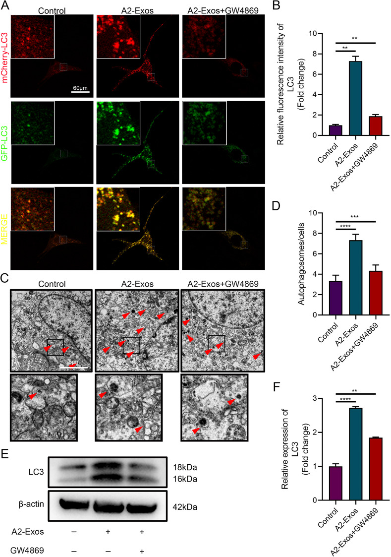
8. A2-Exos在体外促进bEnd.3细胞的自噬

图8 A2-Exos促进bEnd.3内皮细胞的自噬。
图8A-B:转染mCherry-GFP-LC3病毒实验。结果显示A2-Exos组bEnd.3内皮细胞的自噬活性显著增强,GW4869处理部分逆转了这一效果。
图8C:透射电镜(TEM)成像。结果显示,A2-Exos处理后自噬体数量增加,GW4869预处理的结果与荧光染色趋势一致。
图8D-E:Western blot分析。显示,A2-Exos处理后自噬标记蛋白LC3的表达增加。
这些结果表明,A2-Exos能促进bEnd.3细胞的体外自噬。
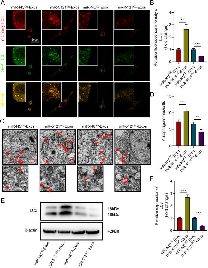
9. miR-5121促进bEnd.3内皮细胞自噬

图9 miR-5121促进bEnd.3内皮细胞的自噬。
图9A-B:转染mCherry-GFP-LC3病毒实验。结果显示,miR-5121 OE组增强了bEnd.3内皮细胞的自噬,miR-5121 KD组则抑制了自噬。
图9C:TEM成像。结果显示,miR-5121 OE组的自噬体数量比对照组增加,miR-5121 KD组则相反。
图9D-E:Western blot分析。结果显示,miR-5121 OE组LC3表达增加,进一步证实了miR-5121对内皮细胞自噬的正向调节作用。
这些结果表明,A2-Exos通过传递miR-5121促进bEnd.3内皮细胞的自噬。
10. A2-Exos分泌的miR-5121靶向AKT2并通过AKT2/mTOR/p70S6K信号通路调节bEnd.3内皮细胞自噬

图10 A2-Exos分泌的miR-5121靶向AKT2,并通过AKT2/mTOR/p70S6K信号通路调节bEnd.3内皮细胞中的自噬。
图10A、D:mCherry-GFP-LC3荧光染色。结果显示,AKT2过表达使bEnd.3内皮细胞中LC3表达降低,AKT2敲低则使LC3表达增加。
图10B、E:TEM成像。结果进一步显示了自噬体的存在情况,与LC3表达变化趋势一致。
图10C、F:Western blot分析。结果表明,AKT2对其下游靶点有抑制作用,证实了AKT2通过AKT2/mTOR/p70S6K途径调节自噬。
这些结果表明,miR-5121通过抑制AKT2,激活AKT2/mTOR/p70S6K信号通路,促进bEnd.3内皮细胞自噬,进而促进BSCB修复。
结论
该研究首次证明A2-Exos具有神经保护作用,能促进BSCB修复。A2-Exos分泌的miR-5121通过调节自噬,可能经由AKT2/mTOR/p70S6K通路促进BSCB修复。