9 年
手机商铺
公司新闻/正文
458 人阅读发布时间:2025-10-15 10:32
双lin酸盐相关性颌骨坏死(BRONJ)是双lin酸盐类药物治疗骨质疏松或肿瘤相关骨病的严重并发症,以颌骨暴露、坏死且长期不愈为特征,现有手术清创、药物治疗等方案存在创伤大、疗效有限的局限。其核心病理机制尚未完全明确,近年研究提示铁死亡可能参与骨疾病发生,但BRONJ中颌骨间充质干细胞(MSCs)的铁死亡调控机制及干预策略仍属空白。
miRNAs可通过调控铁代谢相关基因影响铁死亡,其中miR-145-3p已被证实参与多种细胞铁死亡调控,且前期研究发现BRONJ大鼠循环miR-145水平降低,提示其可能为BRONJ的关键调控因子。外泌体因低免疫原性、高生物相容性,是miRNA递送的理想载体,在骨再生领域已展现潜力。

今天分享的是发表在【J Nanobiotechnology】(IF:12.6)上题为“Targeting ferroptosis to rescue osteogenic differentiation in BRONJ-affected jawbone mesenchymal stem cells: the role of miR-145-3p and exosome-mediated therapy”的研究。本研究旨在阐明miR-145-3p通过调控铁死亡影响BRONJ-MSCs成骨分化的分子机制(聚焦miR-145-3p/IREB2轴),并构建miR-145-3p富集外泌体联合可注射水凝胶的递送系统,验证其在BRONJ局部修复及系统性骨病(如骨质疏松、颅骨缺损)中的治疗效果,为BRONJ及相关骨丢失疾病提供新策略。
研究结果
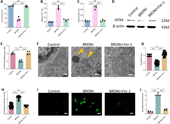
1、BRONJ诱导颌骨MSCs铁死亡紊乱

图1A:细胞存活率检测(CCK-8)。BRONJ组颌骨MSCs存活率显著低于对照组,加入铁死亡抑制剂Fer-1(10μM)后,BRONJ+Fer-1组存活率显著回升,证实BRONJ通过诱导铁死亡降低MSCs活力。
图1B:Fe²⁺水平检测。BRONJ组MSCs内Fe²⁺含量显著高于对照组,Fer-1处理后Fe²⁺水平降下降,提示BRONJ导致MSCs铁蓄积。
图1C:脂质过氧化(MDA)检测。BRONJ组MSCs的MDA含量显著高于对照组,Fer-1处理后MDA下降,证实BRONJ促进MSCs脂质过氧化。
图1D-E:Western blot检测GPX4蛋白表达。BRONJ组GPX4表达水平显著低于对照组,Fer-1处理后GPX4上升,表明BRONJ抑制抗氧化通路。
图1F:透射电镜观察线粒体形态(TEM)。对照组MSCs线粒体形态正常、嵴完整;BRONJ组线粒体收缩、膜密度增加;Fer-1处理后线粒体形态改善,证实BRONJ诱导MSCs线粒体功能障碍(铁死亡典型特征)。
图1G:线粒体大小定量。BRONJ组线粒体长轴长度显著短于对照组,Fer-1处理后上升,提示铁死亡抑制剂改善线粒体形态。
图1H:线粒体膜密度定量。BRONJ组线粒体膜密度显著高于对照组,Fer-1处理后下降,进一步验证线粒体功能修复。
图1I-J:活性氧(ROS)检测(免疫荧光)。BRONJ组MSCs绿色荧光强度(ROS水平)显著高于对照组,Fer-1处理后下降,证实BRONJ促进MSCs氧化应激。
这些结果表明,BRONJ通过诱导颌骨MSCs铁蓄积、脂质过氧化、线粒体功能障碍及抗氧化蛋白下调,触发铁死亡,而铁死亡抑制剂Fer-1可逆转上述病理变化,证实铁死亡是BRONJ-MSCs功能障碍的关键机制。
2、铁死亡导致BRONJ-MSCs成骨分化障碍

图2A-B:碱性磷酸酶(ALP)染色及定量。对照组MSCsALP阳性区域(蓝色)面积显著大于BRONJ组,Fer-1处理后BRONJ+Fer-1组ALP活性上升,证实铁死亡抑制MSCs早期成骨分化。
图2C-D:茜素红S染色(矿化结节)及定量。对照组矿化结节(红色)面积显著大于BRONJ组,Fer-1处理后BRONJ+Fer-1组矿化水平上升,表明铁死亡抑制MSCs晚期成骨矿化。
图2E-F:异位成骨实验(HE染色)。对照组MSCs构建的“细胞片/HA-TCP三明治”移植后,新生骨(B)面积显著大于BRONJ组,Fer-1处理后BRONJ+Fer-1组新生骨面积上升,证实铁死亡抑制MSCs体内成骨能力。
图2G-H:RT-qPCR检测成骨基因表达。对照组RUNX2(成骨转录因子)、OCN(骨钙素)mRNA表达显著高于BRONJ组,Fer-1处理后两者均上升,揭示铁死亡通过下调成骨关键基因抑制分化。
这些结果表明,BRONJ诱导的铁死亡可从早期ALP活性、晚期矿化结节形成及成骨基因表达多层面抑制颌骨MSCs成骨分化,而铁死亡抑制剂可恢复其成骨能力,明确铁死亡是BRONJ骨再生障碍的核心诱因。
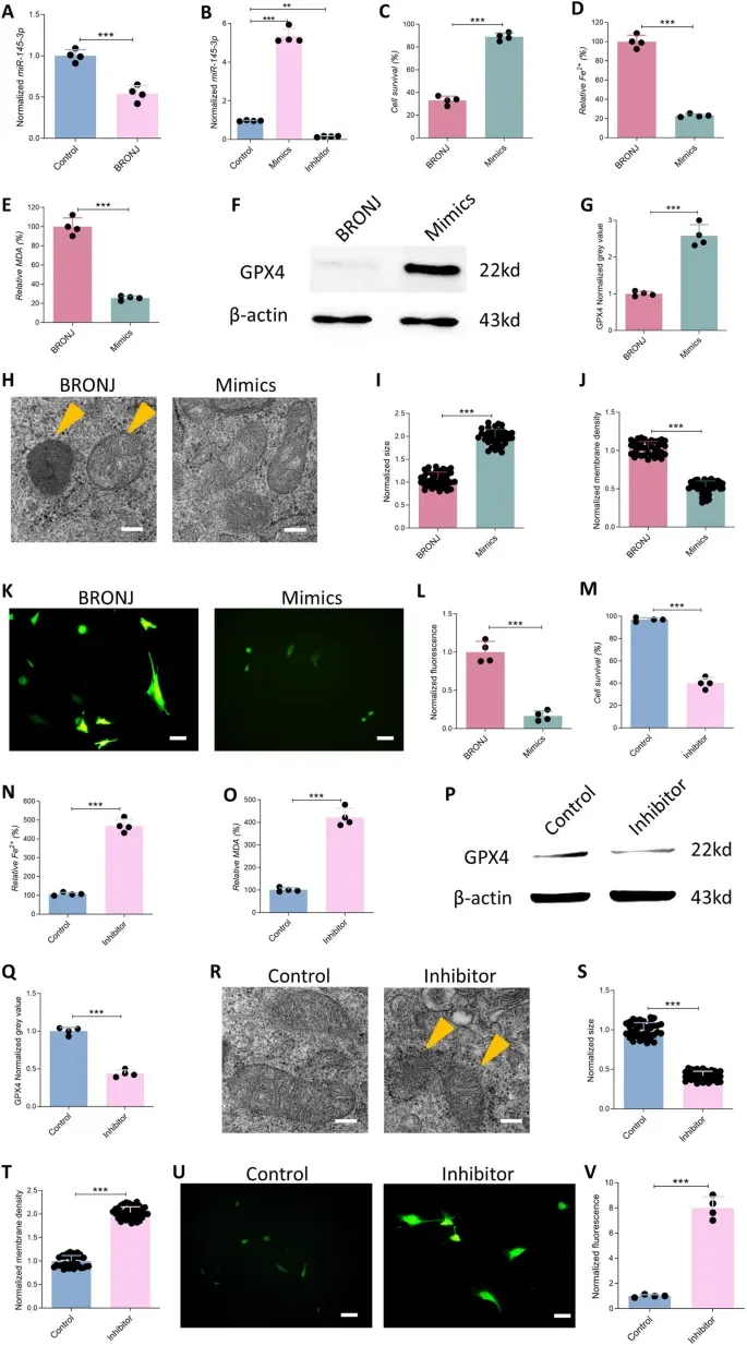
3、miR-145-3p调控BRONJ-MSCs铁死亡与成骨分化

图3A:RT-qPCR检测miR-145-3p表达。BRONJ组MSCs中miR-145-3p表达显著低于对照组,提示miR-145-3p下调可能参与BRONJ铁死亡调控。
图3B:miR-145-3p调控效率。转染miR-145-3pmmics后,BRONJ+mimics组miR-145-3p表达显著高于BRONJ+Vector组;转染抑制剂(Inhibitor)后,Control+Inhibitor组miR-145-3p表达显著低于Control+Vector组,证实调控系统有效。
图3C-L:miR-145-3p过表达对铁死亡的影响。BRONJ+mimics组较BRONJ+Vector组,细胞存活率升高、Fe²⁺水平降低、MDA含量降低、GPX4表达升高、线粒体形态改善、ROS水平降低,证实miR-145-3p过表达抑制BRONJ-MSCs铁死亡。
图3M-V:miR-145-3p敲低对铁死亡的影响。Control+Inhibitor组较Control+Vector组,细胞存活率降低、Fe²⁺水平升高、MDA含量升高、GPX4表达降低、线粒体收缩加剧、ROS水平升高,证实miR-145-3p敲低诱导正常MSCs铁死亡。
这些结果表明,miR-145-3p是BRONJ-MSCs铁死亡的关键负调控因子,其过表达可抑制铁死亡、恢复细胞功能,敲低则模拟BRONJ铁死亡表型,明确miR-145-3p在BRONJ病理中的核心作用。
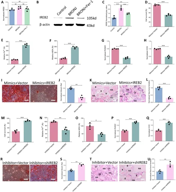
4、miR-145-3p/IREB2轴调控BRONJ-MSCs铁死亡与成骨分化

图4A:RT-qPCR检测IREB2mRNA表达。对照组、BRONJ组、BRONJ+Fer-1组MSCs中IREB2mRNA表达无显著差异,提示IREB2在转录水平不受BRONJ或铁死亡抑制影响。
图4B-C:Western blot检测IREB2蛋白表达。BRONJ组IREB2蛋白水平显著高于对照组,Fer-1处理后下降,证实BRONJ在翻译水平上调IREB2。
图4D-F:IREB2过表达对铁死亡的影响。mimics+IREB2组较mimics+Vector组,细胞存活率降低、Fe²⁺水平升高、MDA含量升高,证实IREB2过表达可逆转miR-145-3p对铁死亡的抑制作用。
图4G-J:IREB2过表达对成骨分化的影响。mimics+IREB2组较mimics+Vector组,RUNX2、OCNmRNA表达降低,矿化结节面积减小,证实IREB2过表达逆转miR-145-3p对成骨分化的促进作用。
图4K-L:体内成骨验证(HE染色)。mimics+IREB2组移植后新生骨面积显著小于mimics+Vector组,进一步证实IREB2拮抗miR-145-3p的成骨效应。
图4M-U:IREB2敲低的拯救效应。Inhibitor+shIREB2组较Inhibitor+Vector组,细胞存活率升高、Fe²⁺/MDA水平降低,RUNX2/OCN表达及矿化结节面积升高,体内新生骨面积增加,证实IREB2敲低可逆转miR-145-3p敲低的负面效应。
这些结果表明,miR-145-3p通过靶向IREB2抑制BRONJ-MSCs铁死亡、促进成骨分化,IREB2是miR-145-3p调控BRONJ病理过程的关键下游靶标,明确miR-145-3p/IREB2轴为BRONJ治疗的核心通路。
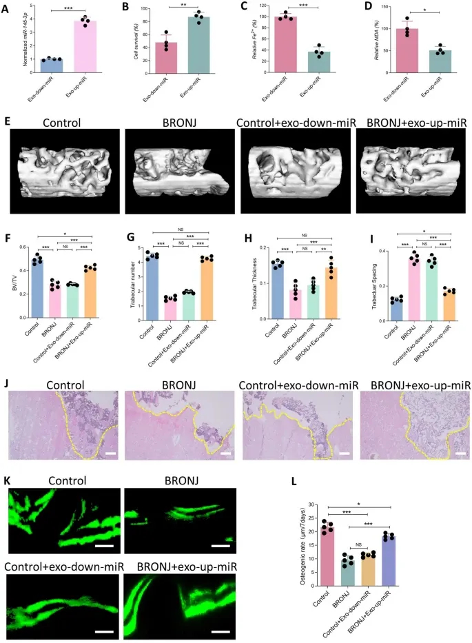
5、外泌体递送miR-145-3p修复BRONJ颌骨坏死

图5A:RT-qPCR检测内源性MSCs中miR-145-3p表达。BRONJ+exo-up-miR组(注射miR-145-3p富集外泌体水凝胶)miR-145-3p表达显著高于BRONJ组;Control+exo-down-miR组(注射miR-145-3p敲低外泌体)表达显著低于对照组,证实外泌体可有效调控体内MSCs的miR-145-3p水平。
图5B-D:铁死亡指标检测。BRONJ+exo-up-miR组较BRONJ组,细胞存活率升高、Fe²⁺水平降低、MDA含量降低,证实外泌体递送miR-145-3p抑制体内MSCs铁死亡。
图5E-I:Micro-CT分析。BRONJ+exo-up-miR组颌骨坏死区3D重建显示新生骨显著增多,骨体积/总体积、骨小梁数量、骨小梁厚度升高,骨小梁间距降低;Control+exo-down-miR组则呈现相反趋势,证实外泌体递送miR-145-3p改善BRONJ骨结构。
图5J:HE染色。对照组颌骨结构完整,BRONJ组可见坏死区、骨质量差,BRONJ+exo-up-miR组坏死减轻、骨结构修复。
图5K-L:钙黄绿素标记。BRONJ+exo-up-miR组钙黄绿素沉积(绿色)及成骨速率显著高于BRONJ组,证实外泌体递送miR-145-3p促进体内骨形成。
这些结果表明,miR-145-3p富集外泌体联合可注射水凝胶可有效递送至BRONJ颌骨,通过上调内源性MSCs的miR-145-3p水平、抑制铁死亡,实现颌骨坏死修复与骨结构改善,验证其局部治疗效果。
6、外泌体递送miR-145-3p恢复BRONJ-MSCs成骨能力

图6A-B:ALP染色及定量。BRONJ+exo-up-miR组内源性MSCsALP活性显著高于BRONJ组,Control+exo-down-miR组显著低于对照组,证实外泌体递送miR-145-3p恢复MSCs早期成骨分化。
图6C-D:茜素红S染色及定量。BRONJ+exo-up-miR组矿化结节面积显著高于BRONJ组,Control+exo-down-miR组显著低于对照组,证实外泌体递送miR-145-3p恢复MSCs晚期矿化能力。
图6E-F:OCN免疫荧光及定量。BRONJ+exo-up-miR组OCN阳性信号(绿色)强度显著高于BRONJ组,Control+exo-down-miR组显著低于对照组,证实外泌体递送miR-145-3p上调成骨晚期标志物。
图6G-H:异位成骨实验(HE染色)。BRONJ+exo-up-miR组新生骨面积显著高于BRONJ组,Control+exo-down-miR组显著低于对照组,证实外泌体递送miR-145-3p恢复MSCs体内成骨能力。
图6I-J:OCN免疫组化及定量:BRONJ+exo-up-miR组OCN阳性区域(棕色)面积显著高于BRONJ组,Control+exo-down-miR组显著低于对照组,进一步验证成骨功能恢复。
这些结果表明,外泌体递送miR-145-3p可从早期ALP活性、晚期矿化及成骨标志物表达多层面,恢复BRONJ-MSCs的成骨分化能力,为其骨再生功能提供保障。
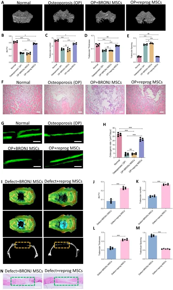
7、外泌体重编程BRONJ-MSCs修复系统性骨病

图7A-E:骨质疏松模型(OVX)治疗效果(Micro-CT)。OP+reprogMSCs组(注射外泌体治疗后的重编程BRONJ-MSCs)股骨BV/TV、骨小梁数量、骨小梁厚度显著高于OP组和OP+BRONJ MSCs组,骨小梁间距降低,证实重编程MSCs改善骨质疏松骨结构。
图7F:股骨HE染色。OP+reprog MSCs组骨量显著多于OP组和OP+BRONJ MSCs组,骨小梁更完整。
图7G-H:钙黄绿素标记。OP+reprogMSCs组成骨速率显著高于OP组和OP+BRONJMSCs组,证实重编程MSCs促进骨质疏松骨形成。
图7I-M:颅骨缺损模型治疗效果(Micro-CT)。Defect+reprog MSCs组颅骨缺损区BV/TV、骨小梁数量、骨小梁厚度显著高于Defect+BRONJ MSCs组,骨小梁间距降低,证实重编程MSCs 促进颅骨缺损修复。
图 7N:颅骨 HE 染色。Defect+reprog MSCs 组新生骨面积显著多于 Defect+BRONJ MSCs 组,缺损愈合更完全。
这些结果表明,外泌体治疗后的重编程BRONJ-MSCs不仅可修复局部BRONJ,还能恢复系统性成骨能力,有效改善骨质疏松和颅骨缺损,证实其在多种骨丢失疾病中的治疗潜力。
结论
本研究明确miR-145-3p/IREB2/铁死亡轴是BRONJ的关键调控通路:BRONJ通过下调miR-145-3p,解除其对IREB2蛋白的翻译抑制,导致IREB2蓄积,进而触发颌骨MSCs铁死亡、抑制成骨分化;外泌体递送miR-145-3p可靶向上调MSCs内miR-145-3p水平,通过抑制IREB2、缓解铁死亡,恢复MSCs成骨能力,实现BRONJ颌骨坏死修复;此外,外泌体重编程后的BRONJ-MSCs可进一步改善骨质疏松和颅骨缺损,展现系统性骨再生潜力。该研究不仅揭示BRONJ的新病理机制,还提供了“外泌体-miRNA”靶向铁死亡的新型治疗策略,为BRONJ及相关骨丢失疾病的临床转化奠定基础。