8 年
手机商铺
公司新闻/正文
1511 人阅读发布时间:2025-10-30 09:42
全球约5.37亿人受糖尿病困扰,预计2045年发病率将增长46%,其中20%-25%的患者会出现慢性难愈性伤口,大幅增加截肢风险。糖尿病伤口愈合延迟与炎症持续、细胞增殖受抑及氧化应激密切相关,而现有临床治疗手段功能单一,难以应对组织再生的复杂过程。
中药来源的外泌体样纳米囊泡(TCM-DENs)因生物相容性好、安全性高且可大规模生产,在慢性难愈性伤口治疗中展现出独特潜力,但目前针对中药不同状态和提取工艺的研究较少,限制了其临床转化。马齿苋作为药食同源植物,具有抗炎、抗氧化等多种生物活性,但其传统提取方法存在生物利用度低、靶向递送效率不足等问题,且尚未有关于马齿苋来源外泌体分离、表征及治疗糖尿病伤口潜力的系统研究。此外,TCM-DENs开发中,原料状态(新鲜与干燥)和提取技术(超速离心UC与聚乙二醇PEG沉淀)缺乏系统比较,也制约了其临床应用。

今天分享的是发表在【J Adv Res】(IF:13)上题为“Bioactivity and multi-omics profiling of purslane-derived nanovesicles with therapeutic implications in diabetic wounds”的研究。该研究以马齿苋为研究对象,系统比较不同状态(新鲜、干燥)和提取方法(UC、PEG沉淀)获得的马齿苋来源外泌体(Po-DENs)的特性与生物活性,通过多组学分析鉴定关键功能代谢物和蛋白质,并在体内外验证其治疗糖尿病伤口的潜力。
研究结果
1、马齿苋来源外泌体(Po-DENs)的纯化与表征

图1A:展示了Po-DENs的提取方法示意图,包括超速离心结合密度梯度离心法以及PEG沉淀法的流程。
图1B:呈现了蔗糖梯度超速离心后形成的条带,新鲜马齿苋(F-Po)在30%-45%和45%-60%蔗糖溶液界面出现两条带,干燥马齿苋(D-Po)在8%-30%、30%-45%和45%-60%蔗糖溶液界面出现三条带。
图1C:显示了通过UC-蔗糖密度梯度离心和PEG法分离的马齿苋外泌体不同组分的纯度,新鲜马齿苋外泌体在30%-45%蔗糖溶液界面纯度最高,干燥马齿苋外泌体在8%-30%和30%-45%蔗糖溶液界面纯度相近且高于45%-60%界面,同时8%PEG浓度下新鲜和干燥马齿苋外泌体纯度均最高。
图1D:为四种Po-DENs的透射电镜(TEM)图像,四种外泌体均呈现完整的双层膜结构和圆形外泌体状结构,粒径在100-200nm,符合典型的细胞外泌体特征。
图1E:通过纳米颗粒跟踪分析(NTA)测定的四种外泌体粒径分布,超速离心法提取的外泌体粒径小于PEG沉淀法,F-Po-UC粒径约165nm,D-Po-UC约175nm,F-Po-PEG和D-Po-PEG约200nm,且四种外泌体粒径均呈单峰正态分布;同时还测定了四种外泌体的zeta电位,分别为-30.8mV、-37.9mV、-35.7mV和-30.7mV,表明提取的外泌体稳定性良好。
图1G:四种Po-DENs的SDS-PAGE分析结果,呈现了不同外泌体的蛋白质条带分布差异。
这些结果表明,不同提取方法和马齿苋原料状态会影响Po-DENs的纯度、粒径分布、形态及稳定性,其中新鲜马齿苋经超速离心(F-Po-UC)和8%PEG浓度提取的外泌体在纯度等方面表现较好,且所有外泌体均具备典型细胞外泌体特征和良好稳定性。
2、Po-DENs的蛋白质组学分析

图2A:展示了本研究中用于Po-DENs的代谢组学和蛋白质组学分析的示意图,包括对F-Po-UC、F-Po-PEG、D-Po-UC、D-Po-PEG四种外泌体的相关性分析、差异分析及通路分析等。
图2B:四种Po-DENs的蛋白质组学相关性分析结果,显示平行样本间结果一致性高、可重复性好,且不同外泌体组分间存在明显差异。
图2C:四种差异表达Po-DENs蛋白质重叠情况的韦恩图,F-Po-UC组鉴定出的蛋白质显著多于其他三组,其中F-Po-UC有407种特异性蛋白质。
图2D:四种Po-DENs中所有蛋白质的亚细胞定位情况,差异蛋白质主要来源于膜、叶绿体和大型胞质核糖体亚基。
图2E:F-Po-UC中独特蛋白质的基因本体(GO)分析结果,涉及ATP和GTP结合活性等功能。
图2F:F-Po-UC中独特蛋白质的京都基因与基因组百科全书(KEGG)分析结果,参与代谢途径、氨基酸生物合成和次级代谢物生物合成等通路。
这些结果表明,新鲜与干燥马齿苋及不同提取方法对Po-DENs的蛋白质组成影响显著,F-Po-UC富含与细胞修复、能量转换及信号传导相关的独特蛋白质,且其蛋白质组成与功能通路更有利于发挥生物活性,而干燥过程可能导致部分功能蛋白质降解或表达下调。
3、Po-DENs的代谢组学分析

图3A:四种Po-DENs的主成分分析(PCA)结果,表明四种外泌体可有效分组,且从干燥马齿苋中提取的两种外泌体间差异较小。
图3B:四种Po-DENs成分组成的饼图,显示Po-DENs富含脂质、木质素、香豆素、有机酸、苯及其衍生物等,其中F-Po-UC中杂环化合物(7.3%)和甘油三酯化合物(5%)含量高于其他三组,且UC法提取的外泌体中苯及其衍生物含量低于PEG法。
图3C:F-Po-UC与F-Po-PEG、D-Po-UC与D-Po-PEG、F-Po-UC与D-Po-UC组外泌体间的差异代谢物数量,分别为159种、114种和204种。
图3D:四种外泌体中排名前5的代谢物,亚油酸(LinoleicAcid-d4)在四种外泌体中含量均最高,同时还包含Bergaptol等具有生物活性的代谢物。
这些结果表明,马齿苋原料状态和提取方法会导致Po-DENs的代谢物组成产生明显差异,F-Po-UC富含多种具有抗氧化、抗炎及促进组织修复功能的代谢物,如亚油酸、Bergaptol等,且其代谢物组成更有利于发挥糖尿病伤口治疗相关的生物活性。
4、Po-DENs治疗糖尿病伤口的分子机制

图4A:Po-DENs与糖尿病伤口潜在靶基因的交集情况,Po-DENs中的活性化合物关联483个预测基因靶点,其中366个基因与糖尿病伤口调控网络重叠。
图4B:Po-DENs与糖尿病伤口的潜在靶点基因网络示意图,展示了成分-靶点-疾病-通路间的关联。
图4C:分子与靶蛋白间的分子对接图,如亚油酸(Linoleic Acid)与TP53、STAT3的对接,Rhodojaponin III 9,11 -二乙酸酯与STAT3的对接,海藻糖(Trehalose)与AKT1、STAT3的对接,以及Cinegalline与AKT1、STAT3的对接,其中Rhodojaponin III 9,11-二乙酸酯与三个治疗靶点的结合能均小于-10kcal/mol,可良好嵌入靶点活性口袋,亲和力强。
这些结果表明,Po-DENs中的活性成分可通过作用于糖尿病伤口相关的多个靶基因,调控TNF、凋亡、化学致癌性-活性氧及糖尿病心肌病等关键通路,且部分活性成分与糖尿病伤口治疗关键靶点具有强结合亲和力,为其治疗糖尿病伤口的分子机制提供了依据。
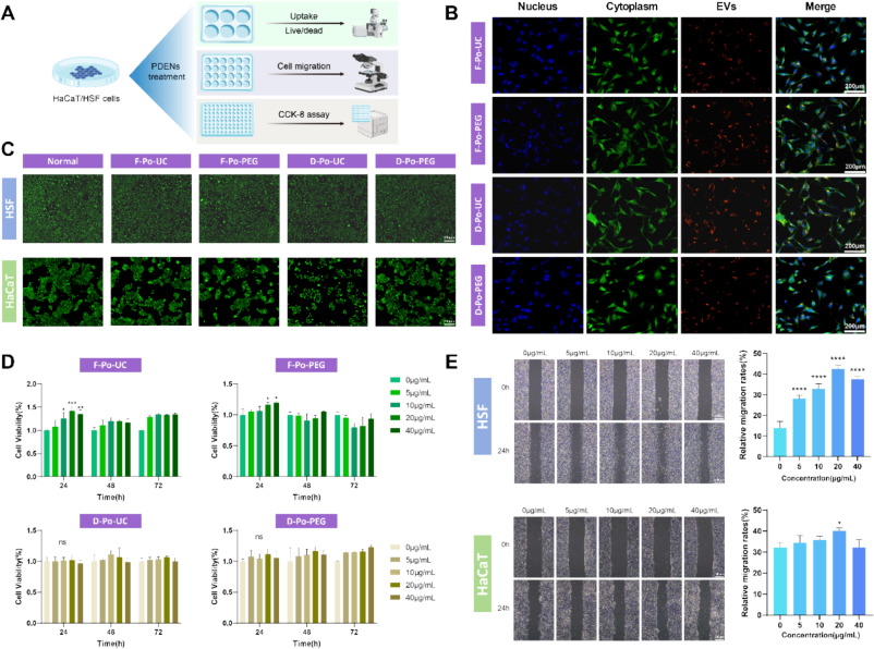
5、Po-DENs的生物相容性与促迁移能力

图5A:研究Po-DENs的两种细胞(人角质形成细胞HaCaT和人皮肤成纤维细胞HSF)生物相容性示意图。
图5B:PKH26标记的Po-DENs与HSF共培养3小时的图像,在HSF细胞质(钙黄绿素AM染色,绿色)中可见红色荧光信号的Po-DENs,证实Po-DENs可被HSF内化。
图5C:HSF和HaCaT用PBS或Po-DENs处理不同时间后经Calcein AM/EthD-1染色的结果,绿色荧光表示活细胞,红色表示死细胞,四种外泌体均未引起明显细胞死亡,显示良好生物相容性。
图5D:不同浓度(0、5、10、20、40μg/mL)Po-DENs处理24、48、72小时后HSF的细胞活力,即使在20μg/mL高浓度下,Po-DENs也未降低细胞活力,且F-Po-UC促细胞活性显著。
图5E:F-Po-UC处理的HSF和HaCaT通过划痕实验测定的迁移能力,20μg/mLF-Po-UC处理HSF24小时后伤口愈合率达40.46%,是对照组的3倍,HaCaT实验结果类似,F-Po-UC促迁移效果显著。
这些结果表明,Po-DENs具有优异的生物相容性,不会对HaCaT和HSF造成细胞毒性,且F-Po-UC在促进皮肤细胞(HaCaT和HSF)增殖和迁移方面表现突出,其效果与Annexin家族蛋白、延伸因子1-α(EF1α)等活性蛋白成分相关,为皮肤修复应用提供了基础。
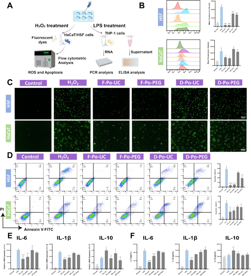
6、Po-DENs的体外抗氧化与抗炎实验

图6A:Po-DENs的ROS清除、抗凋亡及抗炎实验示意图。
图6B:HSF/HaCaT经H₂O₂和四种Po-DENs处理后的ROS水平流式细胞术分析结果,与H₂O₂处理的阳性对照组相比,Po-DENs处理后两种细胞ROS水平均降低,新鲜马齿苋来源外泌体(F-Po-UC/PEG)荧光强度下降更显著,ROS清除能力更强。
图6C:HSF/HaCaT经H₂O₂和四种Po-DENs处理后的细胞内ROS水平荧光图,显示Po-DENs处理后ROS过量细胞比例下降。
图6D:HSF/HaCaT经H₂O₂和四种Po-DENs处理后的凋亡流式细胞术数据,新鲜马齿苋来源外泌体(F-Po-UC/PEG)比干燥马齿苋来源外泌体(D-Po-UC/PEG)更能显著降低两种细胞的凋亡水平。
图6E:Po-DENs处理后抗炎基因表达情况,与PBS处理的对照组相比,Po-DENs处理组促炎细胞因子IL-6、IL-1β表达显著降低,抗炎细胞因子IL-10显著上调。
图6F:Po-DENs处理后抗炎蛋白表达情况,与对照组相比,Po-DENs处理组相关抗炎蛋白表达发生相应变化。
这些结果表明,Po-DENs具有良好的体外抗氧化和抗炎能力,能有效清除细胞内ROS、抑制细胞凋亡,且新鲜马齿苋来源外泌体效果更优,其机制与F-Po-UC中富集的调节NFκB、PPARγ等炎症相关信号通路的代谢物有关,为治疗糖尿病慢性伤口提供了实验支持。
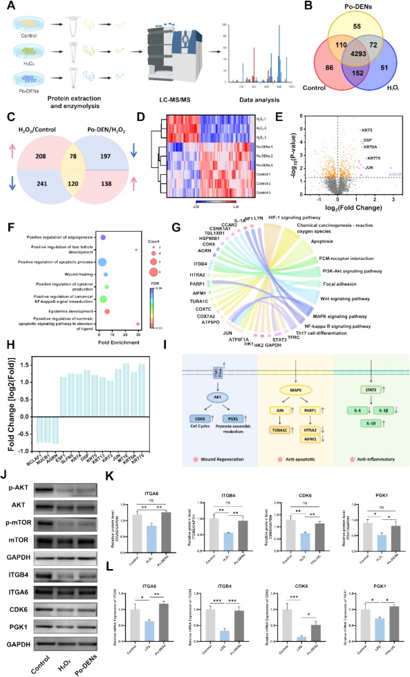
7、Po-DENs促进伤口愈合的蛋白质组学分析

图7A:HaCaT细胞经H₂O₂造模和Po-DENs处理后的蛋白质组学分析示意图。
图7B:对照组、H₂O₂处理组和Po-DENs处理组蛋白质含量的韦恩图,共鉴定出4293种蛋白质。
图7C:抗氧化相关蛋白质重叠情况的韦恩图,展示了H₂O₂处理后上调但经Po-DENs处理后下调,以及H₂O₂处理后下调但经Po-DENs处理后恢复的蛋白质。
图7D:差异表达蛋白质(DEPs)的热图,呈现了不同处理组间蛋白质表达差异。
图7E:DEPs的火山图,显示了蛋白质表达的显著差异情况。
图7F:DEPs的代表性GO分析,涉及与伤口愈合相关的功能。
图7G:DEPs的KEGG聚类分析,富集了黏着斑、ECM-受体相互作用和MAPK信号通路等与糖尿病伤口愈合相关的经典通路。
图7H:Po-DENs处理后(Po-DENs组/H₂O₂组)发生显著变化(FC>2)的代表性DEPs,包括角蛋白(KRT3、KRT5等)。
图7I:Po-DENs介导H₂O₂损伤修复作用的示意图,展示了其通过抗凋亡、组织再生和抗炎机制促进修复的过程。
图7J:p-AKT、AKT、p-mTOR、mTOR及相关通路蛋白质的western blot结果,Po-DENs处理后p-AKT和p-mTOR表达上调,整合素ITGB4和ITGA6表达增加。
图7K:western blot结果中p-AKT、AKT、p-mTOR、mTOR及相关通路蛋白质的定量分析。
图7L:ITGA6、ITGB4、CDK6、PGK1表达的qRT-PCR检测结果。
这些结果表明,Po-DENs可通过调控HaCaT细胞中多种蛋白质的表达,激活抗凋亡、组织再生和抗炎机制,如激活AKT/mTOR信号通路、上调角蛋白等伤口愈合相关蛋白,增强细胞黏附、增殖和迁移能力,同时调节炎症反应,构建“促增殖-抗凋亡-抗炎”的修复网络,有效促进H₂O₂诱导的细胞损伤修复。
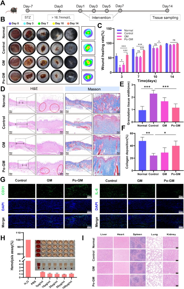
8、Po-DENs促进糖尿病伤口愈合的体内实验

图8A:C57BL/6小鼠实验方案示意图,展示了从STZ注射建立糖尿病模型到伤口创建、干预及组织取样的时间线。
图8B:正常组、对照组、GM组和Po-GM组小鼠伤口愈合和皮肤再生的代表性图像,记录了第0、3、7、10、14天的伤口情况。
图8C:不同时间点相对伤口愈合率的定量数据,与正常组相比,对照组伤口愈合显著受抑;第3天起GM组和Po-GM组均加速伤口愈合,且Po-GM组效果更优。
图8D:第14天再生组织的HE和Masson染色结果,正常组皮肤结构较完整,角质层薄,炎性细胞浸润少;对照组角质层增厚,伤口宽;GM组和Po-GM组伤口宽度减小,Po-GM组伤口进一步收缩,皮肤附属器增多,组织形态更接近正常组。
图8E:相应计算的伤口边缘长度,Po-GM组伤口边缘收缩更明显。
图8F:胶原沉积定量分析,Po-GM组处理的伤口新组织中胶原沉积更多,增加了37%。
图8G:再生区域的免疫荧光(CD31和IL-6)染色结果,Po-GM组血管生成相关标志物CD31含量增加,炎性细胞因子IL-6含量降低。
图8H:不同浓度Po-DENs对红细胞溶血作用的影响,所有浓度下Po-GM诱导的溶血率均低于5%。
图8I:不同组小鼠心、肝、脾、肺、肾的HE染色结果,各组间无明显炎症或不良反应,组织形态无显著差异。
这些结果表明,Po-DENs(F-Po-UC)与GelMA结合形成的Po-GM水凝胶敷料在糖尿病小鼠模型中能显著加速伤口愈合,促进胶原沉积和血管生成,减轻炎症反应,且具有良好的生物安全性,对主要器官无不良影响,为糖尿病伤口治疗提供了有效的天然治疗策略。
结论
本研究通过对新鲜和干燥马齿苋采用超速离心(UC)与聚乙二醇(PEG)沉淀法提取的四种纳米外泌体(Po-DENs)进行系统研究,发现新鲜马齿苋经超速离心提取的外泌体(F-Po-UC)在体外具有更优的抗氧化、抗炎、促细胞增殖和迁移能力,通过多组学分析鉴定出其富含与组织再生相关的生物活性成分,且在体内实验中,F-Po-UC与GelMA结合形成的敷料能显著加速糖尿病小鼠伤口愈合,同时具备良好生物安全性;综上,新鲜马齿苋来源的F-Po-UC外泌体具有优异的糖尿病伤口治疗潜力,为植物来源外泌体的临床应用提供了科学依据,也为再生医学中天然药物研究开辟了新方向。